测试用例的设计方法(三)

397 阅读5分钟

边界值分析方法:

内部边界值分析:

在多数情况下,边界值条件是基于应用程序的功能设计而需要考虑的因素,可以从软件的规格说明或常识中得到,也是最终用户可以很容易发现问题的。然而,在测试用例设计过程中,某些边界值条件是不需要呈现给用户的,或者说用户是很难注意到的,但同时确实属于检验范畴内的边界条件,称为内部边界值条件或子边界值条件。

内部边界值条件主要有下面几种:

a)数值的边界值检验:计算机是基于二进制进行工作的,因此,软件的任何数值运算都有一定的范围限制。

b)字符的边界值检验:在计算机软件中,字符也是很重要的表示元素,其中ASCII和Unicode是常见的编码方式。下表中列出了一些常用字符对应的ASCII码值。

c)其它边界值检验

基于边界值分析方法选择测试用例的原则

1)如果输入条件规定了值的范围,则应取刚达到这个范围的边界的值,以及刚刚超越这个范围边界的值作为测试输入数据。

例如,如果程序的规格说明中规定:"重量在10公斤至50公斤范围内的邮件,其邮费计算公式为……"。作为测试用例,我们应取10及50,还应取10.01,49.99,9.99及50.01等。

2)如果输入条件规定了值的个数,则用最大个数,最小个数,比最小个数少一,比最大个数多一的数作为测试数据。

比如,一个输入文件应包括1~255个记录,则测试用例可取1和255,还应取0及256等。

3)将规则1)和2)应用于输出条件,即设计测试用例使输出值达到边界值及其左右的值。

例如,某程序的规格说明要求计算出"每月保险金扣除额为0至1165.25元",其测试用例可取0.00及1165.24、还可取一0.01及1165.26等。

再如一程序属于情报检索系统,要求每次"最少显示1条、最多显示4条情报摘要",这时我们应考虑的测试用例包括1和4,还应包括0和5等。

4)如果程序的规格说明给出的输入域或输出域是有序集合,则应选取集合的第一个元素和最后一个元素作为测试用例。

5)如果程序中使用了一个内部数据结构,则应当选择这个内部数据结构的边界上的值作为测试用例。

6)分析规格说明,找出其它可能的边界条件。

二.实战演习

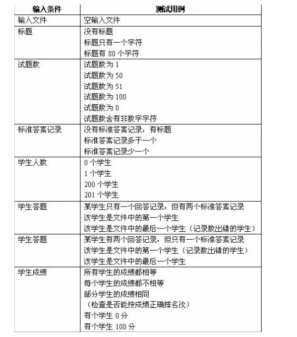
1.现有一个学生标准化考试批阅试卷,产生成绩报告的程序。其规格说明如下:程序的输入文件由一些有80个字符的记录组成,如右图所示,所有记录分为3组:

①标题:

这一组只有一个记录,其内容为输出成绩报告的名字。

②试卷各题标准答案记录:每个记录均在第80个字符处标以数字"2"。该组的第一个记录的第1至第3个字符为题目编号(取值为1一999)。第10至第59个字符给出第1至第50题的答案(每个合法字符表示一个答案)。该组的第2,第3……个记录相应为第51至第100,第101至第150,…题的答案。

③每个学生的答卷描述:该组中每个记录的第80个字符均为数字"3"。每个学生的答卷在若干个记录中给出。如甲的首记录第1至第9字符给出学生姓名及学号,第10至第59字符列出的是甲所做的第1至第50题的答案。若试题数超过50,则第2,第3……纪录分别给出他的第51至第100,第101至第150……题的解答。然后是学生乙的答卷记录。

④学生人数不超过200,试题数不超过999。

⑤程序的输出有4个报告:

a)按学号排列的成绩单,列出每个学生的成绩、名次。

b)按学生成绩排序的成绩单。

c)平均分数及标准偏差的报告。

d)试题分析报告。按试题号排序,列出各题学生答对的百分比。

解答:分别考虑输入条件和输出条件,以及边界条件。给出下表所示的输入条件及相应的测试用例。

输出条件及相应的测试用例表。

2.三角形问题的边界值分析测试用例

在三角形问题描述中,除了要求边长是整数外,没有给出其它的限制条件。在此,我们将三角形每边边长的取范围值设值为[1, 100] 。

3.NextDate函数的边界值分析测试用例 在NextDate函数中,隐含规定了变量mouth和变量day的取值范围为1≤mouth≤12和1≤day≤31,并设定变量year的取值范围为1912≤year≤2050 。