前言
阅读之前请先查看准备工作
这篇开始将分析 React Native 0.56-stable 分支 在 Android 端的启动过程是怎么样。
用过 React Native 的小伙伴都知道,React Native 是可以使用 JS 来编写一份代码,并可以同时跑在 Android 和 iOS 两个平台上。那其实核心思想就是 JS 跟 Android 之间建立起一种通信机制。
对于 Android 调用 JS 代码的方法有以下两种:
- 通过
WebView的loadUrl()函数 - 通过
WebView的evaluateJavascript()函数
对于 JS 调用 Android 代码的方法有以下三种:
- 通过
WebView的addJavascriptInterface()进行对象映射 - 通过
WebViewClient的shouldOverrideUrlLoading()方法回调拦截 url - 通过
WebChromeClient的onJsAlert()、onJsConfirm()、onJsPrompt()方法回调拦截 JS 对话框alert()、confirm()、prompt()消息
但是以上都是要基于 WebView 才可以实现,但是 React Native 并没有使用 WebView 来实现 JS 和 Android 间的通信,而是采用 JavaScriptCore 来实现 JS 的解析。
那分析 React Native 的启动过程,也就是分析 React Native 是如何让 Android 与 JavaScriptCore 进行关联的
从 RNTester App Demo 出发
查看 React Native 项目 RNTester 下的 Android Demo。
文中所有代码实例都只会截取核心代码,想查看完整代码请直接查看源码。
public class RNTesterApplication extends Application implements ReactApplication {
private final ReactNativeHost mReactNativeHost = new ReactNativeHost(this) {
@Override
public String getJSMainModuleName() {
// js 入口文件地址
return "RNTester/js/RNTesterApp.android";
}
@Override
public @Nullable String getBundleAssetName() {
// js bundle打包后 放在 asset 目录下的文件名称
return "RNTesterApp.android.bundle";
}
...
};
@Override
public ReactNativeHost getReactNativeHost() {
return mReactNativeHost;
}
};
再看 RNTesterActivity.java 的代码
public class RNTesterActivity extends ReactActivity {
...
@Override
protected String getMainComponentName() {
// 用来返回要显示的js端的组件的名称,这个要和 js 端注册的 Component 名称一一对应
return "RNTesterApp";
}
}
有点 React Native 的小伙伴知道,上面的 getJSMainModuleName,getMainComponentName,必须要跟 JS 代码保持一直,否则运行程序会找不到对应的 JS 代码,但是为什么要保持一直,这个疑问我们先记下,继续往后面看。
可以看到 RNTesterActivity 是集成自 ReactActivity。 ReactActivity 是 rn 中页面显示的入口,负责页面的显示。
进入 ReactActivity的 onCreate 中发现 ReactActivity 只是一个空壳子,所有的逻辑都交给 ReactActivityDelegate 类实现,这是典型的代理模式,这样做的好处:
- 实现和接口分开
- 可以在
FragmentActivity也同样可以使用,不用维护两套逻辑
查看 ReactActivityDelegate 中 onCreate 发现最终是调用了 loadApp 函数
protected void loadApp(String appKey) {
...
mReactRootView = createRootView();
// rn 启动入口
mReactRootView.startReactApplication(
getReactNativeHost().getReactInstanceManager(),
appKey,
getLaunchOptions());
// ReactRootView 作为 ReactActivity 的根 View
getPlainActivity().setContentView(mReactRootView);
}
这个函数主要实现两个功能:
- 创建
ReactRootView,并将这个 view 设置为当前 Activity 的根 view - 调用 ReactRootView 的 startReactApplication 方法,启动 rn 流
ReactRootView 继承 FrameLayout,它主要负责 native 端事件(键盘事件、touch事件、页面大小变化等)的监听并将结果传递给 js 端以及负责页面元素的重新绘制。涉及东西将多,之后会专门进行分析。
通过 startReactApplication 方法名也可知,这里才是 RN 启动的入口处。
RN 关键类登场
这里开始 RN 中的关键类就会陆续登场了。这里我们先简单进行一下相关介绍,让读者有个印象。这里大部分的核心类都是采用面向接口编程的思想,括号中是接口对应的实现类。
ReactInstanceManager
rn 的 java 端的控制器,它主要的功能是创建和管理 CatalystInstance,ReactContext 实例并和 ReactActivity 的生命周期保持一致
CatalystInstance (CatalystInstanceImpl)
jsc 桥梁接口类,为 java 和 js 相互通信提供环境。在 c++ 也有其对应的实现类
JSCJavaScriptExecutor
是 JavaScriptExecutor 的子类,是 js 执行器
JSBundleLoader
bundle.js 文件加载器,在 rn 中有三种加载方式:1、加载本地文件;2、加载网络文件,并将文件缓存;3、加载网络文件,用于 debug 调试。前面 Demo Applicatoin 类中的 getBundleAssetName 最终也是会转化为 JSBundleLoader
ModuleSpec
NativeModule的包装类,主要是为了实现 module 的懒加载,由于 rn 中 native module 比较多,为了节省成本,rn 中采用时懒加载的策略,只有相应的 module 使用时才进行创建。
JavaScriptModule
接口类,用于 java 调用 js 的接口,在 rn 中没有实现类,具体如何使用后面再介绍
JavaScriptModuleRegistry
JavaScriptModule 的注册表。
NativeModuleRegistry
NativeModule 的注册表,用于管理 NativeModule 列表。
NativeModule
java 暴露给 js 调用的 api 接口,如果想创建自己的 module,需要继承这个接口。
ReactPackage
组件配置接口类,通过 createNativeModules、createJSModules 和 createViewManagers 等API去创建本地模块,JS 模块及视图组件等。 ReactPackage 分为 rn 核心的 CoreModulesPackage 和业务方可选的基础 MainReactPackage 类,其中 CoreModulesPackage 封装了大部分通信功能。
ReactContext
整个启动流程重要创建实例之一就是ReactContext, ReactContext继承于ContextWrapper,是ReactNative应用的上下文,通过getContext()去获得,通过它可以访问ReactNative核心类的实现。
继续分析源码
以上就是 RN 中反复出现的关键类。接着跟着源码走
// ReactRootView.java
public void startReactApplication(
ReactInstanceManager reactInstanceManager,
String moduleName,
@Nullable Bundle initialProperties) {
...
if (!mReactInstanceManager.hasStartedCreatingInitialContext()) {
//
mReactInstanceManager.createReactContextInBackground();
}
attachToReactInstanceManager();
...
}
我们这次先来看 attachToReactInstanceManager 函数,看代码这个函数会在 ReactContext 创建之后才会调用。继续深入发现最终到了 ReactInstanceManager 的调用
// ReactInstanceManager.java
private void attachRootViewToInstance(
final ReactRootView rootView,
CatalystInstance catalystInstance) {
...
// 最终调用 AppRegistry.js 的 runApplication 方法
rootView.invokeJSEntryPoint();
...
}
发现最终又回到了 ReactRootView 中
// ReactRootView.java
private void defaultJSEntryPoint() {
...
ReactContext reactContext = mReactInstanceManager.getCurrentReactContext();
if (reactContext == null) {
return;
}
CatalystInstance catalystInstance = reactContext.getCatalystInstance();
...
String jsAppModuleName = getJSModuleName();
// 调用 js module
catalystInstance.getJSModule(AppRegistry.class).runApplication(jsAppModuleName, appParams);
}
在这里我们发现了一个非常眼熟的类名 AppRegistry.class, 这个不就是在所有入口 js 中都要写的一行代码中的 AppRegistry
AppRegistry.registerComponent('RNTesterApp', () => RNTesterApp);
所以 defaultJSEntryPoint 函数最终调起了 js 的入口。 再看 defaultJSEntryPoint 函数,发现里面同时用到了 ReactContext, CatalystInstance,ReactInstanceManager。所以验证了他们三者相互之间的重要关系。也说明了 React Native 的启动重要的就是要创建 ReactContext。至于 Java 是如何调用的 JS,我们稍后再分析,现在我们来分析 ReactContext 是如何创建的。
沿着 createReactContextInBackground 的函数流,会发现最终不管是采用加载网络还是本地的 bundle 文件最终都是会到达 runCreateReactContextOnNewThread 方法中
// ReactInstanceManager.java
private void runCreateReactContextOnNewThread(final ReactContextInitParams initParams) {
...
mCreateReactContextThread =
new Thread(
new Runnable() {
@Override
public void run() {
...
// 核心部分,创建 ReactContext
final ReactApplicationContext reactApplicationContext =
createReactContext(
initParams.getJsExecutorFactory().create(),
initParams.getJsBundleLoader());
mCreateReactContextThread = null;
ReactMarker.logMarker(PRE_SETUP_REACT_CONTEXT_START);
...
Runnable setupReactContextRunnable =
new Runnable() {
@Override
public void run() {
try {
// 最终会调用 attachRootViewToInstance 即调用 defaultJSEntryPoint 启动 js 入口
setupReactContext(reactApplicationContext);
} catch (Exception e) {
mDevSupportManager.handleException(e);
}
}
};
...
UiThreadUtil.runOnUiThread(maybeRecreateReactContextRunnable);
}
});
// 启动新线程
mCreateReactContextThread.start();
}
这个函数主要做了以下几件事:
- 如果已存在 ReactContext,将其进行销毁
- 开启一个新的线程用于创建 ReactContext
- ReactContext 创建成功之后,在 UI 线程中最终函数流会调用
defaultJSEntryPoint方法来启动 js 的入口程序
硬骨头 createReactContext
接下来才是整个 RN 的硬骨头,只要将其啃下,对 RN 底层的实现也就理解了。因为这里主要涉及到了 C++ 层面的核心实现,且代码实现较长,故不会将代码都贴出来,还是希望读者可以结合着源码和这篇文章来分析这块。
先上createReactContext 函数代码
private ReactApplicationContext createReactContext(
JavaScriptExecutor jsExecutor,
JSBundleLoader jsBundleLoader) {
...
// 将核心 CoreModulesPackage 和 业务基础 MainReactPackage 中的 NativeModule 添加到注册表中
NativeModuleRegistry nativeModuleRegistry = processPackages(reactContext, mPackages, false);
CatalystInstanceImpl.Builder catalystInstanceBuilder = new CatalystInstanceImpl.Builder()
.setReactQueueConfigurationSpec(ReactQueueConfigurationSpec.createDefault()) // 初始化 native 线程队列及 js 线程队列
.setJSExecutor(jsExecutor) // js 执行器
.setRegistry(nativeModuleRegistry) // 本地提供给 JS 调用的 NativeModule 注册表
.setJSBundleLoader(jsBundleLoader) // bundle 信息类
.setNativeModuleCallExceptionHandler(exceptionHandler);
...
final CatalystInstance catalystInstance;
...
catalystInstance = catalystInstanceBuilder.build();
...
// 加载 js bundle 文件
catalystInstance.runJSBundle();
reactContext.initializeWithInstance(catalystInstance);
return reactContext;
}
这个函数主要做了以下功能:
- 根据 ReactPackage 列表生成 Native Module 的注册表
- 创建 Native 及 JS 的线程队列
- 创建 CatalystInstance 实例
- 加载 bundle 文件
- 将 UI,Native 及 JS 的线程队列赋予 ReactContext
CatalystInstanceImpl 作为整个 RN 中举足轻重的角色,来看一下它的构造函数。
private CatalystInstanceImpl(
final ReactQueueConfigurationSpec reactQueueConfigurationSpec,
final JavaScriptExecutor jsExecutor,
final NativeModuleRegistry nativeModuleRegistry,
final JSBundleLoader jsBundleLoader,
NativeModuleCallExceptionHandler nativeModuleCallExceptionHandler) {
// 找到于java相对应的c++类并调用其构造方法生成对象
mHybridData = initHybrid();
mReactQueueConfiguration = ReactQueueConfigurationImpl.create(
reactQueueConfigurationSpec,
new NativeExceptionHandler());
mBridgeIdleListeners = new CopyOnWriteArrayList<>();
mNativeModuleRegistry = nativeModuleRegistry;
mJSModuleRegistry = new JavaScriptModuleRegistry();
mJSBundleLoader = jsBundleLoader;
mNativeModuleCallExceptionHandler = nativeModuleCallExceptionHandler;
mNativeModulesQueueThread = mReactQueueConfiguration.getNativeModulesQueueThread();
mTraceListener = new JSProfilerTraceListener(this);
// 调用的是 c++ 中对应的实现
initializeBridge(
new BridgeCallback(this),
jsExecutor,
mReactQueueConfiguration.getJSQueueThread(),
mNativeModulesQueueThread,
mNativeModuleRegistry.getJavaModules(this),
mNativeModuleRegistry.getCxxModules());
// JSGlobalContextRef 的内存地址
mJavaScriptContextHolder = new JavaScriptContextHolder(getJavaScriptContext());
}
构造函数中有两个需要关注的地方
- HybridData 对象在 rn 中会反复的出现,它的主要作用是找到于 java 相对应的 c++ 类并调用其构造方法生成对象,把 new 出来对象的地址放到 java 的 HybridData 对象中
- ReactQueueConfigurationSpec:用于配置消息线程,在 rn 中有三个消息线程:UI 线程、JS 线程、Native 线程,其中 native 调用 js 的代码会 JS 线程运行,JS 调用 native 的代码会在 Native 线程中执行
C++ 层核心类登场
在继续之前需要讲解一下 Native 层的核心类
NativeToJsBridge
NativeToJsBridge是Java调用JS的桥梁,用来调用JS Module,回调Java
JsToNativeBridge
JsToNativeBridge是JS调用Java的桥梁,用来调用Java Module
JSCExecutor
native 层的 js 执行器
CatalystInstanceImpl
CatalystInstanceImpl 在 c++ 层对应的实现
Instance
可以看作是 NativeToJsBridge 的代理类,最终的处理都是交由了 NativeToJsBridge
分析 Native 层
从这里开始将会讨论 Native 层对应的操作,上面提到 createReactContext 函数里进行了 CatalystInstanceImpl 的初始化,而最终的核心其实是在 Native 进行的。看一下 Native 层中 CatalystInstanceImpl 的 initializeBridge 函数
// CatalystInstanceImpl.cpp
void CatalystInstanceImpl::initializeBridge(
jni::alias_ref<ReactCallback::javaobject> callback,
// This executor is actually a factory holder.
JavaScriptExecutorHolder* jseh,
jni::alias_ref<JavaMessageQueueThread::javaobject> jsQueue,
jni::alias_ref<JavaMessageQueueThread::javaobject> nativeModulesQueue,
jni::alias_ref<jni::JCollection<JavaModuleWrapper::javaobject>::javaobject> javaModules,
jni::alias_ref<jni::JCollection<ModuleHolder::javaobject>::javaobject> cxxModules) {
moduleMessageQueue_ = std::make_shared<JMessageQueueThread>(nativeModulesQueue);
// 在 native 层将 JavaNativeModule 和 CxxNativeModule 保存到 注册表里
moduleRegistry_ = std::make_shared<ModuleRegistry>(
buildNativeModuleList(
std::weak_ptr<Instance>(instance_),
javaModules,
cxxModules,
moduleMessageQueue_));
instance_->initializeBridge(
folly::make_unique<JInstanceCallback>(
callback,
moduleMessageQueue_),
jseh->getExecutorFactory(),
folly::make_unique<JMessageQueueThread>(jsQueue),
moduleRegistry_);
}
这个函数主要做了以下几个功能:
- 将 java 层的对象分装成 JavaNativeModule 和 CxxNativeModule 对象,并将生成的对象注册到 ModuleRegistry 对象中,ModuleRegistry和上面提高的 NativeModuleRegistry 功能相似,是 C++ 端 module 的注册表, 并且将 java 的 MessageQueueThread 也传入每个 NativeModule 中以便之后可以直接调用
- 跳转到
Instance.cpp的 initializeBridge 方法中
// Instance.cpp
void Instance::initializeBridge(
std::unique_ptr<InstanceCallback> callback,
std::shared_ptr<JSExecutorFactory> jsef,
std::shared_ptr<MessageQueueThread> jsQueue,
std::shared_ptr<ModuleRegistry> moduleRegistry) {
callback_ = std::move(callback); // 含有
moduleRegistry_ = std::move(moduleRegistry);
// 在 js 线程队列中初始化 NativeToJsBridge
jsQueue->runOnQueueSync([this, &jsef, jsQueue]() mutable {
// 初始化 NativeToJsBridge
nativeToJsBridge_ = folly::make_unique<NativeToJsBridge>(
jsef.get(), moduleRegistry_, jsQueue, callback_);
std::lock_guard<std::mutex> lock(m_syncMutex);
m_syncReady = true;
m_syncCV.notify_all();
});
...
}
这个函数主要就是在 js 的线程队列中初始化 NativeToJsBridge,上面也提高了 NativeToJsBridge 类是 Java 调用 JS 的桥梁,用来调用 JS Module,回调 Java
// NativeToJsBridge.cpp
NativeToJsBridge::NativeToJsBridge(
JSExecutorFactory* jsExecutorFactory,
std::shared_ptr<ModuleRegistry> registry,
std::shared_ptr<MessageQueueThread> jsQueue,
std::shared_ptr<InstanceCallback> callback)
: m_destroyed(std::make_shared<bool>(false))
, m_delegate(std::make_shared<JsToNativeBridge>(registry, callback)) // 初始化 JsToNativeBrdige 打通 js 调用 native 的桥梁
, m_executor(jsExecutorFactory->createJSExecutor(m_delegate, jsQueue)) // js 的执行器
, m_executorMessageQueueThread(std::move(jsQueue)) // js 线程队列
{}
NativeToJsBridge 的构造函数主要是初始化了通信所需的关键类
m_delegate 是 JsToNativeBridge,用于 JS 调用 Native 函数,和 NativeToJsBridge 一起作为连接 java 和 js 通信的桥梁
m_executor 是对应于 JSCExecutor 对象,JSCExecutor 构造函数中对 js 的执行环境进行初始化,并且向 JavaScriptCore 中注册了几个 c++ 的方法供 js 端调用
到这里 initializeBridge 整个函数就全部介绍完毕了, 总结一句就是在 ReactInstanceManager 的 createReactContext 函数里初始化 CatalystInstanceImpl 时,会通过 JNI 在 Native 层中初始化 Java 与 JS 通信所需的关键类,将通信环境搭建完成。
加载 JS Bundle
继续查看 createReactContext 的源码,看到在 CatalystInstanceImpl 初始化之后会接着调用 CatalystInstanceImpl 的 runJSBundle 方法。通过函数的名字可以直接这个方法将会真正的去加载 JS Bundle 文件。
查看 runJSBundle 的源码发现最终是走到了 JSBundleLoader 的 loadScript 函数里。 JSBundleLoader 上面介绍过,是来管理 JS Bundle 的加载方式,不管采用哪种加载方式,最终都是回到CatalystInstanceImpl 进行处理。
private native void jniLoadScriptFromAssets(AssetManager assetManager, String assetURL, boolean loadSynchronously);
private native void jniLoadScriptFromFile(String fileName, String sourceURL, boolean loadSynchronously);
private native void jniLoadScriptFromDeltaBundle(String sourceURL, NativeDeltaClient deltaClient, boolean loadSynchronously);
可以看到 CatalystInstanceImpl 中对应上面提到的三种加载 JS Bundle 的方式,而都是在 Native 层进行处理。
仅需进行代码追踪,会发现三种方法都是在 NativeToJsBridge 中进行了统一处理
// NativeToJsBridge.cpp
void NativeToJsBridge::loadApplication(
std::unique_ptr<RAMBundleRegistry> bundleRegistry,
std::unique_ptr<const JSBigString> startupScript,
std::string startupScriptSourceURL) {
runOnExecutorQueue( // js 线程队列
[bundleRegistryWrap=folly::makeMoveWrapper(std::move(bundleRegistry)),
startupScript=folly::makeMoveWrapper(std::move(startupScript)),
startupScriptSourceURL=std::move(startupScriptSourceURL)]
(JSExecutor* executor) mutable {
auto bundleRegistry = bundleRegistryWrap.move();
if (bundleRegistry) {
executor->setBundleRegistry(std::move(bundleRegistry));
}
executor->loadApplicationScript(std::move(*startupScript),
std::move(startupScriptSourceURL));
});
}
executor 对应的 JSCExecutor 在上面已经说过, 是 JS 的执行器。
// JSCExecutor.cpp
void JSCExecutor::loadApplicationScript(std::unique_ptr<const JSBigString> script, std::string sourceURL) {
...
//JavaScriptCore函数,执行js代码
evaluateScript(m_context, jsScript, jsSourceURL);
...
flush();
...
}
}
loadApplicationScript 函数代码较多,但是最核心的就是 flush 函数
void JSCExecutor::flush() {
SystraceSection s("JSCExecutor::flush");
if (m_flushedQueueJS) {
callNativeModules(m_flushedQueueJS->callAsFunction({}));
return;
}
// When a native module is called from JS, BatchedBridge.enqueueNativeCall()
// is invoked. For that to work, require('BatchedBridge') has to be called,
// and when that happens, __fbBatchedBridge is set as a side effect.
auto global = Object::getGlobalObject(m_context);
auto batchedBridgeValue = global.getProperty("__fbBatchedBridge");
// So here, if __fbBatchedBridge doesn't exist, then we know no native calls
// have happened, and we were able to determine this without forcing
// BatchedBridge to be loaded as a side effect.
if (!batchedBridgeValue.isUndefined()) {
// If calls were made, we bind to the JS bridge methods, and use them to
// get the pending queue of native calls.
bindBridge();
callNativeModules(m_flushedQueueJS->callAsFunction({}));
} else if (m_delegate) {
// If we have a delegate, we need to call it; we pass a null list to
// callNativeModules, since we know there are no native calls, without
// calling into JS again. If no calls were made and there's no delegate,
// nothing happens, which is correct.
callNativeModules(Value::makeNull(m_context));
}
}
flush 函数主要就是检查是否已经加载过 js bundle,建立了连接桥梁。如果没有就调用 bindBridge 进行连接。
void JSCExecutor::bindBridge() throw(JSException) {
SystraceSection s("JSCExecutor::bindBridge");
std::call_once(m_bindFlag, [this] {
// 获取 js 中的 global 对象
auto global = Object::getGlobalObject(m_context);
// 获取存储在 global 中的 MessageQueue 对象
auto batchedBridgeValue = global.getProperty("__fbBatchedBridge");
if (batchedBridgeValue.isUndefined()) {
auto requireBatchedBridge =
global.getProperty("__fbRequireBatchedBridge");
if (!requireBatchedBridge.isUndefined()) {
batchedBridgeValue = requireBatchedBridge.asObject().callAsFunction({});
}
if (batchedBridgeValue.isUndefined()) {
throw JSException(
"Could not get BatchedBridge, make sure your bundle is packaged correctly");
}
}
// 在 native 中保存 MessageQueue 关键的函数对象
auto batchedBridge = batchedBridgeValue.asObject();
m_callFunctionReturnFlushedQueueJS =
batchedBridge.getProperty("callFunctionReturnFlushedQueue").asObject();
m_invokeCallbackAndReturnFlushedQueueJS =
batchedBridge.getProperty("invokeCallbackAndReturnFlushedQueue")
.asObject();
m_flushedQueueJS = batchedBridge.getProperty("flushedQueue").asObject();
m_callFunctionReturnResultAndFlushedQueueJS =
batchedBridge.getProperty("callFunctionReturnResultAndFlushedQueue")
.asObject();
});
}
这个函数主要实现以下功能: 1、从 js 执行环境中取出全局变量 fbBatchedBridge 放到 global 变量中 2、将 global 中某些特定的函数对象映射到 C++ 对象中,这样我们就可以通过 C++ 对象调用 js 的代码,假设我们想要调用 js 端 fbBatchedBridge 的 flushQueue 方法,在 C++ 中就可以使用 m_flushedQueueJS->callAsFunction() 就可以实现,那么 fbBatchedBridge 在 js 端到底是个什么东西那?
查看 BatchBridge.js 中可以找到 __fbBatchedBridge 的定义
const MessageQueue = require('MessageQueue');
const BatchedBridge = new MessageQueue();
Object.defineProperty(global, '__fbBatchedBridge', {
configurable: true,
value: BatchedBridge,
});
module.exports = BatchedBridge;
可以看出 __fbBatchedBridge 指的就是 JS 中的 MessageQueue 对象,这样就实现了 Android 端的消息队列和 JS 端消息队列的连通。
总结
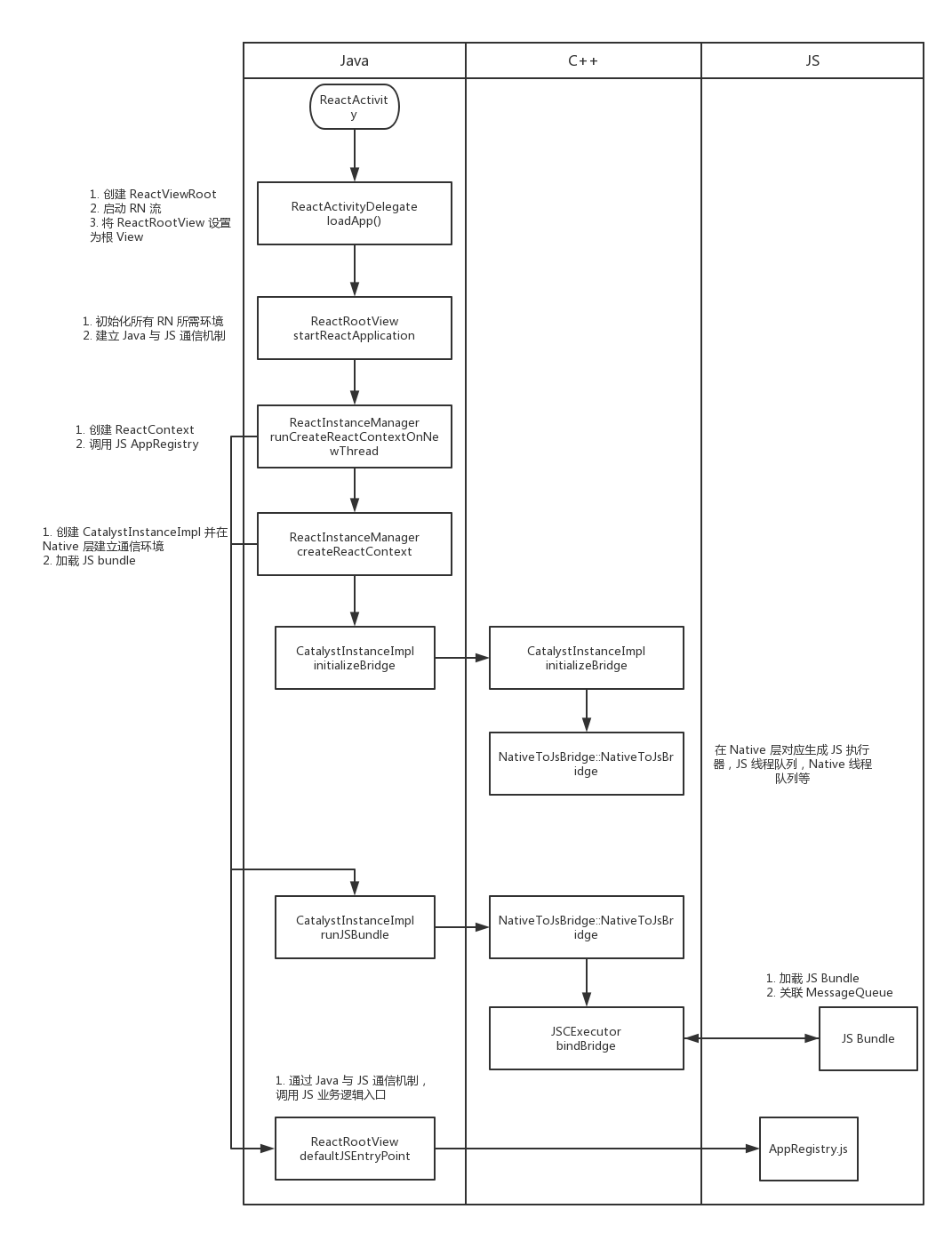
对上面的源码流程做了个核心方法的调用流程图
