首页
沸点
课程
数据标注
HOT
AI Coding
更多
直播
活动
APP
插件
直播
活动
APP
插件
搜索历史
清空
创作者中心
写文章
发沸点
写笔记
写代码
草稿箱
创作灵感
查看更多
登录
注册
浏览器缓存机制
Pivot
2018-07-06
270
阅读1分钟
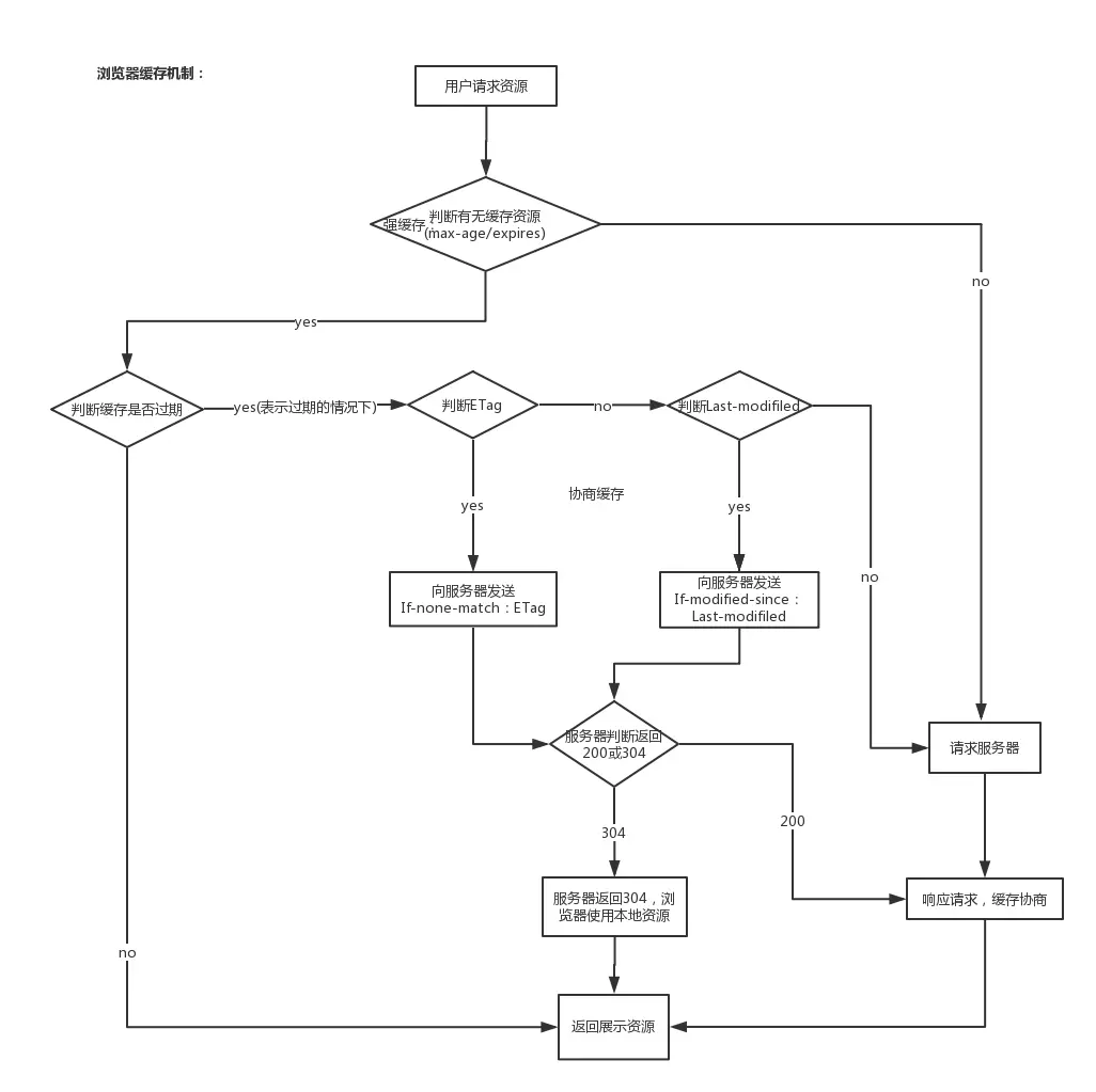
概述:
该浏览器缓存机制表示的是浏览器请求资源时候内部运作的全过程,包括强制缓存和协商缓存。
Pivot
前端 @百度
11
文章
20k
阅读
16
粉丝
目录
收起
概述: