开篇
Git 三大特色,分支,暂存区,工作流,今天终于要写到 WorkFlow 了,我彷佛已经看到胜利的曙光,走起。
何谓工作流
WorkFlow 的字面意思,工作流,即工作流程。在分支篇里,有说过这样的话:因为有分支的存在,才构成了多工作流的特色。事实的确如此,因为项目开发中,多人协作,分支很多,虽然各自在分支上互不干扰,但是我们总归需要把分支合并到一起,而且真实项目中涉及到很多问题,例如版本迭代,版本发布,bug 修复等,为了更好的管理代码,需要制定一个工作流程,这就是我们说的工作流,也有人叫它分支管理策略。
工作流不涉及任何命令,因为它就是一个规则,完全由开发者自定义,并且自遵守,正所谓无规矩不成方圆,就是这个道理。
工作流最受欢迎榜
目前使用度最高的工作流前三名(排名不分先后哈)分别是以下三种:
其中 Git Flow 出现的最早,GitHub Flow 在 Git Flow 的基础上,做了一些优化,适用于持续版本的发布,而 GitLab Flow 出现的时间比较晚,所以综合前面两种工作流的优点,制定而成的一个工作流。
Git Flow
这个工作流,是 Vincent Driessen 2010 年发布出来的他自己的分支管理模型,到现在为止,使用度非常高,我自己管理项目用的就是这个,也可以说是比较熟悉的啦。
Git Flow 的分支结构很特别,按功能来说,可以分支为5种分支,从5 种分支的生命时间上,又可以分别归类为长期分支和暂时分支,或者更贴切描述为,主要分支和协助分支。
主要分支:
在采用 Git Flow 工作流的项目中,代码的中央仓库会一直存在以下两个长期分支:
- master
- develop
其中 origin/master 分支上的最新代码永远是版本发布状态。origin/develop 分支则是最新的开发进度。
当 develop 上的代码达到一个稳定的状态,可以发布版本的时候,develop上这些修改会以某种特别方式被合并到 master 分支上,然后标记上对应的版本标签。
协助分支:
除了主要分支,Git Flow 的开发模式还需要一系列的协助分支,来帮助更好的功能的并行开发,简化功能开发和问题修复。是的,就是下面的三类分支。这类分支是暂时分支非常无私奉献,在需要它们的时候,迫切地创建,用完它们的时候,又挥挥衣袖地彻底消失。
协助分支分为以下几类:
- Feature Branch
- Release Branch
- Hotfix Branch
Feature 分支用来做分模块功能开发,命名看开发者喜好,不要和其他类型的分支命名弄混淆就好,举个坏例子,命名为 master 就是一个非常不妥当的举动。模块完成之后,会合并到 develop 分支,然后删除自己。
Release 分支用来做版本发布的预发布分支,建议命名为 release-xxx。例如在软件 1.0.0 版本的功能全部开发完成,提交测试之后,从 develop 检出release-1.0.0 ,测试中出现的小问题,在 release 分支进行修改提交,测试完毕准备发布的时候,代码会合并到 master 和 develop,master 分支合并后会打上对应版本标签 v1.0.0, 合并后删除自己,这样做的好处是,在测试的时候,不影响下一个版本功能并行开发。
Hotfix 分支是用来做线上的紧急 bug 修复的分支,建议命名为 hotfix-xxx。当线上某个版本出现了问题,将检出对应版本的代码,创建 Hotfix 分支,问题修复后,合并回 master 和 develop ,然后删除自己。这里注意,合并到 master 的时候,也要打上修复后的版本标签。
Merge 加上 no-ff 参数
需要说明的是,Git Flow 的作者 Vincent Driessen 非常建议,合并分支的时候,加上 no-ff 参数,这个参数的意思是不要选择 Fast-Forward 合并方式,而是策略合并,策略合并会让我们多一个合并提交。这样做的好处是保证一个非常清晰的提交历史,可以看到被合并分支的存在。
下面是对比图,左侧是加上参数的,后者是普通的提交:

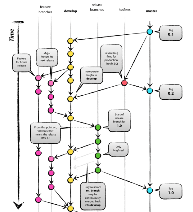
Git Flow 示意图
下面这张图,我在刚学习 Git 的时候,看到很多次这个图,然并卵,一直都没看懂过,也不知道这张图来自 Git Flow ,只能说,我当初学 Git 的方式的确不怎么认真和系统 。好在,我现在已经能看明白了这个图,并且还写了个博客,不得不感叹,时光真是好神奇,让人都遇到不一样的自己。

图中画了 Git Flow 的五种分支,master,develop,feature branchs ,release branchs , hoxfixes,其中 master 和 develop 字体被加粗代表主要分支。master 分支每合并一个分支,无论是 hotfix 还是 release ,都会打一个版本标签。通过箭头可以清楚的看到分支的开始和结束走向,例如 feature 分支从 develop 开始,最终合并回 develop ,hoxfixes 从 master 检出创建,最后合并回 develop 和 master,master 也打上了标签。
看懂之后,觉着这个图画的还挺好看的,嗯,配色也不错。
GitHub Flow
GitHub Flow 是大型程序员交友社区 GitHub 制定并使用的工作流模型,由 scott chacon 在 2011 年 8月 31 号正式发布。
文章中说,因为 Git Flow 对于大部分开发人员和团队来说,稍微有些复杂,而且没有 GUI 图形页面,只能命令行操作,所以为了更好的解决这些问题,GitHub Flow 应运而生了。
GitHub Flow 示意图
对比上面那张 Git flow 分支模型图,真的可以称得上简单明了啦,因为 GitHub Flow 推荐做法是只有一个主分支 master,团队成员们的分支代码通过 pull Request 来合并到 master 上。

GitHub Flow 模型简单说明
- 只有一个长期分支 master ,而且 master 分支上的代码,永远是可发布状态,一般 master 会设置
protected分支保护,只有有权限的人才能推送代码到 master 分支。 - 如果有新功能开发,可以从 master 分支上检出新分支。
- 在本地分支提交代码,并且保证按时向远程仓库推送。
- 当你需要反馈或者帮助,或者你想合并分支时,可以发起一个 pull request。
- 当 review 或者讨论通过后,代码会合并到目标分支。
- 一旦合并到 master 分支,应该立即发布。
特色之 Pull Request
在我看来,GitHub Flow 最大的特色就是 Pull Request 的提出,这是一个伟大的发明,它的用处并不仅仅是合并分支,还有以下功能:
-
可以很好控制分支合并权限。
分支不是你想合并就合并,需要对方同意呐
-
问题讨论 或者 寻求其他小伙伴们的帮助。
和拉个讨论组差不多,可以选择相关的人参与,而且参与的人还可以向你的分支提交代码,可以说,是非常适合代码交流了。
-
代码 Review 。
如果代码写的很烂,有了 pull request 提供的评论功能支持,准备好接受来自 review 的实时吐槽吧。当然你如果写的很棒,肯定也能被双击666的。
特色之 issue tracking 问题追踪
日常开发中,会用到很多第三方库,然后使用过程中,出现了问题,是不是第一个反应是去这个第三方库的 GitHub 仓库去搜索一下 issue ,看没有人遇到过,项目维护者修复了没有,一般未解决的 issue 是 open 状态,已解决的会被标记为 closed。这就是 issue tracking。
如果你是一个项目维护者,除了标记 issue 的开启和关闭,还可以给它标记上不同的标签,来优化项目。当提交的时候,如果提交信息中有 fix #1 等字段,可以自动关闭对应编号的 issue。

issue tracking 真的是非常适合开源项目。
如果你想体验 GitHub Flow
GitHub 社区使用的就是这个工作流模型,而且帮助文档非常详细,可以建个项目,多耍耍。
GitLab Flow
这个工作流十分地年轻,是 GitLab 的 CEO Sytse Sijbrandij 在 2014 年 9月 29 正式发布出来的。因为出现的比前面两种工作流稍微晚一些,所以它有个非常大的优势,集百家之长,补百家之短。
GitLab 既支持 Git Flow 的分支策略,也有 GitHub Flow 的 Pull Request( Merge Request ) 和 issue tracking。
Git Flow & GitHub Flow 的瑕疵
当 Git Flow 出现后,它解决了之前项目管理的很让人头疼的分支管理,但是实际使用过程中,也暴露了很多问题:
- 默认工作分支是 develop,但是大部分版本管理工具默认分支都是 master,开始的时候总是需要切换很麻烦。
- Hotfix 和 Release 分支在需要版本快速迭代的项目中,几乎用不到,因为刚开发完就直接合并到 master 发版,出现问题 develop 就直接修复发布下个版本了。
- Hotfix 和 Release 分支,一个从 master 创建,一个从 develop 创建,使用完毕,需要合并回 develop 和 master。而且在实际项目管理中,很多开发者会忘记合并回 develop 或者 master。
GitHub Flow 的出现,非常大程度上简化了 Git Flow ,因为只有一个长期分支 master,并且提供 GUI 操作工具,一定程度上避免了上述的几个问题,然而在一些实际问题面前,仅仅使用 master 分支显然有点力不从心,例如:
- 版本的延迟发布(例如 iOS 应用审核到通过中间,可能也要在 master 上推送代码)
- 不同环境的部署 (例如:测试环境,预发环境,正式环境)
- 不同版本发布与修复 (是的,只有一个 master 分支真的不够用)
GitLab Flow 解决方案
为了解决上面那些毛茸茸的小问题,GitLab Flow 给出了以下的解决方法。
版本的延迟发布--Prodution Branch
master 分支不够,于是添加了一个 prodution 分支,专门用来发布版本。

不同环境的部署--Environment Branches & Upstream First
每个环境,都对应一个分支,例如下图中的 pre-production 和 prodution 分支都对应不同的环境,我觉得这个工作流模型比较适用服务端,测试环境,预发环境,正式环境,一个环境建一个分支。
这里要注意,代码合并的顺序,要按环境依次推送,确保代码被充分测试过,才会从上游分支合并到下游分支。除非是很紧急的情况,才允许跳过上游分支,直接合并到下游分支。这个被定义为一个规则,名字叫 “upstream first”,翻译过来是 “上游优先”。

版本发布分支--Release Branches & Upstream First
只有当对外发布软件的时候,才需要创建 release 分支。作为一个移动端开发来说,对外发布版本的记录是非常重要的,如果线上出现了一个问题,需要拿到问题出现对应版本的代码,才能准确定位问题。
在 Git Flow ,版本记录是通过 master 上的 tag 来记录。发现问题,创建 hotfix 分支,完成之后合并到 master 和 develop。
在 GitLab Flow ,建议的做法是每一个稳定版本,都要从master分支拉出一个分支,比如2-3-stable、2-4-stable等等。发现问题,就从对应版本分支创建修复分支,完成之后,先合并到 master,才能再合并到 release 分支,遵循 “上游优先” 原则。

最后
这个博客,真的写好久,因为我之前对工作流的这个概念,也只限于 Git Flow ,写博客的过程中,自己也学习到很多,我目前的工作项目中,使用的是 GitLab + Git Flow 这种混搭 Style,侧面证明了 Git 的使用真的很灵活自由。但是我很喜欢 GitHub 的 Pull Request 和 GitLab 的 Merge Request,以后会多尝试。
GitHub Flow 和 GitLab Flow 的介绍很多都是来源于各自的英文介绍文档,不对之处,还请评论指证,下篇博客见。See you~
参考链接:
