Nginx通过CORS实现跨域

2,948 阅读5分钟
原文链接: www.yunweipai.com

什么是CORS

CORS是一个W3C标准,全称是跨域资源共享(Cross-origin resource sharing)。它允许浏览器向跨源服务器,发出XMLHttpRequest请求,从而克服了AJAX只能同源使用的限制。

当前几乎所有的浏览器(Internet Explorer 8+, Firefox 3.5+, Safari 4+和 Chrome 3+)都可通过名为跨域资源共享(Cross-Origin Resource Sharing)的协议支持AJAX跨域调用。

Chrome,Firefox,Opera,Safari都使用的是XMLHttpRequest2对象,IE使用XDomainRequest。

简单来说就是跨域的目标服务器要返回一系列的Headers,通过这些Headers来控制是否同意跨域。跨域资源共享(CORS)也是未来的跨域问题的标准解决方案。

CORS提供如下Headers,Request包和Response包中都有一部分。

  • Access-Control-Allow-Origin
  • Access-Control-Allow-Credentials
  • Access-Control-Allow-Methods
  • Access-Control-Allow-Headers
  • Access-Control-Expose-Headers
  • Access-Control-Max-Age

  • Access-Control-Request-Method
  • Access-Control-Request-Headers

其中最敏感的就是Access-Control-Allow-Origin这个Header, 它是W3C标准里用来检查该跨域请求是否可以被通过。(Access Control Check)。如果需要跨域,解决方法就是在资源的头中加入Access-Control-Allow-Origin 指定你授权的域。

启用CORS请求

假设您的应用已经在example.com上了,而您想要从www.example2.com提取数据。一般情况下,如果您尝试进行这种类型的AJAX调用,请求将会失败,而浏览器将会出现源不匹配的错误。利用CORS后只需www.example2.com 服务端添加一个HTTP Response头,就可以允许来自example.com的请求。

将Access-Control-Allow-Origin添加到某网站下或整个域中的单个资源

Access-Control-Allow-Origin: http://example.com Access-Control-Allow-Credentials: true (可选)

将允许任何域向您提交请求

Access-Control-Allow-Origin: * Access-Control-Allow-Credentials: true (可选)

提交跨域请求

如果服务器端已启用了CORS,那么提交跨域请求就和普通的XMLHttpRequest请求没什么区别。例如现在example.com可以向www.example2.com提交请求。

var xhr = new XMLHttpRequest(); // xhr.withCredentials = true; //如果需要Cookie等 xhr.open('GET', 'http://www.example2.com/hello.json'); xhr.onload = function(e) {  var data = JSON.parse(this.response);  ... } xhr.send();

服务端Nginx配置

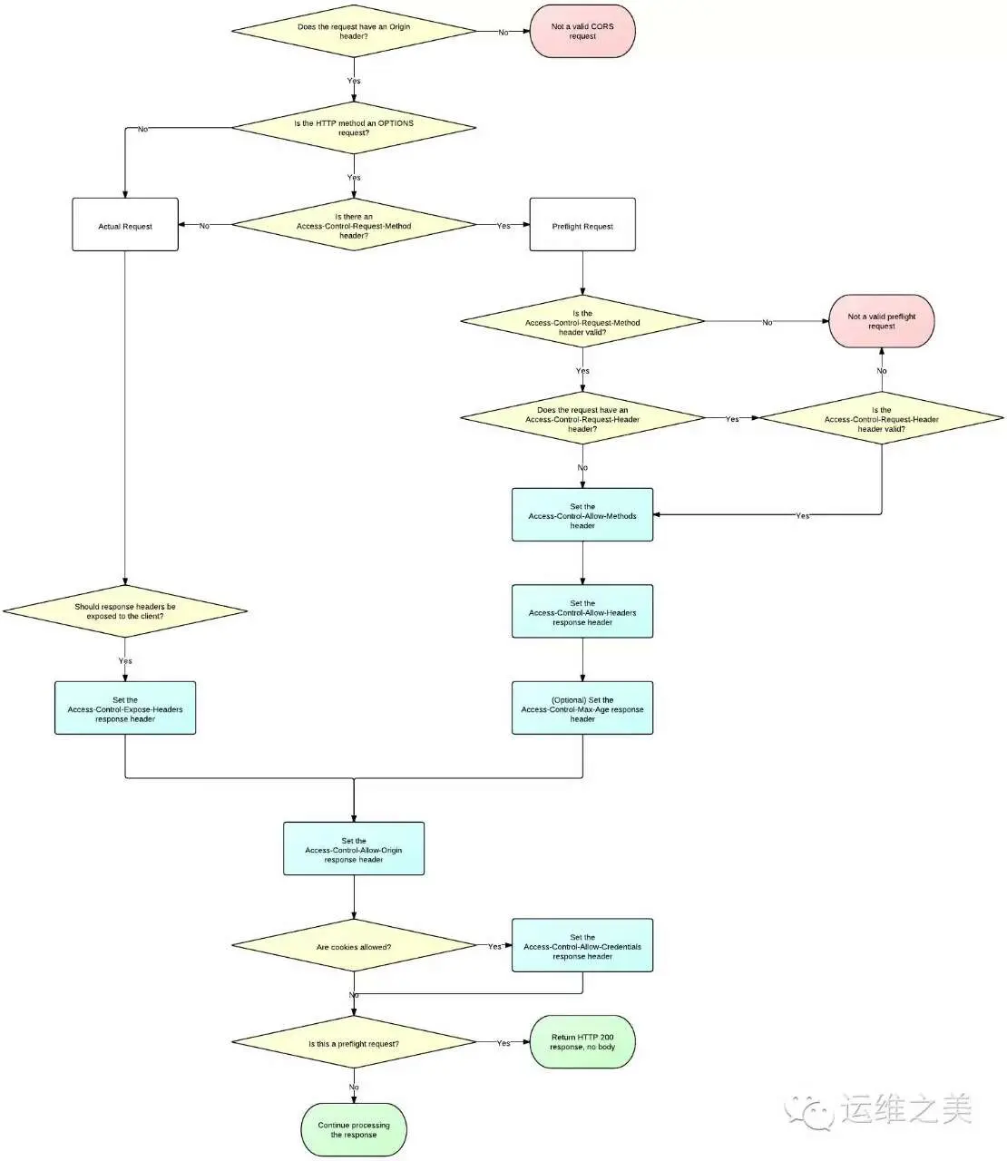
要实现CORS跨域,服务端需要下图中这样一个流程

Nginx通过CORS实现跨域

  • 对于简单请求,如GET,只需要在HTTP Response后添加Access-Control-Allow-Origin。
  • 对于非简单请求,比如POST、PUT、DELETE等,浏览器会分两次应答。第一次preflight(method: OPTIONS),主要验证来源是否合法,并返回允许的Header等。第二次才是真正的HTTP应答。所以服务器必须处理OPTIONS应答。

流程如下

  • 首先查看http头部有无origin字段;
  • 如果没有,或者不允许,直接当成普通请求处理,结束;
  • 如果有并且是允许的,那么再看是否是preflight(method=OPTIONS);
  • 如果是preflight,就返回Allow-Headers、Allow-Methods等,内容为空;
  • 如果不是preflight,就返回Allow-Origin、Allow-Credentials等,并返回正常内容。

用伪代码表示

location /pub/(.+) {    if ($http_origin ~ <允许的域(正则匹配)>) {        add_header 'Access-Control-Allow-Origin' "$http_origin";        add_header 'Access-Control-Allow-Credentials' "true";        if ($request_method = "OPTIONS") {            add_header 'Access-Control-Max-Age' 86400;            add_header 'Access-Control-Allow-Methods' 'GET, POST, OPTIONS, DELETE';            add_header 'Access-Control-Allow-Headers' 'reqid, nid, host, x-real-ip, x-forwarded-ip, event-type, event-id, accept, content-type';            add_header 'Content-Length' 0;            add_header 'Content-Type' 'text/plain, charset=utf-8';            return 204;        }    }    # 正常nginx配置    ...... }

Nginx配置实例

实例一:允许example.com的应用在www.example2.com上跨域提取数据

在nginx.conf里找到server项,并在里面添加如下配置

location /{ add_header 'Access-Control-Allow-Origin' 'http://example.com'; add_header 'Access-Control-Allow-Credentials' 'true'; add_header 'Access-Control-Allow-Headers' 'Authorization,Content-Type,Accept,Origin,User-Agent,DNT,Cache-Control,X-Mx-ReqToken,X-Requested-With'; add_header 'Access-Control-Allow-Methods' 'GET,POST,OPTIONS'; ... }

如果需要允许来自任何域的访问,可以这样配置

add_header Access-Control-Allow-Origin *;

注释如下

第一条指令:授权从example.com的请求(必需)
第二条指令:当该标志为真时,响应于该请求是否可以被暴露(可选)
第三条指令:允许脚本访问的返回头(可选)
第四条指令:指定请求的方法,可以是GET, POST, OPTIONS, PUT, DELETE等(可选)

重启Nginx

$ service nginx reload

测试跨域请求

$ curl -I -X OPTIONS -H "Origin: http://example.com" http://www.example2.com

成功时,响应头是如下所示

HTTP/1.1 200 OK Server: nginx Access-Control-Allow-Origin: example.com

实例二:Nginx允许多个域名跨域访问

由于Access-Control-Allow-Origin参数只允许配置单个域名或者*,当我们需要允许多个域名跨域访问时可以用以下几种方法来实现。

  • 方法一

如需要允许用户请求来自www.example.com、m.example.com、wap.example.com访问www.example2.com域名时,返回头Access-Control-Allow-Origin,具体配置如下

在nginx.conf里面,找到server项,并在里面添加如下配置

map $http_origin $corsHost {    default 0;    "~http://www.example.com" http://www.example.com;    "~http://m.example.com" http://m.example.com;    "~http://wap.example.com" http://wap.example.com; } server {    listen 80;    server_name www.example2.com;    root /usr/share/nginx/html;    location /    {        add_header Access-Control-Allow-Origin $corsHost;    } }
  • 方法二

如需要允许用户请求来自localhost、www.example.com或m.example.com的请求访问xxx.example2.com域名时,返回头Access-Control-Allow-Origin,具体配置如下

在Nginx配置文件中xxx.example2.com域名的location /下配置以下内容

set $cors ''; if ($http_origin ~* 'https?://(localhost|www\.example\.com|m\.example\.com)') {        set $cors 'true'; } if ($cors = 'true') {        add_header 'Access-Control-Allow-Origin' "$http_origin";        add_header 'Access-Control-Allow-Credentials' 'true';        add_header 'Access-Control-Allow-Methods' 'GET, POST, PUT, DELETE, OPTIONS';        add_header 'Access-Control-Allow-Headers' 'Accept,Authorization,Cache-Control,Content-Type,DNT,If-Modified-Since,Keep-Alive,Origin,User-Agent,X-Mx-ReqToken,X-Requested-With'; } if ($request_method = 'OPTIONS') {        return 204; }
  • 方法三

如需要允许用户请求来自*.example.com访问xxx.example2.com域名时,返回头Access-Control-Allow-Origin,具体配置如下

在Nginx配置文件中xxx.example2.com域名的location /下配置以下内容

if ( $http_origin ~ http://(.*).example.com){         set $allow_url $http_origin;    }    #CORS(Cross Orign Resource-Sharing)跨域控制配置    #是否允许请求带有验证信息    add_header Access-Control-Allow-Credentials true;    #允许跨域访问的域名,可以是一个域的列表,也可以是通配符*    add_header Access-Control-Allow-Origin $allow_url;    #允许脚本访问的返回头    add_header Access-Control-Allow-Headers 'x-requested-with,content-type,Cache-Control,Pragma,Date,x-timestamp';    #允许使用的请求方法,以逗号隔开    add_header Access-Control-Allow-Methods 'POST,GET,OPTIONS,PUT,DELETE';    #允许自定义的头部,以逗号隔开,大小写不敏感    add_header Access-Control-Expose-Headers 'WWW-Authenticate,Server-Authorization';    #P3P支持跨域cookie操作    add_header P3P 'policyref="/w3c/p3p.xml", CP="NOI DSP PSAa OUR BUS IND ONL UNI COM NAV INT LOC"';
  • 方法四

如需要允许用户请求来自xxx1.example.com或xxx1.example1.com访问xxx.example2.com域名时,返回头Access-Control-Allow-Origin,具体配置如下

在Nginx配置文件中xxx.example2.com域名的location /下配置以下内容

location / {    if ( $http_origin ~ .*.(example|example1).com ) {    add_header Access-Control-Allow-Origin $http_origin;    } }

实例三:Nginx跨域配置并支持DELETE,PUT请求

默认Access-Control-Allow-Origin开启跨域请求只支持GET、HEAD、POST、OPTIONS请求,使用DELETE发起跨域请求时,浏览器出于安全考虑会先发起OPTIONS请求,服务器端接收到的请求方式就变成了OPTIONS,所以引起了服务器的405 Method Not Allowed。

解决方法

首先要对OPTIONS请求进行处理

if ($request_method = 'OPTIONS') {    add_header Access-Control-Allow-Origin *;    add_header Access-Control-Allow-Methods GET,POST,PUT,DELETE,OPTIONS;    #其他头部信息配置,省略...    return 204; }

当请求方式为OPTIONS时设置Allow的响应头,重新处理这次请求。这样发出请求时第一次是OPTIONS请求,第二次才是DELETE请求。

# 完整配置参考 # 将配置文件的放到对应的server {}里 add_header Access-Control-Allow-Origin *; location / {    if ($request_method = 'OPTIONS') {        add_header Access-Control-Allow-Origin *;        add_header Access-Control-Allow-Methods GET,POST,PUT,DELETE,OPTIONS;        return 204;    }    index index.php;    try_files $uri @rewriteapp; }

实例四:更多配置示例

  • 示例一
The following Nginx configuration enables CORS, with support for preflight requests. # # Wide-open CORS config for nginx # location / {     if ($request_method = 'OPTIONS') {        add_header 'Access-Control-Allow-Origin' '*';        add_header 'Access-Control-Allow-Methods' 'GET, POST, OPTIONS';        #        # Custom headers and headers various browsers *should* be OK with but aren't        #        add_header 'Access-Control-Allow-Headers' 'DNT,X-CustomHeader,Keep-Alive,User-Agent,X-Requested-With,If-Modified-Since,Cache-Control,Content-Type';        #        # Tell client that this pre-flight info is valid for 20 days        #        add_header 'Access-Control-Max-Age' 1728000;        add_header 'Content-Type' 'text/plain charset=UTF-8';        add_header 'Content-Length' 0;        return 204;     }     if ($request_method = 'POST') {        add_header 'Access-Control-Allow-Origin' '*';        add_header 'Access-Control-Allow-Methods' 'GET, POST, OPTIONS';        add_header 'Access-Control-Allow-Headers' 'DNT,X-CustomHeader,Keep-Alive,User-Agent,X-Requested-With,If-Modified-Since,Cache-Control,Content-Type';     }     if ($request_method = 'GET') {        add_header 'Access-Control-Allow-Origin' '*';        add_header 'Access-Control-Allow-Methods' 'GET, POST, OPTIONS';        add_header 'Access-Control-Allow-Headers' 'DNT,X-CustomHeader,Keep-Alive,User-Agent,X-Requested-With,If-Modified-Since,Cache-Control,Content-Type';     } }
  • 示例二
if ($request_method = 'OPTIONS') {      add_header 'Access-Control-Allow-Origin' 'https://docs.domain.com';      add_header 'Access-Control-Allow-Credentials' 'true';      add_header 'Access-Control-Allow-Methods' 'GET, POST, PUT, DELETE, PATCH, OPTIONS';      add_header 'Access-Control-Allow-Headers' 'DNT,X-Mx-ReqToken,Keep-Alive,User-Agent,X-Requested-With,If-Modified-Since,Cache-Control,Content-Type,Authorization,token';      return 204; } if ($request_method = 'POST') {      add_header 'Access-Control-Allow-Origin' 'https://docs.domain.com';      add_header 'Access-Control-Allow-Credentials' 'true';      add_header 'Access-Control-Allow-Methods' 'GET, POST, PUT, DELETE, PATCH, OPTIONS';      add_header 'Access-Control-Allow-Headers' 'DNT,X-Mx-ReqToken,Keep-Alive,User-Agent,X-Requested-With,If-Modified-Since,Cache-Control,Content-Type,Authorization,token';   }   if ($request_method = 'GET') {      add_header 'Access-Control-Allow-Origin' 'https://docs.domain.com';      add_header 'Access-Control-Allow-Credentials' 'true';      add_header 'Access-Control-Allow-Methods' 'GET, POST, PUT, DELETE, PATCH, OPTIONS';      add_header 'Access-Control-Allow-Headers' 'DNT,X-Mx-ReqToken,Keep-Alive,User-Agent,X-Requested-With,If-Modified-Since,Cache-Control,Content-Type,Authorization,token';   }

其它技巧

在httpd配置或.htaccess文件中添加如下语句

SetEnvIf Origin "^(.*\.example\.com)$" ORIGIN_SUB_DOMAIN=$1   Header set Access-Control-Allow-Origin "%{ORIGIN_SUB_DOMAIN}e" env=ORIGIN_SUB_DOMAIN

通过在服务端设置Access-Control-Allow-Origin响应头

  • 允许所有来源访问
<?php header("Access-Control-Allow-Origin: *"); ?>
  • 允许来自特定源的访问
<?php header('Access-Control-Allow-Origin: '.$_SERVER['HTTP_ORIGIN']); ?>
  • 配置多个访问源

由于浏览器实现只支持了单个origin、*、null,如果要配置多个访问源,可以在代码中处理如下

<?php $allowed_origins   = array(                              "http://www.example.com"   ,                              "http://app.example.com"  ,                              "http://cms.example.com"  ,                            );   if (in_array($_SERVER['HTTP_ORIGIN'], $allowed_origins)){        @header("Access-Control-Allow-Origin: " . $_SERVER['HTTP_ORIGIN']);   } ?>

HTML中启用CORS

<meta http-equiv="Access-Control-Allow-Origin" content="*">

www.google.com

http://t.cn/RZEYPmD

http://t.cn/RhcAN2d

to-u.xyz/2016/06/30/…
coderq.github.io/2016/05/13/…

作者:Mike

文章出处:运维之美

 

推荐阅读

Nginx与httpd对比

nginx 利用 proxy 反向代理解决 Ajax 跨域访问,浏览器不显示跳转后的链接