编程机器人疯抢教育市场!6大派玩家谁主沉浮

252 阅读19分钟
原文链接: click.aliyun.com

儿童市场被誉为“朝阳行业”、“常青行业”,不仅产品范围广泛、品类也非常丰富。近年来,儿童市场也成为了机器人产业发力的一个重要方向,陪伴机器人、教育机器人,以及编程机器人都成为了异军突起的品类。随着今年3月,机器人工程被列为国家教育部公布的高校招生新专业,编程机器人教育迎来了政策和市场的新支持。

在编程机器人市场中,国外方面有乐高、索尼、Wonder Workshop、wowwee等来自电子和玩具企业入局。国内方面,从2015年开始,已吸引了优必选、能力风暴、Makeblock、RoboSpace等企业早早布局,也吸引了小米、寒武纪智能等新入局企业。除这些机器人本体提供商外,也有不少做机器人教育的企业涌入进来。

尽管编程机器人踩在了机器人和教育两个热点词汇上,但在产品和市场上我们却未看到爆发之势。最近,智东西访问了国内的几家编程机器人企业,就目前行业痛点问题、玩家打法做了深入交流。

编程教育机器人市场的典型玩家

编程教育机器人指的是,利用模块化设计的机器人零件,自由进行搭配和组建,然后利用相关开发软件,为机器人设置动作顺序并完成相应任务。编程教育机器人主要面向儿童市场,在搭建过程中,会涉及物理、数学、工程结构上的原理,培养儿童的观察力、逻辑思维、抽象思维以及动手能力。

目前,随着计算机技术的兴起,编程教育风靡全球,乐高、索尼、Wonder Workshop、wowwee等来自电子和玩具行业的巨头都纷纷进军,行业竞争极为激烈。

在中国,编程教育机器人市场尚处新兴时期,行业规范尚不完善。目前出现了优必选、能力风暴、Makeblock、RoboSpace、小米、寒武纪智能等大批玩家出现,整个行业龙蛇混杂、产品质量参差不齐,模仿跟风现象严重。

智东西从众多入局者中挑选了几家典型的做编程机器人本体的企业,来看看他们在产品的布局上有哪些差异。

1、开山鼻祖——乐高

在编程教育机器人这个行业,乐高可以被称为业内鼻祖,从上世纪90年代就开始布局。据报道,2015年乐高来自中国的营收增速高达约40%,净利润同比增长31%,达到92亿丹麦克朗。因此,乐高也将中国作为了一个全球重点市场。

作为老牌的跨国玩具巨头企业,乐高凭借在财力和影响力在中国市场上开启了全面的布局。

首先,乐高不仅在上海设有地区总部,还在嘉兴投资建厂、线下零售店、探索中心和乐园。其次,乐高教育通过和中国教育部的“技术教育创新人才培养计划”合作,与中国的400多所中小学建立了联系,把其创新教育解决方案带入到课堂教学中。同时,乐高还以教育产业加盟的形式,吸引了不少中国企业加盟。

image

在产品方面,目前乐高推出到了最新的EV3 系列。在乐高EV3 的盒子中,总共有拼砌 17 个 EV3 机器人的所需的任意形状的积木、马达和传感器,玩家只需根据拼装需要进行挑选即可。同时,乐高EV3支持手机/电脑/平板电脑多终端的程序运行,通过EV3应用程序,可以观看机器人执行动作的情况,指挥、控制机器人。

此外,乐高还建立了社区方便用户之间进行分享和交流,用户可以从其他机器人拼砌者汲取创意灵感,创作出更加有趣的机器人。

2、电子产品霸主——索尼

在大部分人的印象中,索尼是电子行业的霸主,其电子产品涵盖了手机、相机、电视、游戏主机等。而在儿童市场,索尼也非常积极。2017年索尼不仅推出了主打陪伴功能的机器狗AIBO,还踏入了可编程教育机器人市场,推出了KOOV可编程教育机器人套件。与乐高类似的是,索尼也十分看好中国市场,为加大在中国区的推广力度,还在索尼中国成立了索尼国际教育股份有限公司中国办事处。


image

KOOV可编程教育机器人套件类似于乐高,所有这些积木都可以通过插槽相连,但相比起来,其特点是花花绿绿和半透明,颜色更加鲜亮,这种风格也会更讨小孩子的喜欢。其应用程序中准备了22个机器人示例,有使用红外线传感器和蜂鸣器,可以演奏简单旋律的“小提琴”和“吉他”;有通过直流电机和车轮的组合能真的行驶的“火车”和“消防车”;以及利用伺服电机来控制动作的“螃蟹”和“鳄鱼”等机器人。

除乐高、索尼之外这些国际巨头外,国内也涌现了不少编程机器人玩家,如优必选、小米、能力风暴、寒武纪智能都在深入探寻这一新兴市场,在国外巨头夹路的编程机器人行业,杀出重围。

3、国内AI机器人独角兽——优必选

不知大家是否记得,今年春晚一开场,24只机器狗随着开场歌舞“活蹦乱跳”,它们就是优必选编程机器人Jimu系列为春晚定制的产品。

今年5月初,优必选宣布获得腾讯领投的8.2亿美元C轮融资,企业估值也达到了50亿美元,成为全球估值最高的AI创企。 而成立于2012年的优必选正式进军编程机器人市场则是从2016年开始的。目前,优必选Jimu机器人已有星际探险、探索者、发明家、丛林飞车以及迷你等几大系列,并已在全球部分Apple Store零售店独家发售。

image

在商业模式上,Jimu采取了B端和C端并行的策略。在C端市场,通过进驻苹果零售店、电商平台和线下店铺进行销售。在B端市场,优必选与中国青少年宫协会、中国少年儿童发展服务中心合作了“青少年机器人教育实践体验计划”,在全国20个城市的20座少年宫开设编程课程,目前已经陆续开课。

Jimu系列面向的是5-12岁的青少年,因此,选择了blockly编程而不是Scratch编程。优必选Jimu系列的工作人员告诉智东西,blockly是一种图形化编程,更适合零基础的儿童编程入门教育。考虑到C端市场的核心买家是家长,他们更容易受到学校、老师、校外机构的影响,因此,在市场策略上,优必选采取了用B端影响B端的做法。

除了Jimu的硬件模块,优必选还自研了一套软件课程Ukit,能够覆盖从小学低年级到高中一年级各个学段内容。目前,该课程已落地到了昆明240所中小学、珠海150所中小学,下半年还计划落地深圳110所学校、南宁150所学校。

此外,优必选还计划在下半年启动Jimu相关的青少年编程大赛,用比赛去推动家长和孩子对编程的兴趣。

4、广泛布局者——小米米兔

在智能硬件上广泛布局的小米,自然没有放过儿童教育机器人这一新兴市场。2016年小米推出米兔机器人系列,并以一贯的低价模式,给该市场玩家带来巨大的杀伤力。例如,乐高推出了面向小朋友的的WeDo2.0机器人入门套装,1主控+1微型伺服电机+2传感器+280零件,在某宝价在900元左右,而小米推出的米兔机器人整套978零件+2伺服电机+主控售价是499元。

image

实际上,米兔积木机器人的研发公司是北京爱其科技有限公司,这家公司是2013年成立,2016年被小米投资。不过,小米的米兔系列,目前的定位是做小型智能积木套装,模式也较为简单,主打的还是拼装能力,在米兔APP上可以查看安装视频,并且可以控制机器人移动。笔者曾经拼装过米兔的这款产品,最大的感受是,更多的还是强调拼装,更适合入门的小孩子玩。

5、低调布局者——能力风暴

能力风暴是未来伙伴机器人公司下设的独立子品牌,1996年由恽为民创立。1998年恽恽为民创立了教育机器人学并发布首款教育机器人产品AS-M,2000年举办中国第一个机器人大赛“能力风暴杯”中国教育机器人大赛。可以说能力风暴是中国首家做教育机器人的企业,在宣传方面却非常低调。

image

进入模块化的编程机器人市场,能力风暴是从2014年开始布局的,2016年能力风暴还推出了积木机器人氪系列。目前,能力风暴发布了面向家庭市场开发的四个系列产品:移动机器人奥科流思系列、积木机器人氪系列、类人机器人珠穆朗玛系列、飞行机器人虹湾系列。由于在教育行业布局较早,在专利方面,能力风暴目前有自主研发120余种教育机器人、50多套机器人教材(9种语言版本),批量出口30多个国家,并长期作为世界教育机器人大赛(WER)的合作伙伴,提供器材支持。

而在商业模式上,能力风暴更强调加盟形式,同时其产品与教育机构、机器人比赛联系也更为紧密。能力风暴还与各地学校进行合作,提供编程类机器人实验室整体解决方案 。

6、入局新玩家——寒武纪智能

就在上个月,位于深圳的一家儿童教育陪护机器人企业寒武纪智能,也宣布推出一款儿童编程教育机器人——捍地,正式进入儿童编程教育这一市场。与市面上现有的编程教育机器人不同的是,寒武纪推出的这款“捍地”机器人搭载有一块5寸触控大屏,这块主控屏可以观看安装视频,并且支持图形化编程操作,儿童可以在一个小时内就可以完成搭建。

image

寒武纪智能成立于2015年,曾推出家庭陪伴机器人小武。对于这次推出编程教育机器人捍地,寒武纪智能的工作人员告诉智东西,属于产线的拓展,也看好编程机器人这个市场。同时,他也表示目前寒武纪智能也在做陪伴、编程教育、商用、养老等全系列的智能机器人产品。

B端关系型市场带动C端发展

尽管进驻教育行业的编程机器人市场潜力较大,但现阶段市场渗透率不足、行业无规范等问题也较为突出。同时,在市场方面,由于脚踩在教育这个B端市场更加兴旺的行业,编程机器人在B端市场的表现也由于C端市场。

晓卓智能机器人创始人/CEO胡作这样告诉智东西:“编程机器人市场目前现状是C端市场尚早,B端属关系型业务市场且容量有限。”不过,优必选Jimu系列的工作人员也承认,目前B端市场的学校、少年宫等也在大力支持国产编程机器人品牌。

对于编程机器人教育这种模式,在教育界也有一些不同的声音。在清华机械系教授张文增教授看来,编程机器人也具有两面性。一方面,编程机器人降低了一些设计上的门槛,使没有接触过工程设计的孩子有了接触的可能,但另一方面,也在一定程度上限制了孩子们的思维,认为编程机器人只剩下在这个平台之上的一些简单表面的创意设计,开源性并不够,与现实中机器人的开发脱节严重。而一些高级别的机器人比赛,则更加需要真正的创新能力。

张文增教授说到;“编程机器人教育,与未来人工智能和机器人发展联系的可能性,更应注重能力的相通性,创新思维、创新意识、同时关注不断发展的科技进展。”


image

在C端市场,编程机器人也处于教育用户阶段。一位编程机器人购买者,同时也是一位8岁男孩的父亲这样说:“我们给孩子报了网上的课程,但以我看来,用处不大,但孩子非常喜欢,所以愿意持续投入,总比让他闲着玩强”。另外一位2岁女孩的母亲则告诉智东西,“我家的孩子比较小,还不会玩这些东西,不过,孩子爸爸竟然玩得比孩子还欢乐,从我的角度来说,我不会考虑给孩子买这种东西。”

从上述编程机器人从业者、教育行业资深人士以及C端用户反馈来看,在市场方面,编程机器人尚需采用B端拉动C端市场的模式,进一步教育用户,同时在产品层面上,编程机器人不应脱离教育属性,更应该在产品上更多添加逻辑思维培养的设计,在教师的培养上,也更应该专业化、规范化。在此方面,国内的企业更应该向乐高等国外巨头学习。

火遍全球的编程机器人教育

编程机器人起源于丹麦积木玩具公司乐高,这家成立于1934年的公司,以生产可互相拼插的塑料玩具而风靡全球。上世纪80年代,乐高的积木玩具在中国流行起来,也成为了中国80、90后的童年记忆。

image

1986年乐高和美国麻省理工学院的媒体实验室(Media Lab)进行了一项可编程式积木的合作项目,从此开启了乐高机器人这一新品类。乐高机器人是集合了可编程主机、电动马达、传感器、Lego Technic部分(齿轮、轮轴、横梁、插销)的统称,并支持多种语言编程。

像传统的乐高积木一样,乐高机器人不仅可以使玩家可自由发挥创意,拼凑各种模型,而且可以让它真的动起来。一经推出风靡欧美市场,成为了今天火爆儿童市场的编程机器人的鼻祖。

进入21世纪,科技、互联网成为了推动人类社会发展的动力,与次同时,编程能力变得越来越重要,2017年比尔·盖茨就曾发推特说,“在21世界,每一名学生都应该有机会学习必备技能——编程。”

与成人编程不同的是,儿童编程教育,更多的是锻炼思维能力、解决问题能力、沟通能力、创造力等,并通过编程加深对以计算机为核心的世界的理解。所谓的计算性思维,指的是将面对的一个庞大的复杂的问题,进行拆分称容易解决的小问题,在解决问题的过程中,查找解决同类问题的规律,并抽离出问题的核心,最后系统地给出解决这一问题的算法。

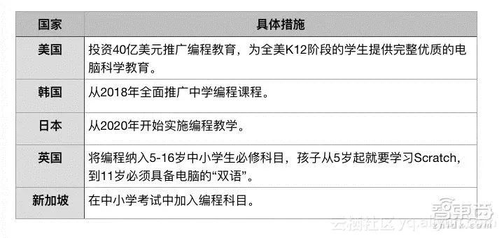
image

▲各国关于儿童编程教育的政策

国外的儿童编程教育起步较早、美国、加拿大、英国,从2013年起就开始在政府层面进行布局。我国在2017年也将少儿编程纳入到国务院发展规划中,作为国家级战略推进。

2016年教育部就曾颁布《教育信息化“十三五”规划”》,并明确规定有条件的地区要积极探索信息技术在众创空间、跨学科学习(STEAM教育)、创客教育等新的教育模式中的应用,着力提升学生的信息素养、创新意识和创新能力等。

而在2017年国务院印发《新一代人工智能发展规划》也明确指出:人工智能成为国际竞争的新焦点,应逐步开展全民智能教育项目,在中小学阶段设置人工智能相关课程,逐步推广编程教育,建设人工智能学科,培养复合型人才。

image

▲2017年新增机器人工程专业的高校名单

今年3月21日国家教育部公布了“2017年度普通高等学校本科专业备案和审批结果的通知”,确定了审批同意设置的国家控制布点专业和尚未列入目录的新专业名单,其中超过100家高校,将机器人工程作为新增专业。

在众多政策的推动下,编程机器人行业也迎来了政策和市场的高呼吁期。

编程机器人入局9000亿元教育产业蓝海

据中国产业调研网发布的2018年中国教育培训市场专题研究分析与发展趋势预测报告预计,2018年中国教育培训产业的市场规模将达到2万亿,市场体量非常庞大,除去正规的学校教育后,市场化运作的培训市场规模约为9000亿元,保持着30%以上的高增长。

而在教育培训市场,少儿编程培训的市场渗透率仅为 0.96%。据教育部统计,2015 年幼儿园到初中阶段的在校人数约为1.83亿人,如果按照每人每年在编程培训领域消费6000元来计算,粗略估计目前国内少儿编程市场规模达105亿元,如果将渗透率提升1%,这个市场规模就有望扩大100亿,发展前景广阔。

此外,近两年人工智能和机器人产业呈现兴起之势,并且上升到国家战略层面。《新一代人工智能规划》 的发布, 明确了面向2030年我国新一代人工智能发展的指导思想、战略目标、重点任务和保障措施。因此,人工智能要从娃娃抓起也成为了推动我国人工智能和机器人技术发展的重要动力。

由此看来,编程机器人市场将随着人工智能和机器人产业发展,迎来产业快速铺开时期,这个市场潜力将被进一步挖掘。

结语:编程机器人踩上了教育风口

教育一直被认为是朝阳行业,随着科技的发展、家庭收入的不断提高,从社会到家庭,对教育的期待和投入越来越高。与此同时,教育行业也迎来了多元化发展,不仅仅局限在了传统的学校教育,教育机构、少年宫、线上教育、户外教育等都成为了新的教育场景。而在内容方面,教育也变得更加多元,传统学校的书本知识,已无法满足社会、家长对儿童教育的需求。因此,编程机器人作为切入教育行业的细分机器人品类,搭上了教育的发展快车,也踩上了教育行业风口,家长和儿童对编程机器人有着浓厚的兴趣,也愿意尝试。

然而,从目前的发展情况来看,国内的编程机器人行业发展现状并不乐观。其中,最重要的原因在于,编程机器人核心受众是5-12岁的儿童,他们更需要教师、家长的引导,也需要和小伙伴的交流和沟通。因此,编程机器人的C端市场会更倾向于B端影响。对于编程机器人企业来说,与B端的学校和教育机构等的合作就显得尤为重要。

目前,编程机器人市场鱼龙混杂,尚未有巨头出现。但乐高、索尼、优必选、小米、能力风暴等市场表现都还不错。从最近入局的寒武纪智能来看,编程机器人市场也有着相当大的市场前景。

原文发布时间为:2018-07-03
本文作者:轩窗
本文来自云栖社区合作伙伴“智东西”,了解相关信息可以关注“智东西”。