
原文地址:www.apkbus.com/blog-927916…
[]()1. 简介
一款封装了 历史搜索记录功能 & 样式 的Android自定义搜索框
已在
Github开源:地址:SearchLayout,欢迎Star!
[
]()
[]()2. 功能介绍
[]()2.1 需求场景
[
]()
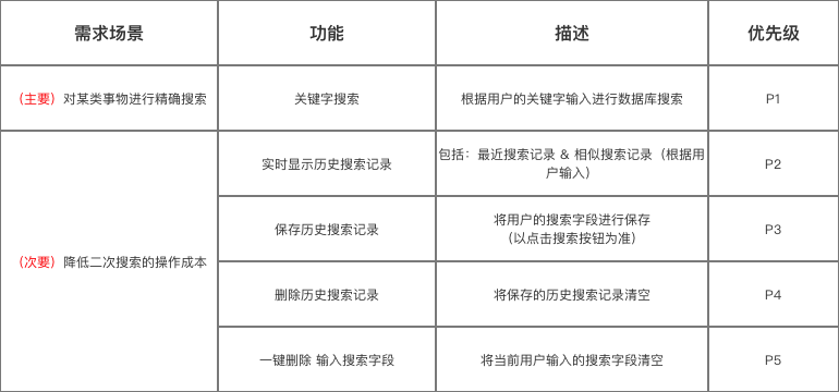
[]()2.2 功能需求
- 功能列表
[
]()
- 功能原型
[
]()
[]()2.3 功能示意
[
]()
[]()3. 特点
[]()3.1 功能实用
- 该搜索框开源库具备除了历史搜索记录功能外,还具备一般的搜索框功能(如一键清空搜索框内容等等)
- 封装了 常见的搜索框样式(如左侧图标、返回按键等等),使用起来更加方便
[]()3.2 使用简单
仅需要简单的xml属性配置
下面1节会详细介绍其使用方法
[]()3.3 二次开发成本低
- 本项目已在
Github上开源:地址:SearchLayout - 具备详细的源码分析文档:请看文章[Android开源库:手把手教你实现一个简单好用的搜索框(含历史搜索记录)]
所以,在其上做二次开发 & 定制化成本非常低。
[]()4. 具体使用
该款[SearchLayout]()使用非常简单,仅需2步:
[]()步骤1:导入控件库
主要有 Gradle & Maven 2种方式:
- 方式1:
Gradle引入依赖 build.Gradle
dependencies {
compile 'com.carson_ho:SearchLayout:1.0.1'
}
- 方式2:
Maven引入依赖 pom.xml
<dependency>
<groupId>com.carson_ho</groupId>
<artifactId>SearchLayout</artifactId>
<version>1.0.1</version>
<type>pom</type>
</dependency>
[]()步骤2:设置搜索框样式
- 具体属性设置
[
]()
- 使用示例 在
XML文件中进行设置 activity_main.xml
<scut.carson_ho.searchview.SearchView
android:id="@+id/search_view "
android:layout_width="match_parent "
android:layout_height="wrap_content "
app:textSizeSearch="5dp "
app:textColorSearch="#3F51B5 "
app:textHintSearch="输入查询关键字 "
app:searchBlockHeight="150 "
app:searchBlockColor="#ffffff "
/>
[]()步骤3:设置点击键盘上的搜索按键 & 返回按键后的操作
MainActivity.java
// 1\. 初始化搜索框变量
private SearchView searchView;
@Override
protected void onCreate(Bundle savedInstanceState) {
super.onCreate(savedInstanceState);
// 2\. 绑定视图
setContentView(R.layout.activity_search);
// 3\. 绑定组件
searchView = (SearchView) findViewById(R.id.search_view);
// 4\. 设置点击键盘上的搜索按键后的操作(通过回调接口)
// 参数 = 搜索框输入的内容
searchView.setOnClickSearch(new ICallBack() {
@Override
public void SearchAciton(String string) {
System.out.println("我收到了 " + string);
}
});
// 5\. 设置点击返回按键后的操作(通过回调接口)
searchView.setOnClickBack(new bCallBack() {
@Override
public void BackAciton() {
finish();
}
});
}
}
[](github.com/Carson-Ho/S…完整demo地址)5. 完整Demo地址
Carson_Ho的Github地址:SearchLayout
[
]