王永庆:技术创新改变教育未来

474 阅读24分钟

本文来自腾讯云技术沙龙,本次沙龙主题为在线教育个性化教学技术实践

演讲嘉宾:王永庆 | 来自VIPKID。VIPKID在线教室中心产品负责人。今天下午听了很多技术层面的分享,我的分享不会有任何技术层面的内容,都是关于一些行业或者产品层面我个人的理解。如果大家觉得很累,可以放松休息一下。

我今天的内容偏产品层面,尽可能跟一些技术上的东西简单结合一下。我在VIPKID三年多,从最早期的产品构建,到现在运营都有深度的参与。我在分享的过程中,我想探讨的主题是科技教育赋能未来。但这个话题老师讲很大,不是半个小时就能有效的演讲,所以我把话题重新收敛了一下,收敛到我自己在教育行业中的典型特征和典型影响因素,做了这样的抽象。我们重新回顾一下什么是教育,以及教育行业的整体发展历程。在这个过程当中,试图抽象和总结一些经验出来,基于这些经验,我们看看能不能想象出未来教育的样子。

教育是什么?

这个话题是最令我很触动的点,前一段时间跟一个朋友聊天,他说你是做什么?我说,我是做在线教育。他说,“教书育人,你们的育人环节是什么呢?”我回来一直在反思,我们整个教育行业,停留更多的地方还是在知识,怎么去学的部分。但其实在个人能力、社会关系这些层面上,可能关注的还没有那么多,大家的事,更多从商业产品角度考虑。

我给用户提供什么样的服务,他获取什么样的知识,我获取到什么样的商业价值。但是对于孩子或者我们面向学生综合能力可能考虑的没有那么多。从中外角度来讲,中外的理解上是很接近的,基于这个,这是今天分享过程内容当中的源头,就是重新回顾教育行业基于内容的部分,就是教学、教书知识的部分,和培养学生的部分,这两个部分分别来看教育行业过去是什么样的,未来可能有什么样的机会。

内容传播载体的演变

内容传播载体的变化。从最早的甲骨文到竹简书,到印刷术。它们对历史的价值是什么?我最近买的书一个是电子版,一个是纸质版,价格差别特别大。成本逐渐更加低廉化,形式更加简单、易得。所以从这个角度来讲,第一,内容的成本在我看待逐渐持续下降。第二,过去知识途径的演变。《说文解字》第一句话,父母是教孩子,是上行下效,是我教孩子怎么做。

获取知识途径的演变

前些天我看了一个纪录片在讲狒狒,狒狒会教子女怎么成为下一代首领。所以人类也是一样的,最早期还是父母师范教育,随着后面的发展,出现了一些社会阶层的变革。一些顶层的社会阶层,逐渐可以接触到一些比较优质的资源,开始有一些私人教师。其实也就是现在1对1非常原始的原型,他可以有更多的钱、花更多的资源,请到更优势的教育资源。

再往后面演变,绝大部分想获取顶尖的教育资源成本很高,一个优秀的教师一对一去教,教师24小时教的学生有限。演变成现在的学校教育,现代教育它能够均摊化这个成本。从这个角度来讲每个人的支出成本越来越低,但是这个过程伴随着另外一个问题效率会下降。因为所有人可能接受的信息很快,而有的学生却接受很慢,出现人员效率上的不同。

VIPKID做的事,在我看来也是把教育资源更加效率。互联网很重要的改变,把内容快速复制数据化,只要你想学,只要很低廉的成本,只要有个电脑就可以去了解这些知识。所以针对这部分的理解,我认为是资源持续化的降低。

科技产品的教育行业应用

科技在行业应用当中的结合,它能够解决什么呢?在我看来目前,它能够改变学生的学习效率。这里面引申另外一个话题,在座的各位绝大部分还是80后、90后,他们的教育过程还是以学校老师的知识为主。这个里面会出现一个很大的差异值,对于一个城市里面的一线孩子的家庭,他们可能会接触到行业中最先进的科技,但是对于一些乡村的孩子来讲,学校是他获取知识的唯一途径。这时候学习效率会有很大的偏差,包括对于内容的理解也会有很大的偏差,这件事情很可怕。我们怎么用科技,不断提升学校,并且把它应用到社会。在我看来,这是一个很值得去思考和探讨的问题。

我们讲的教育公平,教育公平现阶段已经不再是建一所希望小学,已经不再是基础硬件的问题了。它更多的是一些对于孩子视野的开阔、学习效率的提升。这一部分决定了孩子人生的未来。所以回溯这个过程,在我看来科技产品在这个行业当中很重要的应用,其实是学习效率的改进或者改善。

芬兰教育的启示

基于孩子综合素质来讲,我延伸到一个话题叫芬兰教育,这几年芬兰教育比美式教育还要火,在教育排行榜里面,芬兰教育已经超过了美国。这个过程中,我看了几本书,包括跟一些其他有做芬兰教育的朋友聊,可以给大家举一个典型的芬兰特征。

第一,芬兰的学校里面不穿校服,没有标准的校服。中国讲校服好看不好看,很合身很好看。芬兰不,讲究孩子的个体性,讲究孩子的个体认知,非常强调孩子的自我性,自我学习,自己对自己的认知、自己对社会的认知。

第二,学习基础教育过程当中,在早期启蒙教育过程当中,更多强调学习一些生存技能和社会技能,而不是学过多的知识部分。

芬兰最早在二战结束以后,整个社会在经济、政治各个方面都不好,但是这几年成长非常快。很重要一点国家对于教育资源的投入占比非常高,很多学生第一个职业诉求是当老师。老师有对自己学生和教育资源相当的把控力,孩子对于想学的学科,也有相当的把控力。家长对于这件事情的认知,也有相当的尊重性。这种过程中,又回到了最开始的话题,教育只能教授知识吗?除了知识之外,有没有其他技能是我们需要关注的。

学习关系的转变趋势

所以这个过程当中,我自己的总结是社会化关系两部分。第一个是孩子自己和自己的对话,一个是孩子和社会关系的对话。

这里面有一个举例狼孩,从生物学角度来讲他是人。但是从社会化关系他已经是个狼了,他很难跟人类社会去融合。这个过程中,每一个孤立的个体,包括未来孩子需要重点关注的也是这种社会化关系。整个科技行业对于人类生活的改变,这里面很多事情已经不需要在人的环节做了。

你去订票,已经不用去窗口,很多岗位会被逐步替换掉,我们可以假想一下我们的孩子他们未来30年,当他们30岁的时候,他们面临的社会结构是什么样的,他们还是做一些基础的东西吗?那个时候对于人类的诉求是什么,当绝大部分工作,当外卖、快递被机器取代的时候,人类的核心价值是什么呢?这是值得我们思考的。所以这几个点连起来一块儿看,下一代的教育是什么呢?所以这个话题值得我们思考。

回过头来讲很多技术层面的东西,技术是为我们所提供的服务去服务的。我们提供了很多基础设施,包括底层的音视频通信也好,我能保证跨海,从美国到非洲,延迟要降到多少毫秒之下。但在这个基础设施之上,我们能够提供什么,这可能是核心价值所在。

所以这个里面会涉及到一个观念的转变,从最早的跟父母学习,这时候学习资源比较单一,学习的内容相对比较单一。这时候涉及到的是资源问题,包括后面跟老师一对一学习,成本相对比较高。到了学校,虽然解决了一部分资源和成本的问题,但带来新的问题头部资源成为目标,所以有了学区房。北京相对比较好了,大家还在努力地争抢,为什么呢?头部资源的问题,最优质的资源大家还是要争抢,所以资源的问题还是没有被解决。现在这些学校已经做一些创新和改变,逐渐会出现火箭班、尖子班、少年班,把一部分学校的效率高的学生单独出来。但本质上,还没有解决每一个人学习效率的问题。

另外社会化的连接,在座的各位,大家的社会化关系还会停留在大学同学、同事,以这两个群体为最主要的群体。这个社会化连接,会不会有更大的连接范围?这两面有两个层面,第一个,社会化连接的本质是什么?如果你能跟学校的同学建立这种社会化连接,有没有更大的可能?我们做一些创业上的理解。为什么有些人创业能成功呢?因为他有更好的资源,包括投资人的资源、供应链的资源、渠道的资源。他做的资源整合,所以他有创业成功的可能性。他为什么有资源整合的能力呢?回过头来讲刚刚的问题,小朋友未来三年面临的社会状态,他们需要什么样的能力呢?他们做更强的社会连接,他们发现一些商业机会,他们不断做创新,他们不断做沟通上的效率。他们更多是在思考的过程当中,可能基础的事情可以由机器来做,甚至产品全部用自动化的东西来做。包括现在行业有些公司在上市,一些技术上可以组件化,一些快速开发验证的可能性,现在还是初级的。

我们认为科技教育未来的可能性。第一,科技教育能够带来更强、更多、更优质的资源连接。第二,它能够把相应的成本降到更低的程度。这里面有自己的获客成本、运营成本、内容成本、资源成本等等,有很多,可以花更低的成本,去获得更优质的资源。另外是更广阔的社会连接,他连接的不再是身边的人,当前很多小朋友他的小朋友是什么呢?幼儿园的朋友、班级的好朋友,除此之外没有了。我们现在的孩子们的社会化连接,还仅限于此。这在我看来是有问题的,为什么美国有很多活动呢?也是为了让他们接触到更多的人、更多的事,让他们有更多的思考。

教育回顾总结

我们讲教育产品,不是讲教育。教育产品是一种面向学生解决教育资源、学校知识层面以及社会化关系,等等这一系列问题的服务。第一,教育产品不是产品,而是一个服务。第二,它分为两部分,第一部分是知识的部分,第二部分是软技能。知识的部分,无外乎通过资源、成本和效率三个方面去解决。社会关系这部分分两个,自己和自己的关系,自己和社会的关系。所以这个过程中想思考,刚刚我们讲是不是只有互联网的教育,才会一些潜在的机会呢?在我看来并不是这样。大家回想一下,现在的父母会不会教育孩子?为什么很多私立学校、私立小学会对家长做考核呢?认为父母对于孩子的影响很大,这是父母层面的。

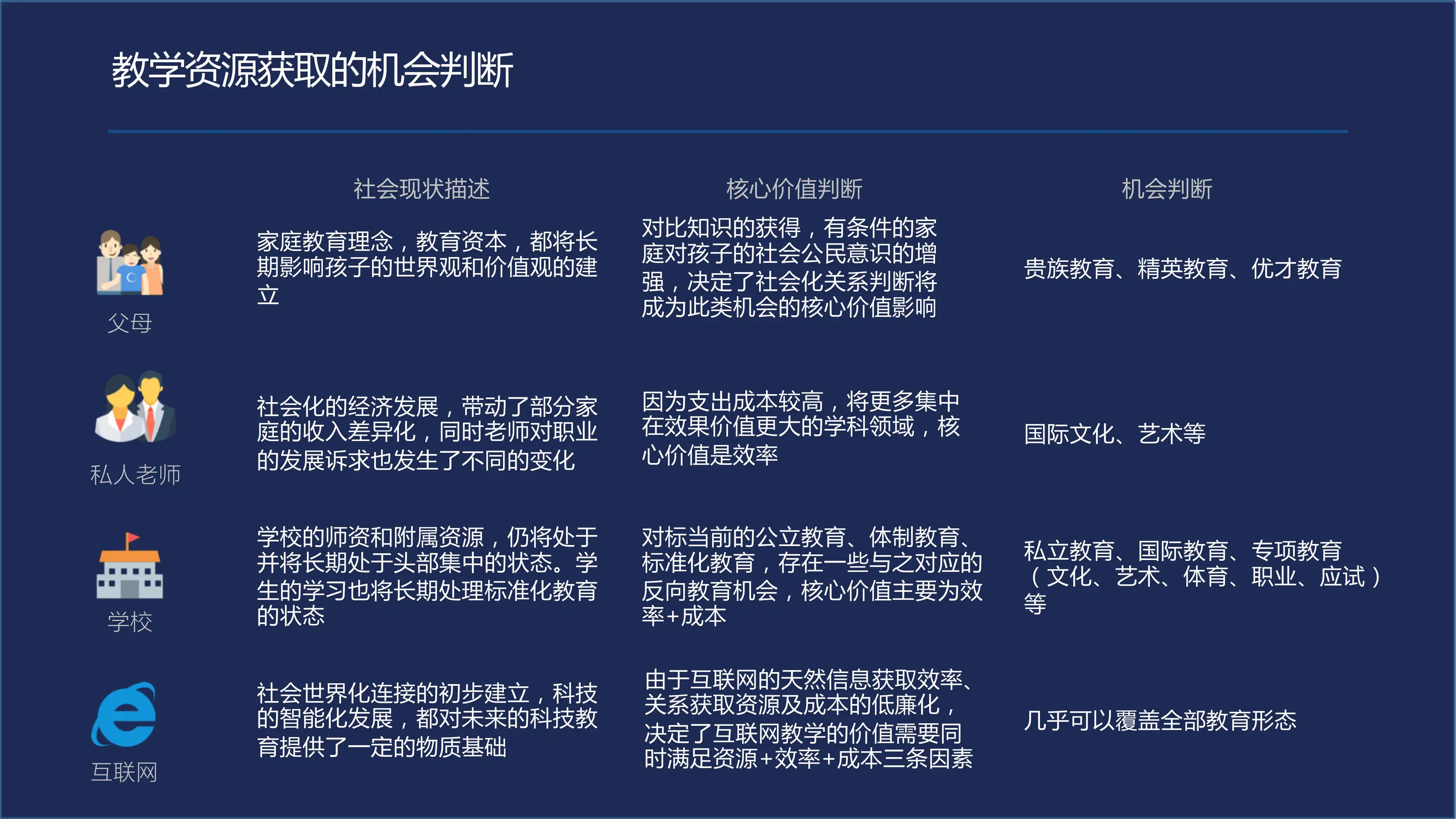
教学资源获取的机会判断

现在还是有相当一部分的用户群体找了一对一的线下教育培训,比如请中央音乐学院的钢琴系的教授,教他的孩子学钢琴。这个师徒关系还是依旧存在的。包括学校的教育,社会公立教育,还存在很多交配机构,比如北体的篮球训练营。包括互联网教育,现在也开始有一些创新的模式出现。

家庭教育最重要的影响是两个部分。第一,家庭自己的教育观念和教育资本,它能够给孩子提供什么样的教育资本,这个资本里面包括钱、物。这里面的资源,在我看来更多强调的是优才、精英和贵族,这三个是不对等的观念。在我看来中国的贵族教育很少。我们看英国讲贵族教育的记录片,有一个很重要的观念,贵族教育不会教孩子怎么写PPT,因为会有人帮他把这个技能完成,他需要学习怎么做战略化思考、资源整合,这是他们的教育。所以这里面有很大的差别。

私人教师的部分。私人教师和学校是很有意思的对比,为什么老师会让孩子报一个钢琴一对一的课,但是学习篮球的时候,是跟一个班级学呢?有一些家长会给孩子报一对一的网球课。我自己的理解是这样的,核心是家长对于这件事的目标价值认同感不一样。它对于学钢琴这件事情,学一段时间以后,学会钢琴和写会打篮球的价值感认同不一致。可能认为学钢琴价值度很高。另外是效率问题,钢琴课也有小班和大班,为什么有一对一和班级的区别,三个点,目标、成本和效率。就是我要花多少钱,达到什么目标,并且我是花半年的时间只是让考级,还是达到什么程度。这里面有文化、艺术、体育的机会存在,但是机会的差一点在我看来背后的核心价值的不同。家长这个消费群体,对于这个市场的判断是不一样的,所以会产生不一样的机会存在。

最后一点是互联网,互联网能够覆盖到全国。从社会来看,长期都会几个方面并存,但这时候会出现一些机会点判断上的差别,哪些机会点可以做大,那些点做不大呢?大家都在做一对一,但是哪些一对一可以做大。为什么英语这个领域可以做大非常大的市值规模呢?比如围棋、书法的规模就不会特别大,可能是整个社会群体对于这些事情的价值认感,我不是说没有价值,只是对于绝大部分群体来说,看待书法和围棋大家的感受上,觉得不需要花那么长的时间。

所以这个过程当中另外一个话题,就是教育科技的结合历程。可能只是一个简单抽象,我们把它列出来。在我看来教育和科技的结合有三个主要阶段。第一个阶段,线上渠道化。第二,教育服务的线上化。第三,做深入的科技化结合。新东方早期做线上化,更多做投放,用户是通过线上访问到网站,去了解他们的课程,去报名、去支付。但是所有的课程本质上还是在线下,所以这个过程当中,我把它说成核心还是在渠道上。但是渠道它解决了获客成本的问题。但后面会出现第二个问题,就是教学课程的线上化。教学过程解决了空间、时间、成本,你去租一个教室,常年的费用、固定的租金、人员的养护等等,它的成本非常高。但是通过线上教室,成本可以做到很低。但这个里面又出现了一些其他的问题,第一个就是资源,第二个是效率,第三是成本。

核心的影响是两个,市场规模是第一个影响。你从事的这个领域需要做线上化的话,规模有多大。因为这里面伴随着另外一个问题,你要先去推广。这个市场规模如果很小,即便线上化了,也会存在问题。并且在焦虑和资源没有那么好,即便线上化了,从最近的商业收入来看,结果并不会特别好。从互联网来看,我们把它叫互联网化也好,它切了应视的赛道。它是基于考纲,把考纲的所有内容解构成考纲对应的知识点,每个知识点有习题训练。这个知识点有问题,那么这个知识点往下所有问题就不会了。我反复去做,把这个知识点吃透再往下学。这是一个很巧妙的案例,但是它应用的这个领域是一个非常标准化的场景,英语教学就会遇到非常头疼的问题,整个世界的英语行业来讲,没有任何一个标准敢自己说,我的行业就是权威,就是唯一,就是最NB的,没有。所有的语言体系都会遇到类似的问题。所以构建的时候会遇到很痛的点,怎么去构建我的知识图谱,怎么基于我的知识图谱去构建测评体系,做对应的推荐引擎。

所以这一类产品,在我看来最大的核心影响就是你的构建成本。只要你有足够的资源,这个事也能搞,我就把最好的教育机构、教育资源整合到一块儿,我把我所有的技术层面的东西去做整合,但是这个事的成本非常高。Facebook花了几亿的美金,做教育科学化的尝试,但是最后的结果把这一个团队切出去了,成立了一家公司,为什么呢?因为是负债。因为它是商业的,除非是政府做这件事情。对于企业来讲,这是非常难的事情。在我看来构建成本是最核心的影响,这个成本对应的就是市场规模。如果市场规模足够大,你的成本可能就会下降,因为均摊嘛。如果市场规模很小,你又了很大的成本去构建的话,就会出现成本非常高。这个用户本身价值认同没那么高,成本又那么高,面对的问题就是你构建的平台大家买不起、上不起。所以科技化的部分,在我看来成本是很头疼的问题。

从这个角度来讲,我自己回溯VIPKID当年为什么会成功呢?套用刚才成本、效率、素质的部分,都有相应的落脚点,所以VIPKID会有成功的可能性。但是这些东西随着市场的演变,越来越多的竞争对手的进入,很多优势会降低或者不再是优势。打个比方,以前英语培训这个行业的名师,当名师起来的时候,名师不再是资源。然后是外教,以前是全球的外教,现在可能是北美的外教。所以对于企业的要求就是再持续去挖掘这些里面有哪些潜在的可能性,资源的部分除了外教,有没有更多的资源可以做到。科技能不能在这个过程中做补充。包括学校,科技能不能对学校做改变,科技能不能把成本做持续下降,在素质教育上能不能有更多的产品和服务让孩子们更开心,能够实现它的社会价值。

我们做一个引擎,目的是不断扩展更多的优势资源,去降低我们的知识成本,提升孩子的学习效率。这个部分没有特别延展说,这部分我们重点想做的就是自身教学和个性化推荐。

所以我们要关注的教育,这个话题还会持续下去,也是我们始终要关注的。我觉得在座的各位,今天听了这种东西,大家回去思考一下,教育这个行业是我们几代人需要改变的。要改变父母的概念、爷爷奶奶的观念,这个过程是需要几代人的努力才能改变。这种改变才能改变一种情况,优势资源的孩子,他们的阶层持续优势化。底层的孩子,稳固在底层化。这样的后果是阶层固化,我坚信未来的生活会更加平等。这不是一家公司能改变,这需要整个社会、整个全球的行业一块儿去共同努力,所以这个点是我今天过来想分享的点。我们能为教育做什么事情,为这个社会做什么事情,这是我整体想说的,谢谢大家。

QA:

Q:在目前的环境里面,像火山、抖音。同时也带来一个问题,我们的认知信息更加碎片化了。在我离开学校很多年以后,我才发现我学的数学并不叫数学,只能叫算术。我想请教一下您对认知碎片化的问题,是怎样理解的呢?

A:时间碎片化一定是趋势,这个过程里面有几层问题。

第一个问题,我们过去学的知识内容。举个例子,很多学校教的是PPT的使用,很多人教的是怎么做战略思考。这是教学内容需要做改变和突破的地方,这不是碎片化需要解决的。我们未来教授的内容应该是什么样,什么样的内容对于孩子是有效的,对他真正有帮助,他的目标是什么?不同人的学习目标、学习能力、学习时间、对这件事情投入的资源,它是一个综合概念,这是第一块。

另外是碎片问题,碎片是一个好事,也不见得是坏事。但是说我学了很多东西都是短时的,瞬时的。它带来的好处孩子能够接触到更多、更全面的信息,不再是单一在学校里面,只是学语数外,只是学理三科、文三科,他可以有更多的机会去学习更多的内容。学生和学生之间可以连接更多的社交联系、社会化联系,这个地方非常好。但是一些高校的学习过程还是要做时间把控,这里面碎片化带来的问题是效率的问题。碎片化能不能带来效率上的提升,是我们面临的一个很严峻的挑战。但是这个碎片的东西,老实讲我觉得是非常典型的成年人思维,对于小朋友来讲不见得存在这个问题。很多小朋友看电影、看这个东西、那个东西,不见得他是碎片的。很多小朋友看小猪佩奇一直看,他在这个过程捕捉的信息量比成年人高。我们现在面临一个很严重的问题,前两天我们做了一个工作,把小朋友和家长邀请过来。我们去观察家长的行为和学生的行为,他们的思想观念是完全不同。我们这一代人对世界的认知,是基于我们历史父辈、祖辈的累加合。但是他们是他们的范围加上我们的部分。所以他们的认知速度和学习速度非常快。

重点的核心不在于碎片化本身,在于从事教育服务的这些机构也好,或者这些从业人员也好,能不能基于孩子的能力和孩子未来所处的社会状态当中,能够去启发他们。所以这个里面有一个词,价值观第一个词叫赋能孩子。我们怎么去赋能这些孩子,让他们有更大的想象空间和发展空间,这是我看来我觉得我们要做的事情,不是教会他们,而是去赋能。

这回到我们学的是学术,我们教的不是1+1等于2,而是算法逻辑是什么。所以我们要重新思考我们的教育环节需要很大去突破,我们是被一个框框教育出来的工业品。但是标准化的工业品时代已经过去了,未来社会的发展,对于孩子、对于我们作为父母的角度来讲,怎么去培养我们的孩子,是一个很大的挑战。对我而言也是一样的,我对教育理解的时间越久,我发现自己越无知。教育真的是一个需要我们花时间花精力,去不断去研究、思考、反思,不断挖掘出新的机会点。

获取更多详细资料,请戳以下链接: 王永庆:技术创新改变教育未来.pdf


问答

搭建在线教育网站,有什么框架或者解决方案推荐呢?

相关阅读

杨婷:腾讯云在线教育解决方案分享

周锦民:腾讯在线教育视频互动直播间技术实践

郭卓惺:互动课堂的搭建实例及相关领域应用


此文已由作者授权腾讯云+社区发布,原文链接:https://cloud.tencent.com/developer/article/1154668?fromSource=waitui

欢迎大家前往腾讯云+社区或关注云加社区微信公众号(QcloudCommunity),第一时间获取更多海量技术实践干货哦~