Handler
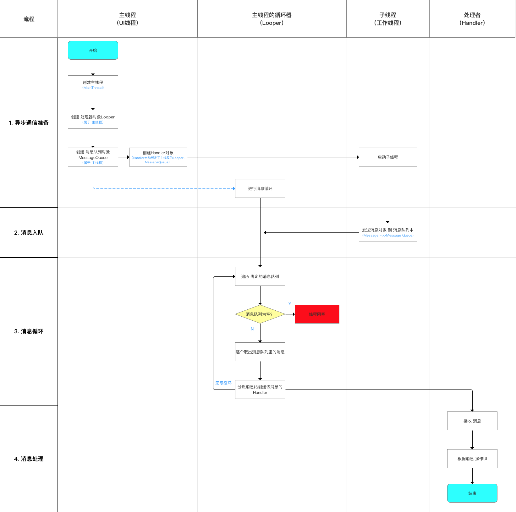
1.Handler是什么?
Handler是一个消息分发对象,进行异步消息处理。
三部分组成
处理器 类(Handler)
消息队列 类(MessageQueue)
循环器 类(Looper)
2.Handler的作用
在多线程场景中,将工作线程(子线程)需要跟新UI的操作信息 传递到 主线程,从而实现工作线程(子线程)跟新UI的操作,实现异步处理任务。
引申问题:为什么使用Handler?
因为Handler可以多线程并发跟新UI的同时保证了线程的安全。
在Android中只允许主线成更新UI组件,实际场景中子线程也会有需要跟新ui组件的需求,这会造成线程的不安全性。
3.Handler的使用
sendMessage
private TextView showTextView;
private MyHandler mMyhandler =new MyHandler();
private Handler handler;
@Override
protected void onCreate(Bundle savedInstanceState) {
super.onCreate(savedInstanceState);
setContentView(R.layout.activity_main);
showTextView = (TextView) findViewById(R.id.show_tv);
createThread();
//方法二:创建Handler的匿名内部类
handler=new Handler(){
@Override
public void handleMessage(@NonNull Message msg) {
super.handleMessage(msg);
switch (msg.what){
case 1:
showTextView.setText("线程一已启动,更新ui");
break;
case 2:
showTextView.setText("线程二已启动,更新ui");
break;
default:
break;
}
}
};
}
private void createThread() {
new Thread(){
@Override
public void run() {
super.run();
try {
Thread.sleep(3000);
} catch (InterruptedException e) {
e.printStackTrace();
}
Message message =Message.obtain();
message.what=1;//设置标识符
message.obj="存储的数据";
mMyhandler.sendMessage(message);
}
}.start();//开启线程
new Thread(new Runnable() {
@Override
public void run() {
try {
Thread.sleep(6000);
} catch (InterruptedException e) {
e.printStackTrace();
}
Message messageTwo=Message.obtain();
messageTwo.what=2;//设置标识符
messageTwo.obj="存储的信息";
mMyhandler.sendMessage(messageTwo);
}
}).start();
}
//方法一 创建Handler子类
private class MyHandler extends Handler{
@Override
public void handleMessage(@NonNull Message msg) {
super.handleMessage(msg);
switch (msg.what){
case 1:
showTextView.setText("线程一已启动,更新ui");
break;
case 2:
showTextView.setText("线程二已启动,更新ui");
break;
default:
break;
}
}
}
post
private TextView showTextView;
private Handler handler;
@Override
protected void onCreate(Bundle savedInstanceState) {
super.onCreate(savedInstanceState);
setContentView(R.layout.activity_main);
showTextView = (TextView) findViewById(R.id.show_tv);
createThread();
//创建一个Handler
handler = new Handler();
}
private void createThread() {
new Thread(){
@Override
public void run() {
super.run();
try {
Thread.sleep(3000);
} catch (InterruptedException e) {
e.printStackTrace();
}
handler.post(new Runnable() {
@Override
public void run() {
showTextView.setText("三秒延迟跟新UI");
}
});
}
}.start();//开启线程
new Thread(new Runnable() {
@Override
public void run() {
try {
Thread.sleep(6000);
} catch (InterruptedException e) {
e.printStackTrace();
}
handler.post(new Runnable() {
@Override
public void run() {
showTextView.setText("六秒延迟更新UI");
}
});
}
}).start();
}
4.Handler的原码分析

使用步骤
/**
* 此处以 匿名内部类 的使用方式为例
*/
// 步骤1:在主线程中 通过匿名内部类 创建Handler类对象
private Handler mhandler = new Handler(){
// 通过复写handlerMessage()从而确定更新UI的操作
@Override
public void handleMessage(Message msg) {
...// 需执行的UI操作
}
};
// 步骤2:创建消息对象
Message msg = Message.obtain(); // 实例化消息对象
msg.what = 1; // 消息标识
msg.obj = "AA"; // 消息内容存放
// 步骤3:在工作线程中 通过Handler发送消息到消息队列中
// 多线程可采用AsyncTask、继承Thread类、实现Runnable
mHandler.sendMessage(msg);
// 步骤4:开启工作线程(同时启动了Handler)
// 多线程可采用AsyncTask、继承Thread类、实现Runnable
查看Handler的构造方法
/**
* 具体使用
*/
private Handler mhandler = new Handler(){
// 通过复写handlerMessage()从而确定更新UI的操作
@Override
public void handleMessage(Message msg) {
...// 需执行的UI操作
}
};
/**
* 源码分析:Handler的构造方法
* 作用:初始化Handler对象 & 绑定线程
* 注:
* a. Handler需绑定 线程才能使用;绑定后,Handler的消息处理会在绑定的线程中执行
* b. 绑定方式 = 先指定Looper对象,从而绑定了 Looper对象所绑定的线程(因为Looper对象本已绑定了对应线程)
* c. 即:指定了Handler对象的 Looper对象 = 绑定到了Looper对象所在的线程
*/
public Handler() {
this(null, false);
// ->>分析1
}
/**
* 分析1:this(null, false) = Handler(null,false)
*/
public Handler(Callback callback, boolean async) {
...// 仅贴出关键代码
// 1. 指定Looper对象
mLooper = Looper.myLooper();
if (mLooper == null) {
throw new RuntimeException(
"Can't create handler inside thread that has not called Looper.prepare()");
}
// Looper.myLooper()作用:获取当前线程的Looper对象;若线程无Looper对象则抛出异常
// 即 :若线程中无创建Looper对象,则也无法创建Handler对象
// 故 若需在子线程中创建Handler对象,则需先创建Looper对象
// 注:可通过Loop.getMainLooper()可以获得当前进程的主线程的Looper对象
// 2. 绑定消息队列对象(MessageQueue)
mQueue = mLooper.mQueue;
// 获取该Looper对象中保存的消息队列对象(MessageQueue)
// 至此,保证了handler对象 关联上 Looper对象中MessageQueue
}
从上面可看出:
当创建Handler对象时,则通过 构造方法 自动关联当前线程的Looper对象 & 对应的消息队列对象(MessageQueue).
那么,线程的Looper对象和消息队列对象MessageQueue什么时候创建的?
/**
* 源码分析1:Looper.prepare()
* 作用:为当前线程(子线程) 创建1个循环器对象(Looper),同时也生成了1个消息队列对象(MessageQueue)
* 注:需在子线程中手动调用该方法
*/
//设置Looper,只能调用一次。1个线程中只能对应1个Looper实例
public static final void prepare() {
if (sThreadLocal.get() != null) {
throw new RuntimeException("Only one Looper may be created per thread");
}
// 1. 判断sThreadLocal是否为null,否则抛出异常
//即 Looper.prepare()方法不能被调用两次 = 1个线程中只能对应1个Looper实例
// 注:sThreadLocal = 1个ThreadLocal对象,用于存储线程的变量
//ThreadLocal:代表了一个线程局部的变量,每条线程都只能看到自己的值,并不会意识到其它的线程中也存在该变量。
//在这里ThreadLocal的作用是保证了每个线程都有各自的Looper
sThreadLocal.set(new Looper(true));
// 2. 若为初次Looper.prepare(),则创建Looper对象 & 存放在ThreadLocal变量中
// 注:Looper对象是存放在Thread线程里的
// 源码分析Looper的构造方法->>分析a
}
/**
* 分析a:Looper的构造方法
**/
private Looper(boolean quitAllowed) {
mQueue = new MessageQueue(quitAllowed);
// 1. 创建1个消息队列对象(MessageQueue)
// 即 当创建1个Looper实例时,会自动创建一个与之配对的消息队列对象(MessageQueue)
mRun = true;
mThread = Thread.currentThread();
}
/**
* 源码分析2:Looper.prepareMainLooper()
* 作用:为 主线程(UI线程) 创建1个循环器对象(Looper),同时也生成了1个消息队列对象(MessageQueue)
* 注:该方法在主线程(UI线程)创建时自动调用,即 主线程的Looper对象自动生成,不需手动生成
*/
// 在Android应用进程启动时,会默认创建1个主线程(ActivityThread,也叫UI线程)
// 创建时,会自动调用ActivityThread的1个静态的main()方法 = 应用程序的入口
// main()内则会调用Looper.prepareMainLooper()为主线程生成1个Looper对象
/**
* 源码分析:main()
**/
public static void main(String[] args) {
... // 仅贴出关键代码
Looper.prepareMainLooper();
// 1. 为主线程创建1个Looper对象,同时生成1个消息队列对象(MessageQueue)
// 方法逻辑类似Looper.prepare()
// 注:prepare():为子线程中创建1个Looper对象
ActivityThread thread = new ActivityThread();
// 2. 创建主线程
Looper.loop();
// 3. 自动开启 消息循环
}
创建主线程时,会自动调用ActivityThread的1个静态的main();而main()内则会调用Looper.prepareMainLooper()为主线程生成1个Looper对象,同时也会生成其对应的MessageQueue对象
生成Looper & MessageQueue对象后,则会自动进入消息循环:Looper.loop()
/**
* 源码分析: Looper.loop()
* 作用:消息循环,即从消息队列中获取消息、分发消息到Handler
* 特别注意:
* a. 主线程的消息循环不允许退出,即无限循环
* b. 子线程的消息循环允许退出:调用消息队列MessageQueue的quit()
*/
public static void loop() {
...// 仅贴出关键代码
// 1. 获取当前Looper的消息队列
final Looper me = myLooper();
if (me == null) {
throw new RuntimeException("No Looper; Looper.prepare() wasn't called on this thread.");
}
// myLooper()作用:返回sThreadLocal存储的Looper实例;若me为null 则抛出异常
// 即loop()执行前必须执行prepare(),从而创建1个Looper实例
final MessageQueue queue = me.mQueue;
// 获取Looper实例中的消息队列对象(MessageQueue)
// 2. 消息循环(通过for循环)
for (;;) {
// 2.1 从消息队列中取出消息
Message msg = queue.next();
if (msg == null) {
return;
}
// next():取出消息队列里的消息
// 若取出的消息为空,则线程阻塞
// ->> 分析1
// 2.2 派发消息到对应的Handler
msg.target.dispatchMessage(msg);
// 把消息Message派发给消息对象msg的target属性
// target属性实际是1个handler对象
// ->>分析2
// 3. 释放消息占据的资源
msg.recycleUnchecked();
}
}
/**
* 分析1:queue.next()
* 定义:属于消息队列类(MessageQueue)中的方法
* 作用:出队消息,即从 消息队列中 移出该消息
*/
Message next() {
...// 仅贴出关键代码
// 该参数用于确定消息队列中是否还有消息
// 从而决定消息队列应处于出队消息状态 or 等待状态
int nextPollTimeoutMillis = 0;
for (;;) {
if (nextPollTimeoutMillis != 0) {
Binder.flushPendingCommands();
}
// nativePollOnce方法在native层,若是nextPollTimeoutMillis为-1,此时消息队列处于等待状态 
nativePollOnce(ptr, nextPollTimeoutMillis);
synchronized (this) {
final long now = SystemClock.uptimeMillis();
Message prevMsg = null;
Message msg = mMessages;
// 出队消息,即 从消息队列中取出消息:按创建Message对象的时间顺序
if (msg != null) {
if (now < msg.when) {
nextPollTimeoutMillis = (int) Math.min(msg.when - now, Integer.MAX_VALUE);
} else {
// 取出了消息
mBlocked = false;
if (prevMsg != null) {
prevMsg.next = msg.next;
} else {
mMessages = msg.next;
}
msg.next = null;
if (DEBUG) Log.v(TAG, "Returning message: " + msg);
msg.markInUse();
return msg;
}
} else {
// 若 消息队列中已无消息,则将nextPollTimeoutMillis参数设为-1
// 下次循环时,消息队列则处于等待状态
nextPollTimeoutMillis = -1;
}
......
}
.....
}
}// 回到分析原处
/**
* 分析2:dispatchMessage(msg)
* 定义:属于处理者类(Handler)中的方法
* 作用:派发消息到对应的Handler实例 & 根据传入的msg作出对应的操作
*/
public void dispatchMessage(Message msg) {
// 1. 若msg.callback属性不为空,则代表使用了post(Runnable r)发送消息
// 则执行handleCallback(msg),即回调Runnable对象里复写的run()
if (msg.callback != null) {
handleCallback(msg);
} else {
if (mCallback != null) {
if (mCallback.handleMessage(msg)) {
return;
}
}
// 2. 若msg.callback属性为空,则代表使用了sendMessage(Message msg)发送消息(即此处需讨论的)
// 则执行handleMessage(msg),即回调复写的handleMessage(msg) ->> 分析3
handleMessage(msg);
}
}
/**
* 分析3:handleMessage(msg)
* 注:该方法 = 空方法,在创建Handler实例时复写 = 自定义消息处理方式
**/
public void handleMessage(Message msg) {
... // 创建Handler实例时复写
}

相关问题:
Handle可以在子线程创建吗?
通常Handler必须在主线程创建,因为Handler机制的主要作用是更新UI。当然也可以创建在子线程,那么就得自己手动去prepare()和loop()。
new Thread(){
@Override
public void run() {
super.run();
//创建当前线程的Looper,并绑定到ThreadLocal中
Looper.prepare();
//创建Handler,关联Looper和MessageQueue
Handler handler = new Handler();
//启动消息循环
Looper.loop();
}
}.start();
引申问题:什么时线程安全?
线程安全不是指线程的安全,而是指内存的安全。 每个进程只能访问系统所分配给自己的一块内存,不能访问其他进程的内存。而进程中的所有线程可以访问内存中的堆内存。这就造成了一个安全隐患,如果某一线程要去休息了,回来发现堆内存自己的数据被人修改了,这就会出问题。因为公共区域人来人往,存放的东西如果没有安全措施,一定不安全。内存的情况也是这样的。
Handler的静态引用?
未找到相关答案
为什么不new Message()而是Message.obtain()?
Message内部维护了一个Message池,用于管理Message对象,使用obtain直接从池子中获取对象,而new需要消耗内存
/**
* Return a new Message instance from the global pool. Allows us to
* avoid allocating new objects in many cases.
*/
public static Message obtain() {
synchronized (sPoolSync) {
if (sPool != null) {
Message m = sPool;
sPool = m.next;
m.next = null;
m.flags = 0; // clear in-use flag
sPoolSize--;
return m;
}
}
return new Message();
}
Todo:Android中为什么主线程不会因为Looper.loop()里的死循环卡死??
未完成
同一个Looper是如何区分不同的Handler的?
private boolean enqueueMessage(@NonNull MessageQueue queue, @NonNull Message msg,
long uptimeMillis) {
msg.target = this; //当前的Handler会把自己赋值给msg.target对象,这样 msg.target.dispatch()就会分发不同的消息
msg.workSourceUid = ThreadLocalWorkSource.getUid();
if (mAsynchronous) {
msg.setAsynchronous(true);
}
return queue.enqueueMessage(msg, uptimeMillis);
}
参考文章:
Android Developer Document Handler Handler开发文档
手记 Handler详解 以提问的方式