Vue 全家桶,深入Vue 的世界

9,832 阅读13分钟
原文链接: finget.github.io

Vue 实例上的属性

Vue实例

组件树

  • $parent:用来访问组件实例的父实例
  • $root: 用来访问当前组件树的根实例
  • $children:用来访问当前组件实例的直接子组件实例
  • $refs:用来访问ref指令的子组件

DOM访问

  • $el:用来挂载当前组件实例的dom元素
  • $els:用来访问$el元素中使用了v-el指令的DOM元素

数据访问

  • $data:用来访问组件实例观察的数据对象
  • $options:用来访问组件实例化时的初始化选项对象

DOM方法的使用

  • $appendTo(elementOrSelector, callback):将el所指的DOM元素插入目标元素
  • $before(elementOrSelector, callback):将el所指的DOM元素或片段插入目标元素之前
  • $after(elementOrSelector, callback):将el所指的DOM元素或片段插入目标元素之后
  • $remove(callback):将el所指的DOM元素或片段从DOM中删除
  • $nextTick(callback):用来在下一次DOM更新循环后执行指定的回调函数
// vue 的 渲染过程是异步的
<template>
<div id="app">
<p>{{text}}</p>
</div>
</template>
<script>
export default {
data() {
return {
text: 0
};
}
mounted(){
setInterval(()=> {
this.text +=1;
this.text +=1;
this.text +=1;
this.text +=1;
this.text +=1;
},1000)
}
}
</script>

可以看到text值的变化是0 5 10 15 … 而并没有出现 0 1 2 3 … 这样连续的变化

event方法的使用

1.监听

  • $on(event, callback):监听实例的自定义事件
  • $once(event, callback):同上,但只能触发一次
  • $watch(property,callback(new, old)): 监听属性的变化,拿到变化前后的值
// 第一种写法
watch: {
text(new, old) {
console.log(`${new}:${old}`);
}
}
// 第二种写法
const unWatch = this.$watch('text',(new,old)=>
console.log(`${new}:${old}`);
})
// 2秒后销毁 unWatch
setTimeout(()=> {
unWatch();
},2000)

// 两种写法的结果一样,只是第二种需要在组件销毁手动销毁$watch

2.触发

  • $dispatch(event,args):派发事件,先在当前实例触发,再沿父链一层层向上,对应的监听函数返回false停止
  • $broadcast(event,args):广播事件,遍历当前实例的$children,如果对应的监听函数返回false,就停止
  • $emit(event, args):触发事件

3.删除

  • $off(event, callback):删除时间监听

4.其他

  • $forceUpdate():强制组件刷新
  • $set(ele,attr,value):给对象设置属性
  • $delete(ele,attr,value):删除对象属性
<template>
<div id="app">
<p>{{obj.a}}</p>
</div>
</template>
<script>
export default {
data() {
return {
obj:{}
};
}
mounted(){
let i = 0;
setInterval(()=> {
i++;
// 第一种
this.obj.a = i ;
// obj.a没有定义,vue是无法监听到这个属性的变化,所以页面的值也不会变化,这时可以用$forceUpdate进行强制渲染,当然不推荐这种用法
this.$forceUpdate();

// 第二种
this.$set(this.obj,'a',i);
},1000)
}
}
</script>

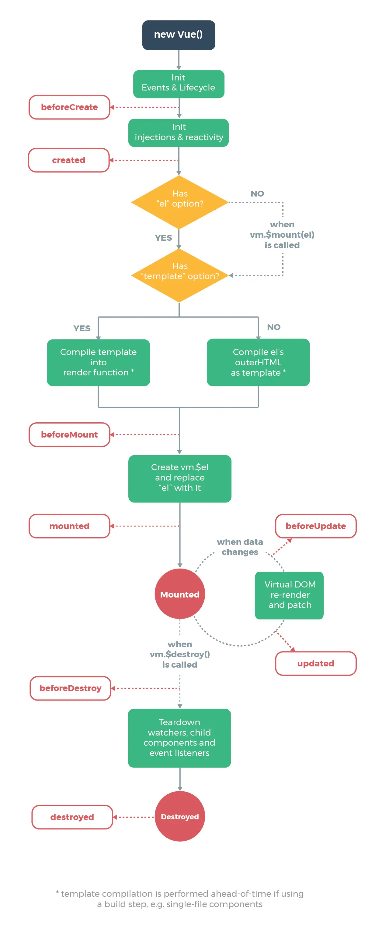
Vue 生命周期

vue 官方生命周期
vue生命周期

render (h) {
throw new TypeError('render error')
// console.log('render function invoked') // render 在beforeMount 和 mounted之间执行
// return h('div', {}, this.text) // 虚拟DOM
},
renderError (h, err) {
return h('div', {}, err.stack)
},
errorCaptured () {
// 会向上冒泡,并且正式环境可以使用
}

如果要修改data里面的值,最早只能放到create生命周期中

Vue 数据绑定

<template>
<div id="app">
<p>{{isActive?'active':'notActive'}}</p>
<p>{{arr.join(' ')}}</p>
<p>{{Date.now()}}</p>
<p v-html="html"></p>
<div
:class="{ active: isActive }"
:style="[styles, styles2]"
></div>
<div :class="[isActive? 'active':'']"></div>
<ul>
<li v-for="(item,index) in arr" :key="index">{{item}}</li>
</ul>

// 单个checkbox
<input type="checkbox" v-model="a"> {{a}} <br/>
// 多个checkbox
爱好:<input type="checkbox" v-model="b" value="游泳"> 游泳
<input type="checkbox" v-model="b" value="游泳"> 爬山
<input type="checkbox" v-model="b" value="游泳"> 睡觉

性别:<input type="radio" v-model="c" value="男"> 男
<input type="radio" v-model="c" value="女"> 女

// 只绑定一次
<p v-once="a"></p>

</div>
</template>
<script>
export default {
data() {
return {
isActive: false,
arr: [1, 2, 3],
html: '<span>123</span>',
styles: {
color: 'red',
appearance: 'none'
},
styles2: {
color: 'black'
},
a: false,
b:[], // 可以拿到checkbox 的 value
c:'' // 性别
};
}
}
</script>

v-model 的修饰符

来自官网的例子:

1..number
如果想自动将用户的输入值转为数值类型,可以给 v-model 添加 number 修饰符:

<input v-model.number="age" type="number">

这通常很有用,因为即使在 type=”number” 时,HTML 输入元素的值也总会返回字符串。

2..trim
如果要自动过滤用户输入的首尾空白字符,可以给 v-model 添加 trim 修饰符:

<input v-model.trim="msg">

3..lazy
在默认情况下,v-model 在每次 input 事件触发后将输入框的值与数据进行同步 。你可以添加 lazy 修饰符,从而转变为使用 change 事件进行同步(当输入框失去焦点):

<!-- 在“change”时而非“input”时更新 -->
<input v-model.lazy="msg" >

数组和对象的注意事项

数组

由于 JavaScript 的限制,Vue 不能检测以下变动的数组:

  • 当你利用索引直接设置一个项时,例如:vm.items[indexOfItem] = newValue
  • 当你修改数组的长度时,例如:vm.items.length = newLength
var vm = new Vue({
data: {
items: ['a', 'b', 'c']
}
})
vm.items[1] = 'x' // 不是响应性的
vm.items.length = 2 // 不是响应性的

为了解决第一类问题,以下两种方式都可以实现和 vm.items[indexOfItem] = newValue 相同的效果,同时也将触发状态更新:

// Vue.set
Vue.set(vm.items, indexOfItem, newValue)
// Array.prototype.splice
vm.items.splice(indexOfItem, 1, newValue)

你也可以使用 vm.$set 实例方法,该方法是全局方法 Vue.set 的一个别名:

vm.$set(vm.items, indexOfItem, newValue)

为了解决第二类问题,你可以使用 splice:

vm.items.splice(newLength)

对象

Vue 不能检测对象属性的添加或删除:

var vm = new Vue({
data: {
a: 1
}
})
// `vm.a` 现在是响应式的

vm.b = 2
// `vm.b` 不是响应式的

对于已经创建的实例,Vue 不能动态添加根级别的响应式属性。但是,可以使用 Vue.set(object, key, value) 方法向嵌套对象添加响应式属性。例如,对于:

var vm = new Vue({
data: {
userProfile: {
name: 'Anika'
}
}
})

你可以添加一个新的 age 属性到嵌套的 userProfile 对象:

Vue.set(vm.userProfile, 'age', 27)

你还可以使用 vm.$set 实例方法,它只是全局 Vue.set 的别名:

vm.$set(vm.userProfile, 'age', 27)

有时你可能需要为已有对象赋予多个新属性,比如使用 Object.assign()_.extend()。在这种情况下,你应该用两个对象的属性创建一个新的对象。所以,如果你想添加新的响应式属性,不要像这样:

Object.assign(vm.userProfile, {
age: 27,
favoriteColor: 'Vue Green'
})

你应该这样做:

vm.userProfile = Object.assign({}, vm.userProfile, {
age: 27,
favoriteColor: 'Vue Green'
})

computed 计算属性

计算属性的使用

<template>
<div id="app">
<p>{{name}}</p>
</div>
</template>
<script>
export default {
data() {
return {
firstName: 'Fin',
lastName: 'Get',
};
},
computed: {
name() {
return `${this.firstName}${this.lastName}`
}
}
}
</script>

双向绑定的计算属性与Vuex

// vuex state是无法直接修改的,官方给出了 v-model 的解决方案
<input v-model="message">

computed: {
message: {
get () {
return this.$store.state.obj.message
},
set (value) {
this.$store.commit('updateMessage', value)
}
}
}

如果在方法或者生命周期中使用了计算属性,则必须设置一个set

watch 监听器

watch 简单使用

<div id="demo">{{ fullName }}</div>

var vm = new Vue({
el: '#demo',
data: {
firstName: 'Foo',
lastName: 'Bar',
fullName: 'Foo Bar'
},
watch: { // watch 方法最初绑定的时候,它是不会执行的,只有变化了才会执行
firstName: function (val) {
this.fullName = val + ' ' + this.lastName
},
lastName: function (val) {
this.fullName = this.firstName + ' ' + val
}
}
})
watch: { 
// 声明一个handler,这样在初始化时就会执行一次 handler
firstName: {
handler(val) {
this.fullName = val + ' ' + this.lastName
},
immediate: true
}
}

监听对象属性的变化

<div id="demo">{{ obj.a }}</div>
<input v-model="obj.a" />

var vm = new Vue({
el: '#demo',
data: {
obj: {
a: '123'
}
},
watch: {
obj: {
handler() {
console.log('obj.a changed');
},
immediate: true,
deep: true // 如果不加这一句,在输入框中输入值,并不会打印 obj.a changed
}
}
})
// 这样写就能监听到属性值的变化
watch: {
'obj.a': {
handler() {
console.log('obj.a changed');
}
}
}

Vue 组件

Vue 组件中的data为什么必须是函数

官网解释

在Vue组件中data必须是函数,但是在 new Vue()中data可以是一个对象

Vue.component('MyComponent', {
template: '<div>this is a component</div>',
data() {
return {} // 返回一个唯一的对象,不要和其他组件共用一个对象进行返回
},
})

上面定义了一个MyComponent组件,在这里我们可以把这个组件看成一个构造函数。在其他页面引入,并注册组件时,实际上是对这个构造函数的一个引用。当在模板中正真使用组件时类似于实例化了一个组件对象。

// 模拟一下
let MyComponent = function() {
// 定义一个构造函数
}
MyComponent.prototype.data = {
name: 'component',
age: 0
}

// 实例化组件对象
let componentA = new MyComponent();
let componentB = new MyComponent();

componentA.data.name === componentB.data.name; // true
componentA.data.age = 4;
componentB.data.name;

可以看出,两个实例组件对象的data是一模一样的,一个改变也会导致另一个改变,这在实际开发中是不符合组件式思想的。

// 模拟一下
let MyComponent = function() {
// 定义一个构造函数
}
// 这样就行了 写成函数,函数有自己的作用域,不会相互影响
MyComponent.prototype.data = function() {
return {
name: 'component',
age: 0
}
}

用 Vue.use() 定义全局组件

// 定义一个 button 组件
// button.vue
<template>
<div class="button">
按钮
</div>
</template>
<script>
</script>
// button.js
import ButtonComponent from './button.vue';
const Button={
install:function (Vue) {
Vue.component('Button',ButtonComponent)
}
}
export default Button;
// main.js
import Button from './component/button.js';
Vue.use(Button);

完成上面的步骤就可以在全局使用button组件了,其实最重要的Vue.component('Button',ButtonComponent), Vue.use(Button)会执行install方法,也可以直接在main.js使用Vue.component()注册全局组件。

props

<template>
<div class="button">
按钮
</div>
</template>
<script>
export default {
props: ['msg'], // 没有任何限制
// 输入限制
props: {
// 基础的类型检查 (`null` 匹配任何类型)
propA: Number,
// 多个可能的类型
propB: [String, Number],
// 必填的字符串
propC: {
type: String,
required: true
},
// 带有默认值的数字
propD: {
type: Number,
default: 100
},
// 带有默认值的对象
propE: {
type: Object,
// 对象或数组且一定会从一个工厂函数返回默认值
default: function () {
return { message: 'hello' }
}
},
// 自定义验证函数
propF: {
validator: function (value) {
// 这个值必须匹配下列字符串中的一个
return ['success', 'warning', 'danger'].indexOf(value) !== -1
}
}
}
}
</script>

子组件是不能直接修改props的。

Vue组件之间的通信问题可以看这里…

Vue 组件 extend

使用Vue.extend 就是构造了一个Vue构造函数的“子类”。它的参数是一个包含组件选项的对象,其中data选项必须是函数。

import Vue from 'vue'

// 一个包含组件选项的对象
const compoent = {
props: {
active: Boolean,
propOne: String
},
template: `
<div>
<input type="text" v-model="text">
<span v-show="active">see me if active</span>
</div>
`,
data () {
return {
text: 0
}
},
mounted () { // 这个mounted先打印
console.log('comp mounted');
}
}
// 创建一个“子类”
const CompVue = Vue.extend(compoent);
// 实例化一个“子类”
new CompVue({
el: '#root',
propsData: { // 这里如果用props,组件内是拿不到值的
propOne: 'xxx'
},
data: {
text: '123'
},
mounted () {
console.log('instance mounted');
}
})
const component2 = {
extends: component, // 继承于 component
data(){
return {
text: 1
}
},
mounted () {
this.$parent.text = '111111111'; // 可以改变父组件的值
console.log('comp2 mounted')
}
}

new Vue({
name: 'Root',
el: '#root',
mounted () {
console.log(this.$parent.$options.name)
},
components: {
Comp: componet2
},
data: {
text: 23333
},
template: `
<div>
<span>{{text}}</span>
<comp></comp>
</div>
`
})

Vue 组件高级属性

Vue 组件插槽

通常我们会向一个组件中传入一些自定义的内容,这个时候就可以用到插槽。插槽内可以包含任何模板代码,包括HTML或者是一个组件。

// 定义一个带插槽的组件
const component = {
name: 'comp',
template: `
<div>
<slot></slot>
</div>
`
}

new CompVue({
el: '#root',
components:{
Comp
},
template: `
<div>
<comp>
<p>这里的内容显示在插槽内</p>
</comp>
</div>
`
}

具名插槽

官网链接:cn.vuejs.org/v2/guide/co…

<div class="container">
<header>
<!-- 我们希望把页头放这里 -->
<slot name="header"></slot>
</header>
<main>
<!-- 我们希望把主要内容放这里 -->
<slot name="main"></slot>
</main>
<footer>
<!-- 我们希望把页脚放这里 -->
<slot name="footer"></slot>
</footer>
</div>

具名插槽的使用:

第一种:在一个父组件的 <template>元素上使用 slot 特性

<base-layout>
<template slot="header">
<h1>Here might be a page title</h1>
</template>

<template slot="main">
<p>A paragraph for the main content.</p>
<p>And another one.</p>
</template>

<template slot="footer">
<p>Here's some contact info</p>
</template>
</base-layout>

第二种:直接在普通元素上使用

<base-layout>
<h1 slot="header">Here might be a page title</h1>

<div slot="main">
<p>A paragraph for the main content.</p>
<p>And another one.</p>
</div>

<p slot="footer">Here's some contact info</p>
</base-layout>

插槽的默认内容

在插槽中可以设置一个默认内容,如果用户没有设置新的内容,则会显示默认内容

<button>
<slot>提交</slot>
</button>

作用域插槽

2.1.0+ 新增 在 2.5.0+,slot-scope 不再限制在 <template> 元素上使用,而可以用在插槽内的任何元素或组件上。

const component = {
name: 'comp',
template: `
<div>
<slot value="456" name="finget"></slot>
</div>
`
}

new CompVue({
el: '#root',
components:{
Comp
},
template: `
<div>
<comp>
<p slot-scope="props">{{props.value}} {{props.name}}</p> // 456 finget
</comp>
</div>
`
}

provide/inject 跨级组件交互

2.2.0 新增

这对选项需要一起使用,以允许一个祖先组件向其所有子孙后代注入一个依赖,不论组件层次有多深,并在起上下游关系成立的时间里始终生效。

// 父级组件提供 'foo'
var Provider = {
provide: {
foo: 'bar'
},
// ...
}

// 子组件注入 'foo'
var Child = {
inject: ['foo'],
created () {
console.log(this.foo) // => "bar"
}
// ...
}

如果是注入一个父级组件内部的值,provide需要作为一个函数,类似于data

const component = {
name: 'comp',
inject: ["value"]
template: `
<div>子组件 {{value}}</div>
`
}

new CompVue({
el: '#root',
data() {
return {
value: '123'
}
}
components:{
Comp
},
provide() { // 这里如果只是一个对象的话是无法拿到this.value的
return {
value: this.value
}
},
template: `
<div>
<comp></comp>
<input type="text" v-model="value">
</div>
`
}

如果要监听父级组件的属性值的变化,从而自动更新子组件的值,需要手动实现监听

const component = {
name: 'comp',
inject: ["data"]
template: `
<div>子组件 {{data.value}}</div>
`
}

...
provide() {
const data = {}
// 这是vue双向绑定的基础
Object.defineProperty(data,"value",{
get: () => this.value,
enumerable: true
})
return {
data
}
},
...

Vue 的render

Vue模板的解析:finget.github.io/2018/05/31/…

Vue-router

router构建选项

重定向:

{
path: '/',
redirect: '/app'
}

History 模式:

const router = new VueRouter({
mode: 'history',
routes: [...]
})

vue-router 默认 hash 模式 —— 使用 URL 的 hash 来模拟一个完整的 URL,于是当 URL 改变时,页面不会重新加载。

不过这种模式要玩好,还需要后台配置支持。因为我们的应用是个单页客户端应用,如果后台没有正确的配置,当用户在浏览器直接访问 oursite.com/user/id 就会返回 404,这就不好看了。

给个警告页:

const router = new VueRouter({
mode: 'history',
routes: [
{ path: '*', component: NotFoundComponent }
]
})

base

const router = new VueRouter({
mode: 'history',
base: '/base/',
routes: [
{ path: '/hello', component: hello }
]
})

当访问localhost:8080/hello会变成localhost:8080/base/hello,所有的路由路径都会加上/base,当然手动删除/base还是可以打开页面

linkActiveClass 和 linkExactActiveClass

<router-link to="/app">app</router-link>
<router-link to="/login">login</router-link>

router-link在页面中会渲染成a标签,点击之后会添加两个类名:router-link-exact-activerouter-link-active

const router = new VueRouter({
linkActiveClass: 'active-link',
linkExactActiveClass: 'exact-active-link'
})

这相当于是重新命名了两个类名。

两者的不同点:

<router-link to="/login">login</router-link>
<router-link to="/login/exact">login exact</router-link>

上面这两个路由有一部分/login是相同的,在点击了login exact路由调转到/login/exact后:

/login 上还保留了router-link-active类名

scrollBehavior

使用前端路由,当切换到新路由时,想要页面滚到顶部,或者是保持原先的滚动位置,就像重新加载页面那样。

注意: 这个功能只在支持 history.pushState 的浏览器中可用。

const router = new VueRouter({
scrollBehavior(to, form, savedPosition){
if (savedPosition) {
return savedPosition
} else {
return { x: 0, y: 0 }
}
},
routes: [...]
})

scrollBehavior 方法接收 tofrom 路由对象。第三个参数 savedPosition 当且仅当 popstate 导航 (通过浏览器的 前进/后退 按钮触发) 时才可用。

parseQuery 和 stringifyQuery

提供自定义查询字符串的解析/反解析函数。覆盖默认行为。

const router = new VueRouter({
parseQuery (query) {
console.log(query)
},
stringifyQuery (obj) {
console.log(obj)
}
})

fallback

当浏览器不支持 history.pushState 控制路由是否应该回退到 hash 模式。默认值为 true。

在 IE9 中,设置为 false 会使得每个 router-link 导航都触发整页刷新。它可用于工作在 IE9 下的服务端渲染应用,因为一个 hash 模式的 URL 并不支持服务端渲染。

const router = new VueRouter({
fallback: true
})

路由元信息

官网例子:

const router = new VueRouter({
routes: [
{
path: '/foo',
component: Foo,
children: [
{
path: 'bar',
component: Bar,
// a meta field
meta: { requiresAuth: true }
}
]
}
]
})

那么如何访问这个 meta 字段呢?

首先,我们称呼 routes 配置中的每个路由对象为 路由记录。路由记录可以是嵌套的,因此,当一个路由匹配成功后,他可能匹配多个路由记录

例如,根据上面的路由配置,/foo/bar 这个 URL 将会匹配父路由记录以及子路由记录。

一个路由匹配到的所有路由记录会暴露为 $route 对象 (还有在导航守卫中的路由对象) 的 $route.matched 数组。因此,我们需要遍历 $route.matched 来检查路由记录中的 meta 字段。

下面例子展示在全局导航守卫中检查元字段:

router.beforeEach((to, from, next) => {
if (to.matched.some(record => record.meta.requiresAuth)) {
// this route requires auth, check if logged in
// if not, redirect to login page.
if (!auth.loggedIn()) {
next({
path: '/login',
query: { redirect: to.fullPath }
})
} else {
next()
}
} else {
next() // 确保一定要调用 next()
}
})

命名视图

在一个路由下展示多个视图组件,用的并不多

// 在这个页面中要分别展示三个视图
<router-view></router-view> // 默认的
<router-view name="a"></router-view> // 视图a
<router-view name="b"></router-view> // 视图b
const router = new VueRouter({
routes: [
{
path: '/',
components: { // 加s
default: Foo, // 对应默认router-view
a: Bar, // name = "a"
b: Baz // name = "b"
}
}
]
})

导航守卫

路由改变时,按顺序触发的钩子函数

全局守卫

const router = new VueRouter({ ... })

router.beforeEach((to, from, next) => {
console.log('before each invoked');
next();
})
router.beforeResolve((to, from, next) => {
console.log('before resolve invoked');
next();
})

每个守卫方法接收三个参数:

  • to: Route: 即将要进入的目标 路由对象

  • from: Route: 当前导航正要离开的 路由对象

  • next: Function: 一定要调用该方法来 resolve 这个钩子。执行效果依赖 next 方法的调用参数。

    • next(): 进行管道中的下一个钩子。如果全部钩子执行完了,则导航的状态就是 confirmed (确认的)。

    • next(false): 中断当前的导航。如果浏览器的 URL 改变了 (可能是用户手动或者浏览器后退按钮),那么 URL 地址会重置到 from 路由对应的地址。

    • next('/') 或者 next({ path: '/' }): 跳转到一个不同的地址。当前的导航被中断,然后进行一个新的导航。你可以向 next 传递任意位置对象,且允许设置诸如 replace: true、name: 'home' 之类的选项以及任何用在 router-linkto proprouter.push 中的选项。

    • next(error): (2.4.0+) 如果传入 next 的参数是一个 Error 实例,则导航会被终止且该错误会被传递给 router.onError() 注册过的回调。

确保要调用 next 方法,否则钩子就不会被 resolved

路由对象

一个路由对象 (route object) 表示当前激活的路由的状态信息,包含了当前 URL 解析得到的信息,还有 URL 匹配到的路由记录 (route records)。

路由对象是不可变 (immutable) 的,每次成功的导航后都会产生一个新的对象。

路由对象属性:

  • $route.path

    • 类型: string
      字符串,对应当前路由的路径,总是解析为绝对路径,如 “/foo/bar”。
  • $route.params

    • 类型: Object
      一个 key/value对象,包含了动态片段和全匹配片段,如果没有路由参数,就是一个空对象。
  • $route.query

    • 类型: Object
      一个 key/value 对象,表示 URL 查询参数。例如,对于路径 /foo?user=1,则有 $route.query.user == 1,如果没有查询参数,则是个空对象。
  • $route.hash

    • 类型: string
      当前路由的 hash 值 (带 #) ,如果没有 hash 值,则为空字符串。
  • $route.fullPath

    • 类型: string
      完成解析后的 URL,包含查询参数和 hash 的完整路径。
  • $route.matched

    • 类型: Array
      一个数组,包含当前路由的所有嵌套路径片段的路由记录 。路由记录就是 routes 配置数组中的对象副本 (还有在 children 数组)。
const router = new VueRouter({
routes: [
// 下面的对象就是路由记录
{ path: '/foo', component: Foo,
children: [
// 这也是个路由记录
{ path: 'bar', component: Bar }
]
}
]
})

当 URL 为 /foo/bar,$route.matched 将会是一个包含从上到下的所有对象 (副本)。

  • $route.name 当前路由的名称,如果有的话。(查看命名路由)

  • $route.redirectedFrom 如果存在重定向,即为重定向来源的路由的名字

全局后置钩子

router.afterEach((to, from) => {
console.log('after each invoked');
})

路由独享的守卫

const router = new VueRouter({
routes: [
{
path: '/foo',
component: Foo,
beforeEnter: (to, from, next) => {
// ...
}
}
]
})

组件内的守卫

const Foo = {
template: `...`,
beforeRouteEnter (to, from, next) {
// 在渲染该组件的对应路由被 confirm 前调用
// 不!能!获取组件实例 `this`
// 因为当守卫执行前,组件实例还没被创建
},
beforeRouteUpdate (to, from, next) {
// 在当前路由改变,但是该组件被复用时调用
// 举例来说,对于一个带有动态参数的路径 /foo/:id,在 /foo/1 和 /foo/2 之间跳转的时候,
// 由于会渲染同样的 Foo 组件,因此组件实例会被复用。而这个钩子就会在这个情况下被调用。
// 可以访问组件实例 `this`
},
beforeRouteLeave (to, from, next) {
// 导航离开该组件的对应路由时调用
// 可以访问组件实例 `this`
}
}

beforeRouteEnter 守卫 不能 访问 this,因为守卫在导航确认前被调用,因此即将登场的新组件还没被创建。

不过,你可以通过传一个回调给 next来访问组件实例。在导航被确认的时候执行回调,并且把组件实例作为回调方法的参数。

beforeRouteEnter (to, from, next) {
next(vm => {
// 通过 `vm` 访问组件实例
})
}

完整的导航解析流程

  1. 导航被触发。
  2. 在失活的组件里调用离开守卫。
  3. 调用全局的 beforeEach 守卫。
  4. 在重用的组件里调用 beforeRouteUpdate 守卫 (2.2+)。
  5. 在路由配置里调用 beforeEnter
  6. 解析异步路由组件。
  7. 在被激活的组件里调用 beforeRouteEnter
  8. 调用全局的 beforeResolve 守卫 (2.5+)。
  9. 导航被确认。
  10. 调用全局的 afterEach 钩子。
  11. 触发 DOM 更新。
  12. 用创建好的实例调用 beforeRouteEnter 守卫中传给 next 的回调函数。

异步路由

在路由文件中,直接import所有组件势必造成页面首次渲染时间变长,异步路由,当进入对应的路由才加载对应的页面。

const router = new VueRouter({
routes: [
{ path: '/foo',
component: () => import('../view/...'),
}
]
})

这种写法需要安装syntax-dynamic-import,并在.babelrc进行配置

// .babelrc
{
"plugins": ["syntax-dynamic-import"]
}

Vux

以下内容来自官网:https://vuex.vuejs.org/zh/

简单使用vuex

// store.js
import Vuex from 'vuex'
import Vue from 'vue'

Vue.use(Vuex)

const store = new Vuex.Store({
state: {
count: 0
},
mutations: {
updateCount(state, num) {
state.count = num
}
}
})

export default store
// main.js
import Vue from 'vue'
import App from './App'
import store from './store/store.js'
Vue.config.productionTip = false

/* eslint-disable no-new */
new Vue({
el: '#app',
store, // 挂载
components: { App },
template: '<App/>'
})
// 任意组件
mounted(){
console.log(this.$store)
let i = 1
setInterval(() => {
this.$store.commit('updateCount', i++)
})
},
computed: {
count() {
return this.$store.state.count
}
}

核心概念

State

Vuex 使用单一状态树——是的,用一个对象就包含了全部的应用层级状态。至此它便作为一个“唯一数据源 (SSOT)”而存在。这也意味着,每个应用将仅仅包含一个 store 实例。单一状态树让我们能够直接地定位任一特定的状态片段,在调试的过程中也能轻易地取得整个当前应用状态的快照。

大白话: state就相当于是个全局对象,通过Vue.use(Vuex)全局注册了vuex之后,在任意组件中可以用this.$store.state拿到该对象

Vuex的状态存储是响应式的,从store实例中读取状态最简单的方法就是在计算属性中返回某个状态。

computed: {
count() {
return this.$store.state.count
}
}

state中的count变化时,自动会更新computed,从而改变相关DOM

mapState 辅助函数

当一个组件需要获取多个状态时候,将这些状态都声明为计算属性会有些重复和冗余。为了解决这个问题,我们可以使用mapState辅助函数帮助我们生成计算属性,让你少按几次键:

// 在单独构建的版本中辅助函数为 Vuex.mapState
import { mapState } from 'vuex'

export default {
// ...
computed: mapState({
// 箭头函数可使代码更简练
count: state => state.count,

// 传字符串参数 'count' 等同于 `state => state.count`
countAlias: 'count',

// 为了能够使用 `this` 获取局部状态,必须使用常规函数 不能用箭头函数
countPlusLocalState (state) {
return state.count + this.localCount
}
})
}

当映射的计算属性的名称与 state 的子节点名称相同时,我们也可以给 mapState 传一个字符串数组。

computed: mapState([
// 映射 this.count 为 store.state.count
'count'
])

// 常用操作
computed: {
...mapState(['count'])
}

// 换一个变量名
computed: {
...mapState({
count1 : 'count',
count2 : state => state.count
})
}

Getter

Getter就是vuex种state的computed,通过state派生出新的state,而且它会被缓存起来,只有依赖的state发生变化才会重新计算

export default {
fullName(state) { // 默认接收state作为第一个参数
return `${state.firstName}${state.lastName}`
}
}
mapGetters 辅助函数

getter的使用和state类似,可以把它看成state来用。

import { mapGetters } from 'vuex'

export default {
// ...
computed: {
// 使用对象展开运算符将 getter 混入 computed 对象中
...mapGetters([
'doneTodosCount',
'anotherGetter',
// ...
])
}
}

如果想给getter换个名字,方法和state一样,不重复

Mutation

Mutation必须是同步的

更改 Vuex 的 store 中的状态的唯一方法是提交 mutation。Vuex 中的 mutation 非常类似于事件:每个 mutation 都有一个字符串的 事件类型 (type) 和 一个 回调函数 (handler)。这个回调函数就是我们实际进行状态更改的地方,并且它会接受 state 作为第一个参数:

const store = new Vuex.Store({
state: {
count: 1
},
mutations: {
increment (state) {
// 变更状态
state.count++
}
}
})

你不能直接调用一个 mutation handler。这个选项更像是事件注册:“当触发一个类型为 increment 的 mutation 时,调用此函数。”要唤醒一个 mutation handler,你需要以相应的 type 调用 store.commit 方法:

store.commit('increment')
提交载荷(传参)

你可以向 store.commit 传入额外的参数,即 mutation 的 载荷(payload):

// ...
mutations: {
increment (state, n) {
state.count += n
}
}

store.commit('increment', 10)

在大多数情况下,载荷应该是一个对象,这样可以包含多个字段并且记录的 mutation 会更易读:

// ...
mutations: {
increment (state, payload) {
state.count += payload.amount
}
}
store.commit('increment', {
amount: 10
})
对象风格的提交方式

提交 mutation 的另一种方式是直接使用包含 type 属性的对象:

store.commit({
type: 'increment',
amount: 10
})

当使用对象风格的提交方式,整个对象都作为载荷传给 mutation 函数,因此 handler 保持不变:

mutations: {
increment (state, payload) {
state.count += payload.amount
}
}
使用常量替代 Mutation 事件类型

使用常量替代mutation 事件类型在各种 Flux 实现中是很常见的模式。这样可以使 linter 之类的工具发挥作用,同时把这些常量放在单独的文件中可以让你的代码合作者对整个 app 包含的 mutation 一目了然:

// mutation-types.js
export const SOME_MUTATION = 'SOME_MUTATION'
// store.js
import Vuex from 'vuex'
import { SOME_MUTATION } from './mutation-types'

const store = new Vuex.Store({
state: { ... },
mutations: {
// 我们可以使用 ES2015 风格的计算属性命名功能来使用一个常量作为函数名
[SOME_MUTATION] (state) {
// mutate state
}
}
})
在组件中提交 Mutation

你可以在组件中使用 this.$store.commit('xxx') 提交 mutation,或者使用 mapMutations 辅助函数将组件中的 methods 映射为 store.commit 调用(需要在根节点注入 store)。

import { mapMutations } from 'vuex'

export default {
// ...
methods: {
...mapMutations([
'increment', // 将 `this.increment()` 映射为 `this.$store.commit('increment')`

// `mapMutations` 也支持载荷:
'incrementBy' // 将 `this.incrementBy(amount)` 映射为 `this.$store.commit('incrementBy', amount)`
]),
...mapMutations({
add: 'increment' // 将 `this.add()` 映射为 `this.$store.commit('increment')`
})
}
}

Action

Action 可以包含异步操作

Action跟Mutation类似,Action是调用commit方法,提交mutation的。

const store = new Vuex.Store({
state: {
count: 0
},
mutations: {
increment (state) {
state.count++
}
},
actions: {
increment (context) {
context.commit('increment')
}
}
})

Action 函数接受一个与 store 实例具有相同方法和属性的 context 对象,因此你可以调用 context.commit 提交一个 mutation,或者通过 context.statecontext.getters 来获取 stategetters

实践中,我们会经常用到 ES2015 的 参数解构 来简化代码(特别是我们需要调用 commit 很多次的时候):

actions: {
// {commit} = context 解构出来
increment ({ commit }) {
commit('increment')
}
}

实际代码:

在组件中分发 Action

你在组件中使用 this.$store.dispatch('xxx') 分发 action,或者使用 mapActions 辅助函数将组件的 methods 映射为 store.dispatch 调用(需要先在根节点注入 store):

import { mapActions } from 'vuex'

export default {
// ...
methods: {
...mapActions([
'increment', // 将 `this.increment()` 映射为 `this.$store.dispatch('increment')`

// `mapActions` 也支持载荷:
'incrementBy' // 将 `this.incrementBy(amount)` 映射为 `this.$store.dispatch('incrementBy', amount)`
]),
...mapActions({
add: 'increment' // 将 `this.add()` 映射为 `this.$store.dispatch('increment')`
})
}
}

严格模式

开启严格模式,仅需在创建 store 的时候传入 strict: true:

const store = new Vuex.Store({
// ...
strict: true
})

在严格模式下,无论何时发生了状态变更且不是由 mutation 函数引起的,将会抛出错误。这能保证所有的状态变更都能被调试工具跟踪到。

开发环境与发布环境

不要在发布环境下启用严格模式!严格模式会深度监测状态树来检测不合规的状态变更——请确保在发布环境下关闭严格模式,以避免性能损失。

类似于插件,我们可以让构建工具来处理这种情况:

const store = new Vuex.Store({
// ...
strict: process.env.NODE_ENV !== 'production'
})