死磕算法之二分查找法

188 阅读3分钟

学习更多算法系列请参考文章:死磕算法之汇总篇


二分查找又称折半算法,此算法作为一个经典的查找算法是我们不得不掌握的算法

这个算法查找的前提是查找的数据是有序的,我们以数组为例,使用二分查找法进行查找的时候我们应该先定义三个字段:

1.left指向数组第一个数据

2.right指向数组最后一个元素

3.mid呢指向(left+right)/2位置的元素,就是他们中间的位置。


当我们要在一个数组中查找一条数据a时,有这么几个步骤:

  1. 首先我们拿a与mid比较,如果a与mid相等那么我们就成功找到了这个数据,程序停止。
  2. 如果a比mid小进行第3步,如果a比mid大进行第4步
  3. 既然a小于mid,那么mid与right之间的数肯定比a大,所以我们忽略它们,紧接着把right指向mid的前一个位置。(你可能会问为啥指向前一个位置不指向mid呀,因为我们已经确定了mid不等于a,那么我们就不需要在比较他了)
  4. 既然a大于mid,那么mid与left之间的数肯定比a小,所以我们忽略它们,紧接着把left指向mid的后一个位置。(不明白可以参考3哦)
  5. 如果left不大于right那么我们就还没有查找完毕,继续进行第一步。如果left已经大于了right,那么就代表在这个数组里我们没有找到想要的数据。

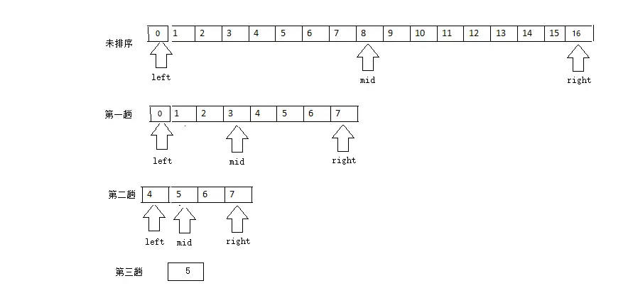
建议对二分查找不太熟悉的同学可以先在草稿纸上、电脑上或者脑海里定义一个0-16的有序数组跟着上边的步骤来查找一下数据5。

下面这个图是我画的图,来看一下跟你画的步骤或者想象的步骤一样么



如果上图你已经看明白了的话那么接下来我们就上代码吧,

public static void select(int[]num,int a){
    int left=0;
    int right=num.length-1;
    int m=(left+right)/2;
    while(left<=right){
        if(num[m]==a){
            System.out.println("在"+m+"位置找到");
            return;
        }
        if (num[m]>a){
            right=m-1;
        }else{
            left=m+1;
        }
        m=(left+right)/2;
    }
    System.out.println("没找到");
}

上面的方法使用了一个普通的循环的方式,二分还存在一种递归的写法,这里也分享出来

public static void select(int[]num,int a,int left,int right){
    if(left>right){
        System.out.println("没找到");
        return;
    }
    int m=(left+right)/2;
        if(num[m]==a){
            System.out.println("在"+m+"位置找到");
            return;
        }
        if (num[m]>a){
            right=m-1;
            select(num, a,left,right);
        }else{
            left=m+1;
            select(num, a,left,right);
        }
}

二分查找法讲到这里已经讲完了。在这里温馨提示大家,学习算法时,我们没必要拘泥于代码的实现,那没有意义。我的建议就是深入理解步骤,当你理解步骤以后代码是随你怎么玩都可以的。