微信小程序的发展会和微信公众号一样,在某个时间点爆发
学习路径
-
微信小程序最好的教程肯定是官方的文档啦,点击这里直达 微信官方文档
-
认真跟着文档看一遍,相信有vue前端经验的看下应该就能上手了,然后安装 微信小程序开发者工具
-
新建一个quick start项目,了解代码结构,这里附上整个quick start代码。
-
然后就拿个顺手的api练练手,这里附上cnode代码,跟着做完差不多就算入门了。
-
入门之后就是看其他项目的实现了,这里会附上案例集锦,一些github的案例。
知识总结
tip:看到了另一份W3CSchool整理的文档,可以结合官方文档一起看
目录结构介绍
- app.js — 对本页面的窗口表现进行配置。
- app.json — 对微信小程序进行全局配置,决定页面文件的路径、窗口表现、设置网络超时时间、设置多 tab 等。
- app.wxss — 接受一个数组,每一项都是字符串,来指定小程序由哪些页面组成。
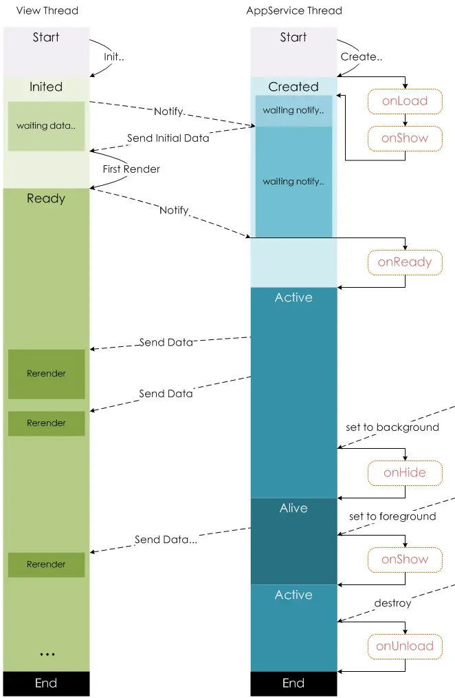
页面生命周期
- 小程序注册完成后,加载页面,触发onLoad方法。
- 页面载入后触发onShow方法,显示页面。
- 首次显示页面,会触发onReady方法,渲染页面元素和样式,一个页面只会调用一次。
- 当小程序后台运行或跳转到其他页面时,触发onHide方法。
- 当小程序有后台进入到前台运行或重新进入页面时,触发onShow方法。
- 当使用重定向方法wx.redirectTo(OBJECT)或关闭当前页返回上一页wx.navigateBack(),触发onUnload
常规页面A:onLoad()-->onShow()-->onReady()-->onHide()-->onUnload() 释义:
- onLoad():监听页面加载,一个页面只会调用一次
- onShow():监听页面显示,每次打开页面都会调用一次
- onReady():监听页面初次渲染完成,一个页面只会调用一次,代表页面加载完毕,视图层和逻辑层可进行交互
- onHide():监听页面隐藏,当页面被覆盖或进入后台执行
- onUnload():监听页面卸载,当页面被关闭或内存不足主动销毁页面
wx.navigateTo跳转状态下,页面A和页面B的生命周期逻辑
- 进入A页面:A执行onLoad()-->onShow()-->onReady();
- A页面navigateTo B页面:A执行onHide(),B执行onLoad()-->onShow()-->onReady();
- B页面返回A页面:B执行onUnload(),A执行onReady();
- 退出A页面:A执行onUnload()。
Page({
data:{},
onLoad:function(options){
// 页面初始化 options为页面跳转所带来的参数
},
onReady:function(){
// 页面渲染完成
},
onShow:function(){
// 页面显示
},
onHide:function(){
// 页面隐藏
},
onUnload:function(){
// 页面关闭
}
})
组件
- 基本:view,text
- 表单:button,input,radio,slider
- 媒体:image,video,audio,canvas
- 模态:action-sheet,modal,toast,loading
- 容器:swiper,scroller
- 导航:navigator,tabbar
小程序开发踩坑记录
-
基本的防踩坑Q&A
-
最佳防踩坑的方式就是看这个微信小程序常见FAQ
-
好友坑过的开发者社区已解决问题
-
小程序出问题的终极解决办法腾讯客服-小程序
-
小程序页面空白
- css兼容性问webkit内核
- lineShopId长度太长,字符转数字Number
- post请求参数加上encodeURIComponent解析字符串
-
header要设置正确
- get "content-type":'application/json'
- post "content-type":'application/x-www-form-urlencoded'
- content-Type:application/x-www-form-urlencoded,application/json
-
bind事件绑定不会阻止冒泡事件向上冒泡,catch事件绑定可以阻止冒泡事件向上冒泡
-
image背景图片地址必须是url或者base64/本地资源无法通过 css 获取 可以使用网络图片,或者 base64,或者使用
标签
-
使用竖向滚动时,需要给scroll-view一个固定高度,通过 WXSS 设置 height。如果scroll-view高度设置为100%,则不能触发上拉刷新和下拉加载事件......
-
App() 小程序注册入口,全局唯一。App()用来注册一个小程序,全局只有一个,全局的数据也可以放到这里面来操作。
// 注册微信小程序,全局只有一个 let appConfig = { // 小程序生命周期的各个阶段 onLaunch: function(){}, onShow: function(){}, onHide: function(){}, onError: function(){}, // 自定义函数或者属性 ... }; App(appConfig); // 在别的地方可以获取这个全局唯一的小程序实例 const app = getApp();小程序并没有提供销毁的方式,所以只有当小程序进入后台一定时间、或者系统资源占用过高的时候,才会被真正的销毁。
-
Page() 页面注册入口。Page()用来注册一个页面,维护该页面的生命周期以及数据。
// 注册微信小程序,全局只有一个 let pageConfig = { data: {}, // 页面生命周期的各个阶段 onLoad: function(){}, onShow: function(){}, onReady: function(){}, onHide: function(){}, onUnload: function(){}, onPullDownRefresh: function(){}, onReachBottom: function(){}, onShareAppMessage: function(){}, // 自定义函数或者属性 ... }; Page(pageConfig); // 获取页面堆栈,表示历史访问过的页面,最后一个元素为当前页面 const page = getCurrentPages(); -
{{}} 不能执行方法,只能处理简单的运算如 “+ - * /”,比如遇到遍历list,每个item的金额需要格式化,只能在js里预先格式化好再setData一遍( ╯□╰ )
-
数字键盘用 type="digit"
-
禁止页面下拉需要设置 "disableScroll": true
案例集锦
tip:从案例里可以看到很多其他小程序实现的方式,多多看代码
-
官方demo★★★★★ 官方demo可以看看布局啥的,实现啥的 mp.weixin.qq.com/debug/wxado…
-
官方quick start★★★★★ 官方的小程序,可以自己改动看看效果 github.com/junhey/wxap…
-
cnodejs ★★★★ 自己做的第一款小程序,基本上覆盖小程序的基本操作,推荐通过cnodejs的api来实践开发小程序 github.com/junhey/wxap…
-
石头剪刀布★★★★ 腾讯云团队出品,里面有websocket的使用 github.com/CFETeam/wea…
-
五洲到家★★★★ 比较完整的一个小程序实战 github.com/xiaobinwu/d…
-
v2ex ★★★ github.com/liuyugang12…
-
精简版百思不得姐 ★★★ github.com/shuncaigao/…
-
电影推荐 ★★★ github.com/liuyugang12…
-
计算器 ★★★ github.com/dunizb/wxap…
-
豆瓣图书 ★★★ www.jianshu.com/p/c35084200…
-
天气 ★★★ swiftcafe.io/2016/10/03/…
-
空气质量查询 ★★★ blog.csdn.net/yulianlin/a…
-
github客户端 ★★★ blog.zhengxiaowai.cc/post/weapp-…
-
知乎日报 ★★★ github.com/liuyugang12…
-
区块链小程序 ★★★ github.com/ghostjzf/xi…
-
时间管理小程序 ★★★ github.com/FatDong1/ti…
更多
2017-07-27更新 小程序的文档在不断的变化,我也会时常更新 发现一个小程序出问题的终极解决办法腾讯客服-小程序
持续踩坑中...
后续会进行不断更新,订阅请点watch,收藏请点star,欢迎开issues来提问
