OOM探究:XNU 内存状态管理

1,095 阅读11分钟
原文链接: www.jianshu.com

前言

OOM全称 Out Of Memory,指的是因为内存使用过多而导致的 APP 闪退。其实这本身是一种操作系统管理内存的机制。因为手机的内存是有限的,不可能无限制的使用,当内存不够时,需要将低优先级的进程kill,腾出内存以便高优先级的进程使用。这里发生的进程 kill,就是 OOM 了。

那OOM的触发机制到底是怎么样的呢?目前市上的资料说的都比较模糊,没有一个很清晰的介绍

源码探究

幸好xnu这块代码是开源的,在opensource.apple.com里可以下到整个 xnu 内核的代码。内存状态管理相关的代码主要是在kern_memorystatus.c(.h)文件中

优先级队列

首先系统对进程是分优先级的,整个系统会有一个优先级队列。

#define MEMSTAT_BUCKET_COUNT (JETSAM_PRIORITY_MAX + 1)

typedef struct memstat_bucket {
    TAILQ_HEAD(, proc) list;
    int count;
} memstat_bucket_t;

memstat_bucket_t memstat_bucket[MEMSTAT_BUCKET_COUNT];

kern_memorystatus.c中定义了一个memstat_bucket_t的结构体。结构体很简单,count 表示这个优先级下有多少个进程,list是一个链表,用来存放各个进程。(使用链表是为了插入和删除方便。)

memstat_bucket_t结构体之后,系统定义了一个memstat_bucket_t结构体的数组,用来存放系统进程的优先级队列。每个优先级对应一个memstat_bucket_t结构体,结构体中存放着这个优先级下的所有进程。

kern_memorystatus.h中定义了优先级有哪些:

#define JETSAM_PRIORITY_REVISION                  2

#define JETSAM_PRIORITY_IDLE_HEAD                -2
/* The value -1 is an alias to JETSAM_PRIORITY_DEFAULT */
#define JETSAM_PRIORITY_IDLE                      0
#define JETSAM_PRIORITY_IDLE_DEFERRED         1 /* Keeping this around till all xnu_quick_tests can be moved away from it.*/
#define JETSAM_PRIORITY_AGING_BAND1       JETSAM_PRIORITY_IDLE_DEFERRED
#define JETSAM_PRIORITY_BACKGROUND_OPPORTUNISTIC  2
#define JETSAM_PRIORITY_AGING_BAND2       JETSAM_PRIORITY_BACKGROUND_OPPORTUNISTIC
#define JETSAM_PRIORITY_BACKGROUND                3
#define JETSAM_PRIORITY_ELEVATED_INACTIVE     JETSAM_PRIORITY_BACKGROUND
#define JETSAM_PRIORITY_MAIL                      4
#define JETSAM_PRIORITY_PHONE                     5
#define JETSAM_PRIORITY_UI_SUPPORT                8
#define JETSAM_PRIORITY_FOREGROUND_SUPPORT        9
#define JETSAM_PRIORITY_FOREGROUND               10
#define JETSAM_PRIORITY_AUDIO_AND_ACCESSORY      12
#define JETSAM_PRIORITY_CONDUCTOR                13
#define JETSAM_PRIORITY_HOME                     16
#define JETSAM_PRIORITY_EXECUTIVE                17
#define JETSAM_PRIORITY_IMPORTANT                18
#define JETSAM_PRIORITY_CRITICAL                 19

#define JETSAM_PRIORITY_MAX                      21

/* TODO - tune. This should probably be lower priority */
#define JETSAM_PRIORITY_DEFAULT                  18
#define JETSAM_PRIORITY_TELEPHONY                19

可以看到foreground是10,background 是3,当内存紧张的时候,后台的进程会优先被干掉,正常当foreground前面优先级的进程全被kill后,依然内存紧张,才会kill foreground进程

OOM 类型

目前 OOM 主要分为11种类型:

/* Cause */
enum {
    kMemorystatusInvalid            = JETSAM_REASON_INVALID,
    kMemorystatusKilled         = JETSAM_REASON_GENERIC,
    kMemorystatusKilledHiwat        = JETSAM_REASON_MEMORY_HIGHWATER, //high water
    kMemorystatusKilledVnodes       = JETSAM_REASON_VNODE, // vnode
    kMemorystatusKilledVMPageShortage   = JETSAM_REASON_MEMORY_VMPAGESHORTAGE, //vm page shortager
    kMemorystatusKilledVMThrashing      = JETSAM_REASON_MEMORY_VMTHRASHING, // vm thrashing
    kMemorystatusKilledFCThrashing      = JETSAM_REASON_MEMORY_FCTHRASHING, // fc thrashing
    kMemorystatusKilledPerProcessLimit  = JETSAM_REASON_MEMORY_PERPROCESSLIMIT, // per process limit
    kMemorystatusKilledDiagnostic       = JETSAM_REASON_MEMORY_DIAGNOSTIC, // diagnostic
    kMemorystatusKilledIdleExit     = JETSAM_REASON_MEMORY_IDLE_EXIT, // idle exit
    kMemorystatusKilledZoneMapExhaustion    = JETSAM_REASON_ZONE_MAP_EXHAUSTION // map exhaustion
};

对应每种类型,输出日志时会有相应的字符串,输出到 log 中

/* For logging clarity */
static const char *memorystatus_kill_cause_name[] = {
    ""                      ,
    "jettisoned"        ,       /* kMemorystatusKilled          */
    "highwater"             ,       /* kMemorystatusKilledHiwat     */ 
    "vnode-limit"           ,       /* kMemorystatusKilledVnodes        */
    "vm-pageshortage"       ,       /* kMemorystatusKilledVMPageShortage    */
    "vm-thrashing"          ,       /* kMemorystatusKilledVMThrashing   */
    "fc-thrashing"          ,       /* kMemorystatusKilledFCThrashing   */
    "per-process-limit"     ,       /* kMemorystatusKilledPerProcessLimit   */
    "diagnostic"            ,       /* kMemorystatusKilledDiagnostic    */
    "idle-exit"             ,       /* kMemorystatusKilledIdleExit      */
    "zone-map-exhaustion"   ,       /* kMemorystatusKilledZoneMapExhaustion */
};

当我们的 App 触发 OOM 时,系统会有相应的日志写到手机的设置->隐私->分析->分析数据->jstsamEvent-xxx文件中。打开文件,可以看到reason一栏会标明 OOM 的类型

这是我手机里的一个jstsamEvent文件

...
  "largestProcess" : "Boom",
  "genCounter" : 23,
  "processes" : [
  {
    "uuid" : "ebd916c8-96e7-3b8f-985d-027098a13fd6",
    "states" : [
      "daemon",
      "idle"
    ],
    "killDelta" : 1887,
    "genCount" : 0,
    "age" : 200706725,
    "purgeable" : 0,
    "fds" : 50,
    "coalition" : 268,
    "rpages" : 34,
    "reason" : "vm-pageshortage",
    "pid" : 2205,
    "cpuTime" : 0.0030500000000000002,
    "name" : "xpcproxy",
    "lifetimeMax" : 79
  },

...

在这里我们可以看到占用内存最大的进程是 boom,OOM 的类型是vm-pageshortage

OOM 的触发方式

正常 OOM 的触发方式有2种,一种是同步触发,一种是异步触发。比如 VMPageShortage类型的 OOM 触发方式:

boolean_t memorystatus_kill_on_VM_page_shortage(boolean_t async) {
    if (async) {
        return memorystatus_kill_process_async(-1, kMemorystatusKilledVMPageShortage);
    } else {
        os_reason_t jetsam_reason = os_reason_create(OS_REASON_JETSAM, JETSAM_REASON_MEMORY_VMPAGESHORTAGE);
        if (jetsam_reason == OS_REASON_NULL) {
            printf("memorystatus_kill_on_VM_page_shortage -- sync: failed to allocate jetsam reason\n");
        }

        return memorystatus_kill_process_sync(-1, kMemorystatusKilledVMPageShortage, jetsam_reason);
    }
}

同步触发比较简单粗暴,直接根据pid,kill 掉相应的进程。如果 pid 传的是-1,就 kill 掉优先级队列里面优先级最低的那个进程。(如果多个进程同一个优先级,系统会根据占用内存大小排序,kill 掉内存占用最大的进程)

static boolean_t 
memorystatus_kill_process_sync(pid_t victim_pid, uint32_t cause, os_reason_t jetsam_reason) {
    boolean_t res;

    uint32_t errors = 0;

    if (victim_pid == -1) {
        /* No pid, so kill first process */
        res = memorystatus_kill_top_process(TRUE, TRUE, cause, jetsam_reason, NULL, &errors);
    } else {
        res = memorystatus_kill_specific_process(victim_pid, cause, jetsam_reason);
    }
    
    if (errors) {
        memorystatus_clear_errors();
    }

    return res;
}

而异步触发实际是通过设置一个内存标志位,标志当前内存已经有问题了,然后唤醒专门的内存管理线程去管理内存状态,触发 OOM,kill 部分进程,回收内存。

static boolean_t 
memorystatus_kill_process_async(pid_t victim_pid, uint32_t cause) {
    /*
     * TODO: allow a general async path
     *
     * NOTE: If a new async kill cause is added, make sure to update memorystatus_thread() to
     * add the appropriate exit reason code mapping.
     */
    if ((victim_pid != -1) || (cause != kMemorystatusKilledVMPageShortage && cause != kMemorystatusKilledVMThrashing &&
                   cause != kMemorystatusKilledFCThrashing && cause != kMemorystatusKilledZoneMapExhaustion)) {
        return FALSE;
    }
    
    kill_under_pressure_cause = cause;
    memorystatus_thread_wake();
    return TRUE;
}

内存状态管理线程

系统中专门有一个线程用来管理内存状态,当内存状态出现问题或者内存压力过大时,将会通过一定的策略,干掉一些 App 回收内存。

将部分无关代码删除后,内存状态管理线程代码是这样的

static void
memorystatus_thread(void *param __unused, wait_result_t wr __unused)
{
    static boolean_t is_vm_privileged = FALSE;

    boolean_t post_snapshot = FALSE;
    uint32_t errors = 0;
    uint32_t hwm_kill = 0;
    boolean_t sort_flag = TRUE;
    boolean_t corpse_list_purged = FALSE;
    int jld_idle_kills = 0;

    if (is_vm_privileged == FALSE) {
        /* 一些初始化工作 */
        thread_wire(host_priv_self(), current_thread(), TRUE);
        is_vm_privileged = TRUE;
        
        if (vm_restricted_to_single_processor == TRUE)
            thread_vm_bind_group_add();
        thread_set_thread_name(current_thread(), "VM_memorystatus");
        memorystatus_thread_block(0, memorystatus_thread);
    }
    
    // 真正的内存管理的循环
    while (memorystatus_action_needed()) {
        boolean_t killed;
        int32_t priority;
        uint32_t cause;
        uint64_t jetsam_reason_code = JETSAM_REASON_INVALID;
        os_reason_t jetsam_reason = OS_REASON_NULL;

        cause = kill_under_pressure_cause;
        switch (cause) {
            case kMemorystatusKilledFCThrashing:
                jetsam_reason_code = JETSAM_REASON_MEMORY_FCTHRASHING;
                break;
            case kMemorystatusKilledVMThrashing:
                jetsam_reason_code = JETSAM_REASON_MEMORY_VMTHRASHING;
                break;
            case kMemorystatusKilledZoneMapExhaustion:
                jetsam_reason_code = JETSAM_REASON_ZONE_MAP_EXHAUSTION;
                break;
            case kMemorystatusKilledVMPageShortage:
                /* falls through */
            default:
                jetsam_reason_code = JETSAM_REASON_MEMORY_VMPAGESHORTAGE;
                cause = kMemorystatusKilledVMPageShortage;
                break;
        }

        /* HIGHWATER类型的 OOM 触发 */
        boolean_t is_critical = TRUE;
        if (memorystatus_act_on_hiwat_processes(&errors, &hwm_kill, &post_snapshot, &is_critical)) {
            if (is_critical == FALSE) {
                /*
                 * For now, don't kill any other processes.
                 */
                break;
            } else {
                goto done;
            }
        }

        jetsam_reason = os_reason_create(OS_REASON_JETSAM, jetsam_reason_code);
        if (jetsam_reason == OS_REASON_NULL) {
            printf("memorystatus_thread: failed to allocate jetsam reason\n");
        }
        
        // 核心的 OOM 触发机制
        if (memorystatus_act_aggressive(cause, jetsam_reason, &jld_idle_kills, &corpse_list_purged, &post_snapshot)) {
            goto done;
        }

        os_reason_ref(jetsam_reason);

        /* LRU,干掉优先级最低的一个进程 */
        killed = memorystatus_kill_top_process(TRUE, sort_flag, cause, jetsam_reason, &priority, &errors);
        sort_flag = FALSE;

        if (killed) {
            /* Jetsam Loop Detection */
            if (memorystatus_jld_enabled == TRUE) {
                if ((priority == JETSAM_PRIORITY_IDLE) || (priority == system_procs_aging_band) || (priority == applications_aging_band)) {
                    jld_idle_kills++;
                } 
            }

            if ((priority >= JETSAM_PRIORITY_UI_SUPPORT) && (total_corpses_count() > 0) && (corpse_list_purged == FALSE)) {
                task_purge_all_corpses();
                corpse_list_purged = TRUE;
            }
            goto done;
        }
        
        if (memorystatus_avail_pages_below_critical()) {
            /*
             * Still under pressure and unable to kill a process - purge corpse memory
             */
            if (total_corpses_count() > 0) {
                task_purge_all_corpses();
                corpse_list_purged = TRUE;
            }

            if (memorystatus_avail_pages_below_critical()) {
                /*
                 * Still under pressure and unable to kill a process - panic
                 */
                panic("memorystatus_jetsam_thread: no victim! available pages:%llu\n", (uint64_t)memorystatus_available_pages);
            }
        }
            
done:       

        /*
         * We do not want to over-kill when thrashing has been detected.
         * To avoid that, we reset the flag here and notify the
         * compressor.
         */
        if (is_reason_thrashing(kill_under_pressure_cause)) {
            kill_under_pressure_cause = 0;
#if CONFIG_JETSAM
            vm_thrashing_jetsam_done();
#endif /* CONFIG_JETSAM */
        } else if (is_reason_zone_map_exhaustion(kill_under_pressure_cause)) {
            kill_under_pressure_cause = 0;
        }

        os_reason_free(jetsam_reason);
    }

    kill_under_pressure_cause = 0;
    
    if (errors) {
        memorystatus_clear_errors();
    }
}

代码比较多,我们来慢慢解析

准入条件

我们可以看到真正核心的代码在while (memorystatus_action_needed())的循环里面,memorystatus_action_needed是触发 OOM 的核心判断条件

/* Does cause indicate vm or fc thrashing? */
static boolean_t
is_reason_thrashing(unsigned cause)
{
    switch (cause) {
    case kMemorystatusKilledVMThrashing:
    case kMemorystatusKilledFCThrashing:
        return TRUE;
    default:
        return FALSE;
    }
}

/* Is the zone map almost full? */
static boolean_t
is_reason_zone_map_exhaustion(unsigned cause)
{
    if (cause == kMemorystatusKilledZoneMapExhaustion)
        return TRUE;
    return FALSE;
}

static boolean_t
memorystatus_action_needed(void)
{
    return (is_reason_thrashing(kill_under_pressure_cause) ||
            is_reason_zone_map_exhaustion(kill_under_pressure_cause) ||
           memorystatus_available_pages <= memorystatus_available_pages_pressure);
}

kill_under_pressure_cause值为kMemorystatusKilledVMThrashing,kMemorystatusKilledFCThrashing,kMemorystatusKilledZoneMapExhaustion时,或者当前可用内存 memorystatus_available_pages 小于阈值memorystatus_available_pages_pressure时,会走进去触发 OOM。

high-water

进入循环之后,首先走到memorystatus_act_on_hiwat_processes

/* HIGHWATER类型的 OOM 触发 */
boolean_t is_critical = TRUE;
if (memorystatus_act_on_hiwat_processes(&errors, &hwm_kill, &post_snapshot, &is_critical)) {
    if (is_critical == FALSE) {
        /*
         * For now, don't kill any other processes.
         */
        break;
    } else {
        goto done;
    }
}

这是触发HIGHWATER类型 OOM 的关键方法

static boolean_t
memorystatus_act_on_hiwat_processes(uint32_t *errors, uint32_t *hwm_kill, boolean_t *post_snapshot, __unused boolean_t *is_critical)
{
    boolean_t killed = memorystatus_kill_hiwat_proc(errors);

    if (killed) {
        *hwm_kill = *hwm_kill + 1;
        *post_snapshot = TRUE;
        return TRUE;
    } else {
        memorystatus_hwm_candidates = FALSE;
    }
    return FALSE;
}

memorystatus_act_on_hiwat_processes会直接调用memorystatus_kill_hiwat_proc,核心代码都在memorystatus_kill_hiwat_proc中。

static boolean_t
memorystatus_kill_hiwat_proc(uint32_t *errors)
{
    pid_t aPid = 0;
    proc_t p = PROC_NULL, next_p = PROC_NULL;
    boolean_t new_snapshot = FALSE, killed = FALSE;
    int kill_count = 0;
    unsigned int i = 0;
    uint32_t aPid_ep;
    uint64_t killtime = 0;
        clock_sec_t     tv_sec;
        clock_usec_t    tv_usec;
        uint32_t        tv_msec;
    os_reason_t jetsam_reason = OS_REASON_NULL;
    
    jetsam_reason = os_reason_create(OS_REASON_JETSAM, JETSAM_REASON_MEMORY_HIGHWATER);
    proc_list_lock();
    
    next_p = memorystatus_get_first_proc_locked(&i, TRUE);
    while (next_p) {
        uint64_t footprint_in_bytes = 0;
        uint64_t memlimit_in_bytes  = 0;
        boolean_t skip = 0;

        p = next_p;
        next_p = memorystatus_get_next_proc_locked(&i, p, TRUE);
        
        aPid = p->p_pid;
        aPid_ep = p->p_memstat_effectivepriority;
        
        if (p->p_memstat_state  & (P_MEMSTAT_ERROR | P_MEMSTAT_TERMINATED)) {
            continue;
        }
        
        /* skip if no limit set */
        if (p->p_memstat_memlimit <= 0) {
            continue;
        }

        footprint_in_bytes = get_task_phys_footprint(p->task);
        memlimit_in_bytes  = (((uint64_t)p->p_memstat_memlimit) * 1024ULL * 1024ULL);   /* convert MB to bytes */
        skip = (footprint_in_bytes <= memlimit_in_bytes);


#if CONFIG_FREEZE
        if (!skip) {
            if (p->p_memstat_state & P_MEMSTAT_LOCKED) {
                skip = TRUE;
            } else {
                skip = FALSE;
            }               
        }
#endif

        if (skip) {
            continue;
        } else {
            if (memorystatus_jetsam_snapshot_count == 0) {
                
            p->p_memstat_state |= P_MEMSTAT_TERMINATED;

            killtime = mach_absolute_time();
            absolutetime_to_microtime(killtime, &tv_sec, &tv_usec);
            tv_msec = tv_usec / 1000;
                
            {
                memorystatus_update_jetsam_snapshot_entry_locked(p, kMemorystatusKilledHiwat, killtime);
                    
                if (proc_ref_locked(p) == p) {
                    proc_list_unlock();

                    /*
                     * memorystatus_do_kill drops a reference, so take another one so we can
                     * continue to use this exit reason even after memorystatus_do_kill()
                     * returns
                     */
                    os_reason_ref(jetsam_reason);

                    killed = memorystatus_do_kill(p, kMemorystatusKilledHiwat, jetsam_reason);

                    /* Success? */
                    if (killed) {
                        proc_rele(p);
                        kill_count++;
                        goto exit;
                    }

                    proc_list_lock();
                    proc_rele_locked(p);
                    p->p_memstat_state &= ~P_MEMSTAT_TERMINATED;
                    p->p_memstat_state |= P_MEMSTAT_ERROR;
                    *errors += 1;
                }

                i = 0;
                next_p = memorystatus_get_first_proc_locked(&i, TRUE);
            }
        }
    }
    
    proc_list_unlock();
    
exit:
    os_reason_free(jetsam_reason);
    return killed;
}

首先通过memorystatus_get_first_proc_locked(&i, TRUE)去优先级队列里面取出优先级最低的进程。如果这个进程内存小于阈值(footprint_in_bytes <= memlimit_in_bytes),则跳过然后取下一个进程memorystatus_get_next_proc_locked,如果内存超过阈值,将通过memorystatus_do_kill干掉这个进程,并结束循环。

我们可以看到这里计算内存的口径主要用的是phys_footprint,不过目前观察我自己手机上的 OOM 类型,从未见过high-water 类型的 OOM,猜测可能high-water的阈值比较高,比较难触发,大家也可以看看自己手机里的 OOM 类型,如果有 high-water 类型的 OOM,可以告诉我

normal kill

如果没有high-water的进程,程序继续往下执行,走到memorystatus_act_aggressive方法里,这个方法是通常oom的触发方法,大部分OOM都在这里面触发。

static boolean_t
memorystatus_act_aggressive(uint32_t cause, os_reason_t jetsam_reason, int *jld_idle_kills, boolean_t *corpse_list_purged, boolean_t *post_snapshot)
{
    if (memorystatus_jld_enabled == TRUE) {

        boolean_t killed;
        uint32_t errors = 0;

        /* Jetsam Loop Detection - locals */
        memstat_bucket_t *bucket;
        int     jld_bucket_count = 0;
        struct timeval  jld_now_tstamp = {0,0};
        uint64_t    jld_now_msecs = 0;
        int     elevated_bucket_count = 0;

        /* Jetsam Loop Detection - statics */
        static uint64_t  jld_timestamp_msecs = 0;
        static int   jld_idle_kill_candidates = 0;  /* Number of available processes in band 0,1 at start */
        static int   jld_eval_aggressive_count = 0;     /* Bumps the max priority in aggressive loop */
        static int32_t   jld_priority_band_max = JETSAM_PRIORITY_UI_SUPPORT;

        microuptime(&jld_now_tstamp);

        jld_now_msecs = (jld_now_tstamp.tv_sec * 1000);

        proc_list_lock();
        switch (jetsam_aging_policy) {
        case kJetsamAgingPolicyLegacy:
            bucket = &memstat_bucket[JETSAM_PRIORITY_IDLE];
            jld_bucket_count = bucket->count;
            bucket = &memstat_bucket[JETSAM_PRIORITY_AGING_BAND1];
            jld_bucket_count += bucket->count;
            break;
        case kJetsamAgingPolicySysProcsReclaimedFirst:
        case kJetsamAgingPolicyAppsReclaimedFirst:
            bucket = &memstat_bucket[JETSAM_PRIORITY_IDLE];
            jld_bucket_count = bucket->count;
            bucket = &memstat_bucket[system_procs_aging_band];
            jld_bucket_count += bucket->count;
            bucket = &memstat_bucket[applications_aging_band];
            jld_bucket_count += bucket->count;
            break;
        case kJetsamAgingPolicyNone:
        default:
            bucket = &memstat_bucket[JETSAM_PRIORITY_IDLE];
            jld_bucket_count = bucket->count;
            break;
        }

        bucket = &memstat_bucket[JETSAM_PRIORITY_ELEVATED_INACTIVE];
        elevated_bucket_count = bucket->count;

        proc_list_unlock();

        if ( (jld_bucket_count == 0) || 
             (jld_now_msecs > (jld_timestamp_msecs + memorystatus_jld_eval_period_msecs))) {
            jld_timestamp_msecs  = jld_now_msecs;
            // 先回收优先级特别低的进程:JETSAM_PRIORITY_IDLE,system_procs_aging_band,applications_aging_band,这些进程回收后jld_bucket_count将等于0
            jld_idle_kill_candidates = jld_bucket_count;
            *jld_idle_kills      = 0;
            jld_eval_aggressive_count = 0;
            jld_priority_band_max   = JETSAM_PRIORITY_UI_SUPPORT;
        }

        // 正常状态下先回收一些随时可以回收的线程:JETSAM_PRIORITY_IDLE,system_procs_aging_band,applications_aging_band,这些进程回收后才能走进这个判断里面
        if (*jld_idle_kills > jld_idle_kill_candidates) {
            jld_eval_aggressive_count++;

            if ((jld_eval_aggressive_count == memorystatus_jld_eval_aggressive_count) &&
                (total_corpses_count() > 0) && (*corpse_list_purged == FALSE)) {
                task_purge_all_corpses();
                *corpse_list_purged = TRUE;
            }
            else if (jld_eval_aggressive_count > memorystatus_jld_eval_aggressive_count) {
                if ((memorystatus_jld_eval_aggressive_priority_band_max < 0) ||
                    (memorystatus_jld_eval_aggressive_priority_band_max >= MEMSTAT_BUCKET_COUNT)) {

                } else {
                    jld_priority_band_max = memorystatus_jld_eval_aggressive_priority_band_max;
                }
            }

            // 先干掉后台线程
            /* Visit elevated processes first */
            while (elevated_bucket_count) {

                elevated_bucket_count--;

                os_reason_ref(jetsam_reason);
                killed = memorystatus_kill_elevated_process(
                    cause,
                    jetsam_reason,
                    jld_eval_aggressive_count,
                    &errors);

                if (killed) {
                    *post_snapshot = TRUE;
                    // 如果还是有压力,就继续杀App
                    if (memorystatus_avail_pages_below_pressure()) {
                        /*
                         * Still under pressure.
                         * Find another pinned processes.
                         */
                        continue;
                    } else {
                        return TRUE;
                    }
                } else {
                    break;
                }
            }

            // 干掉前台线程
            killed = memorystatus_kill_top_process_aggressive(
                kMemorystatusKilledVMThrashing,
                jld_eval_aggressive_count, 
                jld_priority_band_max, 
                &errors);
                
            if (killed) {
                /* Always generate logs after aggressive kill */
                *post_snapshot = TRUE;
                *jld_idle_kills = 0;
                return TRUE;
            } 
        }

        return FALSE;
    }

    return FALSE;
}

这里的逻辑比较多,我们慢慢解释。

首先有一个jld_bucket_count,这里面包含可以直接干掉的低优先级进程数量。

switch (jetsam_aging_policy) {
case kJetsamAgingPolicyLegacy:
    bucket = &memstat_bucket[JETSAM_PRIORITY_IDLE];
    jld_bucket_count = bucket->count;
    bucket = &memstat_bucket[JETSAM_PRIORITY_AGING_BAND1];
    jld_bucket_count += bucket->count;
    break;
case kJetsamAgingPolicySysProcsReclaimedFirst:
case kJetsamAgingPolicyAppsReclaimedFirst:
    bucket = &memstat_bucket[JETSAM_PRIORITY_IDLE];
    jld_bucket_count = bucket->count;
    bucket = &memstat_bucket[system_procs_aging_band];
    jld_bucket_count += bucket->count;
    bucket = &memstat_bucket[applications_aging_band];
    jld_bucket_count += bucket->count;
    break;
case kJetsamAgingPolicyNone:
default:
    bucket = &memstat_bucket[JETSAM_PRIORITY_IDLE];
    jld_bucket_count = bucket->count;
    break;
}
if ( (jld_bucket_count == 0) || 
     (jld_now_msecs > (jld_timestamp_msecs + memorystatus_jld_eval_period_msecs))) {
    jld_timestamp_msecs  = jld_now_msecs;
    // 先回收优先级特别低的进程:JETSAM_PRIORITY_IDLE,system_procs_aging_band,applications_aging_band,这些进程回收后jld_bucket_count将等于0
    jld_idle_kill_candidates = jld_bucket_count;
    *jld_idle_kills      = 0;
    jld_eval_aggressive_count = 0;
    jld_priority_band_max   = JETSAM_PRIORITY_UI_SUPPORT;
}

// 正常状态下先回收一些随时可以回收的线程:JETSAM_PRIORITY_IDLE,system_procs_aging_band,applications_aging_band,这些进程回收后才能走进这个判断里面
if (*jld_idle_kills > jld_idle_kill_candidates) {
// 这里面是我们App经常触发OOM的地方
}
    
killed = memorystatus_kill_top_process(TRUE, sort_flag, cause, jetsam_reason, &priority, &errors);
if (killed) {
    jld_idle_kills++;
}

根据jetsam_aging_policy确定哪些优先级类型的进程需要被直接干掉。正常走到kJetsamAgingPolicyAppsReclaimedFirst或者kJetsamAgingPolicySysProcsReclaimedFirstjld_bucket_count = JETSAM_PRIORITY_IDLE + system_procs_aging_band + applications_aging_band

*jld_idle_kills表示已经kill掉的低优先级进程,每次kill掉一个低优先级进程jld_idle_kills++jld_idle_kill_candidates = jld_bucket_count;,在if (*jld_idle_kills > jld_idle_kill_candidates)的判断条件里,只有前面提到的jld_bucket_count的低优先级进程全部被干掉了,才会走到判断条件里面。

所以当内存不够的时候,系统会先回收JETSAM_PRIORITY_IDLE ``system_procs_aging_band ``applications_aging_band优先级的进程。

我们再来看判断条件里面

if (*jld_idle_kills > jld_idle_kill_candidates) {
    jld_eval_aggressive_count++;

    if ((jld_eval_aggressive_count == memorystatus_jld_eval_aggressive_count) &&
        (total_corpses_count() > 0) && (*corpse_list_purged == FALSE)) {
        task_purge_all_corpses();
        *corpse_list_purged = TRUE;
    }
    else if (jld_eval_aggressive_count > memorystatus_jld_eval_aggressive_count) {
        if ((memorystatus_jld_eval_aggressive_priority_band_max < 0) ||
            (memorystatus_jld_eval_aggressive_priority_band_max >= MEMSTAT_BUCKET_COUNT)) {

        } else {
            jld_priority_band_max = memorystatus_jld_eval_aggressive_priority_band_max;
        }
    }

    // 先干掉后台线程
    /* Visit elevated processes first */
    while (elevated_bucket_count) {

        elevated_bucket_count--;

        os_reason_ref(jetsam_reason);
        killed = memorystatus_kill_elevated_process(
            cause,
            jetsam_reason,
            jld_eval_aggressive_count,
            &errors);

        if (killed) {
            *post_snapshot = TRUE;
            // 如果还是有压力,就继续杀App
            if (memorystatus_avail_pages_below_pressure()) {
                /*
                 * Still under pressure.
                 * Find another pinned processes.
                 */
                continue;
            } else {
                return TRUE;
            }
        } else {
            break;
        }
    }

    // 干掉前台线程
    killed = memorystatus_kill_top_process_aggressive(
        kMemorystatusKilledVMThrashing,
        jld_eval_aggressive_count, 
        jld_priority_band_max, 
        &errors);
        
    if (killed) {
        /* Always generate logs after aggressive kill */
        *post_snapshot = TRUE;
        *jld_idle_kills = 0;
        return TRUE;
    } 
}

他会先通过memorystatus_kill_elevated_process干掉后台的进程,每干掉一个进程,检测一下内存压力,检测内存压力还是通过memorystatus_available_pages

static boolean_t memorystatus_avail_pages_below_pressure(void) {
    return (memorystatus_available_pages <= memorystatus_available_pages_pressure);
}

如果memorystatus_available_pages还是小于阈值,则继续kill下一个进程。当所有后台进程都被kill后。如果还有内存压力,再通过memorystatus_kill_top_process_aggressivekill掉优先级最低的进程。这里是触发FOOM的关键,如果foreground已经是最低优先级的进程了,那就会发生FOOM,kill掉前台的App

memorystatus_available_pages计算

是否触发FOOM,主要还是根据memorystatus_available_pages是否小于阈值。那memorystatus_available_pages怎么计算呢?

查阅源码,可以找到

#define VM_CHECK_MEMORYSTATUS do { \
    memorystatus_pages_update(      \
            vm_page_pageable_external_count + \
        vm_page_free_count +        \
            (VM_DYNAMIC_PAGING_ENABLED() ? 0 : vm_page_purgeable_count) \
        ); \
    } while(0)
    
void memorystatus_pages_update(unsigned int pages_avail)
{
    memorystatus_available_pages = pages_avail;
    ...
}

可以看到memorystatus_available_pages = vm_page_pageable_external_count + vm_page_free_count + vm_page_purgeable_count

  • vm_page_pageable_external_count: iOS里表示已经备份的page count,内存不够时,可以使用
  • vm_page_free_count: 表示未使用的page count
  • vm_page_purgeable_count: 表示可清理的page count

另外memorystatus_available_pages_pressure实际等于手机最大内存的15%。也就是说当可用内存小于系统内存的15%时,就会触发OOM了

逻辑汇总

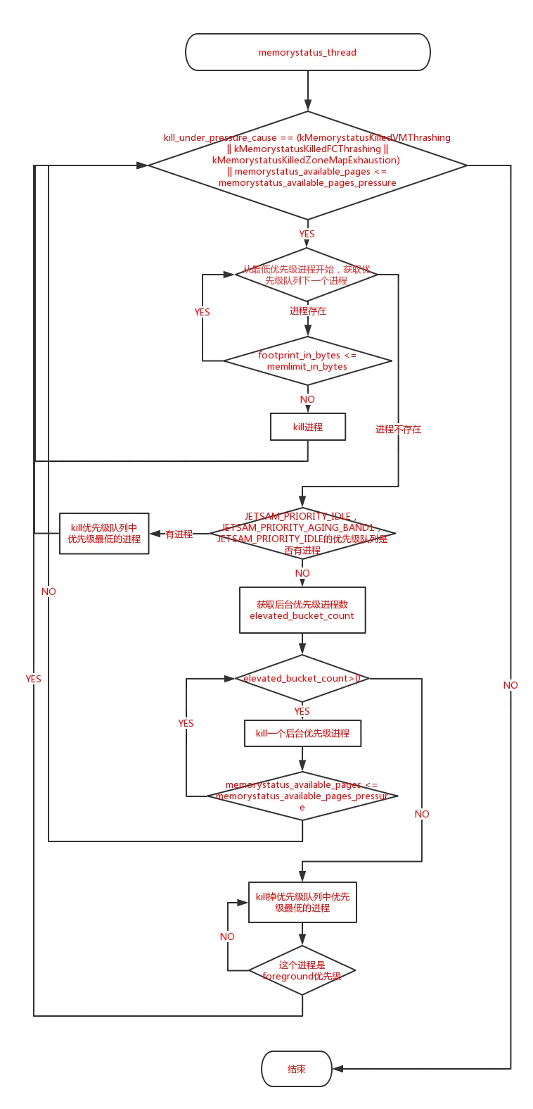
纵观memorystatus_thread代码,逻辑如下:

memorystatus_thread流程图.png
  1. 判断 kill_under_pressure_cause值为kMemorystatusKilledVMThrashing,kMemorystatusKilledFCThrashing,kMemorystatusKilledZoneMapExhaustion时,或者当前可用内存 memorystatus_available_pages 小于阈值memorystatus_available_pages_pressure,进入OOM逻辑
  2. 遍历每个进程,跟据phys_footprint,判断每个进程是否高于阈值,如果高于阈值,以high-water类型kill进程,触发OOM
  3. 如果JETSAM_PRIORITY_IDLE,JETSAM_PRIORITY_AGING_BAND1,JETSAM_PRIORITY_IDLE优先级队列中还存在进程,则kill一个最低优先级的进程,再次走1的判断逻辑
  4. 当所有低优先级进程被kill掉后,如果memorystatus_available_pages仍然小于阈值,先kill掉后台进程,每kill一个进程,判断一下memorystatus_available_pages是否还小于阈值,如果已经小于阈值,则结束流程,走到1
  5. 当所有后台优先级进程都被kill后,调用memorystatus_kill_top_process_aggressive,kill掉前台的进程。再次回到1

总结

根据源码,触发前台OOM的可能性有3个:

  1. 直接触发同步kill,比如kMemorystatusKilledPerProcessLimit类型的OOM,这个解释起来还需要一篇文章,暂时不在本文的讨论范围之类
  2. footprint_in_bytes > memlimit_in_bytes,触发high-water类型的OOM,目前我在自己手机上,暂时没有看到这个类型的OOM
  3. 当后台线程都被kill后,依然memorystatus_available_pages <= memorystatus_available_pages_pressure,进而系统kill掉我们的App

OOM监控和解决都还是目前iOS界内的一个难点,大多数App的OOM率应该比Crash率高不少,因为Crash的监控已经有非常成熟的方案了,只需要根据堆栈,解决Crash即可,而OOM的监控还是任重道远。