首页
沸点
课程
数据标注
HOT
AI Coding
更多
直播
活动
APP
插件
直播
活动
APP
插件
搜索历史
清空
创作者中心
写文章
发沸点
写笔记
写代码
草稿箱
创作灵感
查看更多
登录
注册
Android面试大纲
_Git
2018-06-19
548
阅读1分钟
为了好的offer,作为一个Android开发者你需要准备这些
Android部分
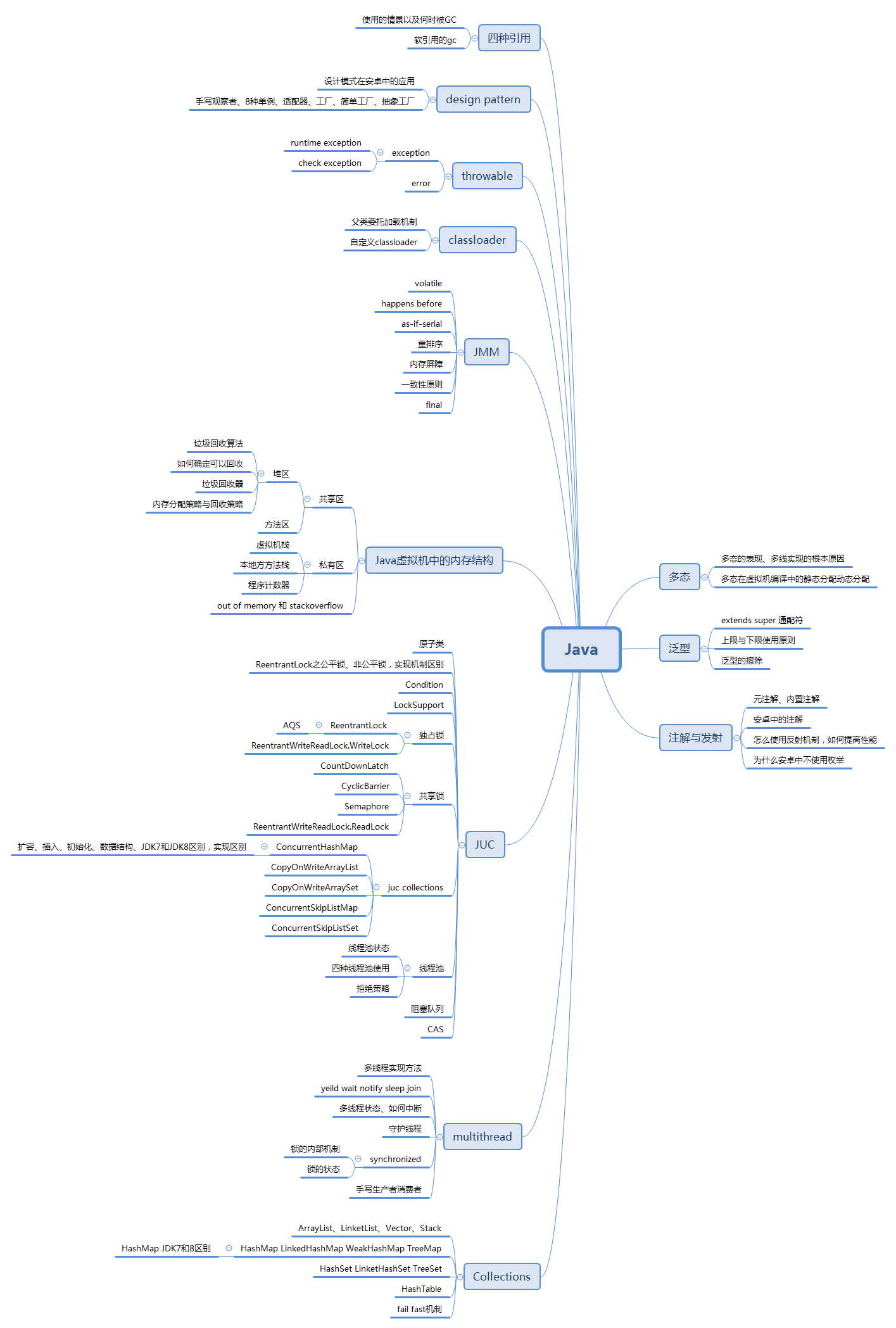
Java部分
网络通信部分
数据结构部分
_Git
Software Engineer
19
文章
12k
阅读
0
粉丝
目录
收起
Android部分
Java部分
网络通信部分
数据结构部分