简介
多线程环境中,通过队列可以很容易实现数据共享,比如经典的“生产者”和“消费者”模型中,通过队列可以很便利地实现两者之间的数据共享。假设我们有若干生产者线程,另外又有若干个消费者线程。如果生产者线程需要把准备好的数据共享给消费者线程,利用队列的方式来传递数据,就可以很方便地解决他们之间的数据共享问题。但如果生产者和消费者在某个时间段内,万一发生数据处理速度不匹配的情况呢?理想情况下,如果生产者产出数据的速度大于消费者消费的速度,并且当生产出来的数据累积到一定程度的时候,那么生产者必须暂停等待一下(阻塞生产者线程),以便等待消费者线程把累积的数据处理完毕,反之亦然。
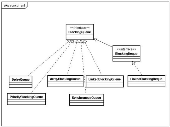
BlockingQueue很好地解决了上述问题,BlockingQueue即阻塞队列,它是一个接口,它的实现类有ArrayBlockingQueue、DelayQueue、 LinkedBlockingDeque、LinkedBlockingQueue、PriorityBlockingQueue、SynchronousQueue等,它们的区别主要体现在存储结构上或对元素操作上的不同。

常用方法
public interface BlockingQueue<E> extends Queue<E> {
//往队列尾部添加元素,如果BlockingQueue可以容纳,则返回true,否则抛出异常
boolean add(E e);
//移除元素,如果有这个元素则就回true,否则抛出异常
boolean remove(Object o);
//往队列尾部添加元素,如果BlockingQueue可以容纳则返回true,否则返回false.
//如果是往限定了长度的队列中设置值,推荐使用offer()方法。
boolean offer(E e);
//和上面的方法差不多,不过如果队列满了可以阻塞等待一段时间
boolean offer(E e, long timeout, TimeUnit unit) throws InterruptedException;
//取出头部对象,若不能立即取出,则可以等time参数规定的时间,取不到时返回null
E poll(long timeout, TimeUnit unit) throws InterruptedException;
//往队列尾部添加元素,如果没有空间,则调用此方法的线程被阻塞直到有空间再继续.
void put(E e) throws InterruptedException;
//取出头部对象,若BlockingQueue为空,阻断进入等待状态直到Blocking有新的对象被加入为止
E take() throws InterruptedException;
//剩余容量,超出此容量,便无法无阻塞地添加元素
int remainingCapacity();
//判断队列中是否拥有该值。
boolean contains(Object o);
//一次性从BlockingQueue获取所有可用的数据对象,可以提升获取数据效率
int drainTo(Collection<? super E> c);
//和上面的方法差不多,不过限制了最大取出数量
int drainTo(Collection<? super E> c, int maxElements);
}
源码简析
我们以ArrayBlockingQueue为例分析下上述方法:
offer(E e)
public boolean offer(E e) {
Objects.requireNonNull(e);
final ReentrantLock lock = this.lock;
lock.lock();
try {
if (count == items.length)
return false;
else {
enqueue(e);
return true;
}
} finally {
lock.unlock();
}
}
private void enqueue(E x) {
final Object[] items = this.items;
items[putIndex] = x;
if (++putIndex == items.length) putIndex = 0;
count++;
notEmpty.signal();
}
offer操作如上,代码比较简单,可见阻塞队列是通过可重入保证线程安全。enqueue方法也说明了ArrayBlockingQueue是通过数组的形式存储数据的。如果队列满了直接会返回false,不会阻塞线程。
put(E e)
public void put(E e) throws InterruptedException {
Objects.requireNonNull(e);
final ReentrantLock lock = this.lock;
lock.lockInterruptibly();
try {
while (count == items.length)//队列满了,一直阻塞在这里
notFull.await();
enqueue(e);
} finally {
lock.unlock();
}
}
因为put方法在队列已满的情况下会阻塞线程,take、poll等方法会调用dequeue方法出列,从而调用notFull.signal(),从而唤醒阻塞在put方法中线程去继续进行入列操作:
take()
public E take() throws InterruptedException {
final ReentrantLock lock = this.lock;
lock.lockInterruptibly();
try {
while (count == 0)
notEmpty.await();
return dequeue();
} finally {
lock.unlock();
}
}
private E dequeue() {
final Object[] items = this.items;
@SuppressWarnings("unchecked")
E x = (E) items[takeIndex];
items[takeIndex] = null;
if (++takeIndex == items.length) takeIndex = 0;
count--;
if (itrs != null)
itrs.elementDequeued();
notFull.signal();
return x;
}
poll(long timeout, TimeUnit unit)
从对头取出一个元素:如果数组不空,出队;如果数组已空且已经超时,返回null;如果数组已空则进入等待,直到被唤醒或超时:
public E poll(long timeout, TimeUnit unit) throws InterruptedException {
long nanos = unit.toNanos(timeout);////将时间转换为纳秒
final ReentrantLock lock = this.lock;
lock.lockInterruptibly();
try {
while (count == 0) {//队列为空
if (nanos <= 0L)
return null;
//阻塞指定时间,enqueue()方法会调用notEmpty.signal()唤醒进行poll操作的线程
nanos = notEmpty.awaitNanos(nanos);
}
return dequeue();
} finally {
lock.unlock();
}
}
参考文章和扩展阅读
虽然只讲了阻塞队列,但涉及了ReentrantLock、中断、Condition等知识点,如果不清楚的话可以看下下面的几篇文章: