回答这个问题,最先要考虑的问题是:你有多少时间?
准备用三个月入门,和想要一个月速成,肯定是截然不同的路径。当然我建议大家稳扎稳打,至少可以拿出五个月的时间来学好机器学习的基础知识。
基础很重要,知其所以然很重要。毕竟工具总在进步,每个月都会出现更好的深度学习技术,但基础知识是不变的。
如何用五个月时间入门?下面分三个部分,详细指南。(以及,如果你确实时间有限,最后还有一个速成指南)
五个月入门
Part 1:从机器学习开始(两个月)
最好的入门教程,就是吴恩达讲授的机器学习。吴恩达这套课程发布很久了,虽然有些地方稍微过时,但相信我,现在没有任何公开的课程,能比吴恩达讲得更好。真的,课程结束时我几乎哭了出来。
这个课程可以说适合任何水平的学生,当然,你最好还是得知道两个矩阵如何相乘,以及对编程有一些基本的了解。

这套课程可以前往Coursera学习,传送门:
https://www.coursera.org/learn/machine-learning
也可以上网易公开课收看,传送门:
http://open.163.com/special/opencourse/machinelearning.html
如果你有时间,一定要听完全部的课程。如果时间紧张,至少要听完前五节课程,后面的可以暂时跳过。
吴恩达的机器学习课程深入讲解了经典的机器学习模型,如线性回归、逻辑回归、神经网络、支持向量机、PCA、无监督学习等等。大部分重要概念,都以简单易懂的方式进行了介绍。
课程延伸
当你学习到第五节课,也就是开始讲述神经网络时,建议开始查看与课程平行的外部资料。比方3bule1brown推出的神经网络讲解视频。推荐必看。
YouTube传送门:
https://youtu.be/aircAruvnKk?list=PLZHQObOWTQDNU6R1_67000Dx_ZCJB-3pi
或者可以前往B站查看:
http://space.bilibili.com/88461692/#/
这里给个示例:

视频约为20分钟,建议WIFI情况下观看
以及,我觉得吴恩达在讲神经网络时有点快,所以建议补充阅读一些资料。比如有关神经网络和深度学习的在线书籍,免费的就很好了。
传送门:
http://neuralnetworksanddeeplearning.com/

作者Michael A. Nielsen以一种简单直观的方式,深入探究了神经网络的每个细节。建议阅读这本书的前两章,与吴恩达的课程并行。当你熟悉更多概念后,开始搞深度学习时,可以再看书中的其余部分。
如果你英文不好,这本《神经网络与深度学习》也有中文翻译版本,可以免费在线查看。
感谢译者,传送门在此:
https://tigerneil.gitbooks.io/neural-networks-and-deep-learning-zh/content/

这个部分的学习结束之后,你就能明白机器/深度学习的许多概念。最后推荐阅读Christopher Olah的博客,很有意思。
传送门:http://colah.github.io/

Part 2:涉足深度学习(1个月)
开始研究深度学习之前,最好重温一下大学数学。Ian Goodfellow传奇般的“花书”《深度学习》,简明扼要的概括了大部分重要主题。
建议大家尽可能深入地阅读线性代数、概率、信息理论的章节。每当读论文遇到深度学习概念时,都可以在书中找到参考。

以及,这本书有在线的版本。
例如英文版在此:
https://github.com/janishar/mit-deep-learning-book-pdf/blob/master/complete-book-bookmarked-pdf/deeplearningbook.pdf 。
而中文翻译版本在此:
https://github.com/exacity/deeplearningbook-chinese

关于深度学习的在线资料有很多,你可能会挑花了眼。
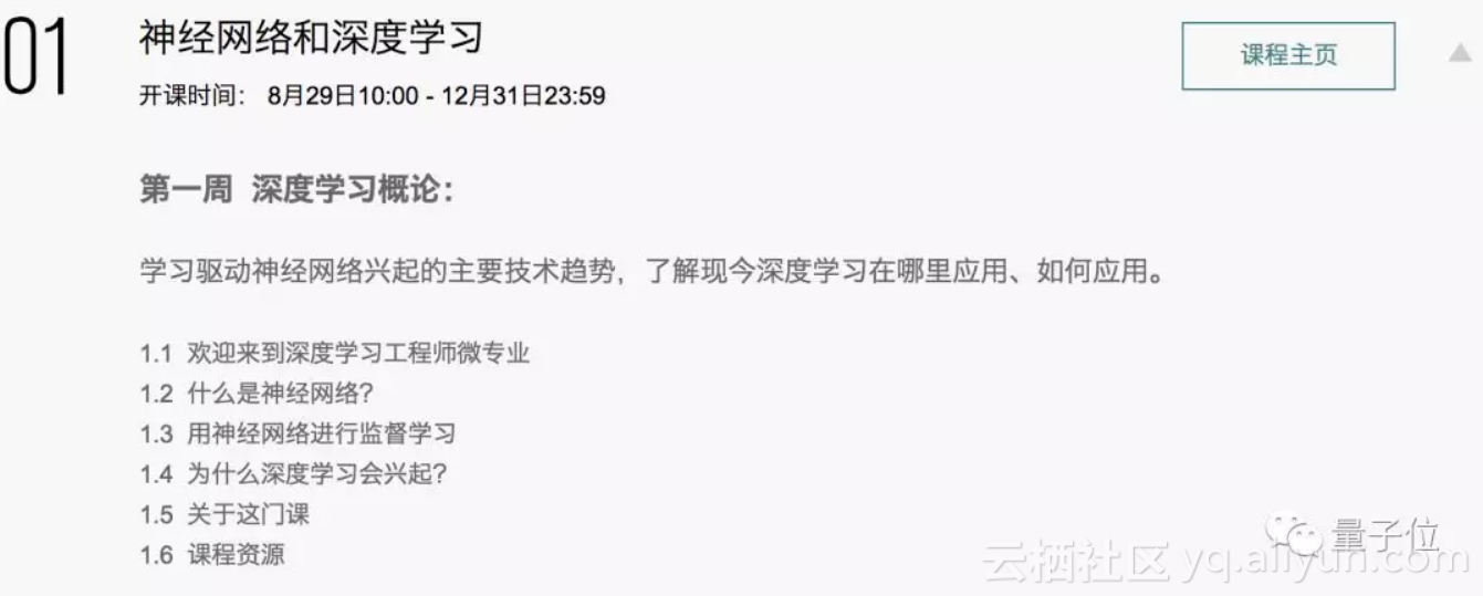
再一次,我觉得最好的选择,还是听吴恩达的《深度学习专项系列课程(Deep Learning Specialization)》。
Coursera传送门:
https://www.coursera.org/specializations/deep-learning
网易云课堂的传送门:
https://mooc.study.163.com/smartSpec/detail/1001319001.htm/
这门课程包括五大章节。其实不是免费的,你可以按照50美元/月购买。当然,如果你负担不起,还能申请“助学金”。申请时请详细阐明理由,处理的时间大概需要15天左右。
当然不付费,大部分内容都是可以看的。以及视频的部分,在很多地方也能免费收看。
这五门课程主要讲的是:
神经网络和深度学习(4周)
改善深度神经网络(3周)
结构化机器学习项目(2周)
卷积神经网络(4周)
序列模型(3周)

前三门课程涉及一般的神经网络和深度学习,第四、第五门课程涉及特定主题。如果你打算搞视觉,第四课必听;如果你搞NLP、音频等,第五课必听。但如果你需要听第五课,那么建议也把第四课好好听一下。
这里鼓励大家一下,课程里每周的内容,实际上一两天就能学完,所以不要被课程表吓倒。劳逸集合、提升效率。
学到这个地步,其实就可以再去http://neuralnetworksanddeeplearning.com/ ,查看第三到第六章的内容,来强化你的概念。如果你有什么还没搞懂的,请前往Olah的博客。
以及,这时候你要开始看深度学习的论文了,从中学习知识。深度学习有个强烈的特点,那就是内容都非常新,阅读论文是跟上时代唯一的方法。不想被抛下,那么还是养成阅读论文的好习惯吧。
Part 3:深度学习上手练(两个月)
学到这里,你应该对机器学习和深度学习中的大多数概念有了正确的理解,现在是时候投入沸腾的实际生活中了。
练手深度学习,最好的资源在fast.ai。

传送门在此:http://course.fast.ai/
他们在流行的深度学习工具PyTorch上构建了一个库,只需要几行代码,就能实现世界级的性能。
fast.ai的理念有点不同。吴恩达等老师的教授方法是自上而下,先讲再做。而fast.ai倡导自下而上,先做再讲。
所以在他们的课程中,第一节就带你建立一个强大的图像分类器。自己训练模型的快感,刺激着你去完成其余的课程。

除此以外,还要推荐两门课。
斯坦福大学的CS231n和CS224n。CS231n专注于计算机视觉的深度学习,而CS224n专注于序列建模。
CS231n,李飞飞等主讲。
官网传送门:http://cs231n.stanford.edu/
CS224n,目前是Richard Socher主讲。
官网传送门:http://web.stanford.edu/class/cs224n/
此前的课程,网上也有中文字幕版本,大家可自行搜索。
到这里,为期五个月的机器/深度学习入门就结束了。
希望大家都能稳扎稳打,夯实基础。
以及最后,兑现一个开头的承诺。如果你确实时间很紧张,必须尽快入门机器/深度学习,那么请看——
速成指南
我最多只有俩月
完成吴恩达机器学习课程的前五周,要做编程练习。
看完3Blue1Brown的视频。
完成吴恩达的深度学习专项系列课程,做练习。
如果你想搞图像,看专项课程第四讲,搞NLP或序列数据,看第五讲。
搜索你感兴趣的开源实现。如果你还没想好用什么语言,推荐Keras。然后根据需要,再迁到TensorFlow或者PyTorch框架。我,只有一个月
想要在30天完成入门超级困难。除非,你只是想了解机器学习的工作原理,然后应用到自己的项目中。
如果是这样的话,速成建议如下:
略读吴恩达机器学习课程第1-5周的课程,只看视频,掌握概念即可。第三周可以跳过MATLAB/Octave课程。
看完3Blue1Brow的视频。
略读吴恩达深度学习专项系列课程的第一课,也就是神经网络和深度学习。
如果你想做图像处理项目,看一下Nielsen书中的第六章:
http://neuralnetworksanddeeplearning.com/chap6.html
如果你需要序列建模的一些想法,可以看看Olah的博客:
http://colah.github.io/posts/2015-08-Understanding-LSTMs/
Siraj Raval拍了很多有趣的视频,涉及大多数机器/深度学习的主题。传送门在此:
https://www.youtube.com/channel/UCWN3xxRkmTPmbKwht9FuE5A
搜索跟你感兴趣的开源实现,随时调整以满足你的需求。如前所述,我推荐你先用带有TensorFlow后端的Keras语言。其他资源
YouTube上有一个两分钟读论文的系列视频,可以帮你快速了解全球深度学习的最热门进展。
如果你关注进机器学习领域的进展,Twitter是个绝佳的工具。
遇到困境的时候,记得reddit和Facebook上有很多志同道合的人,不要犹豫,在社区里寻求帮助,大家会伸出援手。
结论
机器学习和深度学习是当今世界最具魅力的技术之一。而且这个领域的深度学习专家总是处于稀缺的状态。从职业前景来看,深度学习非常吸引人。
需要提醒的是,与计算机学科的其他领域不同,深度学习的资源还不够丰富。很多时候你会遇到失败挫折,千万不要灰心丧气,你可以向更多人寻求帮助,很多人都愿意伸出援手,大家都在学习。
关于机器/深度学习,有一个误解是需要计算机科学的背景才能学习。这不是真的,你确实需要一些编程的思维才好入手,但也仅限于此。现在机器学习领域的很多专家,都来自其他研究领域。
如果你有计算机科学的背景,这是一个非常好的开始。但如果你出身其他学科,想要迎头赶上并不难。
感谢看到这里。
原文发布时间为:2018-06-8