你所不知道的Python | 字符串格式化的演进之路

184 阅读4分钟
原文链接: zhuanlan.zhihu.com

字符串格式化对于每个语言来说都是一个非常基础和常用的功能,学习Python的同学大概都知道可以用%语法来格式化字符串。然而为了让我们更方便的使用这个常用功能,语言本身也在对字符串格式化方法进行迭代。

Python 2.6以前:%操作符

在Python 2.6出现之前,字符串迭代只有一种方法,就是%(也是取模)操作符,%操作符支持unicode和str类型的Python字符串,效果和C语言中的sprintf()方法相似,下面是一个使用%格式化字符串的例子:

print("I'm %s. I'm %d year old" % ('Tom', 27))

%符号前面使用一个字符串作为模板,模板中有标记格式的占位符号,%后面是一个tuple或者dict,用来传递需要格式化的值。占位符控制着显示的格式,下面列表展示了占位符的种类:

除了对数据类型的指定,%操作符还支持更复杂的格式控制:

%[数据名称][对齐标志][宽度].[精度]类型

例如print('%053f' % '12.34')会输出0012.340

Python 2.6:format函数

到Python2.6时,出现了一种新的字符串格式化方式,str.format()函数,相比于%操作符,format函数使用{}和:代替了%,威力更加强大,在映射关系方面,format函数支持位置映射、关键字映射、对象属性映射、下标映射等多种方式,不仅参数可以不按顺序,也可以不用参数或者一个参数使用多次,下面通过几个例子来说明。

'{1} {0}'.format('abc', 123)  # 可以不按顺序进行位置映射,输出'123 abc'

'{} {}'.format('abc', 123)  # 可以不指定参数名称,输出'abc 123'

'{1} {0} {1}'.format('abc', 123)  # 参数可以使用多次,输出'123 abc 123'

'{name} {age}'.format(name='tom', age=27)  # 可以按关键字映射,输出'tom 27'

'{person.name} {person.age}'.format(person=person)  # 可以按对象属性映射,输出'tom 27'

'{0[1]} {0[0]}'.format(lst)  # 通过下标映射

可以看到,format函数比%操作符使用起来更加方便,不需要记住太多各种占位符代表的意义,代码可读性也更高。在复杂格式控制方面,format函数也提供了更加强大的控制方式:

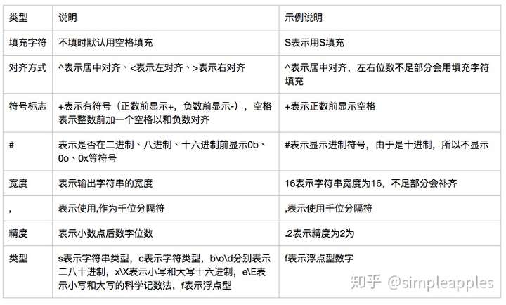
[[填充字符]对齐方式][符号标志][#][宽度][,][.精度][类型]

例如:

'{:S^+#016,.2f}'.format(1234)  # 输出'SSS+1,234.00SSSS'

我们以上面的代码为例,通过表格说明一下format格式控制参数:

可以看到format函数在%基础上丰富了格式控制种类,并且使输出更容易。

Python 3.6:f-string

不少使用过ES6的小伙伴会知道其中的模板字符串,采用直接在字符串中内嵌变量的方式进行字符串格式化操作,Python在3.6版本中也为我们带来了类似的功能:Formatted String Literals(字面量格式化字符串),简称f-string。

f-string就是以f''开头的字符串,类似u''和b'',字符串内容和format方法中的格式一样,但是可以直接将变量带入到字符串中,可读性进一步增加,例如:

amount = 1234
f'请转账给我{amount:,.2f}元'  # '请转账给我1,234.00元'

同时,f-string的性能是比%和format都有提升的,我们做一个简单的测试,分别使用%操作符、format和f-string将下面语句执行10000次:

'My name is %s and i'm %s years old.' % (name, age)
'My name is {} and i'm {} years old.'.format(name, age)
f'My name is {name} and i'm {age} years old.'

用时结果如下:

总结

如果你的项目使用的Python版本已经提升到3.6,f-string格式化是首选方式,不仅在保持功能强大的同时语义上更容易理解,而且性能也有较大的提升。如果项目还没有提升到3.6或者使用的2.7,更建议使用format,虽然性能上没有优势,但是语义上还是比%操作符更加便于理解的,功能也更加强大。

欢迎关注我的公众号【Python私房菜】

weixin.qq.com/r/KS9RSa-Ev… (二维码自动识别)