1. 简介
逻辑回归和Softmax回归是两个基础的分类模型,虽然听名字以为是回归模型,但实际我觉得他们也有一定的关系。逻辑回归,Softmax回归以及线性回归都是基于线性模型,它们固定的非线性的基函数(basis function)
的线性组合,形式如下:
2.逻辑回归谈谈逻辑回归,Softmax回归,前者主要处理二分类问题,而后者处理多分类问题,但事实上Softmax回归就是逻辑回归的一般形式。
其中,如果f(.)是非线性的激活函数(activation function),这就是一个分类模型;如果f(.)是恒等函数(identity),则是回归模型,现在可以发现它们三者的联系了吧。
下面主要谈谈逻辑回归,Softmax回归,前者主要处理二分类问题,而后者处理多分类问题,但事实上Softmax回归就是逻辑回归的一般形式。
2. 逻辑回归
定义逻辑回归hypothesis为
,
其中,
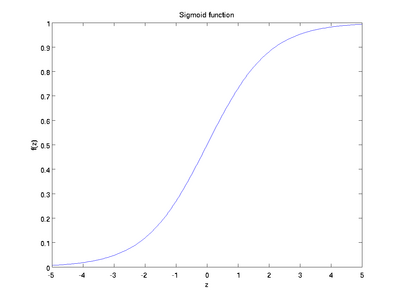
为sigmoid函数,其性质可参考神经网络博文。

逻辑回归的理激活函数是sigmoid函数,可理解成一个被sigmoid函数归一化后的线性回归。因为sigmoid函数把实数映射到了[0,1]区间,可以认为
为x属于类别1的概率,反正1-
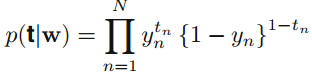
为x属于类别1的概率。给定有一个训练数据,构造它的似然函数(likelihood function)为:

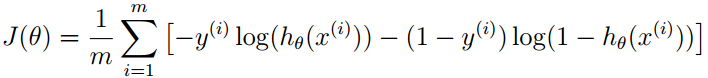
这里的y_n就是上面的 (由于参考了多本书,所以符号有一定的区别),一般会使用最大释然求解参数,这时取一个负的log对数(negative logarithm),得到:

上式被称为交叉熵(cross entropy) loss函数,因为取了一个负对数,之前的最大化就变成了最小化,所以只需求解是交叉熵loss函数最小的参数。
对loss函数求导得到:

到现在为止,我们已经得到了loss函数以及关于参数的偏导数,只需要通过梯度下降就可以得到参数的解,OK,大功告成。
如果需要预测一个为止数据x,属于那个类,只需要带入
。最简单的决策方法,如果
大于等于0.5属于类别1,反之属于类别0,当然也可以属于其他的决策方法。
3. Softmax回归
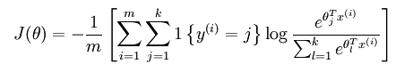
Softmax回归处理多分类问题,我们假设函数
形式如下:
和逻辑回归一样,得到loss函数为:

其中的1{.}是一个指示性函数,即当大括号中的值为真时,该函数的结果就为1,否则其结果就为0。
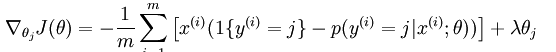
然后计算损失函数的偏导函数,得到:

之后就可以用如果要用梯度下降法,或者L-BFGS法求得未知参数。

看上面的推到我们可以发现,对每一个参数减去一个参数,最后的结果没有影响。其实softmax 回归中对参数的最优化解不只一个,每当求得一个优化参数时,如果将这个参数的每一项都减掉同一个数,其得到的损失函数值也是一样的,这说明解不是唯一的。
之所以会出现这样的现象,因为损失函数不是严格非凸的,也就是说在局部最小值点附近是一个”平坦”的,所以在这个参数附近的值都是一样的了。
为避免出现这样的情况,加入正则项(比如说,用牛顿法求解时,hession矩阵如果没有加入规则项,就有可能不是可逆的从而导致了刚才的情况,如果加入了规则项后该hession矩阵就不会不可逆了),加入正则项后的loss函数表达式为:

此时loss函数的偏导函数为:

同样的,我们在逻辑回归中,也可以加上正则项。
4. 逻辑回归与Softmax回归的联系
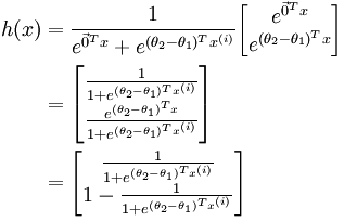
我们在刚开始的时候说softmax 回归是逻辑回归的一般形式,现在我们看看两者之间的联系。当类别数k = 2 时,softmax 回归退化为逻辑回归,softmax 回归的假设函数为:
利用softmax回归参数冗余的特点,我们令
,并且从两个参数向量中都减去向量
,得到:

因此,用
来表示
,我们就会发现 softmax 回归器预测其中一个类别的概率为
,另一个类别概率的为
,这与 逻辑回归是一致的。
5. 与神经网络的关系
神经网络是一个多层次的分类模型,其实logistic回归和softmax回归可以看出最简单的神经网络,结构如下图所示:


一般的神经网络有输入层,隐含层以及输出层构成,而上图中只有输入层和输出层,而没有隐含层。神经网络处理二分类时,输出层为一个节点,但处理K(K>2)分类问题时,数据节点为K个,这个logistic回归和softmax回归保持一致。值得注意的,在神经网络中的最后一层隐含层和输出层就可以看成是logistic回归或softmax回归模型,之前的层只是从原始输入数据从学习特征,然后把学习得到的特征交给logistic回归或softmax回归处理。
因此,可以把处理分类问题的神经网络分成两部分,特征学习和logistic回归或softmax回归。
6. 参考:
《Pattern Recognition and Machine Learning》ChristopherM. Bishophttp://deeplearning.stanford.edu/wiki/index.php/UFLDL_Tutorial