👨🏻💻 Github Demo
方便记忆:
- React原理:一套可以用简洁的语法高效绘制 DOM 的框架
- React特点:
- 简洁:不单单指它的 HTML 和 CSS 语法,更因为可以单用 JavaScript 构造页面
- 高效:因为 React 独创了 Virtual DOM 机制,两大特征
- 它存在于内存中的 JavaScript 对象,并且与 DOM 是对应关系
- 使用高效的 DOM Diff 算法不需要对 DOM 进行重新绘制
- React Native原理:通过 JS 对 OC 的 JavaScript Core 框架的交互来实现对原生的调用
- rn 在 OC 和 JS 两端都保存了一份配置表,里面标记了所有 OC 暴露给 JS 的模块和方法 ,js对oc的调用通过block方式实现回调
- AppDelegate初始化过程中创建bridge,内部通过setUp创建BatchedBridge来批量读取 JS 对 OC 的方法调用并通过JavaScriptExecutor执行 JS 代码
- 创建 BatchedBridge 步骤
- 读取 JS 源码:把 JSX 代码转成 JS 加载进内存中
- 初始化模块信息:找到所有需要暴露给 JS 的类
- 初始化 JS 代码的执行器:即 RCTJSCExecutor 对象
- 生成模块列表并写入 JS 端:接受 ModuleName 并且生成模块信息
- 执行 JavaScript 源码:通过RCTJSCExecutor执行代码,写入信息
- 相互调用方法:
- OC调用JS:OC会通过executeBlockOnJavaScriptQueue方法在单独的线程上运行 JS 代码
- 处理参数:_executeJSCall:(NSString *)method方法
- 实际调用:sendAppEventWithName和body方法
- JS调用OC:JS 会解析出方法的类、方法和方法参数并放入到 MessageQueue 中,等待 OC 调用或超时发送
- 使用RCT_EXPORT_METHOD 宏,用来注册模块表
- JS中使用NativeModules.CryptoExport.注册方法调用
- OC调用JS:OC会通过executeBlockOnJavaScriptQueue方法在单独的线程上运行 JS 代码
- rn 的更新机制:React 状态机,不停地检查确认更新
- 文本元素:ReactDOMTextComponent 比较替换文本元素
- 基本元素:updateComponent方法分属性、节点替换基本元素
- 自定义元素:_performComponentUpdate判断-先卸载再安装子节点
20180522更新:React Native 原理解析
准备工作,首先要有个解剖对象
从 HelloWord 看起,我们来分析RN的实现原理
import React, { Component } from 'react';
import { AppRegistry, Text } from 'react-native';
class HelloWorldApp extends Component {
render() {
return (
<Text>Hello world!</Text>
);
}
}
// 注意,这里用引号括起来的'HelloWorldApp'必须和你init创建的项目名一致
AppRegistry.registerComponent('HelloWorldApp', () => HelloWorldApp);
可以创建一个新的项目
react-native init ProjectName
创建完成你可以手动打开项目,也可以在项目根目录执行
// 启动 iOS
react-native run-ios
// 启动 Android
react-native run-android
准备工作完成了
React 原理探究
首先我们聊聊 React,我们注意到这条数据源代码
return (
<Text>Hello world!</Text>
);
“为什么 JavaScript 代码里面出现了 HTML 的语法?”
React Native 把一组相关的 HTML 标签,也就是 app 内的 UI 控件,封装进一个组件(Component)中,这种语法被称为 JSX,它是一种 JavaScript 语法拓展。
JSX 允许我们写 HTML 标签或 React 标签,它们终将被转换成原生的 JavaScript 并创建 DOM。
在 React 框架中,除了可以用 JavaScript 写 HTML 以外,我们甚至可以写 CSS。
总之 React 是一套可以用简洁的语法高效绘制 DOM 的框架
- 简洁:不单单指它的 HTML 和 CSS 语法,更因为可以单用 JavaScript 构造页面;
- 高效:因为 React 独创了 Virtual DOM 机制,Virtual DOM 有两大特征,一它存在于内存中的 JavaScript 对象,并且与 DOM 是一一对应的关系;二使用高效的 DOM Diff 算法不需要对 DOM 进行重新绘制。
当然,React 并不是前端开发的全部。从之前的描述也能看出,它专注于 UI 部分,对应到 MVC 结构中就是 View 层。
要想实现完整的 MVC 架构,还需要 Model 和 Controller 的结构。在前端开发时,我们可以采用 Flux 和 Redux(基于Flux) 架构,它们并非框架(Library),而是和 MVC 一样都是一种架构设计(Architecture)。
React Native 原理探究
谈谈 RN 的故事背景
而 React 在前端取得突破性成功以后,JavaScript 开始试图一统三端。
他们利用了移动平台能够运行 JavaScript (脚本语言)代码的能力,并且发挥了 JavaScript 不仅仅可以传递配置信息,还可以表达逻辑信息的优点。
最终,一个基于 JavaScript,具备动态配置能力,面向前端开发者的移动端开发框架 —— React Native
谈谈 RN 的原理
即使使用了 React Native,我们依然需要 UIKit 等框架,调用的是 Objective-C 代码,JavaScript 只是提供了配置信息和逻辑的处理结果。
而 JavaScript 是一种脚本语言,它不会经过编译、链接等操作,而是在运行时才动态的进行词法、语法分析,生成抽象语法树(AST)和字节码,然后由解释器负责执行或者使用 JIT 将字节码转化为机器码再执行。
苹果提供了一个叫做 JavaScript Core 的框架,这是一个 JavaScript 引擎。整个流程由 JavaScript 引擎负责完成。
JSContext *context = [[JSContext alloc] init];
JSValue *jsVal = [context evaluateScript:@"21+7"];
int iVal = [jsVal toInt32];
JavaScript 是一种单线程的语言,它不具备自运行的能力,因此总是被动调用。很多介绍 React Native 的文章都会提到 “JavaScript 线程” 的概念,实际上,它表示的是 Objective-C 创建了一个单独的线程,这个线程只用于执行 JavaScript 代码,而且 JavaScript 代码只会在这个线程中执行。
下面将 JavaScript 👉 OC
由于 JavaScript Core 是一个面向 Objective-C 的框架,在 Objective-C 这一端,我们对 JavaScript 上下文知根知底,可以很容易的获取到对象,方法等各种信息,当然也包括调用 JavaScript 函数。
真正复杂的问题在于,JavaScript 不知道 Objective-C 有哪些方法可以调用。
React Native 解决这个问题的方案是在 Objective-C 和 JavaScript 两端都保存了一份配置表,里面标记了所有 Objective-C 暴露给 JavaScript 的模块和方法。
这样,无论是哪一方调用另一方的方法,实际上传递的数据只有
- ModuleId 类
- MethodId 方法
- Arguments 方法参数
当 Objective-C 接收到这三个值后,就可以通过 runtime 唯一确定要调用的是哪个函数,然后调用这个函数。
对于 Objective-C 来说,执行完 JavaScript 代码再执行 Objective-C 回调毫无难度,难点依然在于 JavaScript 代码调用 Objective-C 之后,如何在 Objective-C 的代码中,回调执行 JavaScript 代码。
目前 React Native 的做法是:在 JavaScript 调用 Objective-C 代码时,注册要回调的 Block,并且把 Block Id 作为参数发送给 Objective-C,Objective-C 收到参数时会创建 Block,调用完 Objective-C 函数后就会执行这个刚刚创建的 Block。
Objective-C 会向 Block 中传入参数和 Block Id,然后在 Block 内部调用 JavaScript 的方法,随后 JavaScript 查找到当时注册的 Block 并执行。
简单的表示就是:JS 👉 OC (Block 👉 JS)
继续看项目-初始化
除了 index.js 中的 JavaScript 代码,留给我们的还有 AppDelegate 中的入口方法:
- (BOOL)application:(UIApplication *)application didFinishLaunchingWithOptions:(NSDictionary *)launchOptions {
NSURL *jsCodeLocation;
jsCodeLocation = [[RCTBundleURLProvider sharedSettings] jsBundleURLForBundleRoot:@"index" fallbackResource:nil];
RCTRootView *rootView = [[RCTRootView alloc] initWithBundleURL:jsCodeLocation
moduleName:@"demo"
initialProperties:nil
launchOptions:launchOptions];
rootView.backgroundColor = [[UIColor alloc] initWithRed:1.0f green:1.0f blue:1.0f alpha:1];
self.window = [[UIWindow alloc] initWithFrame:[UIScreen mainScreen].bounds];
UIViewController *rootViewController = [UIViewController new];
rootViewController.view = rootView;
self.window.rootViewController = rootViewController;
[self.window makeKeyAndVisible];
return YES;
}
实际我们操作的视图就是这个 RootView ,但是 RootView 是依托于 Bridge 对象,它是 Objective-C 与 JavaScript 交互的桥梁,后续的方法交互完全依赖于它,而整个初始化过程的最终目的其实也就是创建这个桥梁对象。
- (instancetype)initWithBundleURL:(NSURL *)bundleURL
moduleName:(NSString *)moduleName
initialProperties:(NSDictionary *)initialProperties
launchOptions:(NSDictionary *)launchOptions {
RCTBridge *bridge = [[RCTBridge alloc] initWithBundleURL:bundleURL
moduleProvider:nil
launchOptions:launchOptions];
return [self initWithBridge:bridge moduleName:moduleName initialProperties:initialProperties];
}
初始化方法的核心是 setUp 方法,而 setUp 方法的主要任务则是创建 BatchedBridge。
- (void)setUp {
RCT_PROFILE_BEGIN_EVENT(0, @"-[RCTBridge setUp]", nil);
_performanceLogger = [RCTPerformanceLogger new];
[_performanceLogger markStartForTag:RCTPLBridgeStartup];
[_performanceLogger markStartForTag:RCTPLTTI];
Class bridgeClass = self.bridgeClass;
#if RCT_DEV
RCTExecuteOnMainQueue(^{
RCTRegisterReloadCommandListener(self);
});
#endif
// Only update bundleURL from delegate if delegate bundleURL has changed
NSURL *previousDelegateURL = _delegateBundleURL;
_delegateBundleURL = [self.delegate sourceURLForBridge:self];
if (_delegateBundleURL && ![_delegateBundleURL isEqual:previousDelegateURL]) {
_bundleURL = _delegateBundleURL;
}
// Sanitize the bundle URL
_bundleURL = [RCTConvert NSURL:_bundleURL.absoluteString];
self.batchedBridge = [[bridgeClass alloc] initWithParentBridge:self];
[self.batchedBridge start];
RCT_PROFILE_END_EVENT(RCTProfileTagAlways, @"");
}
BatchedBridge 的作用是批量读取 JavaScript 对 Objective-C 的方法调用,同时它内部持有一个 JavaScriptExecutor,顾名思义,这个对象用来执行 JavaScript 代码。
创建 BatchedBridge 的关键是 start 方法,它可以分为五个步骤:
- 读取 JavaScript 源码
- 初始化模块信息
- 初始化 JavaScript 代码的执行器,即 RCTJSCExecutor 对象
- 生成模块列表并写入 JavaScript 端
- 执行 JavaScript 源码
逐个分析上面每一步完成的操作:
1.读取JavaScript源码 这一部分的具体代码实现没有太大的讨论意义。我们只要明白,JavaScript 的代码是在 Objective-C 提供的环境下运行的,所以第一步就是把 JavaScript 加载进内存中,对于一个空的项目来说,所有的 JavaScript 代码大约占用 1.5 Mb 的内存空间。
需要说明的是,在这一步中,JSX 代码已经被转化成原生的 JavaScript 代码。
2.初始化模块信息 这一步在方法 initModulesWithDispatchGroup: 中实现,主要任务是找到所有需要暴露给 JavaScript 的类。
每一个需要暴露给 JavaScript 的类(也成为 Module,以下不作区分)都会标记一个宏:RCT_EXPORT_MODULE,这个宏的具体实现并不复杂
#define RCT_EXPORT_MODULE(js_name) \
RCT_EXTERN void RCTRegisterModule(Class); \
+ (NSString *)moduleName { return @#js_name; } \
+ (void)load { RCTRegisterModule(self); }
这样,这个类在 load 方法中就会调用 RCTRegisterModule 方法注册自己:
void RCTRegisterModule(Class moduleClass) {
static dispatch_once_t onceToken;
dispatch_once(&onceToken, ^{
RCTModuleClasses = [NSMutableArray new];
});
[RCTModuleClasses addObject:moduleClass];
}
因此,React Native 可以通过 RCTModuleClasses 拿到所有暴露给 JavaScript 的类。下一步操作是遍历这个数组,然后生成 RCTModuleData 对象:
for (Class moduleClass in RCTGetModuleClasses()) {
RCTModuleData *moduleData = [[RCTModuleData alloc]initWithModuleClass:moduleClass bridge:self];
[moduleClassesByID addObject:moduleClass];
[moduleDataByID addObject:moduleData];
}
可以想见,RCTModuleData 对象是模块配置表的主要组成部分。如果把模块配置表想象成一个数组,那么每一个元素就是一个 RCTModuleData 对象。
这个对象保存了 Module 的名字,常量等基本信息,最重要的属性是一个数组,保存了所有需要暴露给 JavaScript 的方法。
暴露给 JavaScript 的方法需要用 RCT_EXPORT_METHOD 这个宏来标记,它的实现原理比较复杂,有兴趣的读者可以自行阅读。简单来说,它为函数名加上了 rct_export 前缀,再通过 runtime 获取类的函数列表,找出其中带有指定前缀的方法并放入数组中:
- (NSArray<id<RCTBridgeMethod>> *)methods{
unsigned int methodCount;
Method *methods = class_copyMethodList(object_getClass(_moduleClass), &methodCount); // 获取方法列表
for (unsigned int i = 0; i < methodCount; i++) {
RCTModuleMethod *moduleMethod = /* 创建 method */
[_methods addObject:moduleMethod];
}
}
return _methods;
}
因此 Objective-C 管理模块配置表的逻辑是:Bridge 持有一个数组,数组中保存了所有的模块的 RCTModuleData 对象,RCTModuleData又保存了类的方法、常亮、类名等信息。只要给定 ModuleId 和 MethodId 就可以唯一确定要调用的方法。
3.初始化JavaScript执行器(RCTJSCExecutor) 通过查看源码可以看到,初始化 JavaScript 执行器的时候,会调用
+ (instancetype)initializedExecutorWithContextProvider:(RCTJSContextProvider *)JSContextProvider
applicationScript:(NSData *)applicationScript
sourceURL:(NSURL *)sourceURL
JSContext:(JSContext **)JSContext
error:(NSError **)error;
返回的 excuter 对象是已经被同步执行的
// 执行对应的方法
- (void)callFunctionOnModule:(NSString *)module method:(NSString *)method arguments:(NSArray *)args jsValueCallback:(RCTJavaScriptValueCallback)onComplete
{
[self _callFunctionOnModule:module method:method arguments:args returnValue:NO unwrapResult:NO callback:onComplete];
}
这里需要关注 nativeRequireModuleConfig 和 nativeFlushQueueImmediate 这两个block。
在这两个 block 中会通过 bridge 调用 oc 的方法。
[self executeBlockOnJavaScriptQueue:^{
if (!self.valid) {
return;
}
JSContext *context = nil;
if (self->_jscWrapper) {
RCTAssert(self->_context != nil, @"If wrapper was pre-initialized, context should be too");
context = self->_context.context;
} else {
[self->_performanceLogger markStartForTag:RCTPLJSCWrapperOpenLibrary];
self->_jscWrapper = RCTJSCWrapperCreate(self->_useCustomJSCLibrary);
[self->_performanceLogger markStopForTag:RCTPLJSCWrapperOpenLibrary];
RCTAssert(self->_context == nil, @"Didn't expect to set up twice");
context = [self->_jscWrapper->JSContext new];
self->_context = [[RCTJavaScriptContext alloc] initWithJSContext:context onThread:self->_javaScriptThread];
[[NSNotificationCenter defaultCenter] postNotificationName:RCTJavaScriptContextCreatedNotification
object:context];
configureCacheOnContext(context, self->_jscWrapper);
installBasicSynchronousHooksOnContext(context);
}
__weak RCTJSCExecutor *weakSelf = self;
context[@"nativeRequireModuleConfig"] = ^NSString *(NSString *moduleName) {
RCTJSCExecutor *strongSelf = weakSelf;
if (!strongSelf.valid) {
return nil;
}
RCT_PROFILE_BEGIN_EVENT(RCTProfileTagAlways, @"nativeRequireModuleConfig", nil);
NSArray *config = [strongSelf->_bridge configForModuleName:moduleName];
NSString *result = config ? RCTJSONStringify(config, NULL) : nil;
RCT_PROFILE_END_EVENT(RCTProfileTagAlways, @"js_call,config", @{ @"moduleName": moduleName });
return result;
};
context[@"nativeFlushQueueImmediate"] = ^(NSArray<NSArray *> *calls){
RCTJSCExecutor *strongSelf = weakSelf;
if (!strongSelf.valid || !calls) {
return;
}
RCT_PROFILE_BEGIN_EVENT(RCTProfileTagAlways, @"nativeFlushQueueImmediate", nil);
[strongSelf->_bridge handleBuffer:calls batchEnded:NO];
RCT_PROFILE_END_EVENT(RCTProfileTagAlways, @"js_call", nil);
};
#if RCT_PROFILE
__weak RCTBridge *weakBridge = self->_bridge;
context[@"nativeTraceBeginAsyncFlow"] = ^(__unused uint64_t tag, __unused NSString *name, int64_t cookie) {
if (RCTProfileIsProfiling()) {
[weakBridge.flowIDMapLock lock];
int64_t newCookie = [_RCTProfileBeginFlowEvent() longLongValue];
CFDictionarySetValue(weakBridge.flowIDMap, (const void *)cookie, (const void *)newCookie);
[weakBridge.flowIDMapLock unlock];
}
};
context[@"nativeTraceEndAsyncFlow"] = ^(__unused uint64_t tag, __unused NSString *name, int64_t cookie) {
if (RCTProfileIsProfiling()) {
[weakBridge.flowIDMapLock lock];
int64_t newCookie = (int64_t)CFDictionaryGetValue(weakBridge.flowIDMap, (const void *)cookie);
_RCTProfileEndFlowEvent(@(newCookie));
CFDictionaryRemoveValue(weakBridge.flowIDMap, (const void *)cookie);
[weakBridge.flowIDMapLock unlock];
}
};
#endif
#if RCT_DEV
RCTInstallJSCProfiler(self->_bridge, context.JSGlobalContextRef);
// Inject handler used by HMR
context[@"nativeInjectHMRUpdate"] = ^(NSString *sourceCode, NSString *sourceCodeURL) {
RCTJSCExecutor *strongSelf = weakSelf;
if (!strongSelf.valid) {
return;
}
RCTJSCWrapper *jscWrapper = strongSelf->_jscWrapper;
JSStringRef execJSString = jscWrapper->JSStringCreateWithUTF8CString(sourceCode.UTF8String);
JSStringRef jsURL = jscWrapper->JSStringCreateWithUTF8CString(sourceCodeURL.UTF8String);
jscWrapper->JSEvaluateScript(strongSelf->_context.context.JSGlobalContextRef, execJSString, NULL, jsURL, 0, NULL);
jscWrapper->JSStringRelease(jsURL);
jscWrapper->JSStringRelease(execJSString);
};
#endif
}];
}
4.生成模块配置表并写入JavaScript端
复习一下 nativeRequireModuleConfig 这个 Block,它可以接受 ModuleName 并且生成详细的模块信息,但在前文中我们没有提到 JavaScript 是如何知道 Objective-C 要暴露哪些类的(目前只是 Objective-C 自己知道)。
这一步的操作就是为了让 JavaScript 获取所有模块的名字
- (NSString *)moduleConfig {
NSMutableArray<NSArray *> *config = [NSMutableArray new];
for (RCTModuleData *moduleData in _moduleDataByID) {
if (self.executorClass == [RCTJSCExecutor class]) {
[config addObject:@[moduleData.name]];
} else {
[config addObject:RCTNullIfNil(moduleData.config)];
}
}
return RCTJSONStringify(@{
@"remoteModuleConfig": config,
}, NULL);
}
5.执行JavaScript代码
这一步也没什么技术难度可以,代码已经加载进了内存,该做的配置也已经完成,只要把 JavaScript 代码运行一遍即可。
运行代码时,第三步中所说的那些 Block 就会被执行,从而向 JavaScript 端写入配置信息。
至此,JavaScript 和 Objective-C 都具备了向对方交互的能力,准备工作也就全部完成了。
方法调用
如前文所述,在 React Native 中,Objective-C 和 JavaScript 的交互都是通过传递 ModuleId、MethodId 和 Arguments 进行的。以下是分情况讨论
OC 调用 JavaScript
也许你在其他文章中曾经多次听说 JavaScript 代码总是在一个单独的线程上面调用,它的实际含义是 Objective-C 会在单独的线程上运行 JavaScript 代码
- (void)executeBlockOnJavaScriptQueue:(dispatch_block_t)block {
if ([NSThread currentThread] != _javaScriptThread) {
[self performSelector:@selector(executeBlockOnJavaScriptQueue:)
onThread:_javaScriptThread withObject:block waitUntilDone:NO];
} else {
block();
}
}
调用JavaScript的核心代码如下
- (void)_executeJSCall:(NSString *)method
arguments:(NSArray *)arguments
callback:(RCTJavaScriptCallback)onComplete{
[self executeBlockOnJavaScriptQueue:^{
// 获取 contextJSRef、methodJSRef、moduleJSRef
resultJSRef = JSObjectCallAsFunction(contextJSRef, (JSObjectRef)methodJSRef, (JSObjectRef)moduleJSRef, arguments.count, jsArgs, &errorJSRef);
objcValue = /*resultJSRef 转换成 Objective-C 类型*/
onComplete(objcValue, nil);
}];
}
需要注意的是,这个函数名是我们要调用 JavaScript 的中转函数名,比如 callFunctionReturnFlushedQueue。也就是说它的作用其实是处理参数,而非真正要调用的 JavaScript 函数。
在实际使用的时候,我们可以这样发起对 JavaScript 的调用:
[_bridge.eventDispatcher sendAppEventWithName:@"greeted"
body:@{ @"name": @"nmae"}];
这里的 Name 和 Body 参数分别表示要调用的 JavaScript 的函数名和参数。
JavaScript调用OC
在调用 Objective-C 代码时,如前文所述,JavaScript 会解析出方法的 ModuleId、MethodId 和 Arguments 并放入到 MessageQueue 中,等待 Objective-C 主动拿走,或者超时后主动发送给 Objective-C。
Objective-C 负责处理调用的方法是 handleBuffer,它的参数是一个含有四个元素的数组,每个元素也都是一个数组,分别存放了 ModuleId、MethodId、Params,第四个元素目测用处不大。
函数内部在每一次方调用中调用 _handleRequestNumber:moduleID:methodID:params 方法,通过查找模块配置表找出要调用的方法,并通过 runtime 动态的调用:
演示JavaScript调用OC方法:
//.h文件
#import <Foundation/Foundation.h>
#import "RCTBridge.h"
#import "RCTLog.h"
#import "EncryptUtil.h"
#import "RSA.h"
@interface CryptoExport : NSObject<RCTBridgeModule>
@end
//.m文件
#import "CryptoExport.h"
@implementation CryptoExport
RCT_EXPORT_MODULE()//必须定义的宏
RCT_EXPORT_METHOD(rsaEncryptValue:(NSString *)src withKey:(NSString *)rsaKey successCallback:(RCTResponseSenderBlock)successCallback){
NSString *rsaValue = [RSA encryptString:src publicKey:rsaKey];
successCallback(@[rsaValue]);
}
@end
每个oc的方法前必须加上 RCT_EXPORT_METHOD 宏,用来注册模块表。
在JavaScript中的调动如下
NativeModules.CryptoExport.rsaEncryptValue(value, rsaKey,function (rsaValue) {
console.log(rsaValue)
});
React Native更新机制

调用this.setState
ReactClass.prototype.setState = function(newState) {
this._reactInternalInstance.receiveComponent(null, newState);
}
调用内部receiveComponent方法,这里在接受元素的时候主要分三种情况:
- 文本元素
- 基本元素
- 自定义元素
文本元素
ReactDOMTextComponent.prototype.receiveComponent(nextText, transaction) {
//跟以前保存的字符串比较
if (nextText !== this._currentElement) {
this._currentElement = nextText;
var nextStringText = '' + nextText;
if (nextStringText !== this._stringText) {
this._stringText = nextStringText;
var commentNodes = this.getHostNode();
// 替换文本元素
DOMChildrenOperations.replaceDelimitedText(
commentNodes[0],
commentNodes[1],
nextStringText
);
}
}
}
基本元素
ReactDOMComponent.prototype.receiveComponent = function(nextElement, transaction, context) {
var prevElement = this._currentElement;
this._currentElement = nextElement;
this.updateComponent(transaction, prevElement, nextElement, context);
}
updateComponent 方法
ReactDOMComponent.prototype.updateComponent = function(transaction, prevElement, nextElement, context) {
// 略.....
//需要单独的更新属性
this._updateDOMProperties(lastProps, nextProps, transaction, isCustomComponentTag);
//再更新子节点
this._updateDOMChildren(
lastProps,
nextProps,
transaction,
context
);
// ......
}
自定义元素
ReactCompositeComponent.prototype.receiveComponent = function(nextElement, transaction, nextContext) {
var prevElement = this._currentElement;
var prevContext = this._context;
this._pendingElement = null;
this.updateComponent(
transaction,
prevElement,
nextElement,
prevContext,
nextContext
);
}
updateComponent 方法
ReactCompositeComponent.prototype.updateComponent = function(
transaction,
prevParentElement,
nextParentElement,
prevUnmaskedContext,
nextUnmaskedContext
){
//省略
}
调用内部 _performComponentUpdate 方法
ReactCompositeComponent.prototype._updateRenderedComponentWithNextElement = function() {
// 判定两个element需不需要更新
if (shouldUpdateReactComponent(prevRenderedElement, nextRenderedElement)) {
// 如果需要更新,就继续调用子节点的receiveComponent的方法,传入新的element更新子节点。
ReactReconciler.receiveComponent(
prevComponentInstance,
nextRenderedElement,
transaction,
this._processChildContext(context)
);
} else {
// 卸载之前的子节点,安装新的子节点
var oldHostNode = ReactReconciler.getHostNode(prevComponentInstance);
ReactReconciler.unmountComponent(
prevComponentInstance,
safely,
false /* skipLifecycle */
);
var nodeType = ReactNodeTypes.getType(nextRenderedElement);
this._renderedNodeType = nodeType;
var child = this._instantiateReactComponent(
nextRenderedElement,
nodeType !== ReactNodeTypes.EMPTY /* shouldHaveDebugID */
);
this._renderedComponent = child;
var nextMarkup = ReactReconciler.mountComponent(
child,
transaction,
this._hostParent,
this._hostContainerInfo,
this._processChildContext(context),
debugID
);
}
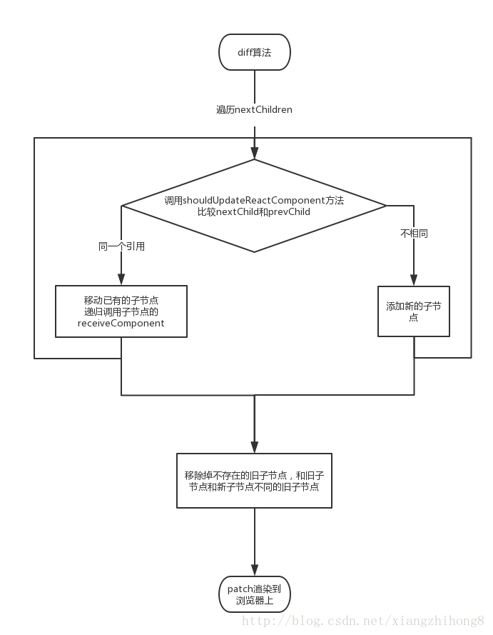
this._updateDOMChildren 方法内部调用diff算法

实现过程
_updateChildren: function(nextNestedChildrenElements, transaction, context) {
var prevChildren = this._renderedChildren;
var removedNodes = {};
var mountImages = [];
// 获取新的子元素数组
var nextChildren = this._reconcilerUpdateChildren(
prevChildren,
nextNestedChildrenElements,
mountImages,
removedNodes,
transaction,
context
);
if (!nextChildren && !prevChildren) {
return;
}
var updates = null;
var name;
var nextIndex = 0;
var lastIndex = 0;
var nextMountIndex = 0;
var lastPlacedNode = null;
for (name in nextChildren) {
if (!nextChildren.hasOwnProperty(name)) {
continue;
}
var prevChild = prevChildren && prevChildren[name];
var nextChild = nextChildren[name];
if (prevChild === nextChild) {
// 同一个引用,说明是使用的同一个component,所以我们需要做移动的操作
// 移动已有的子节点
// NOTICE:这里根据nextIndex, lastIndex决定是否移动
updates = enqueue(
updates,
this.moveChild(prevChild, lastPlacedNode, nextIndex, lastIndex)
);
// 更新lastIndex
lastIndex = Math.max(prevChild._mountIndex, lastIndex);
// 更新component的.mountIndex属性
prevChild._mountIndex = nextIndex;
} else {
if (prevChild) {
// 更新lastIndex
lastIndex = Math.max(prevChild._mountIndex, lastIndex);
}
// 添加新的子节点在指定的位置上
updates = enqueue(
updates,
this._mountChildAtIndex(
nextChild,
mountImages[nextMountIndex],
lastPlacedNode,
nextIndex,
transaction,
context
)
);
nextMountIndex++;
}
// 更新nextIndex
nextIndex++;
lastPlacedNode = ReactReconciler.getHostNode(nextChild);
}
// 移除掉不存在的旧子节点,和旧子节点和新子节点不同的旧子节点
for (name in removedNodes) {
if (removedNodes.hasOwnProperty(name)) {
updates = enqueue(
updates,
this._unmountChild(prevChildren[name], removedNodes[name])
);
}
}
}
以下是针对 Demo 项目的通信原理解释
通信基本原理
首先,我们来看一下在iOS中Native如何调用JS。从iOS7开始,系统进一步开放了WebCore SDK,提供JavaScript引擎库,使得我们能够直接与引擎交互拥有更多的控制权。其中,有两个最基础的概念:
JSContext // JS代码的环境,一个JSContext是一个全局环境的实例
JSValue // 包装了每一个可能的JS值:字符串、数字、数组、对象、方法等
通过这两个类,我们能够非常方便的实现Javascript与Native代码之间的交互,首先我们通过一个简单示例来观察Native如何调用Javascript代码:
🌰:Native -> JavaScript
// 头文件
#import <JavaScriptCore/JSContext.h>
#import <JavaScriptCore/JSValue.h>
- (void)createJSContext {
JSContext *context = [[JSContext alloc] init];
[context evaluateScript:@"var num = 5 + 5"];
[context evaluateScript:@"var names = ['Grace', 'Ada', 'Margaret']"];
[context evaluateScript:@"var triple = function(value) { return value * 3 }"];
JSValue *tripleNum = [context evaluateScript:@"triple(num)"];
JSValue *tripleFunction = context[@"triple"];
JSValue *result = [tripleFunction callWithArguments:@[@5]];
// 打印结果
NSLog(@"JSContext function \ntripleNum:%@ \nresult:%@", tripleNum, result);
}
那么,JSContext如何访问我们本地客户端OC代码呢?答案是通过Blocks和JSExports协议两种方式。 我们来看一个通过Blocks来实现JS访问本地代码的示例:
🌰:JavaScript -> Native
context[@"testSay"] = ^(NSString *input) {
NSMutableString *mutableString = [input mutableCopy];
CFStringTransform((__bridge CFMutableStringRef)mutableString, NULL, kCFStringTransformToLatin, NO);
CFStringTransform((__bridge CFMutableStringRef)mutableString, NULL, kCFStringTransformStripCombiningMarks, NO);
return mutableString;
};
NSLog(@"%@", [context evaluateScript:@"testSay('hello world')"]);
关于JSCore库的更多学习介绍,请看JavaScriptCore。
JavaScriptCore 相关介绍 http://nshipster.cn/javascriptcore/
React Native 初始化过程解析
在了解React-Native中JS->Native的具体调用之前,我们先做一些准备工作,看看框架中Native app的启动过程。打开FB提供的AwesomeProject定位到appDelegate的didFinishLaunchingWithOptions方法中:
// 指定JS页面文件位置
jsCodeLocation = [NSURL URLWithString:@"http://localhost:8081/index.ios.bundle?platform=ios&dev=false"];
// 创建React Native视图对象
RCTRootView *rootView = [[RCTRootView alloc] initWithBundleURL:jsCodeLocation
moduleName:@"ReactExperiment"
initialProperties:nil
launchOptions:launchOptions];
self.window = [[UIWindow alloc] initWithFrame:[UIScreen mainScreen].bounds];
// 创建VC,并且把React Native Root View赋值给VC
UIViewController *rootViewController = [UIViewController new];
rootViewController.view = rootView;
self.window.rootViewController = rootViewController;
[self.window makeKeyAndVisible];
可以看到使用集成非常简单,那么RCTRootView到底做了哪些事情最后渲染将视图呈现在用户面前呢? 我们继续跟着代码往下分析就会看到我们今天的主角RCTBridge。
🥟:RCTBridge
- (instancetype)initWithBundleURL:(NSURL *)bundleURL
moduleName:(NSString *)moduleName
initialProperties:(NSDictionary *)initialProperties
launchOptions:(NSDictionary *)launchOptions {
RCTBridge *bridge = [[RCTBridge alloc] initWithBundleURL:bundleURL
moduleProvider:nil
launchOptions:launchOptions];
return [self initWithBridge:bridge moduleName:moduleName initialProperties:initialProperties];
}
RCTBridge是Naitive端的bridge,起着桥接两端的作用 。事实上具体的实现放置在RCTBatchedBridge中,在它的start方法中执行了一系列重要的初始化工作。这部分也是ReactNative SDK的精髓所在,基于GCD实现一套异步初始化组件框架。大致的工作流程如下图所示:

1.Load JS Source Code(并行)
加载页面源码阶段。该阶段主要负责从指定的位置(网络或者本地)加载React Native页面代码。与initModules各模块初始化过程并行执行,通过GCD分组队列保证两个阶段完成后才会加载解析页面源码。
2.Init Module(同步)
初始化加载React Native模块。该阶段会将所有注册的Native模块类整理保存到一个以Module Id为下标的数组对象中(同时还会保存一个以Module Name为Key的Dictionary,用于做索引方便后续的模块查找)。
整个模块的基础初始化和注册过程在系统Load Class阶段就会完成。React Native对模块注册的实现还是比较巧妙、方便,只需要对目标类添加相应的宏即可。
- 1.注册模块。实现RCTBridgeModule协议,并且在响应的Implemention文件中添加RCT_EXPORT_MODULE宏,该宏会为所在类自动添加一个+load方法,调用RCTBridge的RCTRegisterModule实现在Load Class阶段就完成模块注册工作。
- 2.注册函数。待注册函数所在的类必须是已注册模块,在需要注册的函数前添加RCT_EXPORT_MODULE宏即可。
当然这里需要注意的问题是模块初始化是一个同步任务,它必须被同步加载,所以当模块较多时势必会带来高延迟的问题,也是在新的版本中SDK将Module Method改为Lazy Load的原因之一。
3.Setup JS Executor(并行)
初始化JS引擎。React Native在0.18中已经很好的抽象了原来了JSExecutor,目前实现了RCTWebSocketExecutor和RCTJSCExecutor两个脚本引擎的封装,前者用于通过WebSocket链接到Chrome调试,后者则是内置默认引擎直接通过IOS SDK JSContext来实现相关的逻辑。
另外,在本阶段还会通过block hook的方式注册部分核心API
- 1.nativeRequireModuleConfig:用于在JS端获取对应的Native Module,在0.14后的版本React Native已经对初始化模块做了部分优化,把关于Native Module Method部分的加载工作放置在requireModuleConfig时才做
- 2.nativeLoggingHook:调用Native写入日志
- 3.nativeFlushQueueImmediate:手动触发执行当前Native Call队列中所有的Native处理请求
- 4.nativePerformanceNow:用于性能统计,获取当前Native的绝对时间(毫秒)
对于模块类中想要声明的方法,需要添加RCT_EXPORT_METHOD宏。它会给方法名添加” rct_export “前缀。
🌰:React 调用 Native 的 SVProgressHUD 提示窗
在 Native 中声明方法
RCT_EXPORT_METHOD(calliOSActionWithOneParams:(NSString *)name) {
[SVProgressHUD setDefaultMaskType:SVProgressHUDMaskTypeBlack];
[SVProgressHUD showSuccessWithStatus:[NSString stringWithFormat:@"参数:%@",name]];
}
在 React 中调用 calliOSActionWithOneParams 方法
<TouchableOpacity style={styles.calltonative}
onPress={()=>{
RNCalliOSAction.calliOSActionWithOneParams('hello');
}}>
<Text>点击调用 Native 方法, 并传递一个参数</Text>
</TouchableOpacity>
4.Module Config(并行)
这步将第2步中的Native模块类转换成Json,保存为remoteModuleConfig。注意在这里获取到的列表并非含有完整模块信息,而仅仅是一个Module List而已。
{
"remoteModuleConfig":[
[
"HTSimpleAPI", // module
],
[
"RCTViewManager",
],
[
"HTTestView",
],
[
"RCTAccessibilityManager",
],
...
],
}
JS Source Code代码分析
JS的主入口index.ios.js在我们看来只有短短数十行,然而这不是最终执行的代码。React-Native页面源码需要通过Transform Server转换处理,并把转化后的模块一起合并为一个bundle.js,这个过程称为buildBundle。转换后的index.ios.bundle才是最终可被Javascript引擎直接解释运行的代码。下面我们按照主程序的逻辑来分析源码几个核心模块实现原理。
在React Server中需要查看Bundle的模块映射关系可以直接访问:http://localhost:8081/index.ios.bundle.map,查看相关依赖和Bundle的缓存则可以访问: http://localhost:8081/debug
1.BatchedBridge
在上一部分我们知道,Native完成模块初始化后会通过Inject Json Config将配置信息同步至JS里中的全局变量__fbBatchedBridgeConfig,打开BatchedBridge.js我们可以看到如下代码。
__d('BatchedBridge',function(global, require, module, exports) { 'use strict';
var MessageQueue=require('MessageQueue');
var BatchedBridge=new MessageQueue(
__fbBatchedBridgeConfig.remoteModuleConfig,
__fbBatchedBridgeConfig.localModulesConfig);
//......
Object.defineProperty(global,'__fbBatchedBridge',{value:BatchedBridge});
module.exports = BatchedBridge;
});
对于这段代码,我们可以得出以下几个结论:
- 1.在JS端也存在一个bridge模块BatchedBridge,也是与Native建立双向通信的关键所在
- 2.BatchedBridge是一个MessageQueue实例,它在创建时传入了__fbBatchedBridgeConfig值保存Native端支持的模块列表配置
BatchedBridge在创建时将自己写入全局变量__fbBatchedBridge上,这样Native可以通过JSContext[@”__fbBatchedBridge”]访问到JS bridge对象。
2.MessageQueue
接着我们继续看MessageQueue,它在整个通讯链路的机制上面有着重要作用,首先我们来观察一下它的构造函数。
constructor(remoteModules, localModules) {
this.RemoteModules = {};
this._callableModules = {};
this._queue = [[], [], [], 0];
this._moduleTable = {};
this._methodTable = {};
this._callbacks = [];
this._callbackID = 0;
this._callID = 0;
//......
let modulesConfig = this._genModulesConfig(remoteModules);
this._genModules(modulesConfig);
//......
}
从构造函数,我们大致能了解MessageQueue的几个信息:
- 1.RemoteModules属性,用于保存Native端模块配置
- 2.Callbacks属性缓存js的回调方法
- 3.Queue事件队列用于处理各类事件等
在构造函数中,解析Native传入的remoteModules JSON,转换成JS对象
3.Config Modules
根据上一步MessageQueue的逻辑,继续往下跟踪_genModules函数,可以看到在MessageQueue已经对Native注入的Module Config做了一次预处理,如果debug模式可以看到大致的数据结构会转换成如下表中所示结构(其中HTSimepleAPI是一个自定义模块)。
config = ["HTSimpleAPI", Array[1]], moduleID = 0
config = null, moduleID = 1
config = null, moduleID = 2
config = ["RCTAccessibilityManager", Array[3]], moduleID = 3
至于这样的预处理有什么作用,我们继续往下分析,后面再来总结。
4.Lazily Config Methods
对于NativeModule,它们在上一步之后只有一个包含Module Name等简单信息的Module List的对象,只有在实际调用了该模块之后才会加载该模块的具体信息(比如暴露的API等)。
const NativeModules = {};
Object.keys(RemoteModules).forEach((moduleName) => {
Object.defineProperty(NativeModules, moduleName, {
enumerable: true,
get: () => {
let module = RemoteModules[moduleName];
if (module && typeof module.moduleID === 'number' && global.nativeRequireModuleConfig) {
const json = global.nativeRequireModuleConfig(moduleName);
const config = json && JSON.parse(json);
module = config && BatchedBridge.processModuleConfig(config, module.moduleID);
RemoteModules[moduleName] = module;
}
return module;
},
});
});
这段代码定义了一个全局模块NativeModules,遍历之前取到的remoteModules,将每一个module在NativeModules对象上扩展了一个getter方法,该方法中通过nativeRequireModuleConfig进一步加载模块的详细信息,通过processModuleConfig对模块信息进行预处理。进一步分析代码就可以发现这个方法其实是Native中定义的全局JS Block(nativeRequireModuleConfig)。
接下来我们继续看processModuleConfig中具体的代码逻辑,如下表所示:
processModuleConfig(config, moduleID) {
const module = this._genModule(config, moduleID);
return module;
}
_genMethod(module, method, type) {
//......
fn = function(...args) {
return self.__nativeCall(module, method, args, onFail, onSucc);
};
//......
return fn;
}
processModuleConfig方法的主要工作是生成methods配置,并对每一个method封装了一个闭包fn,当调用method时,会转换成成调用self.__nativeCall(moduleID, methodID, args, onFail, onSucc)方法
预处理完成后,在JavaScript环境中的Moudle Config信息才算完整,包含Module Name、Native Method等信息,具体信息如下所示。
config = ["HTSimpleAPI", Array[1]], moduleID = 0
methodName = "test", methodID = 0
config = null, moduleID = 1
config = null, moduleID = 2
config = ["RCTAccessibilityManager", Array[3]], moduleID = 3
methodName = "setAccessibilityContentSizeMultipliers", methodID = 0
methodName = "getMultiplier", methodID = 1
methodName = "getCurrentVoiceOverState", methodID = 2
还记得第二部分第5步中Native端生成的模块配置表吗?结合它的结构,我们可以得知:对于Module&Method,在Native和JS端都以数组的形式存放,数组下标即为它们的ModuleID和MethodID。
5.__nativeCall
分析完Bridge部分的映射关系以及模块加载,那么我们再来看看最终调用Native代码是如何实现的。当JS调用module.method时,其实调用了self.__nativeCall(module, method, args, onFail, onSucc),对于__nativeCall方法:
__nativeCall(module, method, params, onFail, onSucc) {
if (onFail || onSucc) {
......
onFail && params.push(this._callbackID);
this._callbacks[this._callbackID++] = onFail;
onSucc && params.push(this._callbackID);
this._callbacks[this._callbackID++] = onSucc;
}
this._queue[MODULE_IDS].push(module);
this._queue[METHOD_IDS].push(method);
this._queue[PARAMS].push(params);
global.nativeFlushQueueImmediate(this._queue);
......
}
这段代码为每个method创建了一个闭包fn,在__nativeCall方法中,并且在这里做了两件重要的工作:
- 1.把onFail和onSucc缓存到_callbacks中,同时把callbackID添加到params
- 2.把moduleID, methodID, params放入队列中,回调Native代码.
__nativeCall如何做到回调Native代码呢?看第二部分第3步,在初始化JS引擎JSExecutor Setup时,Native端注册一个全局block回调nativeFlushedQueueImmediate,nativeCall在处理完毕后,通过该回调把队列作为返回值传给Native。nativeFlushedQueueImmediate的实现如下所示。
[self addSynchronousHookWithName:@"nativeFlushQueueImmediate" usingBlock:^(NSArray *calls){
RCTJSCExecutor *strongSelf = weakSelf;
if (!strongSelf.valid || !calls) {
return;
}
[strongSelf->_bridge handleBuffer:calls batchEnded:NO];
}];
这里的handleBuffer就是Native端解析JS的模块调用最后通过NSInvocation机制调用Native代码对应的逻辑。有兴趣的朋友继续跟踪handleBuffer代码会发现,他的实现和React在JS端定义的MessageQueue有惊人的相似之处。
6.Call JS function & Callbacks
最后,我们回过头来看看Native端是如何调用JS端的相关逻辑的,这部分我们需要回到MessageQueue.js代码中来,可以看到MessageQueue暴露了3个核心方法:’invokeCallbackAndReturnFlushedQueue’、’callFunctionReturnFlushedQueue’、’flushedQueue’。
// 将API暴露到全局作用域中
[
'invokeCallbackAndReturnFlushedQueue',
'callFunctionReturnFlushedQueue',
'flushedQueue',
].forEach((fn) => this[fn] = this[fn].bind(this));
…
// 声明带有返回值的函数
callFunctionReturnFlushedQueue(module, method, args) {
guard(() => {C
this.__callFunction(module, method, args);
this.__callImmediates();
});
return this.flushedQueue();
}
// 声明带有Callback的函数
invokeCallbackAndReturnFlushedQueue(cbID, args) {
guard(() => {
this.__invokeCallback(cbID, args);
this.__callImmediates();
});
return this.flushedQueue();
}
callFunctionReturnFlushedQueue用于实现Native调用带有返回值的JS端函数(这里的返回值也是通过Queue来模拟); invokeCallbackAndReturnFlushedQueue用于实现Native调用带有Call的JS端函数(可以将Native的Callback作为JS端函数的入参,JS端执行完后调用Native的Callback)。
对于callFunctionReturnFlushedQueue方法,它最终调用的是__callFunction:
__callFunction(module, method, args) {
......
var moduleMethods = this._callableModules[module];
......
moduleMethods[method].apply(moduleMethods, args);
}
可以看到,此处会根据Native传入的module, method,调用JS端相应的模块并传入参数列表args. 同时我们又可以获得对于MessageQueue的另一条推测,_callableModules用来存放JS端暴露给Native的模块,进一步分析我们可以发现SDK中正是通过registerCallableModules方法注册JS端暴露API模块。
对于JS bridge提供的调用回调方法invokeCallbackAndReturnFlushedQueue,原理上和callFunction差不多,不再细说。
JS <-> Native 通信原理
1.Native->JS
综上所述,在JS端提供callFunctionReturnFlushedQueue,Native bridge调用JS端方法时,应该使用这个方法。查看Native代码实现可知,RCTBridge封装了enqueueJSCall方法调用JS,梳理Native->JS的整体交互流程如下图所示。

之前已经论述过,如果在NATIVE端需要自定义模块提供给JS端使用那么该类需要实现RCTBridgeModule协议 。
此外,React-Native提供了另一种基于通知的方式,通过RCTEventDispatcher发送消息通知 。eventDispatcher作为Native Bridge的属性,封装了sendEventWithName:body:方法。使用时,Native中类同样需要实现RCTBridgeModule协议,通过self.bridge发送通知,JS端对应事件的EventEmitter添加监听处理调用。
查看sendEvent方法的代码可以发现,这种方式本质上还是调用enqueueJSCall方法。官方推荐我们使用通知的方式来实现 Native->JS,这样可以减少模块初始化加载解析的时间。
2.JS->Native
最后,我们来看一下JS如何调用Native。答案是JS不会主动传递数据给Native,也不能直接调用Native(一种情况除外,在入口直接通过NativeModules调用API),只有在Native调用JS时才会通过返回值触发调用。因为Native是基于事件响应机制的,比如触摸事件、启动事件、定时器事件、回调事件等。
当事件发生时,Native会调用JS相应模块处理,完毕后再通过返回值把队列传递给Native执行对应的代码。

如上图所示,整个调用过程可以归纳为:
- 1.JS把需要Module, Method, args(CallbackID)保存在队列中, 作为返回值通过blocks回调Native
- 2.Native调用相应模块方法,完成
- 3.Native通过CallbackID调用JS回调
总结
React Native的通讯基础建立在传统的JS Bridge之上,不过对于Bridge处理的MessageQueue机制、模块定义、加载机制上的巧妙处理指的借鉴。对于上述的整个原理解析可以概括为以下四个部分:
- 1.在启动阶段,初始化JS引擎,生成Native端模块配置表存于两端,其中模块配置是同步取得,而各模块的方法配置在该方法被真正调用时懒加载。
- 2.Native和JS端分别有一个bridge,发生调用时,调用端bridge查找模块配置表将调用转换成{moduleID, methodID, args(callbackID)},处理端通过同一份模块配置表转换为实际的方法实现。
- 3.Native->JS,原理上使用JSCore从Native执行JS代码,React-Native在此基础上给我们提供了通知发送的执行方式。
- 4.JS->Native,原理上JS并不主动调用Native,而是把方法和参数(回调)缓存到队列中,在Native事件触发并访问JS后,通过blocks回调Native。
以上原理解析文章来源:http://i.dotidea.cn/2016/05/react-native-communication-principle-for-ios/、https://blog.csdn.net/passionhe/article/details/52498061、https://blog.csdn.net/xiangzhihong8/article/details/54425807