第一次react-native项目实践要点总结

870 阅读5分钟

今天完成了我的第一个react-native项目的封包,当然其间各种环境各种坑,同时,成就感也是满满的。这里总结一下使用react-native的一些入门级重要点(不涉及环境)。注意:阅读需要语法基础: ES6 、react 、JSX

我对react-native的理解简而言之就是 :react的语法 + native的组件

组件的创建声明

class HelloWorldApp extends Component {
  constructor(props) {
    super(props);
    this.state = {

    };
  }
  render() {
    return (
      <Text>Hello world!</Text>
    );
  }
}

上面代码定义了一个“类”,可以看到里面有一个constructor方法,这就是构造方法,而this关键字则代表实例对象。当你在其他的组件中调用这个组件时,就会实例化这个“类”(即组件)。

注意:组件名需要大写

组件的导出、引用与注册

在ES6中,新增了import和export俩个关键字来导入导出模块。react-native的组件也是采用的这俩个关键字。

俩种方式:

第一种:

导出:
export default class HelloWorldApp extends Component{
    render() {
    return (
      <Text>Hello world!</Text>
    );
  }
}

导入:
import HelloWorldApp from "../.."

第二种:

导出:
class HelloWorldApp extends Component {
  render() {
    return (
      <Text>Hello world!</Text>
    );
  }
}

export {HelloWorldApp}

导入:
import { HelloWorldApp } from "../.."

  1. 后缀名自动获取(文件会获取拥有与之相应后缀名的文件)

    在组件模块的导入过程中,如果这个模块是分设备的,也就有俩个文件:xxx.android.js和xxx.ios.js,这些后缀(android和ios)是不需要的,在不同的设备环境中,它自动获取相应后缀名的文件,即ios包会自动获取xxx.ios,android包会自动获取xxx.android。

  2. 后缀名自动忽略(文件会自动忽略拥有与之不相应后缀名的文件)

    一个ios和android的公共模块文件,即共用代码模块文件,命名不能加ios和android后缀,否则,ios包取不到有androis后缀的文件,android取不到有ios后缀的文件。

实例解释上述: 现在有以下五个文件:

index.ios.js

index.android.js

say.android.js

say.ios.js

HelloWorldApp.android.js

我们想要分别在index.ios.js 和 index.android.js引入其他三个模块。我们只要在index.ios.js 和 index.android.js文件中如下写法就行:

//这里,index.ios.js会自动获取say.ios.js的模块;index.android.js会自动获取say.android.js的模块

import 模块名 from "./say";

//这里,HelloWorldApp.android.js 是一个公共模块,index.android.js能成功获取到./HelloWorldApp;但是index.ios.js则无法获取到HelloWorldApp模块,因为index.ios.js会忽略android后缀名的模块文件

import 模块名 from "./HelloWorldApp"

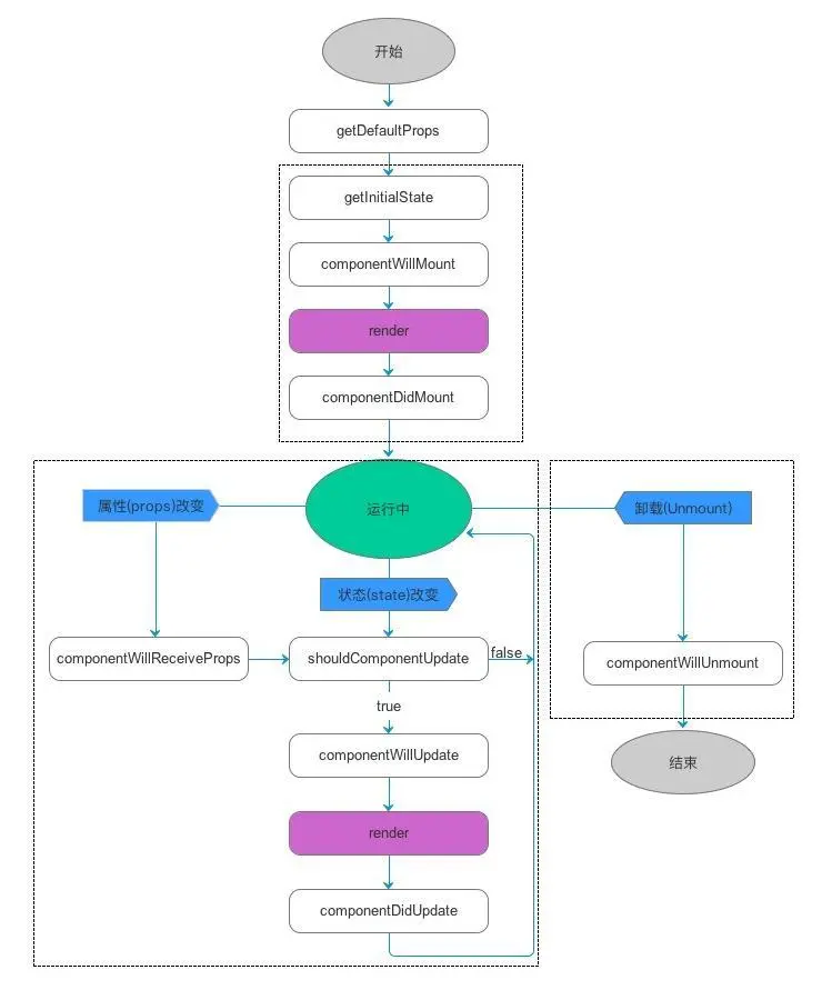
react组件的生命周期

image

项目中使用组件的时候,纠结于componentWillMount,componentDidMount...,直到看到这张图豁然开朗(so,图是盗的)。需要注意的是,这张图应该比较老了,其中的getDefaultProps和 getInitialState这俩个函数是ES5的写法了,ES6语法中,constructor方法中代替了getDefaultProps/getInitialState,我们可以在其内直接初始化props和state。

生命周期:

  1. 实例化(初始化)

    • constructor

      设置默认的props->设置默认的state

    • componentWillMount

      完成渲染之前执行,此时可以设置state

    • render

      创建虚拟DOM,此时不能修改state

    • componentDidMount

      真实的DOM渲染完毕,此时可以更改组件props及state

  2. 存在期:(这个时候的主要行为是状态的改变导致组件更新)

    • componentWillReceiveProps

      组件接收到新的props,此时可以更改组件props及state

    • shouldComponentUpdate

      操作组件是否应当渲染新的props或state,返回布尔值,首次渲染该方法不会被调用。

    • componentWillUpdate

      接收到新的props或者state后,进行渲染之前调用,此时不允许更新props或state。

    • render

      创建(更新)虚拟DOM

    • componentDidUpdate 组件真实的DOM更新完成

  3. 销毁期:

    • componentWillUnmount 组件被移除之前,主要用于做一些清理工作,比如事件监听

react 的 props 和 state

  1. props(属性)

    当我们调用这些组件时,我们如果为每一个组件传递了不同的属性,这个属性就是props。比如下例中,我们调用了HelloWorldApp组件,并为其设置了一个date属性,则我们可以在HelloWorldApp的组件里,通过this.props.date来获取这一属性值。

    <HelloWorldApp date = {2016}>
    
  2. state(状态)

    state需要在constructor中初始化,然后通过调用setState方法修改。 通过上面的组件生命周期图,我们可以看出,state是一个状态机,state的改变会引起shouldcomponentupdate、componentwillupdate、rendner...一系列方法的执行,视图会重新渲染。所以,如果需要动态地改变组件的数据或试图,请操作state。

react组件之间的通信

  1. 子组件接收父组件的改变信号

    简单:当父组件改变时,直接向子组件传递props

  2. 父组件接收子组件的改变信号 在父组件中定义一个方法,并通过props传递给子组件,子组件改变时,通过调用这个父组件传递过来的方法,从而实现在父组件中执行该方法。

  3. 非父子关系组件之间的通信

    RCTDeviceEventEmitter模块:它有俩个方法:emit和addListener,一个发送,一个接收。

    RCTDeviceEventEmitter.emit(notifName,param);

    RCTDeviceEventEmitter.addListener(notifName,callback)

native 事件对象

在项目中,遇到一个控制scrollview组件滚动的需求,需要获取当前滚动的坐标,当时找了好久的文档,没找到解决方案,后来发现可以通过这样来传入一个事件对象

<ScrollView ref='scrollView' onScroll = {(e) => {this.scrollhShow(e);}}>

然后在函数中读取:

scrollhShow(e) {
    console.log(e.nativeEvent)
}

当当当当,我要的滚动视图的坐标值就在里面了。

原文链接:https://www.cnblogs.com/yzg1/p/5985525.html,转载请注明原创!

更多

学习React Native必看的几个开源项目

手把手教你React Native 实战之开山篇《一》

react-native技术的优劣

如果你觉得此文对您有所帮助,欢迎随时撩我 。微信公众号:终端研发部

技术+职场