Hiper ·

🚀 A statistical analysis tool for performance testing
令人愉悦的性能统计分析工具
The name is short for Hi performance
The output
Install
npm install hiper -g
# or use yarn:
# yarn global add hiper
Usage
hiper --help
Usage: hiper [options] [url]
🚀 A statistical analysis tool for performance testing
Options:
-v, --version output the version number
-n, --count <n> 指定加载次数(default: 20)
-c, --config <path> 载入配置文件
-u, --useragent <ua> 设置useragent
-H, --headless [b] 是否使用无头模式(default: true)
-e, --executablePath <path> 使用指定的chrome浏览器
--no-cache 禁用缓存(default: false)
--no-javascript 禁用javascript(default: false)
--no-online 离线模式(defalut: false)
-h, --help output usage information
For instance
# We can omit the protocol header if has omited, the protocol header will be `http://`
# The simplest usage
hiper baidu.com
# if the url has any parameter, surround the url with double quotes
hiper "baidu.com?a=1&b=2"
# Load the specified page 100 times
hiper -n 100 "baidu.com?a=1&b=2"
# Load the specified page 100 times whitout `cache`
hiper -n 100 "baidu.com?a=1&b=2" --no-cache
# Load the specified page 100 times whitout `javascript`
hiper -n 100 "baidu.com?a=1&b=2" --no-javascript
# Load the specified page 100 times whit `headless = false`
hiper -n 100 "baidu.com?a=1&b=2" -H false
# Load the specified page 100 times whit set `useragent`
hiper -n 100 "baidu.com?a=1&b=2" -u "Mozilla/5.0 (Macintosh; Intel Mac OS X 10_13_4) AppleWebKit/537.36 (KHTML, like Gecko) Chrome/66.0.3359.181 Safari/537.36"
Config
{
// options 指向指定的chrome可执行程序,一般不用这项配置,除非你想测试特定版本的chrome
"executablePath": "/Applications/Google Chrome.app/Contents/MacOS/Google Chrome",
// required 测试的url
"url": "http://www.didichuxing.com",
// options 本次测试所需要的cookie。一般是登录信息的cookie。 Array | Object
"cookies": [{
"name": "token",
"value": "9+cL224Xh6VuRT",
"domain": "example.com",
"path": "/",
"size": 294,
"httpOnly": true
}],
// options default: 20 测试次数
"count": 100,
// options default: true 是否使用无头模式
"headless": true,
// options default: false 是否禁用cache
"noCache": false,
// options default: false 是否禁用javascript
"noJavascript": false,
// options default: false 是否离线
"noOnline": false,
// options 设置useragent信息
"useragent": "Mozilla/5.0 (Macintosh; Intel Mac OS X 10_13_4) AppleWebKit/537.36 (KHTML, like Gecko) Chrome/66.0.3359.181 Safari/537.36",
// options 设置viewport信息
"viewport": {
// options 视口宽度
"width": 375,
// options 视口高度
"height": 812,
// options default: 1 devicePixelRatio
"deviceScaleFactor": 3,
// options default: false 是否模拟成mobile
"isMobile": false,
// options default: false 是否支持touch事件
"hasTouch": false,
// options default: false 是否是横屏
"isLandscape": false
}
}
# Load the above configuration file
hiper -c /home/config.json
Pain spot
我们开发完一个项目或者给一个项目做完性能优化以后,如何来衡量这个项目的性能是否达标?我们的常见方式是在Dev Tool中的performance和network中看数据,记录下几个关键的性能指标,然后刷新几次再看这些性能指标, 有时候我们发现,由于样本太少,受当前「网络」、「CPU」、「内存」的繁忙程度的影响很重,有时优化后的项目反而比优化前更慢。如果有一个工具,一次性地请求N次网页,然后把各个性能指标取出来求平均值,我们就能非常准确地知道这个优化是「正优化」还是「负优化」。并且,也可以做对比,拿到「具体优化了多少」的准确数据。这个工具就是为了解决这个痛点的。
同时,这个工具也是学习「浏览器加载渲染网页过程」和「性能优化」的一个利器,因此我们也可以把他作为一个强大的学习辅助工具,不至于让我们在样本过少的情况下得到错误的结论。
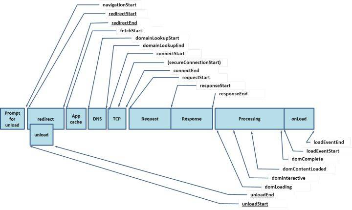
Performance item
Roadmap
- 更好的文档;
- 国际化;
- 增加页面加载的资源项的分析统计;
- 更好的输出格式化;
- 可以生成性能统计报告;
- 数据可视化;
License
Copyright (c) 2018 liyanfeng(pod4g)

