React+Redux+中间件

1,035 阅读2分钟

MVVM是Model-View-ViewModel的缩写。mvvm是一种设计思想。Model 层代表数据模型,也可以在Model中定义数据修改和操作的业务逻辑;View 代表UI 组件,它负责将数据模型转化成UI 展现出来,ViewModel 是一个同步View 和 Model的对象。

在MVVM架构下,View 和 Model 之间并没有直接的联系,而是通过ViewModel进行交互,Model 和 ViewModel 之间的交互是双向的, 因此View 数据的变化会同步到Model中,而Model 数据的变化也会立即反应到View 上。

ViewModel 通过双向数据绑定把 View 层和 Model 层连接了起来,而View 和 Model 之间的同步工作完全是自动的,无需人为干涉,因此开发者只需关注业务逻辑,不需要手动操作DOM, 不需要关注数据状态的同步问题,复杂的数据状态维护完全由 MVVM 来统一管理。

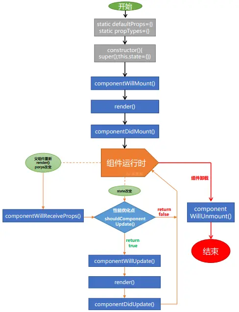
一:React生命周期


二:Redux工作流程


三:中间件

异步操作怎么办?Action 发出以后,Reducer 立即算出 State,这叫做同步;Action 发出以后,过一段时间再执行 Reducer,这就是异步。怎么才能 Reducer 在异步操作结束后自动执行呢?这就要用到新的工具:中间件(middleware)。

(1)Reducer:纯函数,只承担计算 State 的功能,不合适承担其他功能,也承担不了,因为理论上,纯函数不能进行读写操作。

(2)View:与 State 一一对应,可以看作 State 的视觉层,也不合适承担其他功能。

(3)Action:存放数据的对象,即消息的载体,只能被别人操作,自己不能进行任何操作。

只有发送 Action 的这个步骤,即store.dispatch()方法,可以添加功能。举例来说,要添加日志功能,把 Action 和 State 打印出来,可以对store.dispatch进行如下改造。

中间件就是一个函数,对store.dispatch方法进行了改造,在发出 Action 和执行 Reducer 这两步之间,添加了其他功能。

同步操作只要发出一种 Action 即可,异步操作的差别是它要发出三种 Action:

  • 操作发起时的action
  • 操作成功的action
  • 操作失败时的action

四:其他

redux-thunk 中间件

redux-promise 中间件