ArrayList源码分析(二)

544 阅读4分钟

这篇文章来自我的博客

正文之前

上一篇文章分析了ArrayList的构造器和基本操作的源码,这一次来讲一讲ArrayList常用方法剩下的源码(迭代器的留到下次说)

主要内容

  1. 容器容量
  2. 查找特定元素,包含特定元素,克隆之类的基本用法

正文

开始正题之前,需要先分清楚两个概念,容器的capacity和size,capacity指的是容器的容量,最多能装多少,而size指的是当前容器中元素的数量

接下来直奔正题

1. 扩容

  • 设定容量
    public void ensureCapacity(int minCapacity) {
        //如果初始时有设定容量,就按设定的来,没有就按默认的来
        int minExpand = (elementData != DEFAULTCAPACITY_EMPTY_ELEMENTDATA)
            // any size if not default element table
            // larger than default for default empty table. It is already
            // supposed to be at default size.
            //: DEFAULT_CAPACITY;
        //如果给定的比上述的要大,就按给定的来
        if (minCapacity > minExpand) {
            //这个方法在下面
            ensureExplicitCapacity(minCapacity);
        }
    }
    //私有方法,用来确定容量
    private void ensureExplicitCapacity(int minCapacity) {
        modCount++;
        //增加容量
        // overflow-conscious code
        if (minCapacity - elementData.length > 0)
            grow(minCapacity);
    }
  • 增长
/**
     * The maximum size of array to allocate.
     * Some VMs reserve some header words in an array.
     * Attempts to allocate larger arrays may result in
     * OutOfMemoryError: Requested array size exceeds VM limit
     */
    //注解说是因为有的虚拟机要保留数组的前几位,这个常量的值为2147483639
    private static final int MAX_ARRAY_SIZE = Integer.MAX_VALUE - 8;

    /**
     * Increases the capacity to ensure that it can hold at least the
     * number of elements specified by the minimum capacity argument.
     *
     * @param minCapacity the desired minimum capacity
     */
    private void grow(int minCapacity) {
        // overflow-conscious code
        int oldCapacity = elementData.length;
        //右移一位,相当于除以2
        int newCapacity = oldCapacity + (oldCapacity >> 1);
        //两者相比,用更大的一个作为容量
        if (newCapacity - minCapacity < 0)
            newCapacity = minCapacity;
        //容量特别大时的操作
        if (newCapacity - MAX_ARRAY_SIZE > 0)
            newCapacity = hugeCapacity(minCapacity);
        //按照新容量复制数组
        // minCapacity is usually close to size, so this is a win:
        elementData = Arrays.copyOf(elementData, newCapacity);
    }
  • 大容量
    private static int hugeCapacity(int minCapacity) {
        //溢出
        if (minCapacity < 0) // overflow
            throw new OutOfMemoryError();
        return (minCapacity > MAX_ARRAY_SIZE) ?
            Integer.MAX_VALUE :
            MAX_ARRAY_SIZE;
    }

2. 调整大小

如果发现容量多了很多,有点浪费,就可以调整容器大小到当前大小

    public void trimToSize() {
        modCount++;
        //如果确实有多余部分
        if (size < elementData.length) {
            //如果size不为0,则按照size复制数组
            elementData = (size == 0)
              ? EMPTY_ELEMENTDATA
              : Arrays.copyOf(elementData, size);
        }
    }

3. 列表元素数量

    public int size() {
        return size;
    }

4. 列表是否为空

    public boolean isEmpty() {
        return size == 0;
    }

5. 查找列表中特定元素的位置

    public int indexOf(Object o) {
        if (o == null) {
            for (int i = 0; i < size; i++)
                if (elementData[i]==null)
                    return i;
        } else {
            //遍历数组查找
            for (int i = 0; i < size; i++)
                if (o.equals(elementData[i]))
                    return i;
        }
        return -1;
    }

6. 判断列表是否包含特定元素

    public boolean contains(Object o) {
        return indexOf(o) >= 0;
    }

7. 如果列表中有多个特定元素

    public int lastIndexOf(Object o) {
        if (o == null) {
            for (int i = size-1; i >= 0; i--)
                if (elementData[i]==null)
                    return i;
        } else {
            //从尾部开始遍历 
            for (int i = size-1; i >= 0; i--)
                if (o.equals(elementData[i]))
                    return i;
        }
        return -1;
    }

8. 克隆

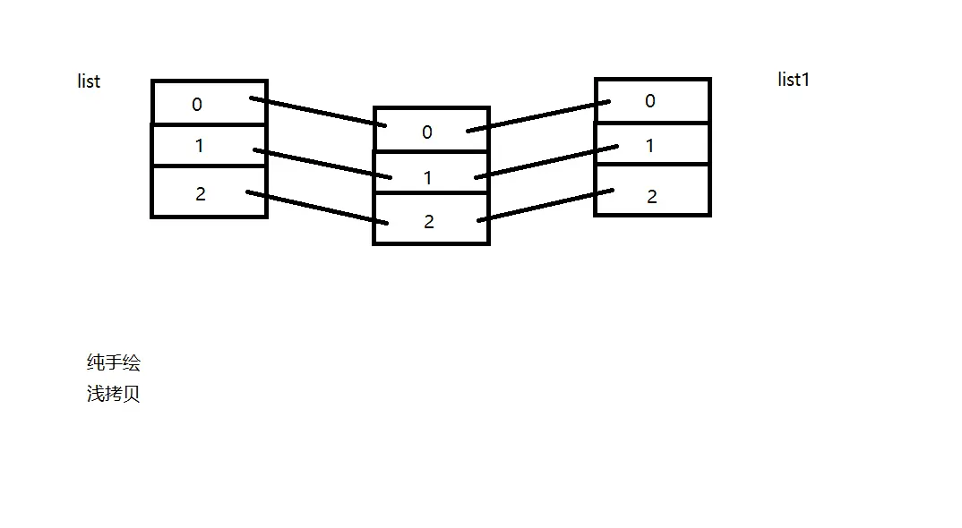
需要先说明一个概念:浅拷贝和深拷贝

浅拷贝,两个ArrayList在内存中的地址是不一样的,但是他们中的元素都指向同一个地址,手绘一个图解释一下:

深拷贝,不仅ArrayList在内存中的地址是不一样的,他们中的元素也不指向同一个地址,也手绘个图解释一下:

深拷贝可能好理解一些,就是所有的东西都拷贝一下,完全分离的状态

ArrayList的**clone()**方法是浅拷贝,我们来做个实验:

public class Test {
    public static void main(String[] args) {
        ArrayList<String> list = new ArrayList<>();
        for (int i = 0; i < 10; i++) {
            list.add(String.valueOf(i));
        }
        //强制类型转换
        ArrayList<String> list1 = (ArrayList<String>)list.clone();
        System.out.println("list" + list);
        System.out.println("list1" + list1);
        System.out.println("二者对于某个特定元素是否相同 " + (list.get(1) == list1.get(1)));
        System.out.println("二者的地址是否相同 " + (list == list1));
    }
}


9. 转换为数组

ArrayList是一个列表,和数组不一样,不能直接用下标访问元素,转换为数组就可以了,转换为数组有两种方法:

    //按照列表中元素的顺序,将列表中元素复制到一个数组
    public Object[] toArray() {
        return Arrays.copyOf(elementData, size);
    }


这一种方法可能会抛出数组存储异常和空指针异常,这里讲述两种情况(数组大小小于列表元素数量):

  1. 传入的数组类型和列表元素相同或者是列表元素的基类型,直接将列表中元素赋值在数组内

  2. 传入的数组类型不是列表元素的基类型,抛出数组存储异常

    public <T> T[] toArray(T[] a) {
        //传入的数组大小更小
        if (a.length < size)
            //创建一个数组,类型是数组a的运行时类型
            return (T[]) Arrays.copyOf(elementData, size, a.getClass());
        System.arraycopy(elementData, 0, a, 0, size);
        if (a.length > size)
            a[size] = null;
        return a;
    }

传入的数组 s 是Object类型的,符合上述的情况一:

接下来是情况二:

这样子,ArrayList常用的方法就讲完了,下一篇就会是与ArrayList有关的迭代器的使用了