引言
其实Android的组件化由来已久,而且已经有了一些不错的方案,特别是在页面跳转这方面,比如阿里的ARouter, 天猫的统跳协议, Airbnb的DeepLinkDispatch, 借助注解来完成页面的注册,从而很巧妙地实现了路由跳转。
但是,尽管像ARouter等方案其实也支持接口的路由,然而令人遗憾的是只支持单进程的接口路由。
而目前爱奇艺App中,由于复杂的业务场景,导致既有单进程的通信需求,也有跨进程的通信需求,并且还要支持跨进程通信中的Callback调用,以及全局的事件总线。
那能不能设计一个方案,做到满足以上需求呢?
这就是Andromeda的诞生背景,在确定了以上需求之后,分析论证了很多方案,最终选择了目前的这个方案,在满足要求的同时,还做到了整个进程间通信的阻塞式调用,从而避免了非常ugly的异步连接代码。
Andromeda的功能
Andromeda目前已经开源,开源地址为开源地址为github.com/iqiyi/Andro….
由于页面跳转已经有完整而成熟的方案,所以Andromeda就不再做页面路由的功能了。目前Andromeda主要包含以下功能:
- 本地服务路由,注册本地服务是registerLocalService(Class, Object), 获取本地服务是getLocalService(Class);
- 远程服务路由,注册远程服务是registerRemoteService(Class, Object), 获取远程服务是getRemoteService(Class);
- 全局(含所有进程)事件总线, 订阅事件为subscribe(String, EventListener), 发布事件为publish(Event);
- 远程方法回调,如果某个业务接口需要远程回调,可以在定义aidl接口时使用IPCCallback;
注: 这里的服务不是Android中四大组件的Service,而是指提供的接口与实现。为了表示区分,后面的服务均是这个含义,而Service则是指Android中的组件。
这里为什么需要区分本地服务和远程服务呢?
最重要的一个原因是本地服务的参数和返回值类型不受限制,而远程服务则受binder通信的限制。
可以说,Andromeda的出现为组件化完成了最后一块拼图。
Andromeda和其他组件间通信方案的对比如下:
| 易用性 | IPC性能 | 支持IPC | 支持跨进程事件总线 | 支持IPC Callback | |
|---|---|---|---|---|---|
| Andromeda | 好 | 高 | Yes | Yes | Yes |
| DDComponentForAndroid | 较差 | -- | No | No | No |
| ModularizationArchitecture | 较差 | 低 | Yes | No | No |
接口依赖还是协议依赖
这个讨论很有意思,因为有人觉得使用Event或ModuleBean来作为组件间通信载体的话,就不用每个业务模块定义自己的接口了,调用方式也很统一。
但是这样做的缺陷也很明显:第一,虽然不用定义接口了,但是为了适应各自的业务需求,如果使用Event的话,需要定义许多Event; 如果使用ModuleBean的话,需要为每个ModuleBean定义许多字段,甚至于即使是让另一方调用一个空方法,也需要创建一个ModuleBean对象,这样的消耗是很大的; 而且随着业务增多,这个模块对应的ModuleBean中需要定义的字段会越来越多,消耗会越来越大。
第二,代码可读性较差。定义Event/ModuleBean的方式不如接口调用那么直观,不利于项目的维护;
第三,正如微信Android模块化架构重构实践(上)中说到的那样,"我们理解的协议通信,是指跨平台/序列化的通信方式,类似终端和服务器间的通信或restful这种。现在这种形式在终端内很常见了。协议通信具备一种很强力解耦能力,但也有不可忽视的代价。无论什么形式的通信,所有的协议定义需要让通讯两方都能获知。通常为了方便会在某个公共区域存放所有协议的定义,这情况和Event引发的问题有点像。另外,协议如果变化了,两端怎么同步就变得有点复杂,至少要配合一些框架来实现。在一个应用内,这样会不会有点复杂?用起来好像也不那么方便?更何况它究竟解决多少问题呢"。
显然,协议通信用作组件间通信的话太重了,从而导致它应对业务变化时不够灵活。
所以最终决定采用"接口+数据结构"的方式进行组件间通信,对于需要暴露的业务接口和数据结构,放到一个公共的module中。
跨进程路由方案的实现
本地服务的路由就不说了,一个Map就可以搞定。
比较麻烦的是远程服务,要解决以下难题:
- 让任意两个组件都能够很方便地通信,即一个组件注册了自己的远程服务,任意一个组件都能轻易调用到
- 让远程服务的注册和使用像本地服务一样简单,即要实现阻塞调用
- 不能降低通信的效率
封装bindService
这里最容易想到的就是对传统的Android IPC通信方式进行封装,即在bindService()的基础上进行封装,比如ModularizationArchitecture这个开源库中的WideRouter就是这样做的,构架图如下:

这个方案有两个明显的缺陷:
- 每次IPC都需要经过WideRouter,然后再转发到对应的进程,这样就导致了本来一次IPC可以解决的问题,需要两次IPC解决,而IPC本身就是比较耗时的
- 由于bindService是异步的,实际上根本做不到真正的阻塞调用
- WideConnectService需要存活到最后,这样的话就要求WideConnectService需要在存活周期最长的那个进程中,而现在无法动态配置WideConnectService所在的进程,导致在使用时不方便
考虑到这几个方面,这个方案pass掉。
Hermes
这是之前一个饿了么同事写的开源框架,它最大的特色就是不需要写AIDL接口,可以直接像调用本地接口一样调用远程接口。
而它的原理则是利用动态代理+反射的方式来替换AIDL生成的静态代理,但是它在跨进程这方面本质上采用的仍然是bindService()的方式,如下:

其中Hermes.connect()本质上还是bindService()的方式,那同样存在上面的那些问题。另外,Hermes目前还不能很方便地配置进程,以及还不支持in, out, inout等IPC修饰符。
不过,尽管有以上缺点,Hermes仍然是一个优秀的开源框架,至少它提供了一种让IPC通信和本地通信一样简单的思路。
最终方案
再回过头来思考前面的方案,其实要调用远程服务,无非就是要获取到通信用的IBinder,而前面那两个方案最大的问题就是把远程服务IBinder的获取和Service绑定在了一起,那是不是一定要绑定在一起呢? 有没有可能不通过Service来获取IBinder呢?
其实是可以的,我们只需要有一个binder的管理器即可。
核心流程
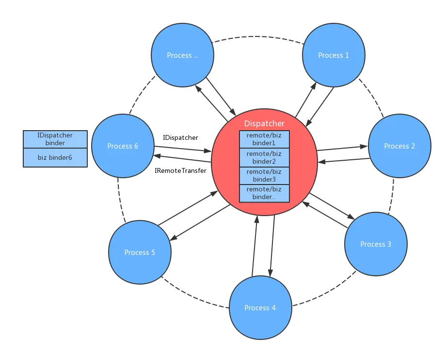
最终采用了注册-使用的方式,整体架构如下图:

这个架构的核心就是Dispatcher和RemoteTransfer, Dispatcher负责管理所有进程的业务binder以及各进程中RemoteTransfer的binder; 而RemoteTransfer负责管理它所在进程所有Module的服务binder.
详细分析如下。
每个进程有一个RemoteTransfer,它负责管理这个进程中所有Module的远程服务,包含远程服务的注册、注销以及获取,RemoteTransfer提供的远程服务接口为:
interface IRemoteTransfer {
oneway void registerDispatcher(IBinder dispatcherBinder);
oneway void unregisterRemoteService(String serviceCanonicalName);
oneway void notify(in Event event);
}
这个接口是给binder管理者Dispatcher使用的,其中registerDispatcher()是Dispatcher将自己的binder反向注册到RemoteTransfer中,之后RemoteTransfer就可以使用Dispatcher的代理进行服务的注册和注销了。
在进程初始化时,RemoteTransfer将自己的信息(其实就是自身的binder)发送给与Dispatcher同进程的DispatcherService, DispatcherService收到之后通知Dispatcher, Dispatcher就通过RemoteTransfer的binder将自己反射注册过去,这样RemoteTransfer就获取到了Dispatcher的代理。
这个过程用流程图表示如下:

这个注册过程一般发生在子进程初始化的时候,但是其实即使在子进程初始化时没有注册也不要紧,其实是可以推迟到需要将自己的远程服务提供出去,或者需要获取其他进程的Module的服务时再做这件事也可以,具体原因在下一小节会分析。
远程服务注册的流程如下所示:

Dispatcher则持有所有进程的RemoteTransfer的代理binder, 以及所有提供服务的业务binder, Dispatcher提供的远程服务接口是IDispatcher,其定义如下:
interface IDispatcher {
BinderBean getTargetBinder(String serviceCanonicalName);
IBinder fetchTargetBinder(String uri);
void registerRemoteTransfer(int pid,IBinder remoteTransferBinder);
void registerRemoteService(String serviceCanonicalName,String processName,IBinder binder);
void unregisterRemoteService(String serviceCanonicalName);
void publish(in Event event);
}
Dispatcher提供的服务是由RemoteTransfer来调用的,各个方法的命名都很相信大家都能看懂,就不赘述了。
同步获取binder的问题
前面的方案中有一个问题我们还没有提到,那就是同步获取服务binder的问题。
设想这样一个场景:在Dispatcher反向注册之前,就有一个Module想要调用另外一个进程中的某个服务(这个服务已经注册到Dispatcher中), 那么此时如何同步获取呢?
这个问题的核心其实在于,如何同步获取IDispatcher的binder?
其实是有办法的,那就是通过ContentProvider!
有两种通过ContentProvider直接获取IBinder的方式,比较容易想到的是利用ContentProviderClient, 其调用方式如下:
public static Bundle call(Context context, Uri uri, String method, String arg, Bundle extras) {
if (Build.VERSION.SDK_INT < Build.VERSION_CODES.JELLY_BEAN_MR1) {
return context.getContentResolver().call(uri, method, arg, extras);
}
ContentProviderClient client = tryGetContentProviderClient(context, uri);
Bundle result = null;
if (null == client) {
Logger.i("Attention!ContentProviderClient is null");
}
try {
result = client.call(method, arg, extras);
} catch (RemoteException ex) {
ex.printStackTrace();
} finally {
releaseQuietly(client);
}
return result;
}
private static ContentProviderClient tryGetContentProviderClient(Context context, Uri uri) {
int retry = 0;
ContentProviderClient client = null;
while (retry <= RETRY_COUNT) {
SystemClock.sleep(100);
retry++;
client = getContentProviderClient(context, uri);
if (client != null) {
return client;
}
//SystemClock.sleep(100);
}
return client;
}
private static ContentProviderClient getContentProviderClient(Context context, Uri uri) {
if (Build.VERSION.SDK_INT >= Build.VERSION_CODES.JELLY_BEAN) {
return context.getContentResolver().acquireUnstableContentProviderClient(uri);
}
return context.getContentResolver().acquireContentProviderClient(uri);
}
可以在调用结果的Bundle中携带IBinder即可,但是这个方案的问题在于ContentProviderClient兼容性较差,在有些手机上第一次运行时会crash,这样显然无法接受。
另外一种方式则是借助ContentResolver的query()方法,将binder放在Cursor中,如下:
DispatcherCursor的定义如下,其中,generateCursor()方法用于将binder放入Cursor中,而stripBinder()方法则用于将binder从Cursor中取出。
public class DispatcherCursor extends MatrixCursor {
public static final String KEY_BINDER_WRAPPER = "KeyBinderWrapper";
private static Map<String, DispatcherCursor> cursorMap = new ConcurrentHashMap<>();
public static final String[] DEFAULT_COLUMNS = {"col"};
private Bundle binderExtras = new Bundle();
public DispatcherCursor(String[] columnNames, IBinder binder) {
super(columnNames);
binderExtras.putParcelable(KEY_BINDER_WRAPPER, new BinderWrapper(binder));
}
@Override
public Bundle getExtras() {
return binderExtras;
}
public static DispatcherCursor generateCursor(IBinder binder) {
try {
DispatcherCursor cursor;
cursor = cursorMap.get(binder.getInterfaceDescriptor());
if (cursor != null) {
return cursor;
}
cursor = new DispatcherCursor(DEFAULT_COLUMNS, binder);
cursorMap.put(binder.getInterfaceDescriptor(), cursor);
return cursor;
} catch (RemoteException ex) {
return null;
}
}
public static IBinder stripBinder(Cursor cursor) {
if (null == cursor) {
return null;
}
Bundle bundle = cursor.getExtras();
bundle.setClassLoader(BinderWrapper.class.getClassLoader());
BinderWrapper binderWrapper = bundle.getParcelable(KEY_BINDER_WRAPPER);
return null != binderWrapper ? binderWrapper.getBinder() : null;
}
}
其中BinderWrapper是binder的包装类,其定义如下:
public class BinderWrapper implements Parcelable {
private final IBinder binder;
public BinderWrapper(IBinder binder) {
this.binder = binder;
}
public BinderWrapper(Parcel in) {
this.binder = in.readStrongBinder();
}
public IBinder getBinder() {
return binder;
}
@Override
public int describeContents() {
return 0;
}
@Override
public void writeToParcel(Parcel dest, int flags) {
dest.writeStrongBinder(binder);
}
public static final Creator<BinderWrapper> CREATOR = new Creator<BinderWrapper>() {
@Override
public BinderWrapper createFromParcel(Parcel source) {
return new BinderWrapper(source);
}
@Override
public BinderWrapper[] newArray(int size) {
return new BinderWrapper[size];
}
};
}
再回到我们的问题,其实只需要设置一个与Dispatcher在同一个进程的ContentProvider,那么这个问题就解决了。
Dispatcher的进程设置
由于Dispatcher承担着管理各进程的binder的重任,所以不能让它轻易狗带。
对于绝大多数App,主进程是存活时间最长的进程,将Dispatcher置于主进程就可以了。
但是,有些App中存活时间最长的不一定是主进程,比如有的音乐App, 将主进程杀掉之后,播放进程仍然存活,此时显然将Dispatcher置于播放进程是一个更好的选择。
为了让使用Andromeda这个方案的开发者能够根据自己的需求进行配置,提供了DispatcherExtension这个Extension, 开发者在apply plugin: 'org.qiyi.svg.plugin'之后,可在gradle中进行配置:
dispatcher{
process ":downloader"
}
当然,如果主进程就是存活时间最长的进程的话,则不需要做任何配置,只需要apply plugin: 'org.qiyi.svg.plugin'即可。
提升服务提供方的进程优先级
其实本来Andromeda作为一个提供通信的框架,我并不想做任何提供进程优先级有关的事情,但是根据一些以往的统计数据,为了尽可能地避免在通信过程中出现binderDied问题,至少在通信过程中需要让服务提供方的进程优先级与client端的进程优先级接近,以减少服务提供方进程被杀的概率。
实际上bindService()就做了提升进程优先级的事情。在我的博客bindService过程解析中就分析过,bindService()实质上是做了以下事情:
- 获取服务提供方的binder
- client端通过bind操作,让Service所在进程的优先级提高
整个过程如下所示

所以在这里就需要与Activity/Fragment联系起来了,在一个Activity/Fragment中首次使用某个远程服务时,会进行bind操作,以提升服务提供方的进程优先级。
而在Activity/Fragment的onDestroy()回调中,再进行unbind()操作,将连接释放。
这里有一个问题,就是虽然bind操作对用户不可见,但是怎么知道bind哪个Service呢?
其实很简单,在编译时,会为每个进程都插桩一个StubService, 并且在StubServiceMatcher这个类中,插入进程名与StubService的对应关系(编译时通过javassist插入代码),这样根据进程名就可以获取对应的StubService.
而IDispatcher的getRemoteService()方法中获取的BinderBean就包含有进程名信息。
生命周期管理
上一节提到了在Activity/Fragment的onDestroy()中需要调用unbind()操作释放连接,如果这个unbind()让开发者来调用,就太麻烦了。
所以这里就要想办法在Activity/Fragment回调onDestroy()时我们能够监听到,然后自动给它unbind()掉,那么如何能做到这一点呢?
其实可以借鉴Glide的方式,即利用Fragment/Activity的FragmentManager创建一个监听用的Fragment, 这样当Fragment/Activity回调onDestroy()时,这个监听用的Fragment也会收到回调,在这个回调中进行unbind操作即可。
回调监听的原理如下图所示:

当时其实有考虑过是否借助Google推出的Arch componentss来处理生命周期问题,但是考虑到还有的团队没有接入这一套,加上arch components的方案其实也变过多次,所以就暂时采用了这种方案,后面会视情况决定是否借助arch components的方案来进行生命周期管理 。
IPCCallback
为什么需要IPCCallback呢?
对于耗时操作,我们直接在client端的work线程调用是否可以?
虽然可以,但是server端可能仍然需要把耗时操作放在自己的work线程中执行,执行完毕之后再回调结果,所以这种情况下client端的work线程就有点多余。
所以为了使用方便,就需要一个IPCCallback, 在server端处理耗时操作之后再回调。
对于需要回调的AIDL接口,其定义如下:
interface IBuyApple {
int buyAppleInShop(int userId);
void buyAppleOnNet(int userId,IPCCallback callback);
}
而client端的调用如下:
IBinder buyAppleBinder = Andromeda.getRemoteService(IBuyApple.class);
if (null == buyAppleBinder) {
return;
}
IBuyApple buyApple = IBuyApple.Stub.asInterface(buyAppleBinder);
if (null != buyApple) {
try {
buyApple.buyAppleOnNet(10, new IPCCallback.Stub() {
@Override
public void onSuccess(Bundle result) throws RemoteException {
...
}
@Override
public void onFail(String reason) throws RemoteException {
...
}
});
} catch (RemoteException ex) {
ex.printStackTrace();
}
}
但是考虑到回调是在Binder线程中,而绝大部分情况下调用者希望回调在主线程,所以lib封装了一个BaseCallback给接入方使用,如下:
IBinder buyAppleBinder = Andromeda.getRemoteService(IBuyApple.class);
if (null == buyAppleBinder) {
return;
}
IBuyApple buyApple = IBuyApple.Stub.asInterface(buyAppleBinder);
if (null != buyApple) {
try {
buyApple.buyAppleOnNet(10, new BaseCallback() {
@Override
public void onSucceed(Bundle result) {
...
}
@Override
public void onFailed(String reason) {
...
}
});
} catch (RemoteException ex) {
ex.printStackTrace();
}
}
开发者可根据自己需求进行选择。
事件总线
由于Dispatcher有了各进程的RemoteTransfer的binder, 所以在此基础上实现一个事件总线就易如反掌了。
简单地说,事件订阅时由各RemoteTransfer记录各自进程中订阅的事件信息; 有事件发布时,由发布者通知Dispatcher, 然后Dispatcher再通知各进程,各进程的RemoteTransfer再通知到各事件订阅者。
事件
Andromeda中Event的定义如下:
public class Event implements Parcelable {
private String name;
private Bundle data;
...
}
即 事件=名称+数据,通信时将需要传递的数据存放在Bundle中。 其中名称要求在整个项目中唯一,否则可能出错。 由于要跨进程传输,所以所有数据只能放在Bundle中进行包装。
事件订阅
事件订阅很简单,首先需要有一个实现了EventListener接口的对象。 然后就可以订阅自己感兴趣的事件了,如下:
Andromeda.subscribe(EventConstants.APPLE_EVENT,MainActivity.this);
其中MainActivity实现了EventListener接口,此处表示订阅了名称为EventConstnts.APPLE_EVENT的事件。
事件发布
事件发布很简单,调用publish方法即可,如下:
Bundle bundle = new Bundle();
bundle.putString("Result", "gave u five apples!");
Andromeda.publish(new Event(EventConstants.APPLE_EVENT, bundle));
InterStellar
在写Andromeda这个框架的过程中,有两件事引起了我的注意,第一件事是由于业务binder太多导致SWT异常(即Android Watchdog Timeout).
第二件事是跟同事交流的过程中,思考过能不能不写AIDL接口, 让远程服务真正地像本地服务一样简单。
所以就有了InterStellar, 可以简单地将其理解为Hermes的加强版本,不过实现方式并不一样,而且InterStellar支持IPC修饰符in, out, inout和oneway.
借助InterStellar, 可以像定义本地接口一样定义远程接口,如下:
public interface IAppleService {
int getApple(int money);
float getAppleCalories(int appleNum);
String getAppleDetails(int appleNum, String manifacture, String tailerName, String userName, int userId);
@oneway
void oneWayTest(Apple apple);
String outTest1(@out Apple apple);
String outTest2(@out int[] appleNum);
String outTest3(@out int[] array1, @out String[] array2);
String outTest4(@out Apple[] apples);
String inoutTest1(@inout Apple apple);
String inoutTest2(@inout Apple[] apples);
}
而接口的实现也跟本地服务的实现完全一样,如下:
public class AppleService implements IAppleService {
@Override
public int getApple(int money) {
return money / 2;
}
@Override
public float getAppleCalories(int appleNum) {
return appleNum * 5;
}
@Override
public String getAppleDetails(int appleNum, String manifacture, String tailerName, String userName, int userId) {
manifacture = "IKEA";
tailerName = "muji";
userId = 1024;
if ("Tom".equals(userName)) {
return manifacture + "-->" + tailerName;
} else {
return tailerName + "-->" + manifacture;
}
}
@Override
public synchronized void oneWayTest(Apple apple) {
if(apple==null){
Logger.d("Man can not eat null apple!");
}else{
Logger.d("Start to eat big apple that weighs "+apple.getWeight());
try{
wait(3000);
//Thread.sleep(3000);
}catch(InterruptedException ex){
ex.printStackTrace();
}
Logger.d("End of eating apple!");
}
}
@Override
public String outTest1(Apple apple) {
if (apple == null) {
apple = new Apple(3.2f, "Shanghai");
}
apple.setWeight(apple.getWeight() * 2);
apple.setFrom("Beijing");
return "Have a nice day!";
}
@Override
public String outTest2(int[] appleNum) {
if (null == appleNum) {
return "";
}
for (int i = 0; i < appleNum.length; ++i) {
appleNum[i] = i + 1;
}
return "Have a nice day 02!";
}
@Override
public String outTest3(int[] array1, String[] array2) {
for (int i = 0; i < array1.length; ++i) {
array1[i] = i + 2;
}
for (int i = 0; i < array2.length; ++i) {
array2[i] = "Hello world" + (i + 1);
}
return "outTest3";
}
@Override
public String outTest4(Apple[] apples) {
for (int i = 0; i < apples.length; ++i) {
apples[i] = new Apple(i + 2f, "Shanghai");
}
return "outTest4";
}
@Override
public String inoutTest1(Apple apple) {
Logger.d("AppleService-->inoutTest1,apple:" + apple.toString());
apple.setWeight(3.14159f);
apple.setFrom("Germany");
return "inoutTest1";
}
@Override
public String inoutTest2(Apple[] apples) {
Logger.d("AppleService-->inoutTest2,apples[0]:" + apples[0].toString());
for (int i = 0; i < apples.length; ++i) {
apples[i].setWeight(i * 1.5f);
apples[i].setFrom("Germany" + i);
}
return "inoutTest2";
}
}
可见整个过程完全不涉及到AIDL.
那它是如何实现的呢?
答案就藏在Transfer中。本质上AIDL编译之后生成的Proxy其实是提供了接口的静态代理,那么我们其实可以改成动态代理来实现,将服务方法名和参数传递到服务提供方,然后调用相应的方法,最后将结果回传即可。
InterStellar的分层架构如下:

关于InterStellar的实现详情,可以到InterStellar github中查看。
总结
在Andromeda之前,可能是由于业务场景不够复杂的原因,绝大多数通信框架都要么没有涉及IPC问题,要么解决方案不优雅,而Andromeda的意义在于同时融合了本地通信和远程通信,只有做到这样,我觉得才算完整地解决了组件通信的问题。
其实跨进程通信都是在binder的基础上进行封装,Andromeda的创新之处在于将binder与Service进行剥离,从而使服务的使用更加灵活。
最后,Andromeda目前已经开源,开源地址为开源地址为github.com/iqiyi/Andro….,欢迎大家star和fork,有任何问题也欢迎大家提issue.