分享一份游戏开发的学习路线给大家。
原文分享:知乎 红猴子
该学习路线的原作者为来自韩国的游戏开发者 Chris Ohk,来源:https://github.com/utilForever/game-developer-roadmap
介绍
总体上来说,分为客户端和服务器两条不同的路径,路径不同,所需技能也不同。
但还是有些技能是通用的,比如数据结构与算法、Git\GitHub、自学能力和搜索能力等。

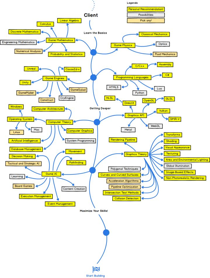
Client 学习路线
首先是掌握一些相对基础的理论,比如数学和物理。
然后学习一至两门编程语言,同时学习一些流行的游戏引擎。
接着进一步深入的学习计算机专业理论,另一方面学习流行的图形学接口,如 OpenGL, DirectX。
再接着做更进一步的学习,如图形学相关理论和 AI 相关理论。

Server 学习路线
这幅图内容很多,看起来很「吓人」,其实总体来说,分为这几大块:
计算机网络理论
编程语言
网络编程
多线程
序列化
数据库
