本文由
却把清梅嗅投稿 原文链接:https://www.jianshu.com/p/ad040aab0e66
转载权限请联系原作者,未经许可不得转载本文
前言
我在项目中尽量避免 使用 和 管理 Fragment, 尤其是处理Fragment的 多重嵌套 和 回退栈的情况。所幸有Activity在,我绕过了很多 Fragment 复杂的使用场景——必须承认,相比Activity的简单易上手,Fragment的古灵精怪令我头痛不已。
当然,Github上也有很多前辈对于Fragment的管理框架,这是 最简单 的解决方案,比如目前比较火的 Fragmentation,以及我司低调的 Yumenokanata大神 函数式架构 的 FragmentManager。它们都经历过若干项目的检验,框架 成熟 且 稳定,其中的设计思想我甚至觉得 整个职业生涯都难以企及。
但我一直没有尝试使用它们,原因是因为Activity的存在,我觉得没有足够的必要在 复杂的场景使用多Fragment去实现,简单的回退栈管理通过Android原生的API也足以实现——可以说,Fragment复杂的管理应用一直是我的 技术盲点。
学习契机
在不久前的Google 2018 I/O大会上,Google正式推出了AndroidJetpack ——这是一套组件、工具和指导,可以帮助开发者构建出色的 Android 应用,这其中就包含了去年推出的 Lifecycle, ViewModel, LiveData 以及 Room。除此之外,AndroidJetpack 还隆重推出了一个新的架构组件:Navigation。
从名字来看,我翻译它叫导航, 我们来看看Google官方对它的描述:
今天,我们宣布推出Navigation组件,作为构建您的应用内界面的框架,重点是让单 Activity 应用成为首选架构。利用Navigation组件对 Fragment 的原生支持,您可以获得架构组件的所有好处(例如生命周期和 ViewModel),同时让此组件为您处理 FragmentTransaction 的复杂性。此外,Navigation组件还可以让您声明我们为您处理的转场。它可以自动构建正确的“向上”和“返回”行为,包含对深层链接的完整支持,并提供了帮助程序,用于将导航关联到合适的 UI 小部件,例如抽屉式导航栏和底部导航。
抛开比较性的话题不谈(StoryBoard VS Navigation?),Navigation的发布让我意识到 这是一个契机,我觉得我有必要花时间去深入了解它——既能 学习新的技术及理念 ,同时又能 查漏补缺,完善自己的Android知识体系(Fragment的管理)。
这件事立即被我列上日程,过去的一周,我闲暇之际仔细研究了 Navigation, 并略有心得,我尝试写下本文,在总结的同时,希望能够给后来的朋友们一些 系统性的指导建议。如果可能,我甚至希望这篇文章能够做到:
本文不是详细的API说明文档,但仅通过阅读本文,能够对 Navigation 有一个系统性地学习—— 了解它,理解它,最后搞懂它。
这对读写双方都是 一次挑战。完成它的第一步是做到:知道Navigation这个导航组件 怎么用。
了解Navigation
1.官方文档
官方文档 永远是最接近 正确 和 核心理念 的参考资料 —— 在不久之后,本文可能会因为框架本身API的迭代更新而 毫无意义,但官方文档不会,即使在最恶劣的风暴中,它依然是最可靠的 指明灯:
https://developer.android.com/topic/libraries/architecture/navigation/
其次,一个好的Demo能够起到重要的启发作用, 这里我推荐 Google实验室 的这个Sample:
项目地址:https://github.com/googlecodelabs/android-navigation项目教程:https://codelabs.developers.google.com/codelabs/android-navigation/#0
这个教程Demo的优势在于,官方为这个Demo提供了 一系列详细的教程,通过一步步,引导学习每一个类或者组件的应用场景,最终完全上手 Navigation。
因为刚刚发布的原因,目前Navigation的中文教程 极其匮乏,许多资料的查阅可能需要开发者 自备梯子。不过请不必担心,本文会力争做到比其它同类文章讲解的 更加全面。
2.Sample展示
我写了一个Navigation的sample,它最终的效果是这样:

这是3个简单的Fragment之间跳转的情景,经过 转场动画 的修饰,它们之前的切换非常 流畅 且 自然。在展示的最后,我们可以看到,Fragment2 -> Fragment1的时候,实际上是由 用户 点击手机Back键 触发的。
项目结构图如下,这可以帮你尽快了解sample的结构:
我把这个sample的源码托管在了我的github上,你可以通过 点我查看源码 。
3.尝试使用Navigation
#### Navigation目前仅AndroidStudio 3.2以上版本支持,如果您的版本不足3.2,请点此下载预览版AndroidStudio
首先介绍Navigation的使用:
无论是否认可,我们都必须承认,Google已经在尝试让Kotlin上位,无论是今年IO大会的 数据展示,还是官方文档上的 代码示例片段,亦或是Google最新 开源Demo的源码,使用语言清一色 Kotlin,本文亦然。
① 在Module下的build.gradle中添加以下依赖:
dependencies { def nav_version = '1.0.0-alpha01' implementation "android.arch.navigation:navigation-fragment:$nav_version" implementation "android.arch.navigation:navigation-ui:$nav_version"}
② 新建三个Fragment:
//3个Fragment,它们除了layout不同,没有其它区别class MainPage1Fragment : Fragment() { override fun onCreateView(inflater: LayoutInflater, container: ViewGroup?, savedInstanceState: Bundle?): View { return inflater.inflate(R.layout.fragment_main_page1, container, false) }}class MainPage2Fragment : Fragment() { override fun onCreateView(inflater: LayoutInflater, container: ViewGroup?, savedInstanceState: Bundle?): View? { return inflater.inflate(R.layout.fragment_main_page2, container, false) }}class MainPage3Fragment : Fragment() { override fun onCreateView(inflater: LayoutInflater, container: ViewGroup?, savedInstanceState: Bundle?): View? { return inflater.inflate(R.layout.fragment_main_page3, container, false) }}
③ 新建导航视图文件(nav_graph)
在res目录下新建navigation文件夹,然后新建一个navigation的resource文件,我叫它 nav_graph_main.xml :
打开导航视图文件,我们可以在AndroidStudio 3.2版本上,进行可视化编辑,包括选择新增Fragment,或者拖拽,连接Fragment:
④ 编辑导航视图文件
我们打开Text标签,进入xml编辑的页面,并这样配置:
<?xml version="1.0" encoding="utf-8"?><navigation xmlns:android="http://schemas.android.com/apk/res/android" xmlns:app="http://schemas.android.com/apk/res-auto" xmlns:tools="http://schemas.android.com/tools" app:startDestination="@id/page1Fragment"> <fragment android:id="@+id/page1Fragment" android:name="com.qingmei2.samplejetpack.ui.main.MainPage1Fragment" android:label="fragment_page1" tools:layout="@layout/fragment_main_page1"> <action android:id="@+id/action_page2" app:destination="@id/page2Fragment" /> </fragment> <fragment android:id="@+id/page2Fragment" android:name="com.qingmei2.samplejetpack.ui.main.MainPage2Fragment" android:label="fragment_page2" tools:layout="@layout/fragment_main_page2"> <action android:id="@+id/action_page1" app:popUpTo="@id/page1Fragment" /> <action android:id="@+id/action_page3" app:destination="@id/nav_graph_page3" /> </fragment> <navigation android:id="@+id/nav_graph_page3" app:startDestination="@id/page3Fragment"> <fragment android:id="@+id/page3Fragment" android:name="com.qingmei2.samplejetpack.ui.main.MainPage3Fragment" android:label="fragment_page3" tools:layout="@layout/fragment_main_page3" /> </navigation></navigation>
注意:请保证fragment标签下,android:name属性内包名的正确声明。
⑤ 编辑MainActivity
在Activity中配置 Navigation 非常简单,我们首先编辑Activity的布局文件,并在布局文件中添加一个 NavHostFragment :
<?xml version="1.0" encoding="utf-8"?><android.support.constraint.ConstraintLayout xmlns:android="http://schemas.android.com/apk/res/android" xmlns:app="http://schemas.android.com/apk/res-auto" xmlns:tools="http://schemas.android.com/tools" android:id="@+id/container" android:layout_width="match_parent" android:layout_height="match_parent" tools:context=".MainActivity"> <fragment android:id="@+id/my_nav_host_fragment" android:name="androidx.navigation.fragment.NavHostFragment" android:layout_width="0dp" android:layout_height="0dp" app:layout_constraintBottom_toBottomOf="parent" app:layout_constraintLeft_toLeftOf="parent" app:layout_constraintRight_toRightOf="parent" app:layout_constraintTop_toTopOf="parent" app:defaultNavHost="true" app:navGraph="@navigation/nav_graph_main" /></android.support.constraint.ConstraintLayout>
这是一个宽和高都 match_parent 的Fragment,它的作用就是 导航界面的容器。
这并不难以理解,我们需要在Activity中通过 Navigation 展示一系列的Fragment,但是我们需要告诉Navigation 和Activity,这一系列的 Fragment 展示在哪——NavHostFragment应运而生,我把它的作用归纳为 导航界面的容器。
这之后,在Activity中添加如下代码:
class MainActivity : AppCompatActivity() { override fun onCreate(savedInstanceState: Bundle?) { super.onCreate(savedInstanceState) setContentView(R.layout.activity_main) } override fun onSupportNavigateUp() = findNavController(this, R.id.my_nav_host_fragment).navigateUp()}
onSupportNavigateUp()方法的重写,意味着Activity将它的 back键点击事件的委托出去,如果当前并非栈中顶部的Fragment, 那么点击back键,返回上一个Fragment。
⑥ 最后,配置不同Fragment对应的跳转事件
class MainPage1Fragment : Fragment() { //隐藏了onCreateView()方法的实现,下同 override fun onViewCreated(view: View, savedInstanceState: Bundle?) { super.onViewCreated(view, savedInstanceState) btn.setOnClickListener { //点击跳转page2 Navigation.findNavController(it).navigate(R.id.action_page2) } }}class MainPage2Fragment : Fragment() { override fun onViewCreated(view: View, savedInstanceState: Bundle?) { super.onViewCreated(view, savedInstanceState) btn.setOnClickListener { //点击返回page1 Navigation.findNavController(it).navigateUp() } btn2.setOnClickListener { //点击跳转page3 Navigation.findNavController(it).navigate(R.id.action_page3) } }}class MainPage3Fragment : Fragment() { override fun onViewCreated(view: View, savedInstanceState: Bundle?) { super.onViewCreated(view, savedInstanceState) //点击返回page2 btn.setOnClickListener { Navigation.findNavController(it).navigateUp() } }}
可以看到,我们对于Fragment 并非是通过原生的 FragmentManager 和 FragmentTransaction 进行控制的。而是通过以下API进行的控制:
-
Navigation.findNavController(params).navigateUp()
-
Navigation.findNavController(params).navigate(actionId)
到这里,Navigation最基本的使用就已经讲解完毕了。您可以通过运行预览和示例 基本一致的效果,如果遇到问题,或者有疑问,可以点我查看源码 。
理解Navigation
我对于 通过博客归纳总结 的学习方式已近两年,我不断反思,一篇优秀的文章不仅是做到 完整叙述,同时,它更应该体现的是 对思路的整理 并 简洁干净地阐述它们。
做到这点并不容易,首先需要做到的就是 不要仅局限于API的使用——最初的学习中,通过上面的代码,我已经 实现了Fragment的导航。但是,上面的代码中,除了Activity 和 Fragment,其它的东西我一个都不认识。
我感觉很难受, 所谓 行百里路半九十,别说九十,这个Navigation,我一窍不通。
仅有上述示例代码毫无意义,通过它们,更应该将其理解为 入门;接下来我们需要做到 了解每一个类的职责,理解框架设计者的思想。
我们先思考这样一个问题:如果让我们实现一个Fragment的导航库,首先要实现什么?
1.NavGraphFragment:导航界面的容器
答案近在眼前。
即使我们使用原生的API,想展示一个Fragment,我们首先也需要 定义一个容器承载它。以往,它可能是一个 RelativeLayout 或者 FrameLayout,而现在,它被替换成了 NavGraphFragment。
这也就说明了,我们为什么要往Activity的layout文件中提前扔进去一个NavGraphFragment,因为我们需要导航的这些Fragment都展示在NavGraphFragment上面。
实际上它做了什么呢?来看一下NavGraphFragment的onCreateView()方法:
public View onCreateView(@NonNull LayoutInflater inflater, @Nullable ViewGroup container, @Nullable Bundle savedInstanceState) { FrameLayout frameLayout = new FrameLayout(inflater.getContext()); frameLayout.setId(getId()); return frameLayout; }
NavGraphFragment内部实例化了一个FrameLayout, 作为ViewGroup的载体,导航并展示其它Fragment。
除此之外,你 应当注意 到在layout文件中,它还声明了另外两个属性:
app:defaultNavHost="true"app:navGraph="@navigation/nav_graph_main"
app:defaultNavHost="true"这个属性意味着你的NavGraphFragment将会 拦截系统Back键的点击事件(因为系统的back键会直接关闭Activity而非切换Fragment),你同时 必须重写 Activity的 onSupportNavigateUp() 方法,类似这样:
override fun onSupportNavigateUp() = findNavController(R.id.nav_host_fragment).navigateUp()
app:navGraph="@navigation/nav_graph_main"这个属性就很好理解了,它会指向一个navigation_graph的xml文件,这之后,NavGraphFragment就会 导航并展示对应的Fragment。
在我们使用Navigation的第一步,我们需要:
在Activity的布局文件中显示声明NavGraphFragment,并配置 app:defaultNavHost 和 app:navGraph属性。
2.nav_graph.xml:声明导航结构图
NavGraphFragment作为Activity导航的 容器 ,然后,其 app:navGraph 属性指向一个navigation_graph的xml文件,以声明其 导航的结构。
NavGraphFragment在 获取 并 解析 完这个xml资源文件后,它首先需要知道的是:
类似APP的home界面,NavGraphFragment首先要导航到哪里?
<?xml version="1.0" encoding="utf-8"?><navigation xmlns:android="http://schemas.android.com/apk/res/android" xmlns:app="http://schemas.android.com/apk/res-auto" xmlns:tools="http://schemas.android.com/tools" app:startDestination="@id/page1Fragment"> <fragment android:id="@+id/page1Fragment" android:name="com.qingmei2.samplejetpack.ui.main.MainPage1Fragment" android:label="fragment_page1" tools:layout="@layout/fragment_main_page1"> <action android:id="@+id/action_page2" app:destination="@id/page2Fragment" /> </fragment> //省略...</navigation>
在navigation的根节点下,我们需要处理这样一个属性:
app:startDestination="@id/page1Fragment"
Destination 是一个很关键的单词,它的直译是 目的地。 app:startDestination属性便是声明这个id对应的 Destination 会被作为 默认布局 加载到Activity中。这也就说明了,为什么我们的sample,默认会显示 MainPage1Fragment。
现在,我们的app默认展示了MainPage1Fragment, 那么接下来,我们如何实现跳转逻辑的处理呢?
3.Action标签:声明导航的行为
我们声明了这样一个Action标签,这是一个 导航的行为:
<action android:id="@+id/action_page2" app:destination="@id/page2Fragment" />
app:destination的属性,声明了这个行为导航的 destination(目的地),我们可以看到,它会指印跳转到 id 为 page2Fragment 的Fragment(也就是 MainPage2Fragment)。
android:id 这个id作为Action唯一的 标识,在Fragment的某个点击事件中,我们通过id指向 对应的行为,就像这样:
btn.setOnClickListener { //点击跳转page2Fragment Navigation.findNavController(it).navigate(R.id.action_page2)}
此外,Navigation还提供了一个 app:popUpTo 属性,它的作用是声明导航行为 将 返回到 id对应的Fragment,比如,直接从Page3 返回到 Page1。
此外,Navigation 对导航行为还提供了 转场动画 的支持,它可以通过代码这样实现:
<action android:id="@+id/confirmationAction" app:destination="@id/confirmationFragment" app:enterAnim="@anim/slide_in_right" app:exitAnim="@anim/slide_out_left" app:popEnterAnim="@anim/slide_in_left" app:popExitAnim="@anim/slide_out_right" />
篇幅原因,这些anim的xml文件我并未展示在文中,如有需求,请参考Sample代码。
其实Navigation 还提供了对Destination之间 参数传递 的支持,以及对SubNavigation标签的支持,以方便开发者在xml文件中 复用fragment标签 ——甚至是对 Deep Link 的支持,但这些拓展功能本文不再叙述。
4.Fragment:通过代码声明导航
其实在3中我们已经讲解了导航代码的使用,我们以Page2为例,它包含了2个按钮,分别对应 返回Page1 和 进入Page3 两个事件:
btn.setOnClickListener { Navigation.findNavController(it).navigateUp()}btn2.setOnClickListener { Navigation.findNavController(it).navigate(R.id.action_page3)}
Navigation.findNavController(View) 返回了一个 NavController ,它是整个 Navigation 架构中 最重要的核心类,我们所有的导航行为都由 NavController 处理,这个我们后面再讲。
我们通过获取 NavController,然后调用 NavController.navigate()方法进行导航。
我们更多情况下通过传入ActionId,指定对应的 导航行为 ;同时可以通过传入Bundle以 数据传递;或者是再传入一个 NavOptions配置更多(比如 转场动画,它也可以通过这种方式进行代码的动态配置)。
NavController.navigate()方法更多时候应用在 向下导航 或者 指定向上导航(比如Page3 直接返回 Page1,跳过返回Page2的这一步);如果我们处理back事件,我们应该使用 NavController. navigateUp()。
恭喜您,已经能够游刃有余的使用Navigation!
恭喜您,您已对 Navigation 十分熟悉,并能通过熟练使用其 暴露的API,灵活地处理您应用中的 页面导航 行为。
我美滋滋的在个人履历上填上了这样一条:
-
熟练使用Google官方组件Navigation实现Fragment的管理,并掌握其原理
面试官对此十分感动,然后让我谈谈 对它架构设计的一些个人观点。
到了这一步,我们算得上是 API的搬运工 ,我们已经 了解每一个类的职责,还没有完全 理解框架设计者的思想。
彻底搞懂Navigation
在我们熟悉Navigation的API之后,我们整装待发,准备 源码级攻克 Navigation。
正如我所说的,在这之前,您首先需要达到 熟练使用Navigation,本文地初衷并非是 一步到位,而是尝试 循序渐进。
1.对源码分析说NO
声明 —— 我拒绝 大段大段地源码分析,我认为这种行为 严重降低 了文章的 质量 和 深度。
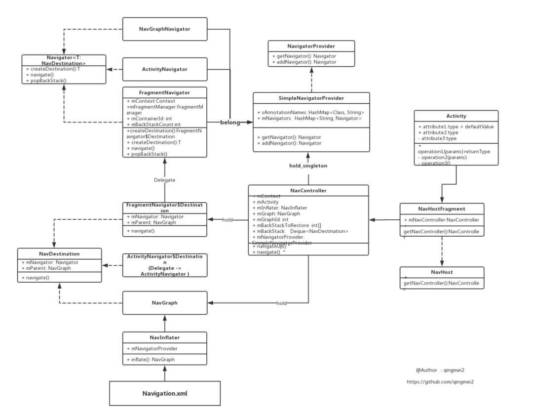
我花了一些时间绘制了 Navigation的UML类图,我坚信,这种方式能帮助你我 更深刻的理解 Navigation的整体架构:
让我们换个角度,我们的身份不再是 源码的观众,而是 架构的设计者。
2. 设计 NavHostFragment
NavHostFragment 应当有两个作用:
-
作为Activity导航界面的载体
-
管理并控制导航的行为
前者的作用我们已经说过了,我们通过在NavHostFragment的创建时,为它创建一个对应的FrameLayout作为 导航界面的载体:
public View onCreateView(@NonNull LayoutInflater inflater, @Nullable ViewGroup container, @Nullable Bundle savedInstanceState) { FrameLayout frameLayout = new FrameLayout(inflater.getContext()); frameLayout.setId(getId()); return frameLayout; }
我们都知道代码设计应该遵循 单一职责原则,因此,我们应该将 管理并控制导航的行为交给另外一个类,这个类的作用应该仅是 控制导航行为,因此我们命名为 NavController。
Fragment理应持有这个NavController的实例,并将导航行为 委托 给它,这里我们将 NavController 的持有者抽象为一个 接口,以便于以后的拓展。
于是我们创造了 NavHost 接口,并让NavHostFragment实现了这个接口:
public interface NavHost { NavController getNavController();}
为了保证导航的 安全,NavHostFragment 在其 作用域 内,理应 有且仅有一个NavController 的实例。
这里我们驻足一下,请注意API的设计,似乎 Navigation.findNavController(View),参数中传递任意一个 view的引用似乎都可以获取 NavController——如何保证 NavController 的局部单例呢?
事实上,findNavController(View)内部实现是通过 遍历 View树,直到找到最底部 NavHostFragment 中的NavController对象,并将其返回的:
private static NavController findViewNavController(@NonNull View view) { while (view != null) { NavController controller = getViewNavController(view); if (controller != null) { return controller; } ViewParent parent = view.getParent(); view = parent instanceof View ? (View) parent : null; } return null; }
3.设计 NavController
站在 设计者 的角度, NavController 的职责是:
-
1.对navigation资源文件夹下nav_graph.xml的 解析
-
2.通过解析xml,获取所有 Destination(目标点)的 引用 或者 Class的引用
-
3.记录当前栈中 Fragment的顺序
-
3.管理控制 导航行为
NavController 持有了一个 NavInflater ,并通过 NavInflater 解析xml文件。
这之后,获取了所有 Destination(在本文中即 Page1Fragment , Page2Fragment , Page3Fragment ) 的 Class对象,并通过反射的方式,实例化对应的 Destination,通过一个队列保存:
private NavInflater mInflater; //NavInflater private NavGraph mGraph; //解析xml,得到NavGraph private int mGraphId; //xml对应的id,比如 nav_graph_main //所有Destination的队列,用来处理回退栈 private final Deque<NavDestination> mBackStack = new ArrayDeque<>();
这看起来没有任何问题,但是站在 设计者 的角度上,还略有不足,那就是, Navigation并非只为Fragment服务。
先不去吐槽Google工程师的野心,因为现在我们就是他,从拓展性的角度考虑,Navigation是一个导航框架,今后可能 并非只为Fragment导航。
我们应该为要将导航的 Destination 抽象出来,这个类叫做 NavDestination ——无论 Fragment 也好, Activity 也罢,只要实现了这个接口,对于NavController 来讲,他们都是 Destination(目标点)而已。
对于不同的 NavDestination 来讲,它们之间的导航方式是不同的,这完全有可能(比如Activity 和 Fragment),如何根据不同的 NavDestination 进行不同的 导航处理 呢?
4. NavDestination 和 Navigator
有同学说,我可以这样设计,通过 instanceof 关键字,对 NavDestination 的类型进行判断,并分别做出处理,比如这样:
if (destination instanceof Fragment) { //对应Fragment的导航} else if (destination instanceof Activity) { //对应Activity的导航}
这是OK的,但是不够优雅,Google的方式是通过抽象出一个类,这个类叫做 Navigator:
public abstract class Navigator<D extends NavDestination> { //省略很多代码,包括部分抽象方法,这里仅阐述设计的思路! //导航 public abstract void navigate(@NonNull D destination, @Nullable Bundle args, @Nullable NavOptions navOptions); //实例化NavDestination(就是Fragment) public abstract D createDestination(); //后退导航 public abstract boolean popBackStack();}
Navigator(导航者) 的职责很单纯:
-
1.能够实例化对应的 NavDestination
-
2.能够指定导航
-
3.能够后退导航
你看,我的 NavController 获取了所有 NavDestination 的Class对象,但是我不负责它 如何实例化 ,也不负责 如何导航 ,也不负责 如何后退 ——我仅仅持有向上的引用,然后调用它的接口方法,它的实现我不关心。
以 FragmentNavigator为例,我们来看看它是如何执行的职责:
public class FragmentNavigator extends Navigator<FragmentNavigator.Destination> { //省略大量非关键代码,请以实际代码为主! @Override public boolean popBackStack() { return mFragmentManager.popBackStackImmediate(); } @NonNull @Override public Destination createDestination() { // 实际执行了好几层,但核心代码如下,通过反射实例化Fragment Class<? extends Fragment> clazz = getFragmentClass(); return clazz.newInstance(); } @Override public void navigate(@NonNull Destination destination, @Nullable Bundle args, @Nullable NavOptions navOptions) { // 实际上还是通过FragmentTransaction进行的跳转处理 final Fragment frag = destination.createFragment(args); final FragmentTransaction ft = mFragmentManager.beginTransaction(); ft.replace(mContainerId, frag); ft.commit(); mFragmentManager.executePendingTransactions(); }}
不同的 Navigator 对应不同的 NavDestination,FragmentNavigator 对应的是 FragmentNavigator.Destination,你可以把他理解为案例中的 Fragment ,有兴趣的朋友可以自己研究一下。
5.至此
至此,Navigation 整体的架构设计 也已经通过 UML类图 + 设计的角度分析 的方式学习完了。
当然,Navigation 还有很多其它的类我没有去阐述,它们已经无法阻拦你我的脚步。
我更建议 读者在这之后,能够尝试自己阅读源码,通过借鉴上文中的 UML类图,当然,自己通过思路的整理,自己绘制出一份,会对理解它更有帮助。
总结
Navigation 是一个优秀的库,这从API上无法体现,因为它和其它优秀的三方 Fragment 管理库 都能达到 固定的目标。
并且,随着技术的不断发展,它们也早晚会被历史所淹没,我们能够做到的,就是使用API的同时, 学习它的思想,并收为己用。
欢迎长按下图 -> 识别图中二维码 或者 扫一扫 关注我的公众号
