从构建分布式秒杀系统聊聊Disruptor高性能队列

8,218 阅读6分钟

前言

秒杀架构持续优化中,基于自身认知不足之处在所难免,也请大家指正,共同进步。文章标题来自码友的建议,希望可以把阻塞队列ArrayBlockingQueue这个队列替换成Disruptor,由于之前曾接触过这个东西,听说很不错,正好借此机会整合进来。

简介

LMAX Disruptor是一个高性能的线程间消息库。它源于LMAX对并发性,性能和非阻塞算法的研究,如今构成了Exchange基础架构的核心部分。

  • Disruptor它是一个开源的并发框架,并获得2011 Duke’s 程序框架创新奖,能够在无锁的情况下实现网络的Queue并发操作。

  • Disruptor是一个高性能的异步处理框架,或者可以认为是最快的消息框架(轻量的JMS),也可以认为是一个观察者模式的实现,或者事件监听模式的实现。

在这里你可以跟BlockingQueue队列作比对,简单的理解为它是一种高效的"生产者-消费者"模型,先了解后深入底层原理。

核心

写代码案例之前,大家最好先了解 Disruptor 的核心概念,至少知道它是如何运作的。

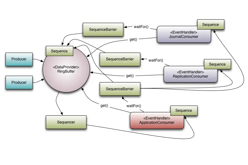
  • Ring Buffer 如其名,环形的缓冲区。曾经 RingBuffer 是 Disruptor 中的最主要的对象,但从3.0版本开始,其职责被简化为仅仅负责对通过 Disruptor 进行交换的数据(事件)进行存储和更新。在一些更高级的应用场景中,Ring Buffer 可以由用户的自定义实现来完全替代。
  • Sequence Disruptor 通过顺序递增的序号来编号管理通过其进行交换的数据(事件),对数据(事件)的处理过程总是沿着序号逐个递增处理。一个 Sequence 用于跟踪标识某个特定的事件处理者( RingBuffer/Consumer )的处理进度。虽然一个 AtomicLong 也可以用于标识进度,但定义 Sequence 来负责该问题还有另一个目的,那就是防止不同的 Sequence 之间的CPU缓存伪共享(Flase Sharing)问题。
  • Sequencer Sequencer 是 Disruptor 的真正核心。此接口有两个实现类 SingleProducerSequencer、MultiProducerSequencer ,它们定义在生产者和消费者之间快速、正确地传递数据的并发算法。
  • Sequence Barrier 用于保持对RingBuffer的 main published Sequence 和Consumer依赖的其它Consumer的 Sequence 的引用。 Sequence Barrier 还定义了决定 Consumer 是否还有可处理的事件的逻辑。
  • Wait Strategy 定义 Consumer 如何进行等待下一个事件的策略。 (注:Disruptor 定义了多种不同的策略,针对不同的场景,提供了不一样的性能表现)
  • Event 在 Disruptor 的语义中,生产者和消费者之间进行交换的数据被称为事件(Event)。它不是一个被 Disruptor 定义的特定类型,而是由 Disruptor 的使用者定义并指定。
  • EventProcessor EventProcessor 持有特定消费者(Consumer)的 Sequence,并提供用于调用事件处理实现的事件循环(Event Loop)。
  • EventHandler Disruptor 定义的事件处理接口,由用户实现,用于处理事件,是 Consumer 的真正实现。
  • Producer 即生产者,只是泛指调用 Disruptor 发布事件的用户代码,Disruptor 没有定义特定接口或类型。

Disruptor.png

优点

  • 剖析Disruptor:为什么会这么快?(一)锁的缺点
  • 剖析Disruptor:为什么会这么快?(二)神奇的缓存行填充
  • 剖析Disruptor:为什么会这么快?(三)伪共享
  • 剖析Disruptor:为什么会这么快?(四)揭秘内存屏障

有兴趣的参考: https://coolshell.cn/articles/9169.html

https://www.cnblogs.com/daoqidelv/p/6995888.html

使用案例

这里以我们系统中的秒杀作为案例,后面有相对复杂的场景介绍。

定义秒杀事件对象:

/**
 * 事件对象(秒杀事件)
 * 创建者 科帮网
 */
public class SeckillEvent implements Serializable {
	private static final long serialVersionUID = 1L;
	private long seckillId;
	private long userId;
	
	public SeckillEvent(){
		
	}

	public long getSeckillId() {
		return seckillId;
	}

	public void setSeckillId(long seckillId) {
		this.seckillId = seckillId;
	}

	public long getUserId() {
		return userId;
	}

	public void setUserId(long userId) {
		this.userId = userId;
	}
}

为了让Disruptor为我们预先分配这些事件,我们需要一个将执行构造的EventFactory:

/**
 * 事件生成工厂(用来初始化预分配事件对象)
 * 创建者 科帮网
 */
public class SeckillEventFactory implements EventFactory<SeckillEvent> {

	public SeckillEvent newInstance() {
		return new SeckillEvent();
	}
}

然后,我们需要创建一个处理这些事件的消费者:

/**
 * 消费者(秒杀处理器)
 * 创建者 科帮网
 */
public class SeckillEventConsumer implements EventHandler<SeckillEvent> {
	//业务处理、这里是无法注入的,需要手动获取,见源码
	private ISeckillService seckillService = (ISeckillService) SpringUtil.getBean("seckillService");
	
	public void onEvent(SeckillEvent seckillEvent, long seq, boolean bool) throws Exception {
		seckillService.startSeckil(seckillEvent.getSeckillId(), seckillEvent.getUserId());
	}
}

既然有消费者,我们将需要这些秒杀事件的来源:

/**
 * 使用translator方式生产者
 * 创建者 科帮网
 */
public class SeckillEventProducer {
	
	private final static EventTranslatorVararg<SeckillEvent> translator = new EventTranslatorVararg<SeckillEvent>() {
		public void translateTo(SeckillEvent seckillEvent, long seq, Object... objs) {
			seckillEvent.setSeckillId((Long) objs[0]);
			seckillEvent.setUserId((Long) objs[1]);
		}
	};

	private final RingBuffer<SeckillEvent> ringBuffer;
	
	public SeckillEventProducer(RingBuffer<SeckillEvent> ringBuffer){
		this.ringBuffer = ringBuffer;
	}
	
	public void seckill(long seckillId, long userId){
		this.ringBuffer.publishEvent(translator, seckillId, userId);
	}
}

最后,我们来写一个测试类,运行一下(跑不通,需要修改消费者):

/**
 * 測試類
 * 创建者 科帮网
 */
public class SeckillEventMain {

	public static void main(String[] args) {
		producerWithTranslator();
	}
	public static void producerWithTranslator(){
		SeckillEventFactory factory = new SeckillEventFactory();
		int ringBufferSize = 1024;
		ThreadFactory threadFactory = new ThreadFactory() {
			public Thread newThread(Runnable runnable) {
				return new Thread(runnable);
			}
		};
		//创建disruptor
		Disruptor<SeckillEvent> disruptor = new Disruptor<SeckillEvent>(factory, ringBufferSize, threadFactory);
		//连接消费事件方法
		disruptor.handleEventsWith(new SeckillEventConsumer());
		//启动
		disruptor.start();
		RingBuffer<SeckillEvent> ringBuffer = disruptor.getRingBuffer();
		SeckillEventProducer producer = new SeckillEventProducer(ringBuffer);
		for(long i = 0; i<10; i++){
			producer.seckill(i, i);
		}
		disruptor.shutdown();//关闭 disruptor,方法会堵塞,直至所有的事件都得到处理;
	}
}

使用场景

  • PCP (生产者-消费者问题)
  • 网上搜了下国内实战案例并不多,大厂可能有在使用

这里举一个大家日常的例子,停车场景。当汽车进入停车场时(A),系统首先会记录汽车信息(B)。同时也会发送消息到其他系统处理相关业务(C),最后发送短信通知车主收费开始(D)。

一个生产者A与三个消费者B、C、D,D的事件处理需要B与C先完成。则该模型结构如下:

Disruptor_pcp(源自网络).png

在这个结构下,每个消费者拥有各自独立的事件序号Sequence,消费者之间不存在共享竞态。SequenceBarrier1监听RingBuffer的序号cursor,消费者B与C通过SequenceBarrier1等待可消费事件。SequenceBarrier2除了监听cursor,同时也监听B与C的序号Sequence,从而将最小的序号返回给消费者D,由此实现了D依赖B与C的逻辑。

代码案例:从0到1构建分布式秒杀系统

参考: https://github.com/LMAX-Exchange/disruptor/wiki

https://github.com/LMAX-Exchange/disruptor/wiki/Getting-Started

http://wiki.jikexueyuan.com/project/disruptor-getting-started/lmax-framework.html