上篇文章分析了对象的数据结构,这篇我们就结合源码来分析下Objective-C最核心的东西——消息发送。在Objective-C中,我们调用方法,其实都是发送消息。发送消息为Objective-C增加了动态特性,下面我们就来看一下Objective-C的消息发送过程。
#objc_msgSend简介
其实我们看大部分runtime文章,都是从这个函数看起的。在Objective-C中,我们调用方法的语法是这样的[receiver message]。编译期会把这个方法调用转换成下面这个函数:
objc_msgSend(receiver, selector, arg1, arg2, ...)
其中第一个函数就是我们调用方法的recevier,第二个是个方法选择器,类型是SEL,我们看下SEL的定义:
/// An opaque type that represents a method selector.
typedef struct objc_selector *SEL;
objc_selector是一个映射到方法的C字符串。我们可以通过调用@selector()和sel_registerName生成一个SEL。等下会具体分析SEL。现在继续分析objc_msgSend函数。
当receiver收到一条消息,消息发送函数通过isa指针找到类对象,在其类对象中查找方法实现。如果类对象中没有,通过superclass指针,找到其父类对象,在其中查找实现。一直查找到NSObject,只要找到实现就会去调用。这就是runtime查找方法实现的过程。为了加快方法调用,runtime系统缓存了已经调用过的方法。接下来我们会通过源码来分析。如果receiver为nil,会直接返回,并不会报错。

objc_msgSend中,第一个参数我们不用过多解释。第二个参数selector,看起来简单,其实有些东西需要我们明白。这里需要我们注意的是:不同类中,相同方法名不带参数的方法所对应的方法选择器相同,如果方法有参数且参数数量相同,所对应的方法选择器也相同(和参数类型无关)。。前面这句话有点不太好懂,用代码来看一下:
@interface TestObject : NSObject
-(void)sayHello; // 1
-(void)sayHello:(int)a; // 2
@end
@implementation TestObject
-(void)sayHello:(int)a
{
NSLog(@"%d",a);
}
-(void)sayHello {
NSLog(@"Hello");
}
@end
@interface TestTwoObject : NSObject
-(void)sayHello; // 3
-(void)sayHello:(NSString *)str; // 4
@end
@implementation TestTwoObject
-(void)sayHello:(NSString *)str {
NSLog(str);
}
-(void)sayHello {
NSLog(@"Hello");
}
@end
其中1和3对应的方法选择器相同,2和4对应的方法选择器相同。
- Objective-C为我们维护了一个方法选择器表。
- 使用
@selector()时会从这个选择器表中查找对应的SEL,如果没有找到,会生成一个新的SEL添加到表中。 - 在编译期间会扫描全部的头文件和实现文件将其中的方法以及使用
@selector()生成的选择子加入到方法选择器表中。
具体分析请看从源代码看 ObjC 中消息的发送
##解析objc_msgSend
objc_msgSend是使用汇编写的,在objc-msg-arm64.s和objc-msg-x86_64.s中,有对应实现。由于自己能力不够,读不懂汇编,但是从里面的注释可以看出来,在objc_msgSend中,先会去缓存中查找方法,如果缓存没有找到,会调用class_lookupMethodAndLoadCache3这个函数。class_lookupMethodAndLoadCache3这个函数在runtime源码中是有实现的:
/***********************************************************************
* _class_lookupMethodAndLoadCache.
* Method lookup for dispatchers ONLY. OTHER CODE SHOULD USE lookUpImp().
* This lookup avoids optimistic cache scan because the dispatcher
* already tried that.
**********************************************************************/
IMP _class_lookupMethodAndLoadCache3(id obj, SEL sel, Class cls)
{
return lookUpImpOrForward(cls, sel, obj,
YES/*initialize*/, NO/*cache*/, YES/*resolver*/);
}
我们看到它调用了lookUpImpOrForward这个函数,并且传递cache参数为NO,因为调用class_lookupMethodAndLoadCache3之前,已经进行了cache查找,没有找到才调用_class_lookupMethodAndLoadCache3,所以这里传NO是避免再次查找缓存。
具体的汇编代码分析请看神经病院Objective-C Runtime住院第二天——消息发送与转发。
对objc_msgSend的分析有两种情况,一种是有缓存,一种是无缓存。我们向TestObject发送两次相同的消息就可以模拟出来。代码如下:
int main(int argc, const char * argv[]) {
@autoreleasepool {
TestObject *object = [TestObject new];
[object sayHello];
[object sayHello];
}
return 0;
}
###无缓存 我们先在第一次调用方法这一行打断点:

lookUpImpOrForward函数打断点,确保查找的消息是sayHello。

lookUpImpOrForward这个函数,左侧调用栈如下图:

objc_msgSend并没有直接调用class_lookupMethodAndLoadCache3,而是通过_objc_msgSend_uncached调用。下面我们就来分析下lookUpImpOrForward这个函数。这个才是实际干活的。
####lookUpImpOrForward
由于lookUpImpOrForward涉及很多的函数调用,我们将它分成几个部分来分析:
- 无锁的缓存查找。
- 加锁。
- 如果类没有实现或初始化,实现或初始化。
- 在当前类的缓存中查找。
- 在当前类的方法列表中查找。
- 在父类的缓存和方法列表中查找。
- 没有找到实现,尝试方法解析。
- 使用消息转发。
- 解锁返回实现。
下面,我们来看下这个过程的具体实现 #####无锁的缓存查找
runtimeLock.assertUnlocked();
// Optimistic cache lookup
if (cache) {
imp = cache_getImp(cls, sel);
if (imp) return imp;
}
由于通过class_lookupMethodAndLoadCache3调用lookUpImpOrForward时传入cache为NO,所以这一步的缓存查找直接略过了。
#####加锁
// runtimeLock is held during isRealized and isInitialized checking
// to prevent races against concurrent realization.
// runtimeLock is held during method search to make
// method-lookup + cache-fill atomic with respect to method addition.
// Otherwise, a category could be added but ignored indefinitely because
// the cache was re-filled with the old value after the cache flush on
// behalf of the category.
runtimeLock.read();
通过注释我们可以看到,runtimeLock需要在isRealized和isInitialized检查过程中加锁,避免并发实现过程中的资源竞争(其实锁这些东西我也不太明白,后面学操作系统时会补一下这方面知识)。
#####如果类没有实现或初始化,实现或初始化
if (!cls->isRealized()) {
// Drop the read-lock and acquire the write-lock.
// realizeClass() checks isRealized() again to prevent
// a race while the lock is down.
runtimeLock.unlockRead();
runtimeLock.write();
realizeClass(cls);
runtimeLock.unlockWrite();
runtimeLock.read();
}
if (initialize && !cls->isInitialized()) {
runtimeLock.unlockRead();
_class_initialize (_class_getNonMetaClass(cls, inst));
runtimeLock.read();
// If sel == initialize, _class_initialize will send +initialize and
// then the messenger will send +initialize again after this
// procedure finishes. Of course, if this is not being called
// from the messenger then it won't happen. 2778172
}
在Objective-C运行时初始化过程中,会通过realizeClass()为类分配可读写的class_rw_t。_class_initialize会调用类的+initialize方法。以后会分析+initialize方法。
#####在当前类的缓存中查找
imp = cache_getImp(cls, sel);
if (imp) goto done;
这个很简单,直接调用cache_getImp函数,从类的cache属性中查找,找到实现直接执行goto done。我们先看下done的实现。很简单,直接解锁,返回实现。cache_getImp也是使用汇编写的。感兴趣可以去看Objective-C 消息发送与转发机制原理。其原理就是在类的cache中查找实现并返回。因为我们这个小节是模拟无缓存消息发送,所以这一步查找不到,继续下一步。
done:
runtimeLock.unlockRead();
return imp;
#####在当前类的方法列表中查找
// Try this class's method lists.
{
Method meth = getMethodNoSuper_nolock(cls, sel);
if (meth) {
log_and_fill_cache(cls, meth->imp, sel, inst, cls);
imp = meth->imp;
goto done;
}
}
通过调用getMethodNoSuper_nolock函数查找方法的结构体指针method_t *
static method_t *
getMethodNoSuper_nolock(Class cls, SEL sel)
{
runtimeLock.assertLocked();
assert(cls->isRealized());
// fixme nil cls?
// fixme nil sel?
for (auto mlists = cls->data()->methods.beginLists(),
end = cls->data()->methods.endLists();
mlists != end;
++mlists)
{
method_t *m = search_method_list(*mlists, sel);
if (m) return m;
}
return nil;
}
因为类对象中method_array_t是一个二维数组,所以循环method_array_t之后还需要search_method_list这个函数去查找对应的method_t。
static method_t *search_method_list(const method_list_t *mlist, SEL sel)
{
int methodListIsFixedUp = mlist->isFixedUp();
int methodListHasExpectedSize = mlist->entsize() == sizeof(method_t);
if (__builtin_expect(methodListIsFixedUp && methodListHasExpectedSize, 1)) {
return findMethodInSortedMethodList(sel, mlist);
} else {
// Linear search of unsorted method list
for (auto& meth : *mlist) {
if (meth.name == sel) return &meth;
}
}
#if DEBUG
// sanity-check negative results
if (mlist->isFixedUp()) {
for (auto& meth : *mlist) {
if (meth.name == sel) {
_objc_fatal("linear search worked when binary search did not");
}
}
}
#endif
return nil;
}
在这个方法中,会判断mlist是否是一个有序列表,如果是有序列表,会使用findMethodInSortedMethodList这个函数执行二分查找,如果无序就遍历查找。
如果getMethodNoSuper_nolock这个方法找到了Method,通过log_and_fill_cache将实现加入缓存中。这个操作最后通过cache_fill_nolock完成。
static void cache_fill_nolock(Class cls, SEL sel, IMP imp, id receiver)
{
cacheUpdateLock.assertLocked();
// Never cache before +initialize is done
if (!cls->isInitialized()) return;
// Make sure the entry wasn't added to the cache by some other thread
// before we grabbed the cacheUpdateLock.
if (cache_getImp(cls, sel)) return;
cache_t *cache = getCache(cls);
cache_key_t key = getKey(sel);
// Use the cache as-is if it is less than 3/4 full
mask_t newOccupied = cache->occupied() + 1;
mask_t capacity = cache->capacity();
if (cache->isConstantEmptyCache()) {
// Cache is read-only. Replace it.
cache->reallocate(capacity, capacity ?: INIT_CACHE_SIZE);
}
else if (newOccupied <= capacity / 4 * 3) {
// Cache is less than 3/4 full. Use it as-is.
}
else {
// Cache is too full. Expand it.
cache->expand();
}
// Scan for the first unused slot and insert there.
// There is guaranteed to be an empty slot because the
// minimum size is 4 and we resized at 3/4 full.
bucket_t *bucket = cache->find(key, receiver);
if (bucket->key() == 0) cache->incrementOccupied();
bucket->set(key, imp);
}
为了保证缓存有一个空的位置,当缓存中使用的容量大于总容量的3/4时,会扩充缓存,使缓存的大小翻倍。
在缓存翻倍的过程中,当前类全部的缓存都会被清空,Objective-C 出于性能的考虑不会将原有缓存的 bucket_t 拷贝到新初始化的内存中。
缓存完成后执行goto done返回实现调用。
#####在父类的缓存和方法列表中查找。
// Try superclass caches and method lists.
{
unsigned attempts = unreasonableClassCount();
for (Class curClass = cls->superclass;
curClass != nil;
curClass = curClass->superclass)
{
// Halt if there is a cycle in the superclass chain.
if (--attempts == 0) {
_objc_fatal("Memory corruption in class list.");
}
// Superclass cache.
imp = cache_getImp(curClass, sel);
if (imp) {
if (imp != (IMP)_objc_msgForward_impcache) {
// Found the method in a superclass. Cache it in this class.
log_and_fill_cache(cls, imp, sel, inst, curClass);
goto done;
}
else {
// Found a forward:: entry in a superclass.
// Stop searching, but don't cache yet; call method
// resolver for this class first.
break;
}
}
// Superclass method list.
Method meth = getMethodNoSuper_nolock(curClass, sel);
if (meth) {
log_and_fill_cache(cls, meth->imp, sel, inst, curClass);
imp = meth->imp;
goto done;
}
}
}
这个过程和上面差不多,只是多了一个迭代父类的过程。和上面的区别是,在父类中找到的_objc_msgForward_impcache需要交给当前类来处理。
#####尝试方法解析器
if (resolver && !triedResolver) {
runtimeLock.unlockRead();
_class_resolveMethod(cls, sel, inst);
runtimeLock.read();
// Don't cache the result; we don't hold the lock so it may have
// changed already. Re-do the search from scratch instead.
triedResolver = YES;
goto retry;
}
上面这部分代码调用了_class_resolveMethod来解析没有实现的方法:
void _class_resolveMethod(Class cls, SEL sel, id inst)
{
if (! cls->isMetaClass()) {
// try [cls resolveInstanceMethod:sel]
_class_resolveInstanceMethod(cls, sel, inst);
}
else {
// try [nonMetaClass resolveClassMethod:sel]
// and [cls resolveInstanceMethod:sel]
_class_resolveClassMethod(cls, sel, inst);
if (!lookUpImpOrNil(cls, sel, inst,
NO/*initialize*/, YES/*cache*/, NO/*resolver*/))
{
_class_resolveInstanceMethod(cls, sel, inst);
}
}
}
先判断当前类是否为元类,如果为元类就调用_class_resolveClassMethod,如果不是就调用_class_resolveInstanceMethod。我们可以看到,在当前类为元类的时候,最后如果没有找到实现,还会再去调用_class_resolveInstanceMethod。
static void _class_resolveInstanceMethod(Class cls, SEL sel, id inst)
{
if (! lookUpImpOrNil(cls->ISA(), SEL_resolveInstanceMethod, cls,
NO/*initialize*/, YES/*cache*/, NO/*resolver*/))
{
// Resolver not implemented.
return;
}
BOOL (*msg)(Class, SEL, SEL) = (__typeof__(msg))objc_msgSend;
bool resolved = msg(cls, SEL_resolveInstanceMethod, sel);
// Cache the result (good or bad) so the resolver doesn't fire next time.
// +resolveInstanceMethod adds to self a.k.a. cls
IMP imp = lookUpImpOrNil(cls, sel, inst,
NO/*initialize*/, YES/*cache*/, NO/*resolver*/);
}
static void _class_resolveClassMethod(Class cls, SEL sel, id inst)
{
assert(cls->isMetaClass());
if (! lookUpImpOrNil(cls, SEL_resolveClassMethod, inst,
NO/*initialize*/, YES/*cache*/, NO/*resolver*/))
{
// Resolver not implemented.
return;
}
BOOL (*msg)(Class, SEL, SEL) = (__typeof__(msg))objc_msgSend;
bool resolved = msg(_class_getNonMetaClass(cls, inst),
SEL_resolveClassMethod, sel);
// Cache the result (good or bad) so the resolver doesn't fire next time.
// +resolveClassMethod adds to self->ISA() a.k.a. cls
IMP imp = lookUpImpOrNil(cls, sel, inst,
NO/*initialize*/, YES/*cache*/, NO/*resolver*/);
}
这两个方法其实就是判断当前类是否实现了+ (BOOL)resolveInstanceMethod:(SEL)sel和+ (BOOL)resolveClassMethod:(SEL)sel这两个方法。如果实现了用objc_msgSend去调用。在调用解析方法后还会使用lookUpImpOrNil去判断是否添加上sel对应的IMP。
IMP lookUpImpOrNil(Class cls, SEL sel, id inst,
bool initialize, bool cache, bool resolver)
{
IMP imp = lookUpImpOrForward(cls, sel, inst, initialize, cache, resolver);
if (imp == _objc_msgForward_impcache) return nil;
else return imp;
}
其中_objc_msgForward_impcache是一个汇编程序入口,作为缓存中消息转发的标记。上面这个函数就是查找有没有对应SEL的实现,不包括转发。
调用完_class_resolveMethod后,会跳转到retry标签,重新查找。只不过不会再次调用_class_resolveMethod这个方法了,因为将triedResolver标记为了YES。
#####使用消息转发
// No implementation found, and method resolver didn't help.
// Use forwarding.
imp = (IMP)_objc_msgForward_impcache;
cache_fill(cls, sel, imp, inst);
上面注释写的很清楚了,没有找到方法实现,并且方法解析不帮忙,只能使用转发了。将imp设置为_objc_msgForward_impcache,加入缓存。
######转发过程
因为我们把_objc_msgForward_impcache返回,因为_objc_msgForward_impcache是一个汇编标记。如果是_objc_msgForward_impcache这个标记,就会去调用_objc_msgForward或_objc_msgForward_stret,从这两个函数名来看,一个是有返回值的函数,一个是无返回值。
MESSENGER_START
nop
MESSENGER_END_SLOW
jne __objc_msgForward_stret
jmp __objc_msgForward
END_ENTRY __objc_msgForward_impcache
ENTRY __objc_msgForward
// Non-stret version
movq __objc_forward_handler(%rip), %r11
jmp *%r11
END_ENTRY __objc_msgForward
ENTRY __objc_msgForward_stret
// Struct-return version
movq __objc_forward_stret_handler(%rip), %r11
jmp *%r11
END_ENTRY __objc_msgForward_stret
从汇编中可以看出_objc_msgForward和_objc_msgForward_impcache分别会去调用__objc_forward_handler和__objc_forward_stret_handler
#if !__OBJC2__
// Default forward handler (nil) goes to forward:: dispatch.
void *_objc_forward_handler = nil;
void *_objc_forward_stret_handler = nil;
#else
// Default forward handler halts the process.
__attribute__((noreturn)) void
objc_defaultForwardHandler(id self, SEL sel)
{
_objc_fatal("%c[%s %s]: unrecognized selector sent to instance %p "
"(no message forward handler is installed)",
class_isMetaClass(object_getClass(self)) ? '+' : '-',
object_getClassName(self), sel_getName(sel), self);
}
void *_objc_forward_handler = (void*)objc_defaultForwardHandler;
#if SUPPORT_STRET
struct stret { int i[100]; };
__attribute__((noreturn)) struct stret
objc_defaultForwardStretHandler(id self, SEL sel)
{
objc_defaultForwardHandler(self, sel);
}
void *_objc_forward_stret_handler = (void*)objc_defaultForwardStretHandler;
#endif
从上面代码可以看出,Objc2.0之前,_objc_forward_handler和_objc_forward_stret_handler都是nil,新版本中,都是objc_defaultForwardHandler。在objc_defaultForwardHandler中,我们看到了最熟悉的那段话unrecognized selector sent to instance。
其实handler默认就是打印日志,触发crash,要实现消息转发,就是手动替换默认的handler。objc_setForwardHandler实现替换。
void objc_setForwardHandler(void *fwd, void *fwd_stret)
{
_objc_forward_handler = fwd;
#if SUPPORT_STRET
_objc_forward_stret_handler = fwd_stret;
#endif
}
有关对objc_setForwardHandler的调用,以及之后的消息转发调用栈,可以参考Objective-C 消息发送与转发机制原理。
我们直接来看这个过程:
- 先调用
forwardingTargetForSelector方法获取新的target作为receiver重新执行selector,如果返回的内容不合法(为nil或者跟旧receiver一样),那就进入第二步。
- 调用
methodSignatureForSelector获取方法签名后,判断返回类型信息是否正确,再调用forwardInvocation执行NSInvocation对象,并将结果返回。如果对象没实现methodSignatureForSelector方法,进入第三步。 - 调用 doesNotRecognizeSelector 方法
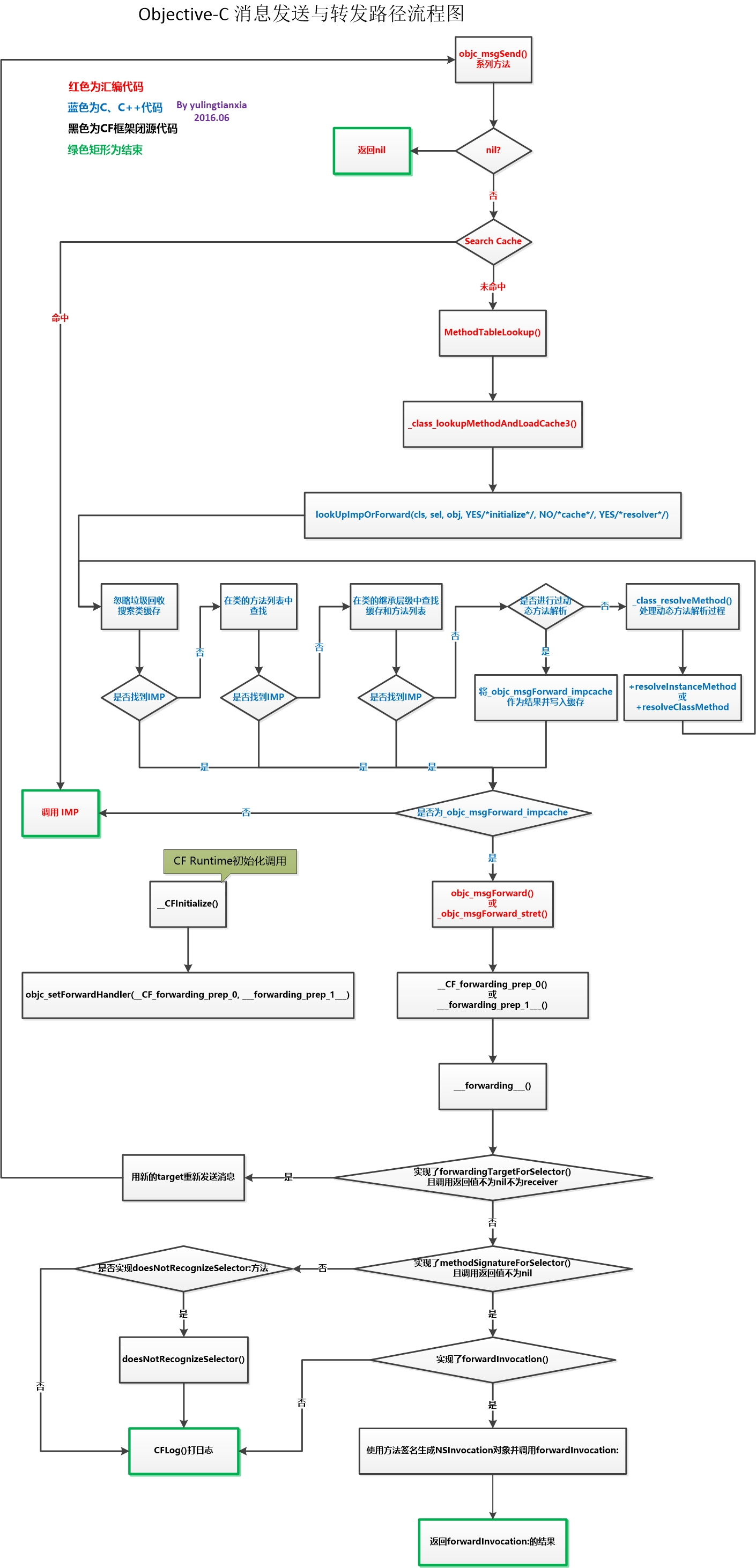
杨萧玉大神总结了一张图,在这里贴一下。

####运行结果
通过lookUpImpOrForward,我们就完成了第一次方法调用。缓存中没有,但是在TestObject类对象方法列表中找到了对应的实现。

sayHello时,我们打个断点。

lookUpImpOrForward中打断点,然后继续运行,发现lookUpImpOrForward中的断点没有走,直接打印了结果。前面我们也说过,在调用lookUpImpOrForward这个方法前,objc_msgSend已经访问过了类的缓存,没有找到实现,才通过class_lookupMethodAndLoadCache3这个函数调用的lookUpImpOrForward。如何验证下objc_msgSend在发送消息过程中先进行了缓存查找呢?
####验证
我们在调用前,手动加入错误缓存,看会有什么情况出现。

objc_msgSend时会去使用错误的缓存去实现。由此可以推断,在objc_msgSend确实查找了缓存。这个可以很强力的说明了objc_msgSend会先去缓存中查找实现。
#总结 通过解析objc_msgSend,比较形象的了解了Objective-C中消息发送的过程,其中有一些汇编代码。虽然过程很痛苦,但是收获也是很大。虽然汇编看的似懂非懂,重点是理解这个过程。其实这个过程还是很直观的。
- 查找缓存
- 查找当前类的缓存和方法列表
- 查找父类的缓存和方法列表
- 动态方法解析
- 消息转发
这两篇文章都比较虚,后面会来看一下,我们在工作中可以利用runtime来干些什么。毕竟实用才是王道
#参考