Android Handler异步通信:深入详解Handler机制源码

1,603 阅读18分钟
原文链接: blog.csdn.net

前言

  • Android开发的多线程应用场景中,Handler机制十分常用
  • 今天,我将手把手带你深入分析 Handler机制的源码,希望你们会喜欢

目录

示意图


1. Handler 机制简介

  • 定义
    一套 Android 消息传递机制

  • 作用

在多线程的应用场景中,将工作线程中需更新UI的操作信息 传递到 UI主线程,从而实现 工作线程对UI的更新处理,最终实现异步消息的处理
示意图

  • 为什么要用 Handler消息传递机制
    答:多个线程并发更新UI的同时 保证线程安全。具体描述如下

示意图

  • 总结
    使用Handler的原因:将工作线程需操作UI的消息 传递 到主线程,使得主线程可根据工作线程的需求 更新UI从而避免线程操作不安全的问题

2. 储备知识

在阅读Handler机制的源码分析前,请务必了解Handler的一些储备知识:相关概念、使用方式 & 工作原理

2.1 相关概念

关于 Handler 机制中的相关概念如下:

在下面的讲解中,我将直接使用英文名讲解,即 HandlerMessageMessage QueueLooper,希望大家先熟悉相关概念

示意图

2.2 使用方式


  • Handler使用方式 因发送消息到消息队列的方式不同而不同,共分为2种:使用Handler.sendMessage()、使用Handler.post()
  • 下面的源码分析将依据使用步骤讲解

若还不了解,请务必阅读文章:Android:这是一份Handler消息传递机制 的使用教程

2.3 工作原理


3. Handler机制的核心类

在源码分析前,先来了解Handler机制中的核心类

3.1 类说明

Handler机制 中有3个重要的类:

  • 处理器 类(Handler)
  • 消息队列 类(MessageQueue)
  • 循环器 类(Looper)

3.2 类图

示意图

3.3 具体介绍

示意图


4. 源码分析


  • 下面的源码分析将根据 Handler的使用步骤进行
  • Handler使用方式 因发送消息到消息队列的方式不同而不同,共分为2种:使用Handler.sendMessage()、使用Handler.post()

若还不了解,请务必阅读文章:Android:这是一份Handler消息传递机制 的使用教程

  • 下面的源码分析将依据上述2种使用方式进行
  • 方式1:使用 Handler.sendMessage()

    • 使用步骤
    /** 
      * 此处以 匿名内部类 的使用方式为例
      */
      // 步骤1:在主线程中 通过匿名内部类 创建Handler类对象
                private Handler mhandler = new  Handler(){
                    // 通过复写handlerMessage()从而确定更新UI的操作
                    @Override
                    public void handleMessage(Message msg) {
                            ...// 需执行的UI操作
                        }
                };
    
      // 步骤2:创建消息对象
        Message msg = Message.obtain(); // 实例化消息对象
        msg.what = 1; // 消息标识
        msg.obj = "AA"; // 消息内容存放
    
      // 步骤3:在工作线程中 通过Handler发送消息到消息队列中
      // 多线程可采用AsyncTask、继承Thread类、实现Runnable
       mHandler.sendMessage(msg);
    
      // 步骤4:开启工作线程(同时启动了Handler)
      // 多线程可采用AsyncTask、继承Thread类、实现Runnable
    • 源码分析
      下面,我将根据上述每个步骤进行源码分析

    步骤1:在主线程中 通过匿名内部类 创建Handler类对象

    /** 
      * 具体使用
      */
        private Handler mhandler = new  Handler(){
            // 通过复写handlerMessage()从而确定更新UI的操作
            @Override
            public void handleMessage(Message msg) {
                    ...// 需执行的UI操作
                }
        };
    
    /** 
      * 源码分析:Handler的构造方法
      * 作用:初始化Handler对象 & 绑定线程
      * 注:
      *   a. Handler需绑定 线程才能使用;绑定后,Handler的消息处理会在绑定的线程中执行
      *   b. 绑定方式 = 先指定Looper对象,从而绑定了 Looper对象所绑定的线程(因为Looper对象本已绑定了对应线程)
      *   c. 即:指定了Handler对象的 Looper对象 = 绑定到了Looper对象所在的线程
      */
      public Handler() {
    
                this(null, false);
                // ->>分析1
    
        }
    /** 
      * 分析1:this(null, false) = Handler(null,false)
      */
      public Handler(Callback callback, boolean async) {
    
                ...// 仅贴出关键代码
    
                // 1. 指定Looper对象
                    mLooper = Looper.myLooper();
                    if (mLooper == null) {
                        throw new RuntimeException(
                            "Can't create handler inside thread that has not called Looper.prepare()");
                    }
                    // Looper.myLooper()作用:获取当前线程的Looper对象;若线程无Looper对象则抛出异常
                    // 即 :若线程中无创建Looper对象,则也无法创建Handler对象
                    // 故 若需在子线程中创建Handler对象,则需先创建Looper对象
                    // 注:可通过Loop.getMainLooper()可以获得当前进程的主线程的Looper对象
    
                // 2. 绑定消息队列对象(MessageQueue)
                    mQueue = mLooper.mQueue;
                    // 获取该Looper对象中保存的消息队列对象(MessageQueue)
                    // 至此,保证了handler对象 关联上 Looper对象中MessageQueue
        }
    • 从上面可看出:
      当创建Handler对象时,则通过 构造方法 自动关联当前线程的Looper对象 & 对应的消息队列对象(MessageQueue),从而 自动绑定了 实现创建Handler对象操作的线程

    • 那么,当前线程的Looper对象 & 对应的消息队列对象(MessageQueue) 是什么时候创建的呢?

      在上述使用步骤中,并无 创建Looper对象 & 对应的消息队列对象(MessageQueue)这1步

    步骤1前的隐式操作1:创建循环器对象(Looper) & 消息队列对象(MessageQueue)

    • 步骤介绍

    示意图

    • 源码分析
    /** 
      * 源码分析1:Looper.prepare()
      * 作用:为当前线程(子线程) 创建1个循环器对象(Looper),同时也生成了1个消息队列对象(MessageQueue)
      * 注:需在子线程中手动调用该方法
      */
        public static final void prepare() {
    
            if (sThreadLocal.get() != null) {
                throw new RuntimeException("Only one Looper may be created per thread");
            }
            // 1. 判断sThreadLocal是否为null,否则抛出异常
            //即 Looper.prepare()方法不能被调用两次 = 1个线程中只能对应1个Looper实例
            // 注:sThreadLocal = 1个ThreadLocal对象,用于存储线程的变量
    
            sThreadLocal.set(new Looper(true));
            // 2. 若为初次Looper.prepare(),则创建Looper对象 & 存放在ThreadLocal变量中
            // 注:Looper对象是存放在Thread线程里的
            // 源码分析Looper的构造方法->>分析a
        }
    
      /** 
        * 分析a:Looper的构造方法
        **/
    
            private Looper(boolean quitAllowed) {
    
                mQueue = new MessageQueue(quitAllowed);
                // 1. 创建1个消息队列对象(MessageQueue)
                // 即 当创建1个Looper实例时,会自动创建一个与之配对的消息队列对象(MessageQueue)
    
                mRun = true;
                mThread = Thread.currentThread();
            }
    
    /** 
      * 源码分析2:Looper.prepareMainLooper()
      * 作用:为 主线程(UI线程) 创建1个循环器对象(Looper),同时也生成了1个消息队列对象(MessageQueue)
      * 注:该方法在主线程(UI线程)创建时自动调用,即 主线程的Looper对象自动生成,不需手动生成
      */
        // 在Android应用进程启动时,会默认创建1个主线程(ActivityThread,也叫UI线程)
        // 创建时,会自动调用ActivityThread的1个静态的main()方法 = 应用程序的入口
        // main()内则会调用Looper.prepareMainLooper()为主线程生成1个Looper对象
    
          /** 
            * 源码分析:main()
            **/
            public static void main(String[] args) {
                ... // 仅贴出关键代码
    
                Looper.prepareMainLooper(); 
                // 1. 为主线程创建1个Looper对象,同时生成1个消息队列对象(MessageQueue)
                // 方法逻辑类似Looper.prepare()
                // 注:prepare():为子线程中创建1个Looper对象
    
    
                ActivityThread thread = new ActivityThread(); 
                // 2. 创建主线程
    
                Looper.loop(); 
                // 3. 自动开启 消息循环 ->>下面将详细分析
    
            }

    总结:


    • 创建主线程时,会自动调用ActivityThread的1个静态的main();而main()内则会调用Looper.prepareMainLooper()为主线程生成1个Looper对象,同时也会生成其对应的MessageQueue对象
    1. 即 主线程的Looper对象自动生成,不需手动生成;而子线程的Looper对象则需手动通过Looper.prepare()创建
    2. 在子线程若不手动创建Looper对象 则无法生成Handler对象
    3. 根据Handler的作用(在主线程更新UI),Handler实例的创建场景 主要在主线程

    4. 生成Looper & MessageQueue对象后,则会自动进入消息循环:Looper.loop(),即又是另外一个隐式操作。

    步骤1前的隐式操作2:消息循环

    此处主要分析的是Looper类中的loop()方法

    /** 
      * 源码分析: Looper.loop()
      * 作用:消息循环,即从消息队列中获取消息、分发消息到Handler
      * 特别注意:
      *       a. 主线程的消息循环不允许退出,即无限循环
      *       b. 子线程的消息循环允许退出:调用消息队列MessageQueue的quit()
      */
      public static void loop() {
    
            ...// 仅贴出关键代码
    
            // 1. 获取当前Looper的消息队列
                final Looper me = myLooper();
                if (me == null) {
                    throw new RuntimeException("No Looper; Looper.prepare() wasn't called on this thread.");
                }
                // myLooper()作用:返回sThreadLocal存储的Looper实例;若me为null 则抛出异常
                // 即loop()执行前必须执行prepare(),从而创建1个Looper实例
    
                final MessageQueue queue = me.mQueue;
                // 获取Looper实例中的消息队列对象(MessageQueue)
    
            // 2. 消息循环(通过for循环)
                for (;;) {
    
                // 2.1 从消息队列中取出消息
                Message msg = queue.next(); 
                if (msg == null) {
                    return;
                }
                // next():取出消息队列里的消息
                // 若取出的消息为空,则线程阻塞
                // ->> 分析1 
    
                // 2.2 派发消息到对应的Handler
                msg.target.dispatchMessage(msg);
                // 把消息Message派发给消息对象msg的target属性
                // target属性实际是1个handler对象
                // ->>分析2
    
            // 3. 释放消息占据的资源
            msg.recycle();
            }
    }
    
    /** 
      * 分析1:queue.next()
      * 定义:属于消息队列类(MessageQueue)中的方法
      * 作用:出队消息,即从 消息队列中 移出该消息
      */
      Message next() {
    
            ...// 仅贴出关键代码
    
            // 该参数用于确定消息队列中是否还有消息
            // 从而决定消息队列应处于出队消息状态 or 等待状态
            int nextPollTimeoutMillis = 0;
    
            for (;;) {
                if (nextPollTimeoutMillis != 0) {
                    Binder.flushPendingCommands();
                }
    
            // nativePollOnce方法在native层,若是nextPollTimeoutMillis为-1,此时消息队列处于等待状态 
            nativePollOnce(ptr, nextPollTimeoutMillis);
    
            synchronized (this) {
    
                final long now = SystemClock.uptimeMillis();
                Message prevMsg = null;
                Message msg = mMessages;
    
                // 出队消息,即 从消息队列中取出消息:按创建Message对象的时间顺序
                if (msg != null) {
                    if (now < msg.when) {
                        nextPollTimeoutMillis = (int) Math.min(msg.when - now, Integer.MAX_VALUE);
                    } else {
                        // 取出了消息
                        mBlocked = false;
                        if (prevMsg != null) {
                            prevMsg.next = msg.next;
                        } else {
                            mMessages = msg.next;
                        }
                        msg.next = null;
                        if (DEBUG) Log.v(TAG, "Returning message: " + msg);
                        msg.markInUse();
                        return msg;
                    }
                } else {
    
                    // 若 消息队列中已无消息,则将nextPollTimeoutMillis参数设为-1
                    // 下次循环时,消息队列则处于等待状态
                    nextPollTimeoutMillis = -1;
                }
    
                ......
            }
               .....
           }
    }// 回到分析原处
    
    /** 
      * 分析2:dispatchMessage(msg)
      * 定义:属于处理者类(Handler)中的方法
      * 作用:派发消息到对应的Handler实例 & 根据传入的msg作出对应的操作
      */
      public void dispatchMessage(Message msg) {
    
        // 1. 若msg.callback属性不为空,则代表使用了post(Runnable r)发送消息
        // 则执行handleCallback(msg),即回调Runnable对象里复写的run()
        // 上述结论会在讲解使用“post(Runnable r)”方式时讲解
            if (msg.callback != null) {
                handleCallback(msg);
            } else {
                if (mCallback != null) {
                    if (mCallback.handleMessage(msg)) {
                        return;
                    }
                }
    
                // 2. 若msg.callback属性为空,则代表使用了sendMessage(Message msg)发送消息(即此处需讨论的)
                // 则执行handleMessage(msg),即回调复写的handleMessage(msg) ->> 分析3
                handleMessage(msg);
    
            }
        }
    
      /** 
       * 分析3:handleMessage(msg)
       * 注:该方法 = 空方法,在创建Handler实例时复写 = 自定义消息处理方式
       **/
       public void handleMessage(Message msg) {  
              ... // 创建Handler实例时复写
       } 

    总结:

    • 消息循环的操作 = 消息出队 + 分发给对应的Handler实例
    • 分发给对应的Handler的过程:根据出队消息的归属者通过dispatchMessage(msg)进行分发,最终回调复写的handleMessage(Message msg),从而实现 消息处理 的操作
    • 特别注意:在进行消息分发时(dispatchMessage(msg)),会进行1次发送方式的判断:
      1. msg.callback属性不为空,则代表使用了post(Runnable r)发送消息,则直接回调Runnable对象里复写的run()
      2. msg.callback属性为空,则代表使用了sendMessage(Message msg)发送消息,则回调复写的handleMessage(msg)

    至此,关于步骤1的源码分析讲解完毕。总结如下

    示意图


    步骤2:创建消息对象

    /** 
      * 具体使用
      */
        Message msg = Message.obtain(); // 实例化消息对象
        msg.what = 1; // 消息标识
        msg.obj = "AA"; // 消息内容存放
    
    /** 
      * 源码分析:Message.obtain()
      * 作用:创建消息对象
      * 注:创建Message对象可用关键字new 或 Message.obtain()
      */
      public static Message obtain() {
    
            // Message内部维护了1个Message池,用于Message消息对象的复用
            // 使用obtain()则是直接从池内获取
            synchronized (sPoolSync) {
                if (sPool != null) {
                    Message m = sPool;
                    sPool = m.next;
                    m.next = null;
                    m.flags = 0; // clear in-use flag
                    sPoolSize--;
                    return m;
                }
                // 建议:使用obtain()”创建“消息对象,避免每次都使用new重新分配内存
            }
            // 若池内无消息对象可复用,则还是用关键字new创建
            return new Message();
    
        }
    • 总结

    示意图

    步骤3:在工作线程中 发送消息到消息队列中

    多线程的实现方式:AsyncTask、继承Thread类、实现Runnable

    /** 
      * 具体使用
      */
    
        mHandler.sendMessage(msg);
    
    /** 
      * 源码分析:mHandler.sendMessage(msg)
      * 定义:属于处理器类(Handler)的方法
      * 作用:将消息 发送 到消息队列中(Message ->> MessageQueue)
      */
      public final boolean sendMessage(Message msg)
        {
            return sendMessageDelayed(msg, 0);
            // ->>分析1
        }
    
             /** 
               * 分析1:sendMessageDelayed(msg, 0)
               **/
               public final boolean sendMessageDelayed(Message msg, long delayMillis)
                {
                    if (delayMillis < 0) {
                        delayMillis = 0;
                    }
    
                    return sendMessageAtTime(msg, SystemClock.uptimeMillis() + delayMillis);
                    // ->> 分析2
                }
    
             /** 
               * 分析2:sendMessageAtTime(msg, SystemClock.uptimeMillis() + delayMillis)
               **/
               public boolean sendMessageAtTime(Message msg, long uptimeMillis) {
                        // 1. 获取对应的消息队列对象(MessageQueue)
                        MessageQueue queue = mQueue;
    
                        // 2. 调用了enqueueMessage方法 ->>分析3
                        return enqueueMessage(queue, msg, uptimeMillis);
                    }
    
             /** 
               * 分析3:enqueueMessage(queue, msg, uptimeMillis)
               **/
                private boolean enqueueMessage(MessageQueue queue, Message msg, long uptimeMillis) {
                     // 1. 将msg.target赋值为this
                     // 即 :把 当前的Handler实例对象作为msg的target属性
                     msg.target = this;
                     // 请回忆起上面说的Looper的loop()中消息循环时,会从消息队列中取出每个消息msg,然后执行msg.target.dispatchMessage(msg)去处理消息
                     // 实际上则是将该消息派发给对应的Handler实例        
    
                    // 2. 调用消息队列的enqueueMessage()
                    // 即:Handler发送的消息,最终是保存到消息队列->>分析4
                    return queue.enqueueMessage(msg, uptimeMillis);
            }
    
            /** 
              * 分析4:queue.enqueueMessage(msg, uptimeMillis)
              * 定义:属于消息队列类(MessageQueue)的方法
              * 作用:入队,即 将消息 根据时间 放入到消息队列中(Message ->> MessageQueue)
              * 采用单链表实现:提高插入消息、删除消息的效率
              */
              boolean enqueueMessage(Message msg, long when) {
    
                    ...// 仅贴出关键代码
    
                    synchronized (this) {
    
                        msg.markInUse();
                        msg.when = when;
                        Message p = mMessages;
                        boolean needWake;
    
                        // 判断消息队列里有无消息
                            // a. 若无,则将当前插入的消息 作为队头 & 若此时消息队列处于等待状态,则唤醒
                            if (p == null || when == 0 || when < p.when) {
                                msg.next = p;
                                mMessages = msg;
                                needWake = mBlocked;
                            } else {
                                needWake = mBlocked && p.target == null && msg.isAsynchronous();
                                Message prev;
    
                            // b. 判断消息队列里有消息,则根据 消息(Message)创建的时间 插入到队列中
                                for (;;) {
                                    prev = p;
                                    p = p.next;
                                    if (p == null || when < p.when) {
                                        break;
                                    }
                                    if (needWake && p.isAsynchronous()) {
                                        needWake = false;
                                    }
                                }
    
                                msg.next = p; 
                                prev.next = msg;
                            }
    
                            if (needWake) {
                                nativeWake(mPtr);
                            }
                        }
                        return true;
                }
    
    // 之后,随着Looper对象的无限消息循环
    // 不断从消息队列中取出Handler发送的消息 & 分发到对应Handler
    // 最终回调Handler.handleMessage()处理消息
    • 总结
      Handler发送消息的本质 = 为该消息定义target属性(即本身实例对象) & 将消息入队到绑定线程的消息队列中。具体如下:

    示意图

    至此,关于使用 Handler.sendMessage()的源码解析完毕

    总结

    • 根据操作步骤的源码分析总结

    示意图

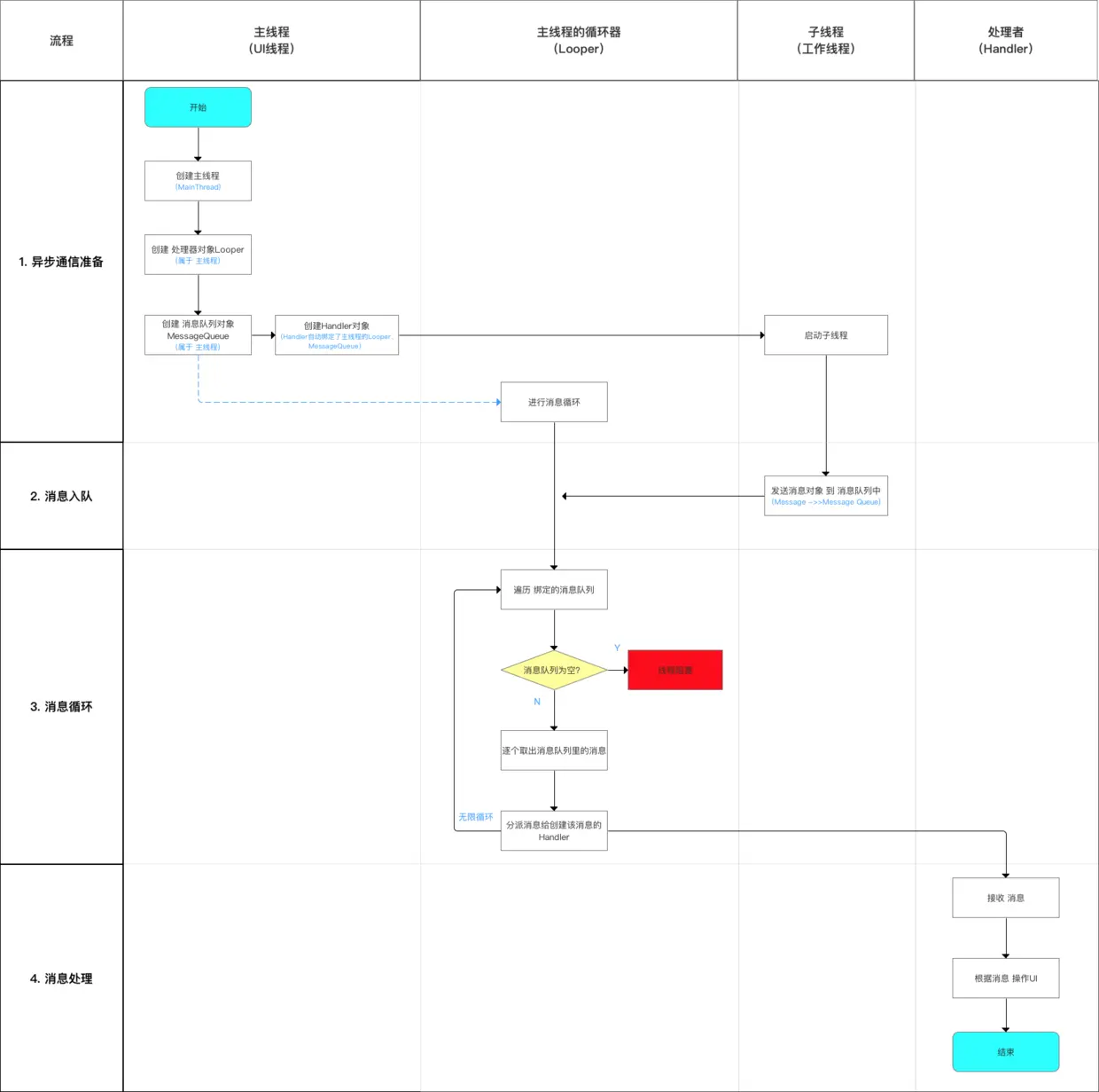
    • 工作流程总结

    下面,将顺着文章:工作流程再理一次

    示意图

    示意图


    方式2:使用 Handler.post()

    • 使用步骤
    // 步骤1:在主线程中创建Handler实例
        private Handler mhandler = new mHandler();
    
    // 步骤2:在工作线程中 发送消息到消息队列中 & 指定操作UI内容
    // 需传入1个Runnable对象
        mHandler.post(new Runnable() {
                @Override
                public void run() {
                    ... // 需执行的UI操作 
                }
    
        });
    
    // 步骤3:开启工作线程(同时启动了Handler)
    // 多线程可采用AsyncTask、继承Thread类、实现Runnable
    • 源码分析
      下面,我将根据上述每个步骤进行源码分析
      实际上,该方式与方式1中的Handler.sendMessage()工作原理相同、源码分析类似,下面将主要讲解不同之处

    步骤1:在主线程中创建Handler实例

    /** 
      * 具体使用
      */
        private Handler mhandler = new  Handler();
        // 与方式1的使用不同:此处无复写Handler.handleMessage()
    
    /** 
      * 源码分析:Handler的构造方法
      * 作用:
      *     a. 在此之前,主线程创建时隐式创建Looper对象、MessageQueue对象
      *     b. 初始化Handler对象、绑定线程 & 进入消息循环
      * 此处的源码分析类似方式1,此处不作过多描述
      */

    步骤2:在工作线程中 发送消息到消息队列中

    /** 
      * 具体使用
      * 需传入1个Runnable对象、复写run()从而指定UI操作
      */
        mHandler.post(new Runnable() {
                @Override
                public void run() {
                    ... // 需执行的UI操作 
                }
    
        });
    
    /** 
      * 源码分析:Handler.post(Runnable r)
      * 定义:属于处理者类(Handler)中的方法
      * 作用:定义UI操作、将Runnable对象封装成消息对象 & 发送 到消息队列中(Message ->> MessageQueue)
      * 注:
      *    a. 相比sendMessage(),post()最大的不同在于,更新的UI操作可直接在重写的run()中定义
      *    b. 实际上,Runnable并无创建新线程,而是发送 消息 到消息队列中
      */
      public final boolean post(Runnable r)
            {
               return  sendMessageDelayed(getPostMessage(r), 0);
               // getPostMessage(r) 的源码分析->>分析1
               // sendMessageDelayed()的源码分析 ->>分析2
    
            }
                  /** 
                   * 分析1:getPostMessage(r)
                   * 作用:将传入的Runable对象封装成1个消息对象
                   **/
                  private static Message getPostMessage(Runnable r) {
                            // 1. 创建1个消息对象(Message)
                            Message m = Message.obtain();
                                // 注:创建Message对象可用关键字new 或 Message.obtain()
                                // 建议:使用Message.obtain()创建,
                                // 原因:因为Message内部维护了1个Message池,用于Message的复用,使用obtain()直接从池内获取,从而避免使用new重新分配内存
    
                            // 2. 将 Runable对象 赋值给消息对象(message)的callback属性
                            m.callback = r;
    
                            // 3. 返回该消息对象
                            return m;
                        } // 回到调用原处
    
                 /** 
                   * 分析2:sendMessageDelayed(msg, 0)
                   * 作用:实际上,从此处开始,则类似方式1 = 将消息入队到消息队列,
                   * 即 最终是调用MessageQueue.enqueueMessage()
                   **/
                   public final boolean sendMessageDelayed(Message msg, long delayMillis)
                    {
                        if (delayMillis < 0) {
                            delayMillis = 0;
                        }
    
                        return sendMessageAtTime(msg, SystemClock.uptimeMillis() + delayMillis);
                        // 请看分析3
                    }
    
                 /** 
                   * 分析3:sendMessageAtTime(msg, SystemClock.uptimeMillis() + delayMillis)
                   **/
                   public boolean sendMessageAtTime(Message msg, long uptimeMillis) {
                            // 1. 获取对应的消息队列对象(MessageQueue)
                            MessageQueue queue = mQueue;
    
                            // 2. 调用了enqueueMessage方法 ->>分析3
                            return enqueueMessage(queue, msg, uptimeMillis);
                        }
    
                 /** 
                   * 分析4:enqueueMessage(queue, msg, uptimeMillis)
                   **/
                    private boolean enqueueMessage(MessageQueue queue, Message msg, long uptimeMillis) {
                         // 1. 将msg.target赋值为this
                         // 即 :把 当前的Handler实例对象作为msg的target属性
                         msg.target = this;
                         // 请回忆起上面说的Looper的loop()中消息循环时,会从消息队列中取出每个消息msg,然后执行msg.target.dispatchMessage(msg)去处理消息
                         // 实际上则是将该消息派发给对应的Handler实例        
    
                        // 2. 调用消息队列的enqueueMessage()
                        // 即:Handler发送的消息,最终是保存到消息队列
                        return queue.enqueueMessage(msg, uptimeMillis);
                }
    
                // 注:实际上从分析2开始,源码 与 sendMessage(Message msg)发送方式相同
    

    从上面的分析可看出:

    1. 消息对象的创建 = 内部 根据Runnable对象而封装
    2. 发送到消息队列的逻辑 = 方式1中sendMessage(Message msg)

    下面,我们重新回到步骤1前的隐式操作2:消息循环,即Looper类中的loop()方法

    /** 
      * 源码分析: Looper.loop()
      * 作用:消息循环,即从消息队列中获取消息、分发消息到Handler
      * 特别注意:
      *       a. 主线程的消息循环不允许退出,即无限循环
      *       b. 子线程的消息循环允许退出:调用消息队列MessageQueue的quit()
      */
      public static void loop() {
    
            ...// 仅贴出关键代码
    
            // 1. 获取当前Looper的消息队列
                final Looper me = myLooper();
                if (me == null) {
                    throw new RuntimeException("No Looper; Looper.prepare() wasn't called on this thread.");
                }
                // myLooper()作用:返回sThreadLocal存储的Looper实例;若me为null 则抛出异常
                // 即loop()执行前必须执行prepare(),从而创建1个Looper实例
    
                final MessageQueue queue = me.mQueue;
                // 获取Looper实例中的消息队列对象(MessageQueue)
    
            // 2. 消息循环(通过for循环)
                for (;;) {
    
                // 2.1 从消息队列中取出消息
                Message msg = queue.next(); 
                if (msg == null) {
                    return;
                }
                // next():取出消息队列里的消息
                // 若取出的消息为空,则线程阻塞
    
                // 2.2 派发消息到对应的Handler
                msg.target.dispatchMessage(msg);
                // 把消息Message派发给消息对象msg的target属性
                // target属性实际是1个handler对象
                // ->>分析1
    
            // 3. 释放消息占据的资源
            msg.recycle();
            }
    }
    
    /** 
      * 分析1:dispatchMessage(msg)
      * 定义:属于处理者类(Handler)中的方法
      * 作用:派发消息到对应的Handler实例 & 根据传入的msg作出对应的操作
      */
      public void dispatchMessage(Message msg) {
    
        // 1. 若msg.callback属性不为空,则代表使用了post(Runnable r)发送消息(即此处需讨论的)
        // 则执行handleCallback(msg),即回调Runnable对象里复写的run()->> 分析2
            if (msg.callback != null) {
                handleCallback(msg);
            } else {
                if (mCallback != null) {
                    if (mCallback.handleMessage(msg)) {
                        return;
                    }
                }
    
                // 2. 若msg.callback属性为空,则代表使用了sendMessage(Message msg)发送消息(即此处需讨论的)
                // 则执行handleMessage(msg),即回调复写的handleMessage(msg) 
                handleMessage(msg);
    
            }
        }
    
      /** 
        * 分析2:handleCallback(msg)
        **/
        private static void handleCallback(Message message) {
            message.callback.run();
            //  Message对象的callback属性 = 传入的Runnable对象
            // 即回调Runnable对象里复写的run()
        }

    至此,你应该明白使用 Handler.post()的工作流程:与方式1(Handler.sendMessage())类似,区别在于:

    1. 不需外部创建消息对象,而是内部根据传入的Runnable对象 封装消息对象
    2. 回调的消息处理方法是:复写Runnable对象的run()

    二者的具体异同如下:

    示意图

    至此,关于使用 Handler.post()的源码解析完毕

    总结

    • 根据操作步骤的源码分析总结
      示意图

    • 工作流程总结

    下面,将顺着文章:工作流程再理一次

    示意图

    示意图

    至此,关于Handler机制的源码全部分析完毕。


    5. 总结

    • 本文详细分析了Handler机制的源码,文字总结 & 流程图如下:

    示意图

    示意图

    示意图

    示意图

    • 下面我将继续深入讲解 Android中的Handler异步通信传递机制的相关知识,如 工作机制流程、源码解析等,有兴趣可以继续关注Carson_Ho的安卓开发笔记

    请帮顶 / 评论点赞!因为你的鼓励是我写作的最大动力!