本文中源码基于OkHttp 3.6.0
- 《OkHttp Request 请求执行流程》
- 《OkHttp - Interceptors(一)》
- 《OkHttp - Interceptors(二)》
- 《OkHttp - Interceptors(三)》
- 《OkHttp - Interceptors(四)》
上一篇文章《OkHttp Request 请求执行流程》中分析我们知道 OkHttp 的请求是一个链式的过程,在 RealCall 的 getResponseWithInterceptorChain() 方法中构建了一个请求处理链,链上的每一个节点都有相对独立的功能,当它们完成自己的请求任务后就把处理结果返回给上一个节点,直到最后返回给发起请求的用户。这些处理请求的节点就是 Interceptor,它们由下面几种类型构成:
- 自定义 Interceptors ,由用户自定义的 Interceptor,最早接收到 Request、最后完成对 Response 的处理;
- RetryAndFollowupInterceptor,负责处理链接失败时的重试及重定向请求;
- BridgeInterceptor, 负责处理请求的 headers、cookie、gzip;
- CacheInterceptor,负责匹配请求的缓存、验证缓存有效性、及保存响应的缓存;
- ConnectInterceptor,负责创建到服务器的链接;
- 自定义 Network Interceptors,同样由用户自定义,与之前的 Interceptor 最大的区别就是,请求执行到这里已经与服务器建立上了连接;
- CallServerInterceptor,对服务器发起实际的请求,接收返回结果。
下面我们按照顺序依次来分析各个系统 Interceptor 对请求的处理。
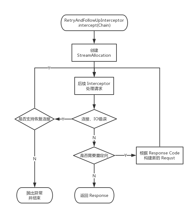
RetryAndFollowupInterceptor
RetryAndFollowupInterceptor 是第一个接收到 Request 的系统 Interceptor ,它的主要作用是在后续 Interceptor 处理请求遇到错误时,重新构造一个新的 Request 并再次发起请求,下面我们来看看它的 intercept 方法。
public Response intercept(Chain chain) throws IOException {
Request request = chain.request();
// 构建一个 StreamAllocation,其提供建立连接、管理复用连接的能力
streamAllocation = new StreamAllocation(
client.connectionPool(), createAddress(request.url()), callStackTrace);
// 重定向次数计数器,默认超过20次就直接抛出错误
int followUpCount = 0;
Response priorResponse = null;
while (true) {
if (canceled) {
streamAllocation.release();
throw new IOException("Canceled");
}
Response response = null;
boolean releaseConnection = true;
try {
// 交给下一个 Interceptor 处理请求
response = ((RealInterceptorChain) chain).proceed(request, streamAllocation, null, null);
releaseConnection = false;
} catch (RouteException e) {
// 连接失败,判断是否可以恢复连接,若不可恢复,直接抛出异常结束请求。此时还没有发送请求
if (!recover(e.getLastConnectException(), false, request)) {
throw e.getLastConnectException();
}
releaseConnection = false;
continue;
} catch (IOException e) {
// 在与服务器的通信过程中发生错误,判断是否可以恢复连接,此时可能已经向服务器发送了请求
boolean requestSendStarted = !(e instanceof ConnectionShutdownException);
if (!recover(e, requestSendStarted, request)) throw e;
releaseConnection = false;
continue;
} finally {
// 其他异常不处理,关闭连接释放资源。
if (releaseConnection) {
streamAllocation.streamFailed(null);
streamAllocation.release();
}
}
// Attach the prior response if it exists. Such responses never have a body.
if (priorResponse != null) {
response = response.newBuilder()
.priorResponse(priorResponse.newBuilder()
.body(null)
.build())
.build();
}
// 根据服务器返回响应构造一个新的 Request
Request followUp = followUpRequest(response);
// 如果不支持重试,直接返回服务器结果
if (followUp == null) {
if (!forWebSocket) {
streamAllocation.release();
}
return response;
}
closeQuietly(response.body());
if (++followUpCount > MAX_FOLLOW_UPS) {
streamAllocation.release();
throw new ProtocolException("Too many follow-up requests: " + followUpCount);
}
if (followUp.body() instanceof UnrepeatableRequestBody) {
streamAllocation.release();
throw new HttpRetryException("Cannot retry streamed HTTP body", response.code());
}
// 如果不能复用一条连接,需要使用新的地址重新构建一个连接
if (!sameConnection(response, followUp.url())) {
streamAllocation.release();
streamAllocation = new StreamAllocation(
client.connectionPool(), createAddress(followUp.url()), callStackTrace);
} else if (streamAllocation.codec() != null) {
throw new IllegalStateException("Closing the body of " + response
+ " didn't close its backing stream. Bad interceptor?");
}
request = followUp;
priorResponse = response;
}
}
在将请求交由下一个节点处理之前,RetryAndFollowupInterceptor 创建了一个 StreamAllocation ,这个对象用来创建并维护客户端到服务器的链接,在分析 ConnectInterceptor 的时候我们再来详细地讲解其功能实现。
在请求执行的过程中,由于网络等原因,可能会出现与服务器链接失败、数据传输失败等情况,为了尽量保证请求的可靠性,OkHttp 会自动对失败的请求进行重试。这时通过 recover() 判断客户端是否可以恢复与服务器的连接,如果可以恢复,那么会使用 StreamAllocation 选择另外一个 Route 重新创建一个连接;如果不能恢复则只能关闭连接,抛出异常。
private boolean recover(IOException e, boolean requestSendStarted, Request userRequest) {
streamAllocation.streamFailed(e);
// 如果在 OkHttpClient 中设置了retryOnConnectionFailure,表示我们不允许进行请求重试
if (!client.retryOnConnectionFailure()) return false;
// 如果请求中包含不能重复提交的内容,则不允许重试
if (requestSendStarted && userRequest.body() instanceof UnrepeatableRequestBody) return false;
// 根据错误类型判断是否能够重试
if (!isRecoverable(e, requestSendStarted)) return false;
// 连接中并不存在下一个路由地址,则不能重试
if (!streamAllocation.hasMoreRoutes()) return false;
// For failure recovery, use the same route selector with a new connection.
return true;
}
在我们正常连接到服务器并发起请求的情况下,服务器返回的 Response 任然有可能不是我们需要的结果,比如发生服务器需要身份认证(401)、重定向(30x)的时候。那么下面我们再来看看 OkHttp 中对这一部分逻辑的处理。
private Request followUpRequest(Response userResponse) throws IOException {
if (userResponse == null) throw new IllegalStateException();
Connection connection = streamAllocation.connection();
Route route = connection != null
? connection.route()
: null;
int responseCode = userResponse.code();
final String method = userResponse.request().method();
switch (responseCode) {
// 407,代理认证,表示需要经过代理服务器的授权
case HTTP_PROXY_AUTH:
Proxy selectedProxy = route != null
? route.proxy()
: client.proxy();
if (selectedProxy.type() != Proxy.Type.HTTP) {
throw new ProtocolException("Received HTTP_PROXY_AUTH (407) code while not using proxy");
}
// 交由 OkHttpClient 中设置的代理认证处理,默认未设置
return client.proxyAuthenticator().authenticate(route, userResponse);
// 401,基本认证,访问被拒绝,需要授权
case HTTP_UNAUTHORIZED:
// 交由用户设置的认证处理,默认未设置
return client.authenticator().authenticate(route, userResponse);
// 308,永久迁移
case HTTP_PERM_REDIRECT:
// 307,临时迁移
case HTTP_TEMP_REDIRECT:
// 服务器为了禁止一味地使用重定向,将这几个状态码区分开,如果该请求不是 GET 或者 HEAD,那么不进行自动重定向,交给用户自己处理
if (!method.equals("GET") && !method.equals("HEAD")) {
return null;
}
// 300,请求的资源存在多个候选地址,同时返回一个选项列表
case HTTP_MULT_CHOICE:
// 301,资源被移动到新的位置
case HTTP_MOVED_PERM:
// 302,类似301
case HTTP_MOVED_TEMP:
// 303,类似301、302
case HTTP_SEE_OTHER:
// 如果设置禁止重定向,则返回 null
if (!client.followRedirects()) return null;
String location = userResponse.header("Location");
if (location == null) return null;
// 解析 Location 中地址
HttpUrl url = userResponse.request().url().resolve(location);
// Don't follow redirects to unsupported protocols.
if (url == null) return null;
// 这里判断原始请求地址和重定向的地址是否使用相同协议(同为 Http 或 Https)
boolean sameScheme = url.scheme().equals(userResponse.request().url().scheme());
// 判断 OkHttp 中配置是否允许跨协议的重定向
if (!sameScheme && !client.followSslRedirects()) return null;
// Most redirects don't include a request body.
Request.Builder requestBuilder = userResponse.request().newBuilder();
// 这里处理重定向请求中的实体部分
if (HttpMethod.permitsRequestBody(method)) {
// 重定向中是否允许携带实体(PROPFIND方法允许携带实体,其他方法不允许携带实体,需要将请求改为 GET 请求)
final boolean maintainBody = HttpMethod.redirectsWithBody(method);
if (HttpMethod.redirectsToGet(method)) {
requestBuilder.method("GET", null);
} else {
RequestBody requestBody = maintainBody ? userResponse.request().body() : null;
requestBuilder.method(method, requestBody);
}
if (!maintainBody) {
requestBuilder.removeHeader("Transfer-Encoding");
requestBuilder.removeHeader("Content-Length");
requestBuilder.removeHeader("Content-Type");
}
}
// When redirecting across hosts, drop all authentication headers. This
// is potentially annoying to the application layer since they have no
// way to retain them.
if (!sameConnection(userResponse, url)) {
requestBuilder.removeHeader("Authorization");
}
// 使用重定向指定地址构建一个新的 request
return requestBuilder.url(url).build();
// 408,请求超时,不修改请求,直接重试
case HTTP_CLIENT_TIMEOUT:
// 408's are rare in practice, but some servers like HAProxy use this response code. The
// spec says that we may repeat the request without modifications. Modern browsers also
// repeat the request (even non-idempotent ones.)
if (userResponse.request().body() instanceof UnrepeatableRequestBody) {
return null;
}
return userResponse.request();
default:
return null;
}
}
RetryAndFollowupInterceptor 在接收到来自服务器的 Response 后,通过 followUpRequest() 方法判断是否需要对该请求进行重试,如果需要重试,则构建一个新的 Request 以便再次发起请求;如果拿到的 Response 就是最终的结果,就直接将 Response 返回给用户,完成请求。

BridgeInterceptor
BridgeInterceptor 中的源码理解起来相对比较简单,在将请求交付给下一个处理节点前,它的主要作用是在 Request 的 Header 中添加缺失的头部信息(Content-Type、本地存储的 Cookie 信息),以及在接收到服务器返回的 Response 后存储 Header 中的 Cookie,并解压响应实体(如果是 gzip 的话)。
public Response intercept(Chain chain) throws IOException {
Request userRequest = chain.request();
Request.Builder requestBuilder = userRequest.newBuilder();
RequestBody body = userRequest.body();
if (body != null) {
MediaType contentType = body.contentType();
if (contentType != null) {
// 设置 Content-Type(text、image、video 等)
requestBuilder.header("Content-Type", contentType.toString());
}
// contentLength 用于标识实体实体大小,便于服务器判断实体是否传输完毕。
// 如果指定了 contentLength,则在 header 中添加;如果没有指定,则使用 Transfer-Encoding: chunked 分块编码方式。
long contentLength = body.contentLength();
if (contentLength != -1) {
requestBuilder.header("Content-Length", Long.toString(contentLength));
requestBuilder.removeHeader("Transfer-Encoding");
} else {
requestBuilder.header("Transfer-Encoding", "chunked");
requestBuilder.removeHeader("Content-Length");
}
}
// 设置 Host
if (userRequest.header("Host") == null) {
requestBuilder.header("Host", hostHeader(userRequest.url(), false));
}
// 请求保持连接
if (userRequest.header("Connection") == null) {
requestBuilder.header("Connection", "Keep-Alive");
}
// If we add an "Accept-Encoding: gzip" header field we're responsible for also decompressing
// the transfer stream.
boolean transparentGzip = false;
if (userRequest.header("Accept-Encoding") == null && userRequest.header("Range") == null) {
transparentGzip = true;
requestBuilder.header("Accept-Encoding", "gzip");
}
// 获取对应 url 下的 cookie
List<Cookie> cookies = cookieJar.loadForRequest(userRequest.url());
if (!cookies.isEmpty()) {
requestBuilder.header("Cookie", cookieHeader(cookies));
}
if (userRequest.header("User-Agent") == null) {
requestBuilder.header("User-Agent", Version.userAgent());
}
// 后续 Interceptor 处理请求
Response networkResponse = chain.proceed(requestBuilder.build());
// 保持 Response 中的 cookie
HttpHeaders.receiveHeaders(cookieJar, userRequest.url(), networkResponse.headers());
Response.Builder responseBuilder = networkResponse.newBuilder()
.request(userRequest);
// 如果请求中设置了 Content-Encoding: gzip,完成对 body 的解压
if (transparentGzip
&& "gzip".equalsIgnoreCase(networkResponse.header("Content-Encoding"))
&& HttpHeaders.hasBody(networkResponse)) {
GzipSource responseBody = new GzipSource(networkResponse.body().source());
Headers strippedHeaders = networkResponse.headers().newBuilder()
.removeAll("Content-Encoding")
.removeAll("Content-Length")
.build();
responseBuilder.headers(strippedHeaders);
responseBuilder.body(new RealResponseBody(strippedHeaders, Okio.buffer(responseBody)));
}
return responseBuilder.build();
}