摘要: 原创出处 http://www.iocoder.cn/TCC-Transaction/http-sample/ 「芋道源码」欢迎转载,保留摘要,谢谢!
本文主要基于 TCC-Transaction 1.2.3.3 正式版

🙂🙂🙂关注**微信公众号:【芋道源码】**有福利:
- RocketMQ / MyCAT / Sharding-JDBC 所有源码分析文章列表
- RocketMQ / MyCAT / Sharding-JDBC 中文注释源码 GitHub 地址
- 您对于源码的疑问每条留言都将得到认真回复。甚至不知道如何读源码也可以请教噢。
- 新的源码解析文章实时收到通知。每周更新一篇左右。
- 认真的源码交流微信群。
1. 概述
本文分享 TCC 项目实战。以官方 Maven项目 tcc-transaction-http-sample 为例子( tcc-transaction-dubbo-sample 类似 )。
建议你已经成功启动了该项目。如果不知道如何启动,可以先查看《TCC-Transaction 源码分析 —— 调试环境搭建》。如果再碰到问题,欢迎加微信公众号( 芋道源码 ),我会一一仔细回复。
OK,首先我们简单了解下这个项目。

- 首页 => 商品列表 => 确认支付页 => 支付结果页
- 使用账户余额 + 红包余额联合支付购买商品,并账户之间转账。
项目拆分三个子 Maven 项目:
tcc-transaction-http-order:商城服务,提供商品和商品订单逻辑。tcc-transaction-http-capital:资金服务,提供账户余额逻辑。tcc-transaction-http-redpacket:红包服务,提供红包余额逻辑。

你行好事会因为得到赞赏而愉悦
同理,开源项目贡献者会因为 Star 而更加有动力
为 TCC-Transaction 点赞!传送门
2. 实体结构
2.1 商城服务

-
Shop,商店表。实体代码如下:
public class Shop { /** * 商店编号 */ private long id; /** * 所有者用户编号 */ private long ownerUserId; } -
Product,商品表。实体代码如下:
public class Product implements Serializable { /** * 商品编号 */ private long productId; /** * 商店编号 */ private long shopId; /** * 商品名 */ private String productName; /** * 单价 */ private BigDecimal price; } -
Order,订单表。实现代码如下:
public class Order implements Serializable { private static final long serialVersionUID = -5908730245224893590L; /** * 订单编号 */ private long id; /** * 支付( 下单 )用户编号 */ private long payerUserId; /** * 收款( 商店拥有者 )用户编号 */ private long payeeUserId; /** * 红包支付金额 */ private BigDecimal redPacketPayAmount; /** * 账户余额支付金额 */ private BigDecimal capitalPayAmount; /** * 订单状态 * - DRAFT :草稿 * - PAYING :支付中 * - CONFIRMED :支付成功 * - PAY_FAILED :支付失败 */ private String status = "DRAFT"; /** * 商户订单号,使用 UUID 生成 */ private String merchantOrderNo; /** * 订单明细数组 * 非存储字段 */ private List<OrderLine> orderLines = new ArrayList<OrderLine>(); }
-
OrderLine,订单明细。实体代码如下:
public class OrderLine implements Serializable { private static final long serialVersionUID = 2300754647209250837L; /** * 订单编号 */ private long id; /** * 商品编号 */ private long productId; /** * 数量 */ private int quantity; /** * 单价 */ private BigDecimal unitPrice; }
业务逻辑:
下单时,插入订单状态为 "DRAFT" 的订单( Order )记录,并插入购买的商品订单明细( OrderLine )记录。支付时,更新订单状态为 "PAYING"。
- 订单支付成功,更新订单状态为
"CONFIRMED"。 - 订单支付失败,更新订单状体为
"PAY_FAILED"。
2.2 资金服务
关系较为简单,有两个实体:
-
CapitalAccount,资金账户余额。实体代码如下:
public class CapitalAccount { /** * 账户编号 */ private long id; /** * 用户编号 */ private long userId; /** * 余额 */ private BigDecimal balanceAmount; } -
TradeOrder,交易订单表。实体代码如下:
public class TradeOrder { /** * 交易订单编号 */ private long id; /** * 转出用户编号 */ private long selfUserId; /** * 转入用户编号 */ private long oppositeUserId; /** * 商户订单号 */ private String merchantOrderNo; /** * 金额 */ private BigDecimal amount; /** * 交易订单状态 * - DRAFT :草稿 * - CONFIRM :交易成功 * - CANCEL :交易取消 */ private String status = "DRAFT"; }
业务逻辑:
订单支付支付中,插入交易订单状态为 "DRAFT" 的订单( TradeOrder )记录,并更新减少下单用户的资金账户余额。
- 订单支付成功,更新交易订单状态为
"CONFIRM",并更新增加商店拥有用户的资金账户余额。 - 订单支付失败,更新交易订单状态为
"CANCEL",并更新**增加( 恢复 )**下单用户的资金账户余额。
2.3 红包服务
关系较为简单,和资金服务 99.99% 相同,有两个实体:
-
RedPacketAccount,红包账户余额。实体代码如下:
public class RedPacketAccount { /** * 账户编号 */ private long id; /** * 用户编号 */ private long userId; /** * 余额 */ private BigDecimal balanceAmount; } -
TradeOrder,交易订单表。实体代码如下:
public class TradeOrder { /** * 交易订单编号 */ private long id; /** * 转出用户编号 */ private long selfUserId; /** * 转入用户编号 */ private long oppositeUserId; /** * 商户订单号 */ private String merchantOrderNo; /** * 金额 */ private BigDecimal amount; /** * 交易订单状态 * - DRAFT :草稿 * - CONFIRM :交易成功 * - CANCEL :交易取消 */ private String status = "DRAFT"; }
业务逻辑:
订单支付支付中,插入交易订单状态为 "DRAFT" 的订单( TradeOrder )记录,并更新减少下单用户的红包账户余额。
- 订单支付成功,更新交易订单状态为
"CONFIRM",并更新增加商店拥有用户的红包账户余额。 - 订单支付失败,更新交易订单状态为
"CANCEL",并更新**增加( 恢复 )**下单用户的红包账户余额。
3. 服务调用
服务之间,通过 HTTP 进行调用。
红包服务和资金服务为商城服务提供调用( 以资金服务为例子 ):
-
XML 配置如下 :
// appcontext-service-provider.xml <?xml version="1.0" encoding="UTF-8"?> <beans xmlns="http://www.springframework.org/schema/beans" xmlns:xsi="http://www.w3.org/2001/XMLSchema-instance" xmlns:util="http://www.springframework.org/schema/util" xsi:schemaLocation="http://www.springframework.org/schema/beans http://www.springframework.org/schema/beans/spring-beans.xsd http://www.springframework.org/schema/util http://www.springframework.org/schema/util/spring-util.xsd"> <bean name="capitalAccountRepository" class="org.mengyun.tcctransaction.sample.http.capital.domain.repository.CapitalAccountRepository"/> <bean name="tradeOrderRepository" class="org.mengyun.tcctransaction.sample.http.capital.domain.repository.TradeOrderRepository"/> <bean name="capitalTradeOrderService" class="org.mengyun.tcctransaction.sample.http.capital.service.CapitalTradeOrderServiceImpl"/> <bean name="capitalAccountService" class="org.mengyun.tcctransaction.sample.http.capital.service.CapitalAccountServiceImpl"/> <bean name="capitalTradeOrderServiceExporter" class="org.springframework.remoting.httpinvoker.SimpleHttpInvokerServiceExporter"> <property name="service" ref="capitalTradeOrderService"/> <property name="serviceInterface" value="org.mengyun.tcctransaction.sample.http.capital.api.CapitalTradeOrderService"/> </bean> <bean name="capitalAccountServiceExporter" class="org.springframework.remoting.httpinvoker.SimpleHttpInvokerServiceExporter"> <property name="service" ref="capitalAccountService"/> <property name="serviceInterface" value="org.mengyun.tcctransaction.sample.http.capital.api.CapitalAccountService"/> </bean> <bean id="httpServer" class="org.springframework.remoting.support.SimpleHttpServerFactoryBean"> <property name="contexts"> <util:map> <entry key="/remoting/CapitalTradeOrderService" value-ref="capitalTradeOrderServiceExporter"/> <entry key="/remoting/CapitalAccountService" value-ref="capitalAccountServiceExporter"/> </util:map> </property> <property name="port" value="8081"/> </bean> </beans> -
Java 代码实现如下 :
public class CapitalAccountServiceImpl implements CapitalAccountService { @Autowired CapitalAccountRepository capitalAccountRepository; @Override public BigDecimal getCapitalAccountByUserId(long userId) { return capitalAccountRepository.findByUserId(userId).getBalanceAmount(); } } public class CapitalAccountServiceImpl implements CapitalAccountService { @Autowired CapitalAccountRepository capitalAccountRepository; @Override public BigDecimal getCapitalAccountByUserId(long userId) { return capitalAccountRepository.findByUserId(userId).getBalanceAmount(); } }
商城服务调用
-
XML 配置如下:
// appcontext-service-consumer.xml <?xml version="1.0" encoding="UTF-8"?> <beans xmlns="http://www.springframework.org/schema/beans" xmlns:xsi="http://www.w3.org/2001/XMLSchema-instance" xsi:schemaLocation="http://www.springframework.org/schema/beans http://www.springframework.org/schema/beans/spring-beans.xsd"> <bean id="httpInvokerRequestExecutor" class="org.springframework.remoting.httpinvoker.CommonsHttpInvokerRequestExecutor"> <property name="httpClient"> <bean class="org.apache.commons.httpclient.HttpClient"> <property name="httpConnectionManager"> <ref bean="multiThreadHttpConnectionManager"/> </property> </bean> </property> </bean> <bean id="multiThreadHttpConnectionManager" class="org.apache.commons.httpclient.MultiThreadedHttpConnectionManager"> <property name="params"> <bean class="org.apache.commons.httpclient.params.HttpConnectionManagerParams"> <property name="connectionTimeout" value="200000"/> <property name="maxTotalConnections" value="600"/> <property name="defaultMaxConnectionsPerHost" value="512"/> <property name="soTimeout" value="5000"/> </bean> </property> </bean> <bean id="captialTradeOrderService" class="org.springframework.remoting.httpinvoker.HttpInvokerProxyFactoryBean"> <property name="serviceUrl" value="http://localhost:8081/remoting/CapitalTradeOrderService"/> <property name="serviceInterface" value="org.mengyun.tcctransaction.sample.http.capital.api.CapitalTradeOrderService"/> <property name="httpInvokerRequestExecutor" ref="httpInvokerRequestExecutor"/> </bean> <bean id="capitalAccountService" class="org.springframework.remoting.httpinvoker.HttpInvokerProxyFactoryBean"> <property name="serviceUrl" value="http://localhost:8081/remoting/CapitalAccountService"/> <property name="serviceInterface" value="org.mengyun.tcctransaction.sample.http.capital.api.CapitalAccountService"/> <property name="httpInvokerRequestExecutor" ref="httpInvokerRequestExecutor"/> </bean> <bean id="redPacketAccountService" class="org.springframework.remoting.httpinvoker.HttpInvokerProxyFactoryBean"> <property name="serviceUrl" value="http://localhost:8082/remoting/RedPacketAccountService"/> <property name="serviceInterface" value="org.mengyun.tcctransaction.sample.http.redpacket.api.RedPacketAccountService"/> <property name="httpInvokerRequestExecutor" ref="httpInvokerRequestExecutor"/> </bean> <bean id="redPacketTradeOrderService" class="org.springframework.remoting.httpinvoker.HttpInvokerProxyFactoryBean"> <property name="serviceUrl" value="http://localhost:8082/remoting/RedPacketTradeOrderService"/> <property name="serviceInterface" value="org.mengyun.tcctransaction.sample.http.redpacket.api.RedPacketTradeOrderService"/> <property name="httpInvokerRequestExecutor" ref="httpInvokerRequestExecutor"/> </bean> </beans> -
Java 接口接口如下:
public interface CapitalAccountService { BigDecimal getCapitalAccountByUserId(long userId); } public interface CapitalTradeOrderService { String record(TransactionContext transactionContext, CapitalTradeOrderDto tradeOrderDto); } public interface RedPacketAccountService { BigDecimal getRedPacketAccountByUserId(long userId); } public interface RedPacketTradeOrderService { String record(TransactionContext transactionContext, RedPacketTradeOrderDto tradeOrderDto); }
4. 下单支付流程
ps:数据访问的方法,请自己拉取代码,使用 IDE 查看。谢谢。🙂
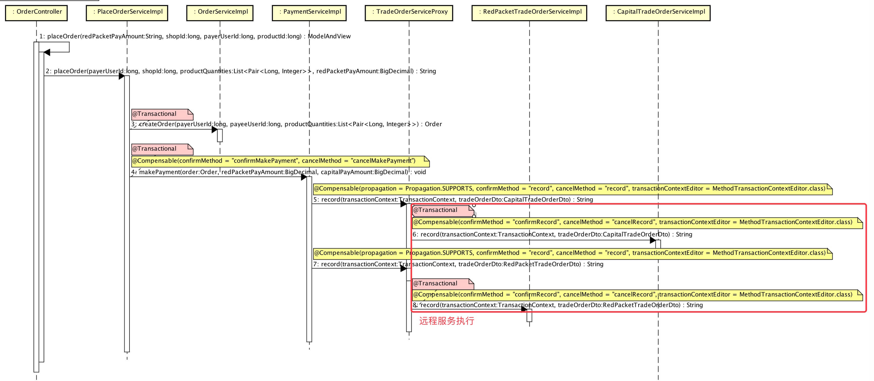
下单支付流程,整体流程如下图( 打开大图 ):

点击**【支付】**按钮,下单支付流程。实现代码如下:
@Controller
@RequestMapping("")
public class OrderController {
@RequestMapping(value = "/placeorder", method = RequestMethod.POST)
public ModelAndView placeOrder(@RequestParam String redPacketPayAmount,
@RequestParam long shopId,
@RequestParam long payerUserId,
@RequestParam long productId) {
PlaceOrderRequest request = buildRequest(redPacketPayAmount, shopId, payerUserId, productId);
// 下单并支付订单
String merchantOrderNo = placeOrderService.placeOrder(request.getPayerUserId(), request.getShopId(),
request.getProductQuantities(), request.getRedPacketPayAmount());
// 返回
ModelAndView mv = new ModelAndView("pay_success");
// 查询订单状态
String status = orderService.getOrderStatusByMerchantOrderNo(merchantOrderNo);
// 支付结果提示
String payResultTip = null;
if ("CONFIRMED".equals(status)) {
payResultTip = "支付成功";
} else if ("PAY_FAILED".equals(status)) {
payResultTip = "支付失败";
}
mv.addObject("payResult", payResultTip);
// 商品信息
mv.addObject("product", productRepository.findById(productId));
// 资金账户金额 和 红包账户金额
mv.addObject("capitalAmount", accountService.getCapitalAccountByUserId(payerUserId));
mv.addObject("redPacketAmount", accountService.getRedPacketAccountByUserId(payerUserId));
return mv;
}
}
- 调用
PlaceOrderService#placeOrder(...)方法,下单并支付订单。 - 调用
OrderService#getOrderStatusByMerchantOrderNo(...)方法,查询订单状态。
调用 PlaceOrderService#placeOrder(...) 方法,下单并支付订单。实现代码如下:
@Service
public class PlaceOrderServiceImpl {
public String placeOrder(long payerUserId, long shopId, List<Pair<Long, Integer>> productQuantities, BigDecimal redPacketPayAmount) {
// 获取商店
Shop shop = shopRepository.findById(shopId);
// 创建订单
Order order = orderService.createOrder(payerUserId, shop.getOwnerUserId(), productQuantities);
// 发起支付
Boolean result = false;
try {
paymentService.makePayment(order, redPacketPayAmount, order.getTotalAmount().subtract(redPacketPayAmount));
} catch (ConfirmingException confirmingException) {
// exception throws with the tcc transaction status is CONFIRMING,
// when tcc transaction is confirming status,
// the tcc transaction recovery will try to confirm the whole transaction to ensure eventually consistent.
result = true;
} catch (CancellingException cancellingException) {
// exception throws with the tcc transaction status is CANCELLING,
// when tcc transaction is under CANCELLING status,
// the tcc transaction recovery will try to cancel the whole transaction to ensure eventually consistent.
} catch (Throwable e) {
// other exceptions throws at TRYING stage.
// you can retry or cancel the operation.
e.printStackTrace();
}
return order.getMerchantOrderNo();
}
}
-
调用
ShopRepository#findById(...)方法,查询商店。 -
调用
OrderService#createOrder(...)方法,创建订单状态为"DRAFT"的商城订单。实际业务不会这么做,此处仅仅是例子,简化流程。实现代码如下:@Service public class OrderServiceImpl { @Transactional public Order createOrder(long payerUserId, long payeeUserId, List<Pair<Long, Integer>> productQuantities) { Order order = orderFactory.buildOrder(payerUserId, payeeUserId, productQuantities); orderRepository.createOrder(order); return order; } }
- 调用
PaymentService#makePayment(...)方法,发起支付,TCC 流程。 - 生产代码对于异常需要进一步处理。
- 生产代码对于异常需要进一步处理。
- 生产代码对于异常需要进一步处理。
4.1 Try 阶段
商城服务
调用 PaymentService#makePayment(...) 方法,发起 Try 流程,实现代码如下:
@Compensable(confirmMethod = "confirmMakePayment", cancelMethod = "cancelMakePayment")
@Transactional
public void makePayment(Order order, BigDecimal redPacketPayAmount, BigDecimal capitalPayAmount) {
System.out.println("order try make payment called.time seq:" + DateFormatUtils.format(Calendar.getInstance(), "yyyy-MM-dd HH:mm:ss"));
// 更新订单状态为支付中
order.pay(redPacketPayAmount, capitalPayAmount);
orderRepository.updateOrder(order);
// 资金账户余额支付订单
String result = tradeOrderServiceProxy.record(null, buildCapitalTradeOrderDto(order));
// 红包账户余额支付订单
String result2 = tradeOrderServiceProxy.record(null, buildRedPacketTradeOrderDto(order));
}
-
设置方法注解 @Compensable
- 事务传播级别 Propagation.REQUIRED ( 默认值 )
- 设置
confirmMethod/cancelMethod方法名 - 事务上下文编辑类 DefaultTransactionContextEditor ( 默认值 )
-
设置方法注解 @Transactional,保证方法操作原子性。
-
调用
OrderRepository#updateOrder(...)方法,更新订单状态为支付中。实现代码如下:// Order.java public void pay(BigDecimal redPacketPayAmount, BigDecimal capitalPayAmount) { this.redPacketPayAmount = redPacketPayAmount; this.capitalPayAmount = capitalPayAmount; this.status = "PAYING"; }
-
调用
TradeOrderServiceProxy#record(...)方法,资金账户余额支付订单。实现代码如下:// TradeOrderServiceProxy.java @Compensable(propagation = Propagation.SUPPORTS, confirmMethod = "record", cancelMethod = "record", transactionContextEditor = Compensable.DefaultTransactionContextEditor.class) public String record(TransactionContext transactionContext, CapitalTradeOrderDto tradeOrderDto) { return capitalTradeOrderService.record(transactionContext, tradeOrderDto); } // CapitalTradeOrderService.java public interface CapitalTradeOrderService { String record(TransactionContext transactionContext, CapitalTradeOrderDto tradeOrderDto); }-
设置方法注解 @Compensable
propagation=Propagation.SUPPORTS:支持当前事务,如果当前没有事务,就以非事务方式执行。为什么不使用 REQUIRED ?如果使用 REQUIRED 事务传播级别,事务恢复重试时,会发起新的事务。confirmMethod、cancelMethod使用和 try 方法相同方法名:本地发起远程服务 TCC confirm / cancel 阶段,调用相同方法进行事务的提交或回滚。远程服务的 CompensableTransactionInterceptor 会根据事务的状态是 CONFIRMING / CANCELLING 来调用对应方法。
-
调用
CapitalTradeOrderService#record(...)方法,远程调用,发起资金账户余额支付订单。- 本地方法调用时,参数
transactionContext传递null即可,TransactionContextEditor 会设置。在《TCC-Transaction 源码分析 —— TCC 实现》「6.3 资源协调者拦截器」有详细解析。 - 远程方法调用时,参数
transactionContext需要传递。Dubbo 远程方法调用实际也进行了传递,传递方式较为特殊,通过隐式船舱,在《TCC-Transaction 源码分析 —— Dubbo 支持》「3. Dubbo 事务上下文编辑器」有详细解析。
- 本地方法调用时,参数
-
-
调用
TradeOrderServiceProxy#record(...)方法,红包账户余额支付订单。和资金账户余额支付订单 99.99% 类似,不重复“复制粘贴”。
资金服务
调用 CapitalTradeOrderServiceImpl#record(...) 方法,红包账户余额支付订单。实现代码如下:
@Override
@Compensable(confirmMethod = "confirmRecord", cancelMethod = "cancelRecord", transactionContextEditor = Compensable.DefaultTransactionContextEditor.class)
@Transactional
public String record(TransactionContext transactionContext, CapitalTradeOrderDto tradeOrderDto) {
// 调试用
try {
Thread.sleep(1000l);
// Thread.sleep(10000000L);
} catch (InterruptedException e) {
throw new RuntimeException(e);
}
System.out.println("capital try record called. time seq:" + DateFormatUtils.format(Calendar.getInstance(), "yyyy-MM-dd HH:mm:ss"));
// 生成交易订单
TradeOrder tradeOrder = new TradeOrder(
tradeOrderDto.getSelfUserId(),
tradeOrderDto.getOppositeUserId(),
tradeOrderDto.getMerchantOrderNo(),
tradeOrderDto.getAmount()
);
tradeOrderRepository.insert(tradeOrder);
// 更新减少下单用户的资金账户余额
CapitalAccount transferFromAccount = capitalAccountRepository.findByUserId(tradeOrderDto.getSelfUserId());
transferFromAccount.transferFrom(tradeOrderDto.getAmount());
capitalAccountRepository.save(transferFromAccount);
return "success";
}
-
设置方法注解 @Compensable
- 事务传播级别 Propagation.REQUIRED ( 默认值 )
- 设置
confirmMethod/cancelMethod方法名 - 事务上下文编辑类 DefaultTransactionContextEditor ( 默认值 )
-
设置方法注解 @Transactional,保证方法操作原子性。
-
调用
TradeOrderRepository#insert(...)方法,生成订单状态为"DRAFT"的交易订单。 -
调用
CapitalAccountRepository#save(...)方法,更新减少下单用户的资金账户余额。Try 阶段锁定资源时,一定要先扣。TCC 是最终事务一致性,如果先添加,可能被使用。
4.2 Confirm / Cancel 阶段
当 Try 操作全部成功时,发起 Confirm 操作。
当 Try 操作存在任务失败时,发起 Cancel 操作。
4.2.1 Confirm
商城服务
调用 PaymentServiceImpl#confirmMakePayment(...) 方法,更新订单状态为支付成功。实现代码如下:
public void confirmMakePayment(Order order, BigDecimal redPacketPayAmount, BigDecimal capitalPayAmount) {
// 调试用
try {
Thread.sleep(1000l);
} catch (InterruptedException e) {
throw new RuntimeException(e);
}
System.out.println("order confirm make payment called. time seq:" + DateFormatUtils.format(Calendar.getInstance(), "yyyy-MM-dd HH:mm:ss"));
// 更新订单状态为支付成功
order.confirm();
orderRepository.updateOrder(order);
}
-
生产代码该方法需要加下 @Transactional 注解,保证原子性。
-
调用
OrderRepository#updateOrder(...)方法,更新订单状态为支付成功。实现代码如下:// Order.java public void confirm() { this.status = "CONFIRMED"; }
资金服务
调用 CapitalTradeOrderServiceImpl#confirmRecord(...) 方法,更新交易订单状态为交易成功。
@Transactional
public void confirmRecord(TransactionContext transactionContext, CapitalTradeOrderDto tradeOrderDto) {
// 调试用
try {
Thread.sleep(1000l);
} catch (InterruptedException e) {
throw new RuntimeException(e);
}
System.out.println("capital confirm record called. time seq:" + DateFormatUtils.format(Calendar.getInstance(), "yyyy-MM-dd HH:mm:ss"));
// 查询交易记录
TradeOrder tradeOrder = tradeOrderRepository.findByMerchantOrderNo(tradeOrderDto.getMerchantOrderNo());
// 判断交易记录状态。因为 `#record()` 方法,可能事务回滚,记录不存在 / 状态不对
if (null != tradeOrder && "DRAFT".equals(tradeOrder.getStatus())) {
// 更新订单状态为交易成功
tradeOrder.confirm();
tradeOrderRepository.update(tradeOrder);
// 更新增加商店拥有者用户的资金账户余额
CapitalAccount transferToAccount = capitalAccountRepository.findByUserId(tradeOrderDto.getOppositeUserId());
transferToAccount.transferTo(tradeOrderDto.getAmount());
capitalAccountRepository.save(transferToAccount);
}
}
-
设置方法注解 @Transactional,保证方法操作原子性。
-
判断交易记录状态。因为
#record()方法,可能事务回滚,记录不存在 / 状态不对。 -
调用
TradeOrderRepository#update(...)方法,更新交易订单状态为交易成功。 -
调用
CapitalAccountRepository#save(...)方法,更新增加商店拥有者用户的资金账户余额。实现代码如下:// CapitalAccount.java public void transferTo(BigDecimal amount) { this.balanceAmount = this.balanceAmount.add(amount); }
红包服务
和资源服务 99.99% 相同,不重复“复制粘贴”。
4.2.2 Cancel
商城服务
调用 PaymentServiceImpl#cancelMakePayment(...) 方法,更新订单状态为支付失败。实现代码如下:
public void cancelMakePayment(Order order, BigDecimal redPacketPayAmount, BigDecimal capitalPayAmount) {
// 调试用
try {
Thread.sleep(1000l);
} catch (InterruptedException e) {
throw new RuntimeException(e);
}
System.out.println("order cancel make payment called.time seq:" + DateFormatUtils.format(Calendar.getInstance(), "yyyy-MM-dd HH:mm:ss"));
// 更新订单状态为支付失败
order.cancelPayment();
orderRepository.updateOrder(order);
}
-
生产代码该方法需要加下 @Transactional 注解,保证原子性。
-
调用
OrderRepository#updateOrder(...)方法,更新订单状态为支付失败。实现代码如下:// Order.java public void cancelPayment() { this.status = "PAY_FAILED"; }
资金服务
调用 CapitalTradeOrderServiceImpl#cancelRecord(...) 方法,更新交易订单状态为交易失败。
@Transactional
public void cancelRecord(TransactionContext transactionContext, CapitalTradeOrderDto tradeOrderDto) {
// 调试用
try {
Thread.sleep(1000l);
} catch (InterruptedException e) {
throw new RuntimeException(e);
}
System.out.println("capital cancel record called. time seq:" + DateFormatUtils.format(Calendar.getInstance(), "yyyy-MM-dd HH:mm:ss"));
// 查询交易记录
TradeOrder tradeOrder = tradeOrderRepository.findByMerchantOrderNo(tradeOrderDto.getMerchantOrderNo());
// 判断交易记录状态。因为 `#record()` 方法,可能事务回滚,记录不存在 / 状态不对
if (null != tradeOrder && "DRAFT".equals(tradeOrder.getStatus())) {
// / 更新订单状态为交易失败
tradeOrder.cancel();
tradeOrderRepository.update(tradeOrder);
// 更新增加( 恢复 )下单用户的资金账户余额
CapitalAccount capitalAccount = capitalAccountRepository.findByUserId(tradeOrderDto.getSelfUserId());
capitalAccount.cancelTransfer(tradeOrderDto.getAmount());
capitalAccountRepository.save(capitalAccount);
}
}
-
设置方法注解 @Transactional,保证方法操作原子性。
-
判断交易记录状态。因为
#record()方法,可能事务回滚,记录不存在 / 状态不对。 -
调用
TradeOrderRepository#update(...)方法,更新交易订单状态为交易失败。 -
调用
CapitalAccountRepository#save(...)方法,更新增加( 恢复 )下单用户的资金账户余额。实现代码如下:// CapitalAccount.java public void cancelTransfer(BigDecimal amount) { transferTo(amount); }
红包服务
和资源服务 99.99% 相同,不重复“复制粘贴”。
666. 彩蛋

嘿嘿,代码只是看起来比较多,实际不多。
蚂蚁金融云提供了银行间转账的 TCC 过程例子,有兴趣的同学可以看看:《蚂蚁金融云 —— 分布式事务服务(DTS) —— 场景介绍》。
本系列 EOF ~撒花

胖友,分享个朋友圈,可好?!