1.前言
本文分析 Promise 特性的了解,完整实现了 Promise 所有功能。没有参考原生 Promise 的写法,自己根据思路一步一步完成以及描述,每个构建模块由:1、Promise 特性描述;2、实现特性的完整思路(分析一波) 3、项目代码;4、功能测试代码 几个部分组成。大致用到的知识有: 1、变量私有化;2、订阅发布模式;3、eventloop 理解;4、Promise特性;5、class 特性;6、对象类型的判定... 算了不写了
强行塞这么多我也是够拼的
2.Promise 特征分析
- Promise 有三种状态: pending(执行中)、 fulfilled(成功执行)、settled(异常捕获);
- Promise 可以通过 new 关键字创建一个 未完成的 Promise;
- Promise 可以直接通过 Promise.resolve 创建一个成功完成的 Promise 对象;
- Promise 可以直接通过 Promise.reject 创建一个异常状态的 Promise 对象;
- 通过 new 关键字创建的 Promise 方法里如果出现错误,会被 Promise 的 reject 捕获;
- Promise.resolve / Promise.reject 接收 thenable 对象和 Promise 对象的处理方式;
- 当没有错误处理时的,全局的 Promise 拒绝处理;
- 串联 Promise 以及 Promise 链返回值;
- Promise.all Promise.race;
3.Promise 的实现
-
状态码私有化
开始之前讨论一波 class 私有属性的实现,个人想到的方案如下:
1.通过闭包,将变量存放在 construct 方法里;弊端,所有的其他的对象方法必须在 construct 内定义(NO)。
2.通过在定义 Promise 的环境下定义一个 Map,根据当前对象索引去获取相应的私有值;弊端,因为 Map 的 key 是强引用,当定义的 Promise 不用时也不会被内存回收(NO);
3.通过在定义 Promise 的环境下定义一个 WeakMap,根据当前对象索引去获取相应的私有值; 优势,木有以上两种劣势(不写点什么感觉难受);
说了这么多那么咱们要用第三种方法吗?NO,原生 [[PromiseState]] 是一个内部属性,不暴露在 Promise 上,但是通过浏览器的控制台可以看到,用第三种方式模仿并不能直观的在控制台看到,所以我决定还是不要作为私有变量出现,但是把枚举特性干掉了 假装他是私有变量
心里好过一点因此你就能看到下面的代码;
const PENDDING = 'pendding';// 等待状态
const FULFILLED = 'resolved';// 成功操作状态
const REJECTED = 'rejected';// 捕获错误状态
class MyPromise{
constructor(handler){
// 数据初始化
this.init();
}
// 数据初始化
init(){
Object.defineProperties(this,{
'[[PromiseState]]': {
value: PENDDING,
writable: true,
enumerable: false
},
'[[PromiseValue]]': {
value: undefined,
writable: true,
enumerable: false
},
'thenQueue':{
value: [],
writable: true,
enumerable: false
},
'catchQueue':{
value: [],
writable: true,
enumerable: false
}
})
}
// 获取当前状态
getPromiseState (){
return this['[[PromiseState]]'];
}
// 设置当前状态
setPromiseState (state) {
Object.defineProperty(this, '[[PromiseState]]', {
value: state,
writable: false
})
}
// 获取当前值
getPromiseValue (){
return this['[[PromiseValue]]'];
}
// 设置当前值
setPromiseValue (val) {
Object.defineProperty(this, '[[PromiseValue]]', {
value: val
})
}
}
-
创建一个未完成状态的Promise
函数调用过程分析:
- 使用者通过 new 关键字传入一个方法;
- 方法有两个参数
resolve和reject两个方法 - 当传入的方法调用
resolve时,状态变为 fulfilled,有且只有接收一次resolve里的方法里的值作为[[PromiseValue]],供该 Promise 对象下的then方法使用; - 当传入的方法调用
reject时,状态变为 rejected,有且只有接收一次reject里的方法里的值作为[[PromiseValue]],供该 Promise 对象下的catch方法使用;
代码思路:
-
首先传入的函数应该在 construct 方法里进行调用;
-
因具备一个存放待执行成功操作方法的队列,一个存放捕获异常方法的队列。
-
resolve方法下处理的问题是:1、判断当前状态是否是等待状态,如果不是则啥也不干,如果是走第二步
2、修改
[[PromiseState]]为FULFILLED;3、将
[[PromiseValue]]赋值为方法传递进来的参数;4、成功操作方法的队列在 eventloop 结束后①依次调用然后清空,捕获异常方法的队列清空;
-
reject方法基本就不赘述啦...... -
then方法:1、 判断当前状态是否为等待,是等待进行第 2 步,否则进行第 3 步;
2、 加入成功操作方法队列;
3、 当前eventloop 结束异步调用;
-
catch方法不赘述
ps: 注①因为无法将任务插入 microtask 中,就用 eventloop结束作为替代;
// 事件循环最后执行
const eventLoopEndRun = function (handler){
setImmediate(()=>{
handler()
})
}
// ...
class MyPromise{
constructor(handler){
// ...
// 方法传递,通过 bind 保持两个方法对当前对象的引用
handler(this.resolve.bind(this), this.reject.bind(this));
}
// ...
// 清空等待队列
clearQueue (currentState) {
const doQueue = currentState === REJECTED ? this.catchQueue : this.thenQueue;
const promiseData = this.getPromiseValue();
doQueue.forEach(queueHandler=>queueHandler(promiseData));
this.catchQueue = [];
this.thenQueue = []
}
// 状态改变方法
changeStateHandler (currentState, data){
this.setPromiseState(currentState);
this.setPromiseValue(data);
setImmediate(()=>{this.clearQueue(currentState)});
// 保持状态只能改变一次
this.changeStateHandler = null;
this.setPromiseState = null;
this.setPromiseValue = null;
}
// 不解释
resolve (data) {
this.changeStateHandler && this.changeStateHandler(FULFILLED, data);
}
// 不解释
reject (err) {
this.changeStateHandler && this.changeStateHandler(REJECTED, err);
}
// 不解释
then(thenHandler){
const currentState = this.getPromiseState();
const promiseData = this.getPromiseValue();
if (currentState === FULFILLED) thenHandler(promiseData);
else if (currentState === PENDDING) this.thenQueue.push(thenHandler);
}
// 不解释
catch(catchHandler){
const currentState = this.getPromiseState();
const promiseData = this.getPromiseValue();
if (currentState === REJECTED) catchHandler(promiseData);
else if (currentState === PENDDING) this.catchQueue.push(catchHandler);
}
}
// 测试方法
const test1 = new MyPromise((resolve,reject)=>{
setTimeout(()=>{
resolve('2s 后输出了我');
}, 2000)
});
const test2 = new MyPromise((resolve,reject)=>{
setTimeout(()=>{
reject('我出错啦!')
}, 2000)
})
test1.then(data=>console.log(data));
test1.catch(err=>console.log(err));
test2.then(data=>console.log(data));
test2.catch(err=>console.log(err));
console.log("我是最早的");
-
创建一个完成状态的Promise
通过 Promise.resolve() 创建一个成功操作的 Promise 对象; Promise.reject() 创建一个捕获错误的 Promise 对象,new 关键字传入的方法体有报错,会直接被 reject 捕获;
分析一波:
-
能直接调用的方法,妥妥应该的是一个静态方法;
-
调用之后要生成一个新的 Promise 对象;
-
所以咱们就要分两步走 1,创建一个 Promise 对象,然后调用其 resolve 方法.
-
因为实例化的对象不能获取寄几的 static 方法
-
通过 try+catch 捕获 handler 异常,并通过 reject 进行抛出;
-
// ...
// construct 方法新增一个类型,当 new 关键字进来传递的不是一个函数,咱们同样在 eventLoop 结束抛出一个错误
if(Object.prototype.toString.call(handler) !== "[object Function]"){
eventLoopEndRun(()=>{
throw new Error(`MyPromise resolver ${typeof handler} is not a function`)
})
} else {
// 方法传递,this指向会变,通过 bind 保持两个方法对当前对象的引用
// 当然也可以这么玩:data=>this.resolve(data)
try{
handler(this.resolve.bind(this), this.reject.bind(this));
} catch(err) {
this.reject(err);
}
}
// ...
// 不解释
static resolve (data) {
return new MyPromise(resolve=>resolve(data));
}
// 不解释
static reject (err) {
return new MyPromise((resolve, reject)=>{reject(err)});
}
// 测试方法
var resolvePromise = MyPromise.resolve(111);
resolvePromise.then(data=>console.log(data));
var rejectPromise = MyPromise.reject('这个错了');
rejectPromise.catch(data=>console.log(data));
new MyPromise();
var errPromise = new MyPromise(()=>{throw new Error("我错了")});
errPromise.catch(data=>console.log(data.message));
-
thenable 对象 + 全局错误监听
thenable 对象是啥?就是有个属性为 then 方法的对象,then 方法里有两个参数,resolve、reject 至于 resolve 和 reject 的作用,就不赘述啦
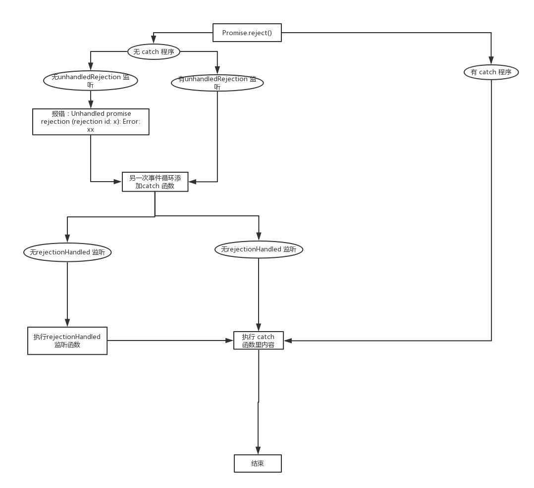
好像还是打了很多字。全局错误监听,监听分为两种(书上的说法是): 一个触发是当前事件循环结束前没有catch 当前错误 Promise --- unhandledRejection;一个触发是当前事件循环后,当 Promise 被拒绝,并且没有 catch 程序,就会被触发 --- rejectionHandled。经过 node 环境下测试(在 Chrome 控制台测试好像无论如何都不会被触发)感觉是 rejectionHandled 触发实在新的时间循环添加 catch 程序后才会被触发,大致流程图如下。

let rejected; process.on('unhandledRejection',function(event){ console.log('onunhandledrejection'); }) process.on('rejectionHandled',function(event){ console.log('onrejectionhandled'); }) rejected = Promise.reject(new Error('xx')) eventLoopEndRun(()=>{ console.log(123); rejected.catch(err=>{ console.log(err.message) }) rejected.catch(err=>{ console.log(err.message) }) })分析一波:
-
在 reject 阶段进行订阅
unhanlderReject事件; -
catch 函数中移除当前 Promise 对
unhandledRejection事件的订阅,执行传入 catch 前发布当前 Promise 的rejectionHandled事件。 -
当前事件循环结束,我们需要优先对
unhanlderReject事件进行发布,所以我们需要调整eventLoopEndRun 函数;当Promise没有 catch 程序,且没有全局没有unhanlderReject监听,我们就要抛出相应的错误。 -
我们需要自定义这个 订阅发布者,然后能通过当前 Promise 使得事件触发绑定相应的回调。
-
这个发布订阅者具有备的功能有: 1、新增监听回调;2、订阅和取消订阅;3、相应的事件发布后,将对应 map 中 Promise 修改状态。
-
于是乎代码如下:
// PromiseSubscribePublish.js
const UNHANDLEDREJECTION = 'UNHANDLEDREJECTION'; // 当前事件循环,无 catch 函数状态;
const REJECTIONHANDLED = 'REJECTIONHANDLED'; // 事件循环后,无 catch 函数状态;
class PromiseSubscribePublish{
constructor(){
this.subscribeUnhandler = new Map();
this.subscribeHandler = new Map();
this.errFuc = {}
}
// 监听事件绑定
bindLisener (type, cb){
console.log(type.toUpperCase(), UNHANDLEDREJECTION)
if(type.toUpperCase() !== UNHANDLEDREJECTION && type.toUpperCase() !== REJECTIONHANDLED) throw Error('type toUpperCase must be UNHANDLEDREJECTION or REJECTIONHANDLED');
if(Object.prototype.toString.call(cb) !== "[object Function]") throw Error('callback is not function');
this.errFuc[type.toUpperCase()] = cb;
}
subscribe(promise, err){
// 订阅一波,以当前 Promise 为 key,err 为参数,加入 unhandler map 中
this.subscribeUnhandler.set(promise, err)
}
quitSubscribe(promise){
this.subscribeUnhandler.delete(promise);
}
publish (type, promise) {
let changgeStateFuc; // 定义当前状态变换操作
const errFuc = this.errFuc[type]; // 当前绑定的监听函数
if(type === UNHANDLEDREJECTION){
// 没有订阅事件的 promise 则啥也不干
if (!this.subscribeUnhandler.size) return;
// 根据当前事件类型,选择处理函数
changgeStateFuc = (err, promise)=>{
this.subscribeHandler.set(promise);
this.subscribeUnhandler.delete(promise, err);
}
// 不论如何当前时间循环下的等待队列状态全部需要变更
if(errFuc){
this.subscribeUnhandler.forEach((err, promise)=>{
errFuc(err, promise)
changgeStateFuc(err, promise)
})
} else {
this.subscribeUnhandler.forEach((err, promise)=>{
changgeStateFuc(err, promise)
})
console.error('Uncaught (in promise)', err);
}
} else {
// 如果该 promise 没有进行订阅
if(!this.subscribeHandler.has(promise)) return;
// 哪个 promise 发布 catch 函数,就根据当前 Promise 执行相应方法,并将其从 Handler 订阅者里删除
errFuc && errFuc(promise);
this.subscribeHandler.delete(promise);
}
}
}
// 定义一些静态成员变量 默认不可写
Object.defineProperties(PromiseSubscribePublish, {
[UNHANDLEDREJECTION]:{
value: UNHANDLEDREJECTION
},
[REJECTIONHANDLED]:{
value: REJECTIONHANDLED
}
})
module.exports = PromiseSubscribePublish;
// MyPromise.js
// ..
const PromiseSubscribePublish = require('./PromiseSubscribePublish');
const promiseSubscribePublish = new PromiseSubscribePublish();
// 事件循环最后执行
const eventLoopEndRun = (()=>{
let unhandledPub;
let timer;
const queueHandler = [];
// 激活事件循环最后执行
const activateRun = ()=>{
// 截流
timer && clearTimeout(timer);
timer = setTimeout(()=>{
unhandledPub && unhandledPub();
let handler = queueHandler.shift();
while(handler){
handler();
handler = queueHandler.shift();
}
},0);
}
// 设置 unhanldedReject 优先级最高 , 直接加入队列
return (handler,immediate)=> {
immediate ? unhandledPub = handler : queueHandler.push(handler);
activateRun();
}
})()
//...
reject (err) {
this.changeStateHandler && this.changeStateHandler(REJECTED, err);
promiseSubscribePublish.subscribe(this, err);
// 存在 reject ,事件循环结束发布 UNHANDLEDREJECTION
eventLoopEndRun(()=>
promiseSubscribePublish.publish(PromiseSubscribePublish.UNHANDLEDREJECTION, this),
true
);
}
//...
static unhandledRejectionLisener(cb){
promiseSubscribePublish.bindLisener(PromiseSubscribePublish.UNHANDLEDREJECTION ,cb)
}
static rejectionHandledLisener(cb){
promiseSubscribePublish.bindLisener(PromiseSubscribePublish.REJECTIONHANDLED ,cb)
}
// ...
catch(catchHandler){
const currentState = this.getPromiseState();
const promiseData = this.getPromiseValue();
// 取消当前事件循环下 reject 状态未 catch 事件订阅;
promiseSubscribePublish.quitSubscribe(this);
if (currentState === REJECTED) {
eventLoopEndRun(()=>{
// 发布 catch 处理
promiseSubscribePublish.publish(PromiseSubscribePublish.REJECTIONHANDLED, this);
catchHandler(promiseData);
});
}
else if (currentState === PENDDING) this.catchQueue.push(catchHandler);
}
// 测试代码
MyPromise.unhandledRejectionLisener((err,promise)=>{
console.log(err, promise);
})
MyPromise.rejectionHandledLisener((err,promise)=>{
console.log(err, promise);
})
var myPromise = MyPromise.reject(11);
// myPromise.catch(()=>{console.log('catch')});
setTimeout(()=>{
myPromise.catch(()=>{console.log('catch')});
},1000)
-
串联 Promise 以及 Promise 链返回值
看到链式,首先想到的是 jquery 调用。jquery 返回的是 jquery 对象本体。而 Promise 根据状态判断:
- 当是操作成功状态时,调用 catch 会返回和当前 Promise 的
[[PromiseStatus]]和[[PromiseValues]]状态相同新构建的 Promise;调用 then 方法时,返回和当前 Promise 的[[PromiseStatus]]相同的,[[PromiseValues]]值为 then 方法返回值的 新构建的 Promise; - 当是捕获错误状态时,调用 then 会返回和当前 Promise 的
[[PromiseStatus]]和[[PromiseValues]]状态相同新构建的 Promise;调用 catch 方法时, 返回操作成功的新构建的 Promise ,[[PromiseValues]]值为 catch 方法返回值; - 当执行 catch 或 then 方法体内有报错,直接返回一个新构建捕获错误的 Promise ,
[[PromiseValues]]为那个错误; - 如果 Promise 中有一环出现错误,而链中没有 catch 方法,则抛出错误,否则把链上的所有 Promise 都从
unhandledRejuect订阅中去除。 - 因为 then 和 catch 回调方法是当前事件循环结束时才执行,而 catch 去除 Promise 链上
unhandledRejuect订阅是当前事件循环,如果链上有方法报错,unhandledRejuect订阅会再次发生,这样会造成哪怕当前报错 Promise 后有 catch,也会抛出错误,因此需要给当前 Promise 加一个属性,以标志链后有 catch,使得其不订阅unhandledRejuect事件。
分析一波:
- 要在实例方法中,创建另一个当前类的实例时,必须用到当前类的构造函数。当咱们的类被继承出一个派生类,咱们希望返回的是那个派生类,于是不能直接 new MyPromise 去创建,而要使用一个 Symbol.species
- 新建 Promise 和之前的 Promise 存在关联,所以当前 Promise 的状态决定新 Promise 状态,构建新 Promise 的过程中当前 Promise 的捕获函数不能将其订阅从 unhandledReject 中移除,所以需要一个标志位来标识 then 函数属性。
- Promise 链上如果出现 catch 函数,链上 catch 函数之前的所有 Promise 都将从订阅 unhandledReject Map 中移除,因此 Promise 需要记录链上的上一级 Promise;
- Promise then 或 catch 方法体内报错将构建一个捕获错误状态的 Promise,因此需要一个函数去捕获可能发生的错误;
- 当是操作成功状态时,调用 catch 会返回和当前 Promise 的
//... MyPromise.js
const runFucMaybeError = handler => {
try {
return handler();
} catch(err) {
return {
iserror: FUCERROR,
err
};
}
}
const clearLinksSubscribe = linkPrePromise=>{
while(linkPrePromise && !linkPrePromise.hascatch){
linkPrePromise.hascatch = true;
promiseSubscribePublish.quitSubscribe(linkPrePromise);
linkPrePromise = linkPrePromise.linkPrePromise;
}
}
// 不解释
then(thenHandler, quitReturn){
const currentState = this.getPromiseState();
const promiseData = this.getPromiseValue();
let nextPromiseData;
if (currentState === FULFILLED) eventLoopEndRun(()=>{
nextPromiseData = runFucMaybeError(()=>thenHandler(promiseData))
});
else if (currentState === PENDDING) this.thenQueue.push(data=>{
nextPromiseData = runFucMaybeError(()=>thenHandler(data))
});
if(!quitReturn){
const nextPromise = new this.constructor[Symbol.species]((resolve,reject)=>{
this.catch(err=>{
reject(err);
}, true);
// 根据队列原则,执行肯定在当前 then 后,保证能正确拿到前一个 Promise 的返回值
this.then(()=>{
nextPromiseData && nextPromiseData.iserror === FUCERROR
? reject(nextPromiseData.err)
: resolve(nextPromiseData)
}, true)
})
nextPromise.linkPrePromise = this;
return nextPromise;
};
}
catch(catchHandler, quitReturn){
const currentState = this.getPromiseState();
const promiseData = this.getPromiseValue();
let nextPromiseData;
// 取消当前事件循环下 reject 状态未 catch 事件订阅;
// 当是实例内部调用时,不能将当前 Promise 从 unhandledReject 队列中移除;
// 否则顺着生成链依次将 Promise 移除;
if(!quitReturn)clearLinksSubscribe(this)
if (currentState === REJECTED) {
eventLoopEndRun(()=>{
// 发布 catch 处理
promiseSubscribePublish.publish(PromiseSubscribePublish.REJECTIONHANDLED, this);
nextPromiseData = runFucMaybeError(()=>catchHandler(promiseData));
});
}
else if (currentState === PENDDING) this.catchQueue.push(data=>{
nextPromiseData = runFucMaybeError(()=>{catchHandler(data)})
});
if(!quitReturn){
const nextPromise = new this.constructor[Symbol.species]((resolve,reject)=>{
// 根据队列原则,执行肯定在当前 then 后,保证能正确拿到报错的 Promise 的返回值
this.catch(()=>{
nextPromiseData && nextPromiseData.iserror === FUCERROR
? reject(nextPromiseData.err)
: resolve(nextPromiseData)
}, true);
this.then(data=>resolve(data), true)
})
nextPromise.linkPrePromise = this;
return nextPromise;
}
}
// 测试代码
const test1 = new MyPromise((resolve,reject)=>{
setTimeout(()=>{
resolve('2s 后输出了我');
}, 2000)
});
test1.then(data=>{
console.log(data);
return '你好'
}).then(data=>{
console.log(data);
return '不好'
}).then(data=>{
console.log(data);
});
test1.catch(err=>console.log(err)).then(data=>{
console.log(data);
return 'gggg'
}).then(data=>{
console.log(data);
});
const test2 = new MyPromise((resolve,reject)=>{
throw new Error('xx');
})
test2.then(data=>console.log(data)).catch(err=>console.log(err));
test2.catch(err=>console.log(err)).then(data=>{
console.log(data);
return '你好'
}).then(data=>{
console.log(data);
return '不好'
}).then(data=>{
console.log(data);
});
var a = MyPromise.resolve(1);
var b = a.then(data=>{throw new Error('11')}).catch(err=>{console.log(err.message)})
-
Promise.all + Promise.race;
Promise.all 有如下特性: 1、接收一个具有[Symbol.iterator]函数的数据, 返回一个 Promise,该 Promise 成功操作,then 方法传入一个数组,数组数据位置和迭代器迭代返回的顺序相关联,该 Promise 捕获错误 catch 里的传入捕获的错误; 2、 迭代器遍历结果如果是 Promise , 则将其 PromiseValue 作为值,插入传入数组对应的位置,当遍历结果不是 Promise 直接插入数组对应位置,当遇到捕获错误,或者 Promise 出现错误时直接将状态转变为 rejected 状态 ,从 catch 拿到相应错误的值;总结就是有错马上抛,要不等所有数据处理完才改变状态;
Promise.race 就不赘述:记住几点,传入参数要求和 .all 相同,数据处理方式是,先到先得,率先处理完的数据直接修改状态。
在分析一波之前,调整几个之前的没有考虑到的问题:
- 将状态改变函数覆盖操作移至 resolve 和 reject 函数中。
- reject 方法体执行全都由是否能改变状态决定。
- reject 新增一个参数,表示不订阅
unhandledReject事件,因为 then 方法也会生成新的 Promise,而 then 链前有捕获异常状态的 Promise 会造成重复报错,catch 无所谓,因为本身会Promise 链队列。
// 开头的 '-' 标示移除,'+' 表示新增
// ... changeStateHandler 方法
- this.changeStateHandler = null;
resolve (data) {
if(this.changeStateHandler){
this.changeStateHandler(FULFILLED, data);
// 保持状态只能改变一次
this.changeStateHandler = null;
}
}
reject (err, noSubscribe) {
if(this.changeStateHandler){
this.changeStateHandler(REJECTED, err);
!noSubscribe && !this.hascatch && promiseSubscribePublish.subscribe(this, err);
// 存在 reject ,事件循环结束发布 UNHANDLEDREJECTION
eventLoopEndRun(()=>
promiseSubscribePublish.publish(PromiseSubscribePublish.UNHANDLEDREJECTION, this),
true
);
// 保持状态只能改变一次
this.changeStateHandler = null;
}
}
// then 方法
- this.catch(err=>{
reject(err)
}, true);
+ this.catch(err=>reject(err, true), true);
接下来开始分析一波:
-
首先咱们的判断,传入的是否具有
Symbol.iterator,没有就直接抛错(Promise 状态会直接变为 reject,就不往下说了); -
因为咱们定义的 MyPromise 所以判断类型应该是 MyPromise,如果想要通过
Object.prototype.toString.call去判断,咱们需要给咱们的类加一个 tag -
.all 处理完一波数据插入结果值对应的位置,判断是否数据完全处理完,如果全部处理完才改变状态。.race 处理完那个直接改变状态,忽略后面、忽略后面、忽略后面(重要的事情哔哔3次)。
-
两边如果有传入的 Promise 状态出现捕获异常,返回的 Promise 状态即变为异常,catch 得到的值即为传入 Promise 异常的那个异常
绕死你。 -
因为是静态方法所以不能用 Symbol.species 构建实例。
// MyPromise.js 最后头
MyPromise.prototype[Symbol.toStringTag] = "MyPromise";
static all (promiseArr){
// 因为是静态方法 无法获取 this 所以不能使用实例内部方法构建方式去构建新对象
return new MyPromise((resolve,reject)=>{
const iterator = isIterator(promiseArr);
if(typeof iterator === 'string'){
console.error(iterator);
throw new Error(iterator);
}
let data = iterator.next();
const result = [];
let index = -1; // Promise 应存放返回数组的位置;
let waitPromiseNum = 0; // 统计未完成的 Promise;
let checkAllEnd = () => {
return waitPromiseNum === 0;
}
while (data) {
if(data.done) break;
index ++;
if(Object.prototype.toString.call(data.value) !== "[object MyPromise]"){
result[index] = data.value;
} else {
(index=>{
const promise = data.value;
waitPromiseNum++;
promise.then(data=>{
result[index] = data;
waitPromiseNum--;
// 看是否 Promise 全部完成
if(checkAllEnd())resolve(result);
}).catch(data=>reject(data));
})(index)
}
data = iterator.next();
}
if(checkAllEnd())resolve(result);
})
}
static race (promiseArr){
// 因为是静态方法 无法获取 this 所以不能使用实例内部方法构建方式去构建新对象
return new MyPromise((resolve,reject)=>{
const iterator = isIterator(promiseArr);
if(typeof iterator === 'string'){
console.error(iterator);
throw new Error(iterator);
}
let data = iterator.next();
while (data) {
if(data.done) break;
if(Object.prototype.toString.call(data.value) !== "[object MyPromise]"){
return resolve(data.value);
} else {
data.value
.then(data=>resolve(data))
.catch(data=>reject(data));
}
data = iterator.next();
}
})
}
// 测试方法
MyPromise.all(
[
MyPromise.resolve(1),
new MyPromise(resolve=>setTimeout(()=>resolve(2), 1000)),
MyPromise.resolve(3)
]).then(data=>{console.log(data)});
MyPromise.all([
1,
new MyPromise(resolve=>setTimeout(()=>resolve(2), 1000)),
MyPromise.resolve(3)
]).then(data=>{console.log(data)});
MyPromise.all([
MyPromise.resolve(1),
new MyPromise(resolve=>setTimeout(()=>resolve(2), 1000)),
MyPromise.reject(3)
]).then(data=>{console.log(data)});
MyPromise.race([
MyPromise.resolve(1),
new MyPromise(resolve=>setTimeout(()=>resolve(2), 1000)),
MyPromise.resolve(3)
]).then(data=>{console.log(data)});
MyPromise.race([
1,
new MyPromise(resolve=>setTimeout(()=>resolve(2), 1000)),
MyPromise.resolve(3)
]).then(data=>{console.log(data)});
MyPromise.race([
MyPromise.resolve(1),
new MyPromise(resolve=>setTimeout(()=>resolve(2), 1000)),
MyPromise.reject(3)
]).then(data=>{console.log(data)});
结束
如果发现过程遇到什么问题,欢迎及时提出。