Vue学习小札——2.0 vue的生命周期钩子

239 阅读2分钟

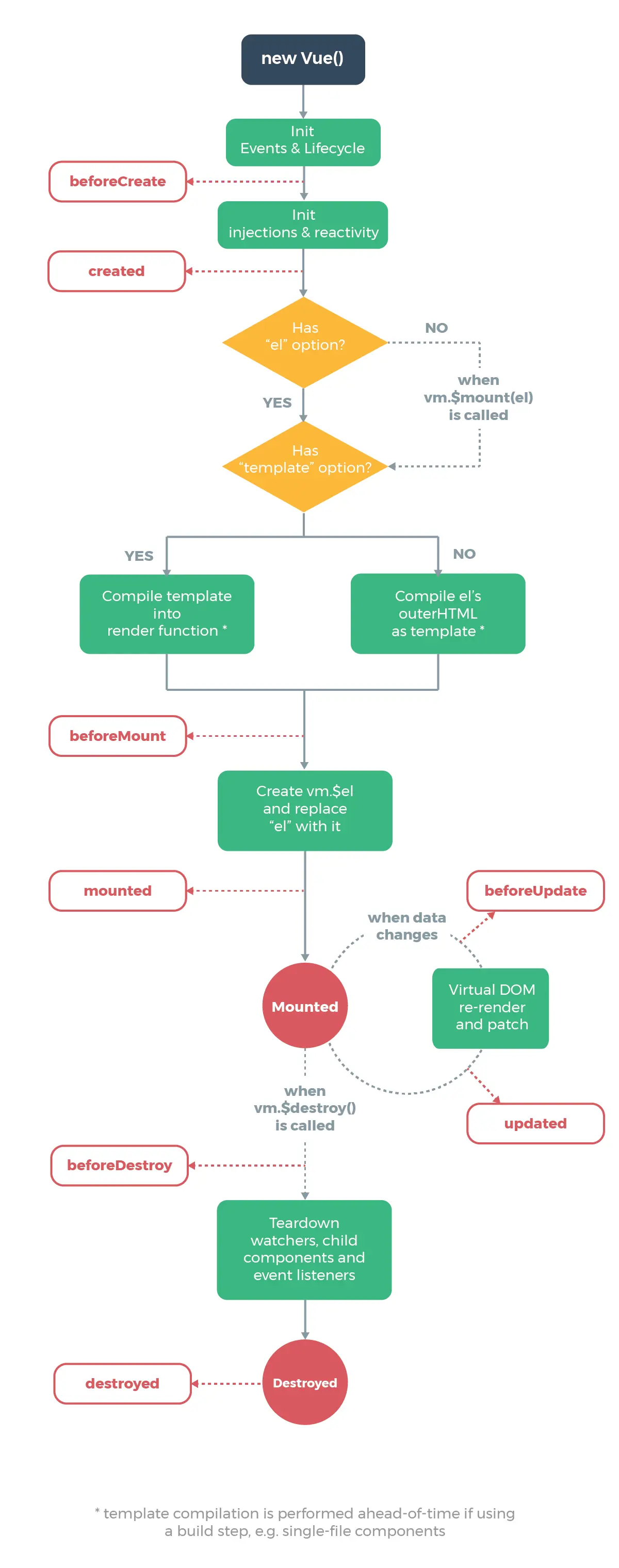
生命周期函数就是Vue实例在某一时间点自动执行的函数。


创建Vue实例。

首先会初始化事件和生命周期相关的一些内容。当最基础的实例化完成后,在这个时间点,Vue会自动执行  beforeCreate( )生命周期函数。

Vue会继续处理一些外部的注入包括双向绑定的一些内容,当这部分初始化也完成后,基本上Vue实例的一些初始化都完成了。这个时间点,Vue会自动执行  created( ) 生命周期函数。

Vue初始化结束。然后会询问一个条件:实例是否有“el”这个选项。如果有“el”这个选项,紧接着就会询问是否有“template”这个选项,如果没有“template”这个选项,就会把“el”的外层outerHTML当成模板。如果有“template”,就根据模板渲染页面。

有了模板有了数据并没有直接渲染页面,在渲染页面之前,会自动生成一个生命周期函数beforeMount()。 beforeMount执行完成之后,结合模板和数据生成最终的DOM元素会被挂载到页面上(页面被显示)。

页面被显示之后,又有一个生命周期函数  mounted()会被自动执行。

当组件即将被销毁"vm.$destroy()"的时候会自动执行 beforeDestroy() 生命周期函数。当组件完全被销毁之后会自动执行 destroyed() 生命周期函数。

当数据发生改变,还没重新渲染之前会自动执行 beforeUpdate()生命周期函数。当数据被重新渲染之后,会自动执行 updated()生命周期函数。


Vue实例的生命周期函数定义的话,并不放在 methods对象里,单独放在Vue实例里就可以。