Hyperapp 是最近热度颇高的一款迷你 JS 框架,其源码不到 400 行,压缩 gzip 后只有 1kB,却具有相当高的完成度,拿来实现简单的 web 应用也不在话下。整体实现上,Hyperapp 的思路与 React 比较类似,都是借助 Virtual DOM 来实现高效的 DOM 更新。在探究 Hyperapp 背后的实现原理之前,我们先看一下如何使用它。
注:本文基于 Hyperapp 1.2.5 版本。
使用
官方的文档中给出了一个示例应用(在线 demo 点我),代码如下:
import { h, app } from "hyperapp"
const state = {
count: 0
}
const actions = {
down: value => state => ({ count: state.count - value }),
up: value => state => ({ count: state.count + value })
}
const view = (state, actions) => (
<div>
<h1>{state.count}</h1>
<button onclick={() => actions.down(1)}>-</button>
<button onclick={() => actions.up(1)}>+</button>
</div>
)
app(state, actions, view, document.body)
几点简单的说明帮助你快速上手 Hyperapp:
- state 用于保存整个应用的数据,其无法直接修改
- 只有 actions 中的方法能够修改 state 中的数据
- state 中的数据修改后,视图会自动进行更新
- view 函数生成应用的视图,可以使用 JSX 语法
首先,Hyperapp 对外只暴露两个函数:h 和 app。其中 app 用于将应用挂载到 DOM 节点上,相当于启动函数。而 h 则用于处理 view,返回 Virtual DOM 节点。由于浏览器并不能理解上面示例中 view 函数使用的 JSX 语法,因此需要通过 Babel 等编译工具进行处理(React 党应该对这些比较熟悉)。安装 transform-react-jsx 插件后,在 .babel.rc 中指定该插件,同时将 pragma 设置为 h:
{
"plugins": [["transform-react-jsx", { "pragma": "h" }]]
}
如此,经过 Babel 编译后,上面的 view 函数就变成了如下这样:
const view = (state, actions) =>
h("div", {}, [
h("h1", {}, state.count),
h("button", { onclick: () => actions.down(1) }, "-"),
h("button", { onclick: () => actions.up(1) }, "+")
])
我们的 h 函数一顿操作后,返回的 Virtual DOM 节点的结构长这样:
{
nodeName: "div",
attributes: {},
children: [
{
nodeName: "h1",
attributes: {},
children: [0]
},
{
nodeName: "button",
attributes: { ... },
children: ["-"]
},
{
nodeName: "button",
attributes: { ... },
children: ["+"]
}
]
}
说白了 Virtual DOM 听起来高大上,实际上就是用 JavaScript 中的 Object 数据类型去描述一个DOM 节点,因为保存在内存中,所以更新修改很快,同时加上一些 diff 算法的优化,能够最大程度地降低 DOM 节点的渲染耗费。
当然,Hyperapp 也支持 @hyperapp/html, hyperx 等其他可以生成 Virtual DOM 的库,此处不表。
源码解析
回到源码上来,由于 Hyperapp 所有的操作都在 app 函数中完成,下面就来探究一下 app 函数都做了什么。该函数主流程相当简单,源码总计十来行,先贴在下面,后面慢慢分析:
export function app(state, actions, view, container) {
var map = [].map
var rootElement = (container && container.children[0]) || null
var oldNode = rootElement && recycleElement(rootElement)
var lifecycle = []
var skipRender
var isRecycling = true
var globalState = clone(state)
var wiredActions = wireStateToActions([], globalState, clone(actions))
scheduleRender()
return wiredActions
}
生命周期
首先我们先从整体来看一下 Hyperapp 在调用 app 函数启动应用后的生命周期,如下图所示:

app 函数执行后,经过一系列准备动作后,会调用 scheduleRender 函数进行视图渲染。顾名思义,该函数是调度渲染的意思。我们看一下源码:
function scheduleRender() {
if (!skipRender) {
skipRender = true
setTimeout(render)
}
}
可以看到,实际执行渲染的操作交由 render 函数来处理,执行的时机由 setTimeout(function(){}, 0) 决定,也就是下一个 event loop 开始后,是异步进行的。而这里 skipRender 是一个锁变量,保证在每一个 event loop 中 state 无论有多少次改变只会进行一次渲染。想象一下这样一个场景:我们在一个循环中执行了 1000 次 actions 中的某个方法来改变 state 中的值,如果不进行以上的操作,那么视图会渲染 1000 次,相当消耗性能,而这是非常不合理的。实际上 Hyperapp 的处理也略显粗糙,在更为复杂的前端框架中,会有非常完备的方案,比如 Vue 的 $nextTick 实现就复杂许多,详情可以参考这篇文章——Vue nextTick 机制。
render 调用 resolveNode 以获取最新的 Virtual DOM 形式的节点,再交由 patch 函数进行新旧节点的对比然后更新视图,同时把新节点的值赋给旧节点,方便下次比较更新。除了在最后 patch 更新视图时会进行 DOM 操作,其他时候,节点都是以 Virtual DOM 形式保存于内存中,只要新旧节点的 diff 算法足够高效,就能保持较高的视图更新效率。
除了初始化时的渲染之外,每当 actions 中的方法修改了 state 中的数据时,也会触发渲染。当然,Hyperapp 并没有去 “observe” state,而是通过对 actions 中的方法进行包装实现了这个功能(这也是 Hyperapp 规定只有 actions 中的方法能够修改 state 中的数据的原因)。
actions 处理
下面就来看一下 Hyperapp 如何对 actions 中的方法进行处理以使其在调用后能够触发 scheduleRender 的。app 函数执行初次渲染之前的准备工作里,最重要的操作就是处理 actions 中的方法。在研究其源码前,我们先看一下 Hyperapp 对 actions 中的方法制定的规范,当 state 中无嵌套对象时,总结起来大致是以下几条:
- 必须是一元函数(只接受一个参数)
- 函数返回值必须是以下几种:
- “a partial state object”,也就是包含
state中部分状态的 object。新的state将是原有的state与该返回值的浅合并(shallow merge)。例如:
const state = { name: 'chris', age: 20 } const actions = { setAge: newAge => ({ age: newAge }) }- 一个接受当前
state和actions为参数的函数,该函数的返回值必须为“a partial state object”。注意此时不能将接受的state参数直接修改后返回。正确的示例如下:
const actions = { down: value => state => ({ count: state.count - value }), up: value => state => ({ count: state.count + value }) }- Promise/null/undefined。此时将不会触发视图的重新渲染。
- “a partial state object”,也就是包含
当 state 中有嵌套对象时,actions 中对应的属性值为一个 partial state object,其实本质上没有区别,看下面的示例应该就能理解:
const state = {
counter: {
count: 0
}
}
const actions = {
counter: {
down: value => state => ({ count: state.count - value }),
up: value => state => ({ count: state.count + value })
}
}
现在我们来看一下 Hyperapp 对 actions 中方法的处理:
/**
*
* @param {Array} path 储存 state 中每层的 key,用于获取和设置 partial state object
* @param {Object} state
* @param {Object} actions
*/
function wireStateToActions(path, state, actions) {
// 遍历 actions
for (var key in actions) {
typeof actions[key] === "function"
// actions 中属性值为函数时,重新封装
? (function(key, action) {
actions[key] = function(data) {
// 执行方法
var result = action(data)
/*返回值是函数时,传入 state 和 actions 再次执行之
得到 partial state object
*/
if (typeof result === "function") {
result = result(getPartialState(path, globalState), actions)
}
/* result 不是 Promise/null/undefined
意味着 result 返回的是 partial state object
同时 result 与当前的 globalState(保存在全局的 state 的副本)中的 partial state object 不一致时
调用 scheduleRender 重新渲染视图
*/
if (
result &&
result !== (state = getPartialState(path, globalState)) &&
!result.then // !isPromise
) {
// globalState 立即更新
// 安排视图渲染
scheduleRender(
(globalState = setPartialState(
path,
clone(state, result),
globalState
))
)
}
return result
}
})(key, actions[key])
// 直接返回 partial state object
: wireStateToActions(
// 当 state 有嵌套时,规范要求 actions 中也有相同的嵌套层级
path.concat(key),
(state[key] = clone(state[key])),
(actions[key] = clone(actions[key]))
)
}
// 返回处理之后的所有函数
// 作为对外接口
return actions
}
注释已经说的比较详细,总结一下就是 Hyperapp 把 actions 中的所有方法遍历了一遍,在其执行完对 state 中数据的“修改”后,调用 scheduleRender 重新渲染视图。这里之所以给“修改”打上引号,是因为实际上 actions 并没有真的去修改 state 中数据的值,而是每次用一个新的 object 去替换了 state。这里涉及到一个 “Immutability” 的概念,也就是不可变性。这种特性使得我们可以像时光穿梭一般去调试代码(因为每一步操作的 state 都保存在内存中,类似快照一般)。这也是为什么上面的代码中我们可以直接用 === 去比较两个 object 的原因。
Virtual DOM
继续顺着生命周期看下去,在页面渲染开始前,Hyperapp 会将初始化时传入 app 函数的根节点以及 view 函数生成的节点全部处理为 Virtual DOM,其形式如文章开头第一节所示。在此基础上,Hyperapp 提供了 createElement/updateElement/removeElement/removeChildren/updateAttribute 等方法,用于处理从 Virtual DOM 到真实 DOM 节点的映射。
新旧节点 diff 更新
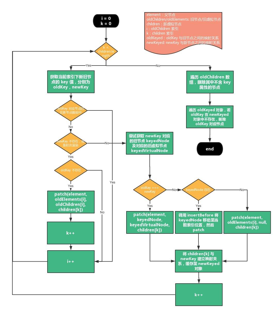
下面就是最关键的节点更新的部分了。可以说,diff 更新是决定类 React 框架性能最重要的部分。我们来看 Hyperapp 是如何做的。新旧节点的 diff 和更新都由 patch 函数完成。其接受以下 4 个参数(实际为 5 个,第 5 个参数为 svg 相关,此处暂不讨论):parent(当前层级根节点的父节点,DOM 节点)、element(当前层级的根节点,DOM 节点,初始由 oldNode 映射生成)、oldNode(Virtual DOM)、newNode(Virtual DOM)。patch 函数根据新旧节点的不同可以按照先后优先级进行以下四种操作:
- 新旧节点相同(可直接通过
===判断)时:不进行任何操作,直接返回 - 旧节点不存在或者新旧节点不同(通过
nodeName判断)时: 调用createElement创建新节点,并插入到parent的子元素中。如果旧节点存在,调用removeElement删除之。 - 新旧节点均为非元素节点时:
将
element的nodeValue值赋为newNode。根据 DOM Level 2 规范,除 text,comment,CDATA 和 attribute 节点之外的其他类型节点,其nodeValue均为null。而对于以上四种节点,直接更新其nodeValue值即可完成节点更新 - 新旧节点均存在,同时节点名称相同(即新旧节点
nodeName相同但二者不是同一节点,区别于情况一): 逻辑上是先更新节点属性,然后进入 children 数组中递归调用patch函数进行更新。不过 Hyperapp 为了提高性能,为节点提供了key属性。拥有key属性的 Virtual DOM 将对应特定的 DOM 节点(每个节点的key属性值需要保证在兄弟节点中中唯一 )。这样在更新时可以直接将其插入到新的位置,而不用低效率地删除再新建节点。下面的流程图说明了这里的策略:

Hyperapp 是一个很有意思的框架,除了以上分析的特点,借助 JSX 其还实现了组件化、组件懒加载、子组件插槽、节点生命周期钩子函数等高级特性。项目地址在此,大家可以自行查看学习。
本文首发于我的博客(点此查看),欢迎关注。