生命周期
What is the Life Cycle of an iPhone application?
The App Life Cycle
The Launch Cycle
-
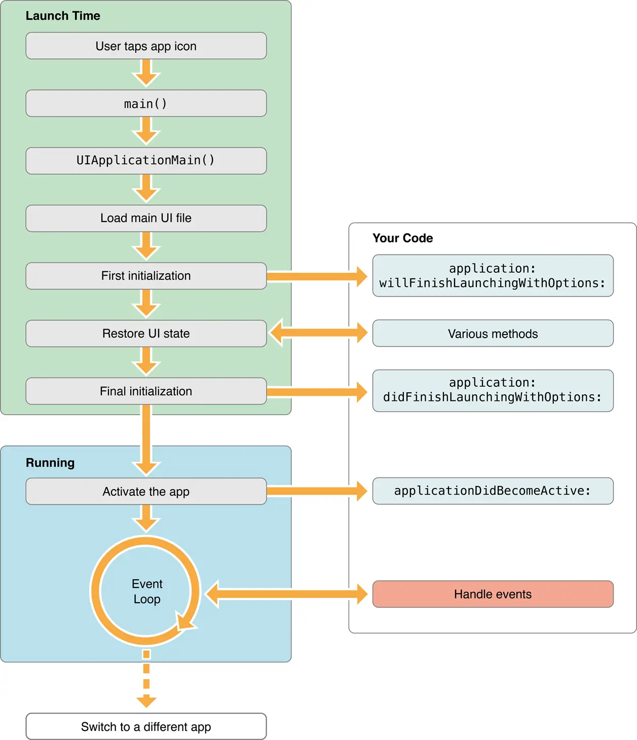
App Life Cycle methods
App Life Cycle methods
-
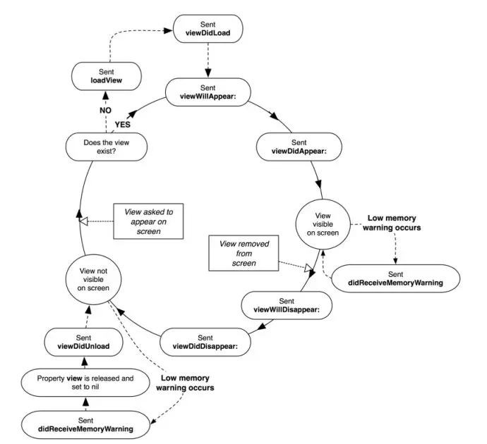
View Controller Life Cycle methods
View Controller Life Cycle methods
-
Launching an app into the foreground
Launching an app into the foreground
启动时间
Improving Your iOS App’s Launch Time
优化 App 的启动时间
今日头条iOS客户端启动速度优化
脑图链接:naotu.baidu.com/file/97c425…
密码:T1D0
iOS App 启动时间.png
App Life Cycle methods
View Controller Life Cycle methods
Launching an app into the foreground