Java基础-集合框架

2,049 阅读3分钟

概念

Java集合框架提供了数据持有对象的方式,提供了对数据集合的操作,Java集合框架位于java.util包下,主要有三个大类:Collect、Map接口以及对集合操作的工具类。

Collection

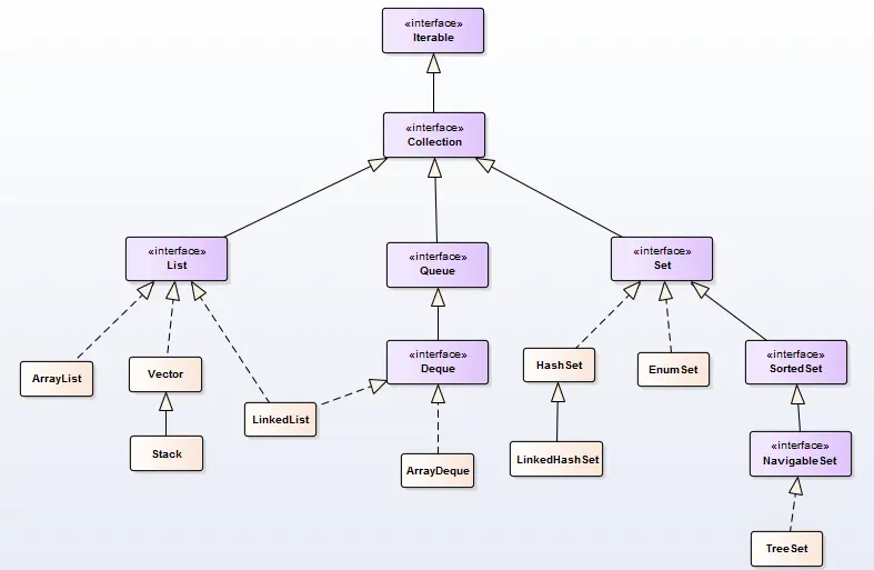
集合框架.png

  • ArrayList: 线程不同步,默认初始容量为10,当数组大小不足时增长为当前长度的50%
  • Vector: 线程同步,默认初始容量为10,当数组大小不足时增长率为当前长度的100%,它的同步是通过Iterator方法加synchronized实现的
  • LinkedList: 线程不同步,双端队列形式
  • Stack: 线程同步,继承自Vector,添加了几个方法来完成栈的功能。
  • Set: 是一种不包含重复元素的Collection,Set最多只有一个null元素
  • HashSet: 线程不同步,内部使用HashMap进行数据存储,提供的方法基本都是调用HashMap的方法,使用两者本质是一样的,集合元素可以为null
  • NavigableSet: 添加了搜索功能,可以对给定元素进行搜索:小于、小于等于、大于、大于等于,放回一个符合条件的最接近给定元素的key
  • TreeSet: 线程不同步,内部使用NavigableMap操作,默认元素“自然顺序”排列,可以通过Comparator改变排序。
  • EnumSet:线程不同步,内部使用Enum数组实现,速度比HashSet快,只能存储在构造函数传入的枚举类的枚举值。

Map

map.png

  • HashMap: 线程不同步,根据key的hashCode进行存储,内部使用静态内部类Node的数据进行存储,默认初试大小为16,每次扩大一倍,当发生Hash冲突时,才有拉链法(链表),可以接受为null的键值(key)和值(value),JDK1.8中:当单个桶中元素个数大于等于8时,链表实现为红黑树实现;当元素个数小于6时,变回链表实现。由此来防止hashCode攻击。
  • LinkedHashMap: 保存了记录的插入顺序,在用Iterator遍历LinkedHashMap时,先得道的记录肯定是先插入的,也可以在构造时用带参数,按照应用次数排序,在遍历的时候会比HashMap慢,不过有种情况例外,当HashMap容量很大,实际数据较少时,遍历起来可能会比LinkedHashMap慢,因为LinkHashMap的遍历速度只和实际数据有关,和容量无关,而HashMap的遍历速度和他的容量有关。
  • TreeMap 线程不同步,基于红黑树的NavigableMap实现,能够把它保存的记录根据键排序,默认是按键值的升序排序,也可以指定排序的比较器,当Iterator遍历TreeMap时,得道的记录是排过序的。
  • HashTable: 线程安全,HashMap的迭代器是fail-fast迭代器。HashTable不能存储Null的key和value

工具类

  • Collections、Arrays : 集合类的一个工具类/帮助类,其中提供了一系列静态方法,用于对集合中元素进行排序、搜索、以及线程安全等各种操作。
  • Comparable、Comparator: 一般用于对象的比较来实现排序,两者略有区别
  • 类设计者没有考虑到比较问题而没有实现Comparable接口,这时我们就可以通过使用Comparator,这种情况下,我们是不需要改变对象的。
  • 一个集合中,我们可能需要有多重的排序标准,这时候如果使用Comparable就有些捉襟见肘了,可以自己继承Comparator提供多种标准的比较器进行排序。