原理
mpVue是使用vue.js来开发小程序的一个前端框架。框架基于vue.js核心,改写了vue.js的runtime和compiler实现,使其可以运行在小程序环境中。
mpvue保留了 vue.runtime 核心方法,无缝继承了Vue.js的基础能力mpvue-template-compiler提供了将 vue 的模板语法转换到小程序的 wxml 语法的能力- 修改了 vue 的建构配置,使之构建出符合小程序项目结构的代码格式: json/wxml/wxss/js 文件
好处
使用 mpvue 开发小程序,你将在相比开发原生小程序技术体系的基础上获取到这样一些能力:
- 彻底的组件化开发能力:提高代码复用性 【比较大的一个好处是构建组件方便很多】
- 完整的
Vue.js开发体验 【对于本来熟悉vue.js的开发者来说会更容易上手】 - 方便的
Vuex数据管理方案:方便构建复杂应用 【这个其实跟小程序原生的globalData有点相类似,笔者觉得globalData或者setStorage()可能更好用】 - 快捷的
webpack构建机制:自定义构建策略、开发阶段 hotReload - 支持使用 npm 外部依赖 【目前有很多插件都没有小程序版本的,用npm依赖还是比较方便的,但是要注意可能支持性不一定很好】
- 使用
Vue.js命令行工具 vue-cli 快速初始化项目 【小程序本身的初始化项目也比较快】 - H5 代码转换编译成小程序目标代码的能力
- 可以使用sass,less等css扩展语言,提高样式书写效率
生命周期
1、原生小程序生命周期
App()
| onLaunch | Function | 生命周期函数--监听小程序初始化 | 当小程序初始化完成时,会触发 onLaunch(全局只触发一次) |
| onShow | Function | 生命周期函数--监听小程序显示 | 当小程序启动,或从后台进入前台显示,会触发 onShow |
| onHide | Function | 生命周期函数--监听小程序隐藏 | 当小程序从前台进入后台,会触发 onHide |
| onError | Function | 错误监听函数 | 当小程序发生脚本错误,或者 api 调用失败时,会触发 onError 并带上错误信息 |
| onPageNotFound | Function | 页面不存在监听函数 | 当小程序出现要打开的页面不存在的情况,会带上页面信息回调该函数,详见下文 |
| 其他 | Any | 开发者可以添加任意的函数或数据到 Object 参数中,用 this 可以访问 |
全局的 getApp() 函数可以用来获取到小程序实例。
// other.js
var app= getApp()
console.log(app.globalData) // I am global dataPage() 函数用来注册一个页面。接受一个 object 参数,其指定页面的初始数据、生命周期函数、事件处理函数等。
object 参数说明:
| 属性 | 类型 | 描述 |
|---|---|---|
| data | Object | 页面的初始数据 |
| onLoad | Function | 生命周期函数--监听页面加载 |
| onReady | Function | 生命周期函数--监听页面初次渲染完成 |
| onShow | Function | 生命周期函数--监听页面显示 |
| onHide | Function | 生命周期函数--监听页面隐藏 |
| onUnload | Function | 生命周期函数--监听页面卸载 |
| onPullDownRefresh | Function | 页面相关事件处理函数--监听用户下拉动作 |
| onReachBottom | Function | 页面上拉触底事件的处理函数 |
| onShareAppMessage | Function | 用户点击右上角转发 |
| onPageScroll | Function | 页面滚动触发事件的处理函数 |
| onTabItemTap | Function | 当前是 tab 页时,点击 tab 时触发 |
| 其他 | Any | 开发者可以添加任意的函数或数据到 object 参数中,在页面的函数中用 this 可以访问 |
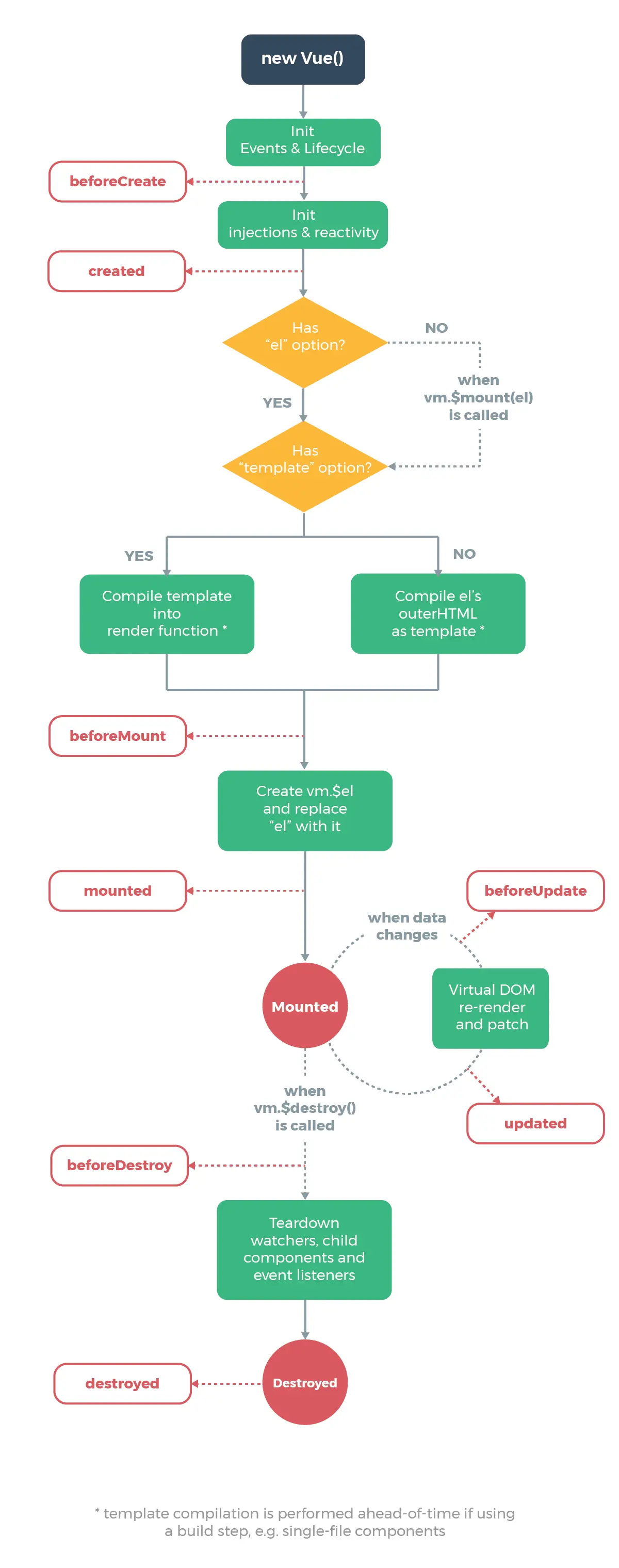
3、mpVue的生命周期
同 vue,不同的是我们会在小程序 onReady 后,再去触发 vue mounted 生命周期
- beforeCreate
- created
- beforeMount
- mounted
- beforeUpdate
- updated
- activated
- deactivated
- beforeDestroy
- destroyed
除了 Vue 本身的生命周期外,mpvue 还兼容了小程序生命周期,这部分生命周期钩子的来源于微信小程序的 Page, 除特殊情况外,不建议使用小程序的生命周期钩子。
注意点:
不要在选项属性或回调上使用箭头函数,比如
created: () => console.log(this.a)或vm.$watch('a', newValue => this.myMethod())。因为箭头函数是和父级上下文绑定在一起的,this不会是如你做预期的 Vue 实例,且this.a或this.myMethod也会是未定义的。微信小程序的页面的
query参数是通过onLoad获取的,mpvue 对此进行了优化,直接通过this.$root.$mp.query获取相应的参数数据,其调用需要在onLoad生命周期触发之后使用,比如onShow等