前言
- 在
Android开发中,性能优化策略十分重要 - 本文主要讲解性能优化中的内存优化,希望你们会喜欢
目录
示意图
1. 定义
优化处理 应用程序的内存使用、空间占用
2. 作用
避免因不正确使用内存 & 缺乏管理,从而出现 内存泄露(ML)、内存溢出(OOM)、内存空间占用过大 等问题,最终导致应用程序崩溃(Crash)
3. 储备知识:Android 内存管理机制
3.1 简介
示意图
下面,将针对回收 进程、对象 、变量的内存分配 & 回收进行详细讲解
3.2 针对进程的内存策略
a. 内存分配策略
由 ActivityManagerService 集中管理 所有进程的内存分配
b. 内存回收策略
- 步骤1:
Application Framework决定回收的进程类型
Android中的进程 是托管的;当进程空间紧张时,会 按进程优先级低->>高的顺序 自动回收进程
Android将进程分为5个优先等级,具体如下:
示意图
- 步骤2:
Linux内核真正回收具体进程-
ActivityManagerService对 所有进程进行评分(评分存放在变量adj中) - 更新评分到
Linux内核 - 由
Linux内核完成真正的内存回收
-
此处仅总结流程,这其中的过程复杂,有兴趣的读者可研究系统源码
ActivityManagerService.java
3.3 针对对象、变量的内存策略
-
Android的对于对象、变量的内存策略同Java - 内存管理 = 对象 / 变量的内存分配 + 内存释放
下面,将详细讲解内存分配 & 内存释放策略
a. 内存分配策略
- 对象 / 变量的内存分配 由程序自动 负责
- 共有3种:静态分配、栈式分配、 & 堆式分配,分别面向静态变量、局部变量 & 对象实例
- 具体介绍如下
示意图
注:用1个实例讲解 内存分配
public class Sample {
// 该类的实例对象的成员变量s1、mSample1 & 指向对象存放在堆内存中
int s1 = 0;
Sample mSample1 = new Sample();
// 方法中的局部变量s2、mSample2存放在 栈内存
// 变量mSample2所指向的对象实例存放在 堆内存
public void method() {
int s2 = 0;
Sample mSample2 = new Sample();
}
}
// 变量mSample3的引用存放在栈内存中
// 变量mSample3所指向的对象实例存放在堆内存
// 该实例的成员变量s1、mSample1也存放在堆内存中
Sample mSample3 = new Sample();
b. 内存释放策略
- 对象 / 变量的内存释放 由
Java垃圾回收器(GC) / 帧栈 负责 - 此处主要讲解对象分配(即堆式分配)的内存释放策略 =
Java垃圾回收器(GC)
由于静态分配不需释放、栈式分配仅 通过帧栈自动出、入栈,较简单,故不详细描述
-
Java垃圾回收器(GC)的内存释放 = 垃圾回收算法,主要包括:
垃圾收集算法类型
- 具体介绍如下
总结
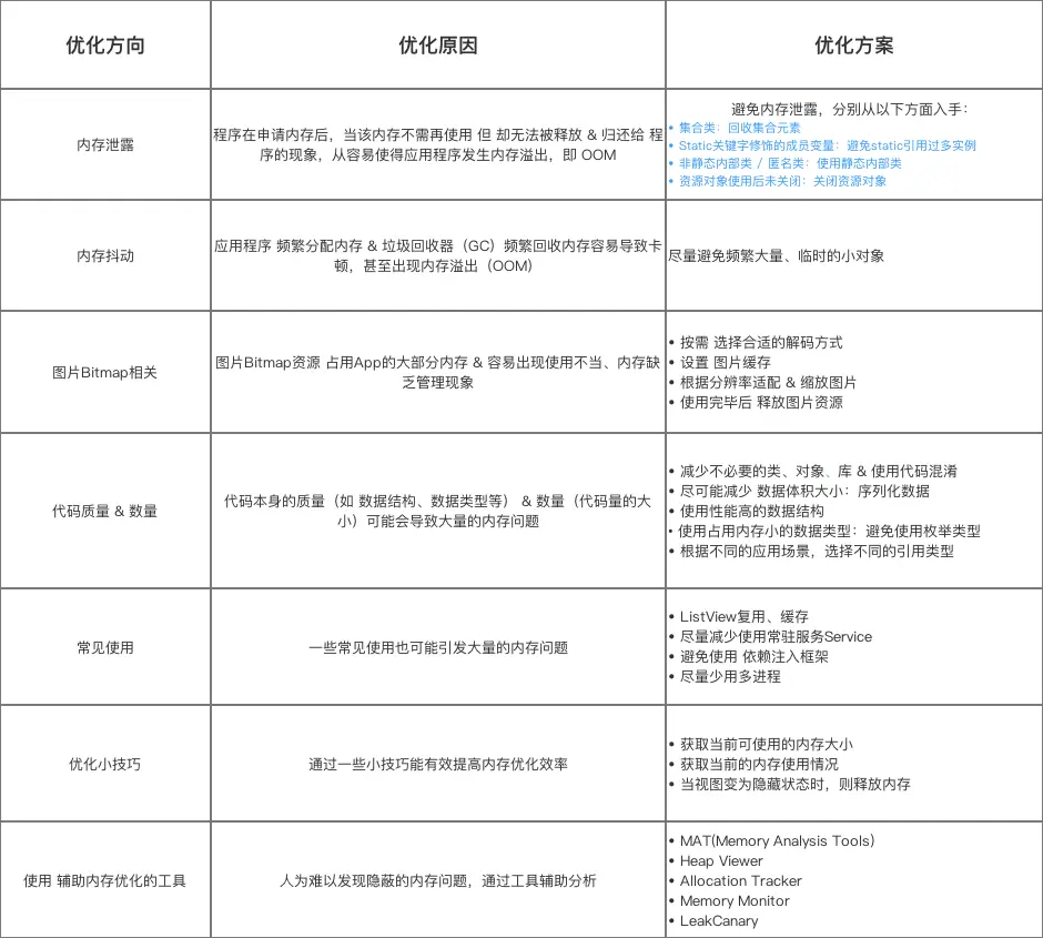
4. 常见的内存问题 & 优化方案
-
常见的内存问题如下
- 内存泄露
- 内存抖动
- 图片
Bitmap相关 - 代码质量 & 数量
- 日常不正确使用
-
下面,我将详细分析每项的内存问题 & 给出优化方案
4.1 内存泄露
-
简介
即ML (Memory Leak),指 程序在申请内存后,当该内存不需再使用 但 却无法被释放 & 归还给 程序的现象 -
对应用程序的影响
容易使得应用程序发生内存溢出,即OOM
内存溢出 简介:
示意图
- 发生内存泄露的本质原因
示意图
-
常见内存泄露原因
- 集合类
-
Static关键字修饰的成员变量 - 非静态内部类 / 匿名类
- 资源对象使用后未关闭
-
优化方案
具体请看文章:Android性能优化:手把手带你全面了解 内存泄露 & 解决方案
4.2 图片资源Bitmap相关
-
优化原因
即 为什么要优化图片Bitmap资源,具体如下图:
示意图
-
优化方向
主要 从 以下方面优化图片Bitmap资源的使用 & 内存管理
示意图
-
具体优化方案 下面,我将详细讲解每个优化方向的具体优化方案
关于更加具体的介绍,请看文章:Android性能优化:那些关于Bitmap优化的小事
示意图
4.3 内存抖动
-
简介
示意图
-
优化方案
尽量避免频繁创建大量、临时的小对象
4.4 代码质量 & 数量
-
优化原因 代码本身的质量(如 数据结构、数据类型等) & 数量(代码量的大小)可能会导致大量的内存问题,如占用内存大、内存利用率低等
-
优化方案 主要从代码总量、数据结构、数据类型、 & 数据对象引用 方面优化,具体如下
示意图
4.5 常见使用
-
优化原因 一些常见使用也可能引发大量的内存问题,下面我将详细介绍。
-
优化方案
示意图
注:
- 还有1个内存优化的终极方案:调大 虚拟机
Dalvik的堆内存大小- 即 在
AndroidManifest.xml的application标签中增加一个android:largeHeap属性(值 =true),从而通知虚拟机 应用程序需更大的堆内存- 但不建议 & 不鼓励该做法
4.6 额外小技巧
此处,还有一些内存优化的小技巧希望告诉给大家
-
技巧1:获取当前可使用的内存大小
调用ActivityManager.getMemoryClass()方法可获取当前应用可用的内存大小(单位 = 兆) -
技巧2:获取当前的内存使用情况
在应用生命周期的任何阶段,调用onTrimMemory()获取应用程序 当前内存使用情况(以内存级别进行识别),可根据该方法返回的内存紧张级别参数 来释放内存
Android 4.0后提供的一个API
示意图
- 技巧3:当视图变为隐藏状态时,则释放内存
当用户跳转到不同的应用 & 视图不再显示时, 应释放应用视图所占的资源
- 注:此时释放所占用的资源能显著的提高系统的缓存处理容量
- 具体操作:实现当前
Activity类的onTrimMemory()后,当用户离开视图时会得到通知;若得到返回的参数 =TRIM_MEMORY_UI_HIDDEN即代表视图变为隐藏状态,则可释放视图所占用的资源.
5. 辅助内存优化的分析工具
- 哪怕完全了解 内存的原因,但难免还是会出现人为难以发现的内存问题
- 下面将简单介绍几个主流的辅助分析内存优化的工具,分别是
MAT(Memory Analysis Tools)Heap ViewerAllocation TrackerAndroid Studio 的 Memory MonitorLeakCanary
5.1 MAT(Memory Analysis Tools)
- 定义:一个
Eclipse的Java Heap内存分析工具 ->>下载地址 - 作用:查看当前内存占用情况
通过分析
Java进程的内存快照HPROF分析,快速计算出在内存中对象占用的大小,查看哪些对象不能被垃圾收集器回收 & 可通过视图直观地查看可能造成这种结果的对象
- 具体使用:MAT使用攻略
5.2 Heap Viewer
- 定义:一个的
Java Heap内存分析工具 - 作用:查看当前内存快照
可查看 分别有哪些类型的数据在堆内存总 & 各种类型数据的占比情况
- 具体使用:Heap Viewer使用攻略
5.3 Allocation Tracker
- 简介:一个内存追踪分析工具
- 作用:追踪内存分配信息,按顺序排列
- 具体使用:Allocation Tracker使用攻略
5.4 Memory Monitor
-
简介:一个
Android Studio自带 的图形化检测内存工具 -
作用:跟踪系统 / 应用的内存使用情况。核心功能如下
示意图
5.5 LeakCanary
- 简介:一个
square出品的Android开源库 ->>下载地址 - 作用:检测内存泄露
- 具体使用:www.liaohuqiu.net/cn/posts/le…
至此,关于内存优化的所有知识讲解完毕
6. 总结
- 本文主要讲解内存优化的相关知识,总结如下:
示意图
- 下面我将继续深入讲解
Android中的性能优化知识,有兴趣可以继续关注Carson_Ho的安卓开发笔记
请点赞!因为你的鼓励是我写作的最大动力!
相关文章阅读
Android开发:最全面、最易懂的Android屏幕适配解决方案
Android事件分发机制详解:史上最全面、最易懂
Android开发:史上最全的Android消息推送解决方案
Android开发:最全面、最易懂的Webview详解
Android开发:JSON简介及最全面解析方法!
Android四大组件:Service服务史上最全面解析
Android四大组件:BroadcastReceiver史上最全面解析
欢迎关注Carson_Ho的简书!
不定期分享关于安卓开发的干货,追求短、平、快,但却不缺深度。

示意图
示意图
示意图
示意图
示意图
示意图
示意图