点击上方“Java知音”,选择“置顶公众号”
技术文章第一时间送达!
作者:曹林华
blog.51cto.com/13527416/2085258
知音专栏
前言
最近在部门内部分享了原来在电商业务做秒杀活动的整体思路,大家对这次分享反馈还不错,所以我就简单整理了一下,分享给大家参考参考。
业务介绍

什么是秒杀?通俗一点讲就是网络商家为促销等目的组织的网上限时抢购活动
比如说京东秒杀,就是一种定时定量秒杀,在规定的时间内,无论商品是否秒杀完毕,该场次的秒杀活动都会结束。这种秒杀,对时间不是特别严格,只要下手快点,秒中的概率还是比较大的。
淘宝以前就做过一元抢购,一般都是限量 1 件商品,同时价格低到「令人发齿」,这种秒杀一般都在开始时间 1 到 3 秒内就已经抢光了,参与这个秒杀一般都是看运气的,不必太强求。
业务特点

瞬时并发量大
秒杀时会有大量用户在同一时间进行抢购,瞬时并发访问量突增 10 倍,甚至 100 倍以上都有。
库存量少
一般秒杀活动商品量很少,这就导致了只有极少量用户能成功购买到。
业务简单
流程比较简单,一般都是下订单、扣库存、支付订单。
技术难点

现有业务的冲击
秒杀是营销活动中的一种,如果和其他营销活动应用部署在同一服务器上,肯定会对现有其他活动造成冲击,极端情况下可能导致整个电商系统服务宕机。
直接下订单
下单页面是一个正常的 URL 地址,需要控制在秒杀开始前,不能下订单,只能浏览对应活动商品的信息。简单来说,需要 Disable 订单按钮。
页面流量突增
秒杀活动开始前后,会有很多用户请求对应商品页面,会造成后台服务器的流量突增,同时对应的网络带宽增加,需要控制商品页面的流量不会对后台服务器、DB、Redis 等组件的造成过大的压力
架构设计思想

限流
由于活动库存量一般都是很少,对应的只有少部分用户才能秒杀成功。所以我们需要限制大部分用户流量,只准少量用户流量进入后端服务器。
削峰
秒杀开始的那一瞬间,会有大量用户冲击进来,所以在开始时候会有一个瞬间流量峰值。如何把瞬间的流量峰值变得更平缓,是能否成功设计好秒杀系统的关键因素。实现流量削峰填谷,一般的采用缓存和 MQ 中间件来解决。
异步
秒杀其实可以当做高并发系统来处理,在这个时候,可以考虑从业务上做兼容,将同步的业务,设计成异步处理的任务,提高网站的整体可用性。
缓存
秒杀系统的瓶颈主要体现在下订单、扣减库存流程中。在这些流程中主要用到 OLTP 的数据库,类似 MySQL、SQLServer、Oracle。由于数据库底层采用 B+ 树的储存结构,对应我们随机写入与读取的效率,相对较低。如果我们把部分业务逻辑迁移到内存的缓存或者 Redis 中,会极大的提高并发效率。
整体架构

客户端优化
客户端优化主要有两个问题:
秒杀页面
秒杀活动开始前,其实就有很多用户访问该页面了。如果这个页面的一些资源,比如 CSS、JS、图片、商品详情等,都访问后端服务器,甚至 DB 的话,服务肯定会出现不可用的情况。所以一般我们会把这个页面整体进行静态化,并将页面静态化之后的页面分发到 CDN 边缘节点上,起到压力分散的作用。
防止提前下单
防止提前下单主要是在静态化页面中加入一个 JS 文件引用,该 JS 文件包含活动是否开始的标记以及开始时的动态下单页面的 URL 参数。同时,这个 JS 文件是不会被 CDN 系统缓存的,会一直请求后端服务的,所以这个 JS 文件一定要很小。当活动快开始的时候(比如提前),通过后台接口修改这个 JS 文件使之生效。
API 接入层优化
客户端优化,对于不是搞计算机方面的用户还是可以防止住的。但是稍有一定网络基础的用户就起不到作用了,因此服务端也需要加些对应控制,不能信任客户端的任何操作。一般控制分为 2 大类:
限制用户维度访问频率
针对同一个用户( Userid 维度),做页面级别缓存,单元时间内的请求,统一走缓存,返回同一个页面。
限制商品维度访问频率
大量请求同时间段查询同一个商品时,可以做页面级别缓存,不管下回是谁来访问,只要是这个页面就直接返回。
SOA 服务层优化
上面两层只能限制异常用户访问,如果秒杀活动运营的比较好,很多用户都参加了,就会造成系统压力过大甚至宕机,因此需要后端流量控制。
对于后端系统的控制可以通过消息队列、异步处理、提高并发等方式解决。对于超过系统水位线的请求,直接采取 「Fail-Fast」原则,拒绝掉。
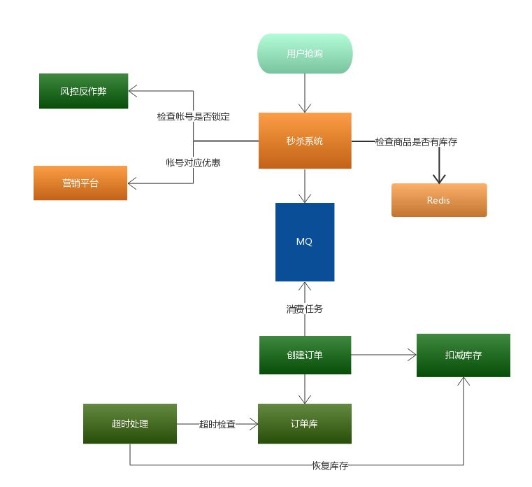
秒杀整体流程图

秒杀系统核心在于层层过滤,逐渐递减瞬时访问压力,减少最终对数据库的冲击。通过上面流程图就会发现压力最大的地方在哪里?
MQ 排队服务,只要 MQ 排队服务顶住,后面下订单与扣减库存的压力都是自己能控制的,根据数据库的压力,可以定制化创建订单消费者的数量,避免出现消费者数据量过多,导致数据库压力过大或者直接宕机。
库存服务专门为秒杀的商品提供库存管理,实现提前锁定库存,避免超卖的现象。同时,通过超时处理任务发现已抢到商品,但未付款的订单,并在规定付款时间后,处理这些订单,将恢复订单商品对应的库存量。
总结
核心思想:层层过滤
-
尽量将请求拦截在上游,降低下游的压力
-
充分利用缓存与消息队列,提高请求处理速度以及削峰填谷的作用
参考
-
秒杀业务架构优化之路「http://www.infoq.com/cn/articles/flash-deal-architecture-optimization」
-
互联网秒杀业务设计 「https://baijia.baidu.com/s?old_id=108134」
-
高并发秒杀系统架构设计 「https://zhuanlan.zhihu.com/p/25368538」
