入口文件开始,分析Vue源码实现

122 阅读1分钟
原文链接: zhuanlan.zhihu.com

前言:

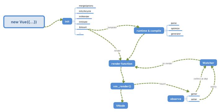
很久没有更新内容了,之前对Vue源码也是有点研究,只不过没有很体系的记录,现在抽了点时间,做了一次基础的总结吧,一共分成了10个基础部分,后续还会继续记录。我们可以先看一下概览:

目录:

入口开始,解读Vue源码(一)———— 造物创世

入口开始,解读Vue源码(二)—— new Vue 的故事

入口开始,解读Vue源码(三)—— initMixin 上篇

入口开始,解读Vue源码(三)—— initMixin 下篇

入口开始,解读Vue源码(四)—— 实现一个基础的 Vue 双向绑定

入口开始,解读Vue源码(五)—— $mount 内部实现

入口开始,解读Vue源码(六)—— $mount 内部实现 --- compile parse函数生成AST

入口开始,解读Vue源码(七)—— $mount 内部实现 --- compile optimize标记节点

入口开始,解读Vue源码(八)—— $mount 内部实现 --- compile generate 生成render函数

入口开始,解读Vue源码(九)—— $mount 内部实现 --- render函数 --> VNode

入口开始,解读Vue源码(十)—— $mount 内部实现 --- patch

备注:

文章前后也是利用碎片时间总结整理而成,也有过引用巨人的段落,文章中有所标注,如果没有标注,可能是本人忘记了,欢迎提醒。

文章中如果有笔误或者不正确的解释,也欢迎批评指正,共同进步。

github地址

部分源码地址