阿里云直播转点播最佳实践

1,303 阅读10分钟

摘要: 在前不久刚刚落幕的深圳云栖大会现场,有一个直播间体验项目引起了现场参会嘉宾的关注。云栖直播间是以视频云技术为基础,为云计算从业者量身打造了一个科技直播间,让每位嘉宾都可以过一把当“网红主播”的瘾。

前言

在前不久刚刚落幕的深圳云栖大会现场,有一个直播间体验项目引起了现场参会嘉宾的关注。云栖直播间是以视频云技术为基础,为云计算从业者量身打造了一个科技直播间,让每位嘉宾都可以过一把当“网红主播”的瘾。

值得一提的是,主播现场体验播报结束后,直播视频很快就转换成了点播回放,这就使直播当下没来得及观看的朋友,也没有错过主播精彩的播报。这里就是视频云直转点能力的直观体验。

简介

所谓直转点,是将直播中的视频同步录制到点播系统,并且后续可进行如转码、AI处理、CDN加速等一系列视频操作的流程。

系统接入

1.开通视频点播服务,开通指引

2.开通视频直播服务,开通指引

3.添加直转点录制配置,帮助文档

4.上述准备工作完成后,即可开始进行接入(注:下述文档中的仅存储、仅合成模板组需联系点播进行激活)

最佳实践

直转点系统,结合点播系统的转码、云剪辑、AI处理、事件通知等功能,可适应多场景变化,下面针对几种直转点方案进行介绍。

名词解释:

  • 录制转码模板组:直播录制到点播同时,点播会使用该模板组对视频进行转码操作
  • 合成转码模板组:多个录制视频进行自动合成时,点播会使用该模板组对视频进行合成+转码操作
  • 仅存储:对直播内容进行录制后,不进行任何后续操作
  • 仅合成:对直播内容进行合成后,不进行任何后续操作
  • 直播录制周期:直播录制到点播的周期,如一场直播3个小时,如果需要在直播过程中就可提供已录制内容 的点播服务,则可设置录制周期为1小时,即直播1小时过后,点播可提供前一小时内容的点播观看服务

一. 直播录制 + 自动转码 + CDN加速

直播录制后快速将录制文件进行转码和CDN加速,供用户进行点播播放,适用于大部分直播场景(不需要对内容进行二次加工)

实现流程:


1.客户进行直播推流

2.推流达到一个录制周期,则会自动将录制文件添加到点播系统

3.点播记录完成后,会生成点播系统的唯一视频ID,并将该视频信息回调给用户,即AddLiveRecordVideoComplete通知,并附带直播相关的DomainName、AppName、StreamName信息。客户收到回调后,需记录该视频信息,并以该VideoId作为索引进行后续视频状态更新

4.点播系统检测用户录制配置中的录制转码组ID(该转码组中含有具体码流转码任务),进行对应的转码操作

5.截图完成、单个码流转码完成、全部码流转码完成时,会给用户进行回调(回调顺序无时序),用户需根据回调信息中的VideoId进行视频状态更新。转码完成后,即可进行后续的播放操作(转码回调信息中含播放地址 或后续通过GetPlayInfo接又根据VideoId进行播放地址获取,该播放地址已经经过CDN加速)

二、直播录制 + 仅存储到点播 + 手动发起转码 + CDN加速

部分用户希望将直播录制的视频仅先存储到点播,且先不进行后续的转码操作,则可在新建录制配置时,将录制转码组选择为仅存储模板组(注:仅存储模板组需联系点播进行激活) 如果后续希望对视频进行转码,则可进行手动触发转码操作。同时,可配合点播云剪辑功能进行使用,效果更佳。

适用场景:

直播完成后,需要对内容进行二次加工,如体育赛事、游戏直播剪辑等,后续由用户主动发起转码和CDN加速全 流程(转码完成后点播会自动对输出文件进行CDN加速)

流程如下:


1.客户进行直播推流

2.推流达到一个录制周期,则会自动将录制文件添加到点播系统

3.点播记录完成后,会生成点播系统的唯一视频ID,并将该视频信息回调给用户,即AddLiveRecordVideoComplete通知,并附带直播相关的DomainName、AppName、StreamName信息。客户收到回调后,需记录该视频信息,并以该VideoId作为索引进行后续视频状态更新

4.点播系统检测用户录制配置中的录制转码组ID(此时为仅存储模板组),则点播系统不进行后续转码操作

5.用户对该视频手动触发转码操作(调用转码任务API),在此之前可进行云剪辑等操作

6.截图完成、单个码流转码完成、全部码流转码完成时,会给用户进行回调(回调顺序无时序),用户需根据回调信息中的VideoId进行视频状态更新。转码完成后,即可进行后续的播放操作(转码回调信息中含播放地址 或后续通过GetPlayInfo接又根据VideoId进行播放地址获取,该播放地址已经经过CDN加速)

三、直播录制 + 多周期视频自动合并

部分用户希望将自己录制周期生成的多个文件(如录制周期为20分钟,一次直播1个小时,则会生成三个视频)进行 视频合成,再将合成后的视频进行处理,点播提供了自动合成的功能 可在新建直播录制配置时,将自动合成开关打开,并且配置进行合成时所使用的合成转码模板组(也可配置为仅合 成,后续由用户触发转码,与前两节所述区别相同) 点播会在用户断流超过指定时间(可由直播进行配置断流超时时间)后,进行本次直播的视频自动合成并根据转码配 置进行后续操作。

3. 1 合成 + 自动转码

适用场景:

一场直播完成后,需要对所有录制周期内的分段进行自动合并,同时发起转码等全流程。如体育赛事、教育多节授课合并等

流程如下:


1.客户进行直播推流

2.推流达到一个录制周期,则会自动将录制文件添加到点播系统

3.点播记录完成后,会生成点播系统的唯一视频ID,并将该视频信息回调给用户,即AddLiveRecordVideoComplete通知,并附带直播相关的DomainName、AppName、StreamName信息。客户收到回调后,需记录该视频信息,并以该VideoId作为索引进行后续视频状态更新。

4.客户断流超时或主动触发断流

5.点播收到直播发送的本次直播结束消息

6.点播系统检测用户录制配置中的合成配置,判断是否需要发起自动合成。如果需要,则按照录制配置中的合成转码组进行合成和转码

7.视频开始合成,点播会生成一个合成后视频的唯一视频ID,并将该视频信息回调给用户,即LiveRecordVideoComposeStart通知,并附带直播相关的DomainName、AppName、StreamName信息。客户收到回调后,需记录该视频信息,并以该VideoId作为索引进行后续视频状态更新。

8.视频源文件合成完成后,点播会将该状态回调给用户,即FileUploadComplete通知

9.截图完成、单个码流转码完成、全部码流转码完成时,会给用户进行回调(回调顺序无时序),用户需根据回调信息中的VideoId进行视频状态更新。转码完成后,即可进行后续的播放操作(转码回调信息中含播放地址或后续通过GetPlayInfo接又根据VideoId进行播放地址获取,该播放地址已经经过CDN加速)

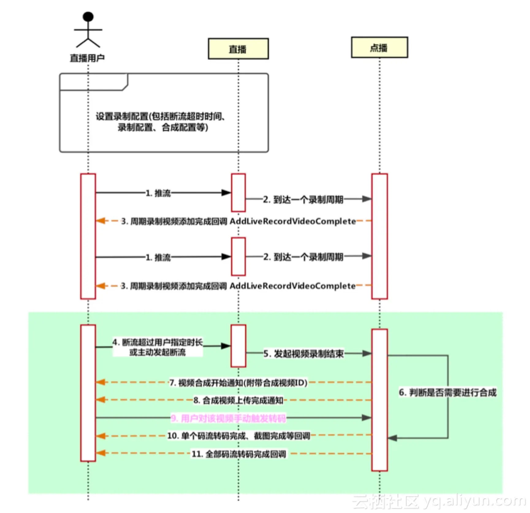
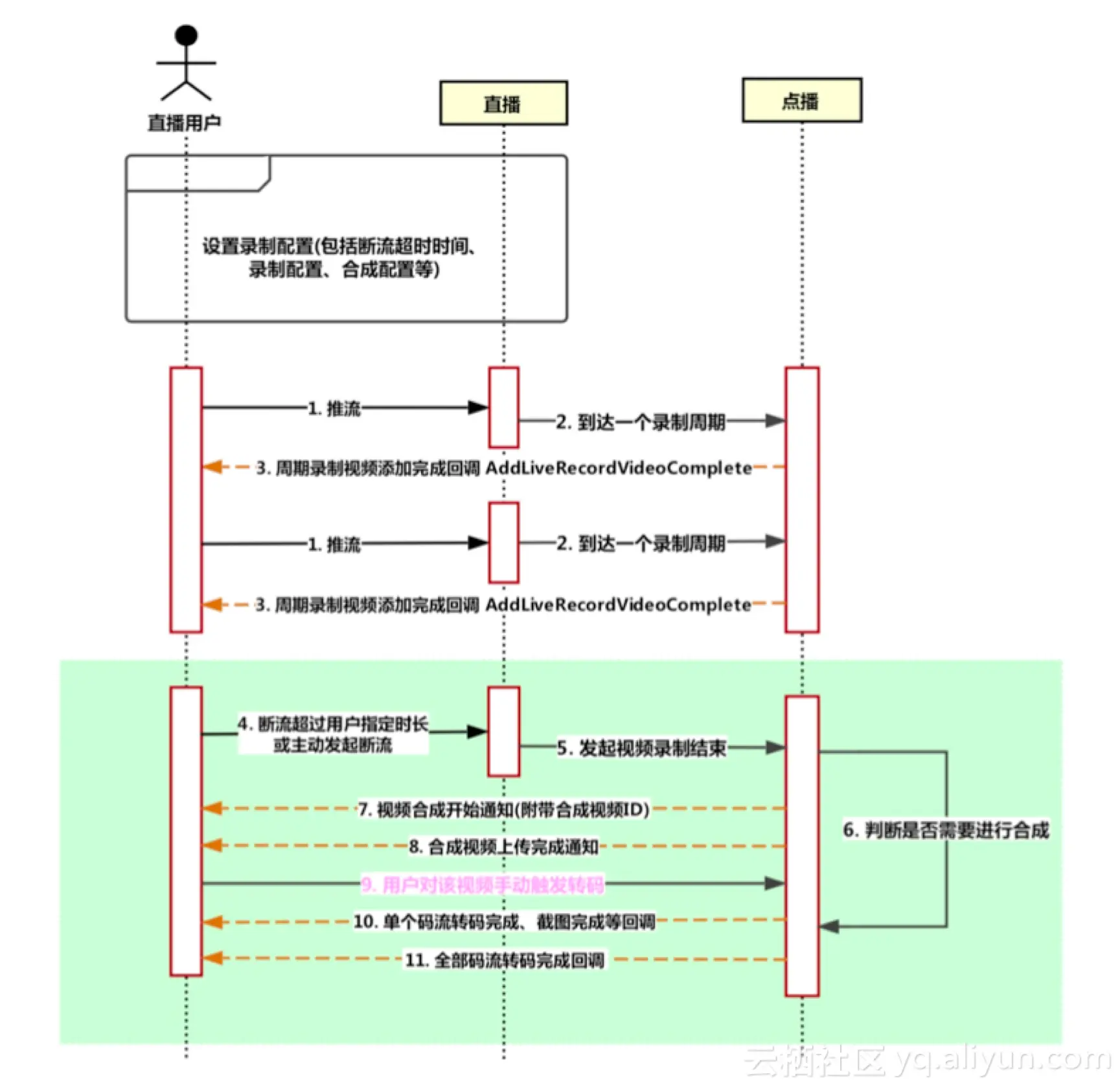
3.3.2 合成 + 手动发起转码

可在新建直播录制配置时,将自动合成开关打开,并且配置进行合成时所使用的合成转码模板组(本情况配置成仅 合成,后续由用户触发转码)

适用场景:

一场直播完成后,需要对所有录制周期内的分段进行自动合并,合并后文件不做任何处理,由用户进行二次加工,如云剪辑等,后续再进行手动转码,如视频内嵌广告、体育赛事空挡部分内容剪切等

流程如下:

image

1.客户进行直播推流

2.推流达到一个录制周期,则会自动将录制文件添加到点播系统

3.点播记录完成后,会生成点播系统的唯一视频ID,并将该视频信息回调给用户,即 AddLiveRecordVideoComplete通知,并附带直播相关的DomainName、AppName、StreamName信息。客户收到回调后,需记录该视频信息,并以该VideoId作为索引进行后续视频状态更新

4.客户断流超时或主动触发断流

5.点播收到直播发送的本次直播结束消息

6.点播系统检测用户录制配置中的合成配置,判断是否需要发起自动合成。如果需要,则按照录制配置中的合成转码组进行合成和转码,由于本场景配置的仅合成,则点播系统不会自动发起转码

7.视频开始合成,点播会生成一个合成后视频的唯一视频ID,并将该视频信息回调给用户,即LiveRecordVideoComposeStart通知,并附带直播相关的DomainName、AppName、StreamName信息。客户收到回调后,需记录该视频信息,并以该VideoId作为索引进行后续视频状态更新

8.视频源文件合成完成后,点播会将该状态回调给用户,即FileUploadComplete通知。此时,代表本次录制合成的源文件已经处于正常就绪状态,用户可对该视频进行后续的转码触发等操作

9.用户对该视频手动触发转码操作(调用转码任务API),在此之前可进行云剪辑等操作

10.截图完成、单个码流转码完成、全部码流转码完成时,会给用户进行回调(回调顺序无时序),用户需根据回 调信息中的VideoId进行视频状态更新。转码完成后,即可进行后续的播放操作(转码回调信息中含播放地址 或后续通过GetPlayInfo接又根据VideoId进行播放地址获取,该播放地址已经经过CDN加速)

阅读更多干货好文,请关注扫描以下二维码: