写在前面的碎碎念
- 前一阵子终于结完了一个外包,把最后留的视频播放的坑给填上了
- 本着能用原生组件就不用不第三方组件的愚蠢态度,最后也算是把功能实现了,长时间跑下来也没有问题,放心食用
- 也是看了不少官方文档和博客,加上是异地协助花了不少时间,不过最后还是把东西整出来了
SurfaceView + MediaPlayer 实现列表循环播放视频
正文
SurfaceView + MediaPlayer
简单介绍一下,了解的可以直接跳过
SurfaceView是一个View组件在XML里面引入,负责把视频播放区域画出来
MediaPlayer是真正的播放对象,存入视频来源、进度、声音大小、视频的宽度大小
这里的视频宽度和SurfaceView的宽度有区别 SurfaceView是画布大小 视频宽度是播放出来有效的大小 可以通过MediaPlayer进行自适应
使用SurfaceView+MediaPlayer播放一个视频的过程是
// player 拿到viewHolder
payer.setDisplay(surfaceView.getHolder());
// 设置来源监听函数等一系列参数
player.setDataSource("视频来源 可为url或者本地地址");
// 设置完成后进入Initialized状态 需要prepare才可以播放
player.prepare();
// 开始播放
player.start();
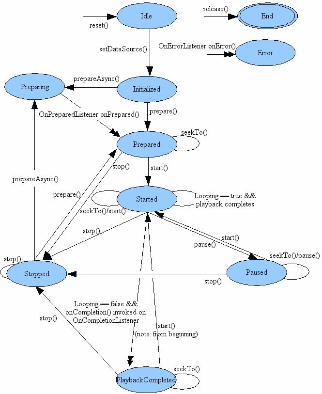
再贴一张生命周期图

具体思路
说一下实现播放列表的第一个思路
每一个播放地址弄一个MediaPlayer
建立一个Map或者List存入这些MediaPlayer
先开始播放第一个视频
另起线程初始化剩下的player 并使用OnCompletionListener监听完成进行播放的自动切换
以此来达到循环的目的
周期上面画的图可以看到一个player播放完成之后进入stoped 不可以调用start()
所以一开始尝试再次prepare()
但是还是播放不出来 就算再调用seekTo(0)
依旧无法播放
于是尝试暴力模式 每次播放完成后
new一个新的Player进行下次播放并替代List里面的对象
一开始认为这样不存在内存泄漏问题会被系统回收
遗漏了一个点 MediaPlayer只有release之后才会被回收
所以跑了一段时间之后就会因为内存泄漏崩掉
顺便插一句
MediaPlayer实际上实现部分是C++代码调用了大量系统资源
最多能有多少并没有给出来但是是有一个上限的
不再使用一定要release释放掉
所以最后的解决方案是
player播放完成后 调用reset()方法进入Idle状态
重新进行参数设置
下次调用依旧是一个新的player并且重复使用了player