创建一个实例
let vm = new Vue({
})
vm是一个自己定义的一个变量。
数据与方法
当这些数据改变时,视图会进行重渲染。
<script>
// 数据对象
let data = {a:1};
// 创建一个实例,将数据加入到实例中
let vm = new Vue({
el:'.app',
data:data
});
// 获得这个实例上的属性
// 返回源数据中对应的字段
vm.a == data.a;
console.log(vm.a); // => 1
// 设置属性也会影响到原始数据
vm.a = 2;
console.log(vm.a); // =>2
data.a = 3;
console.log(vm.a) // => 3
</script>
实例生命周期钩子
created:function(){
}
// 数据对象
let data = {a:1};
// 创建一个实例,将数据加入到实例中
let vm = new Vue({
el:'.app',
data:data,
created:function () { // 钩子函数
console.log('a is: ' + this.a) // this 指向实例
}
});
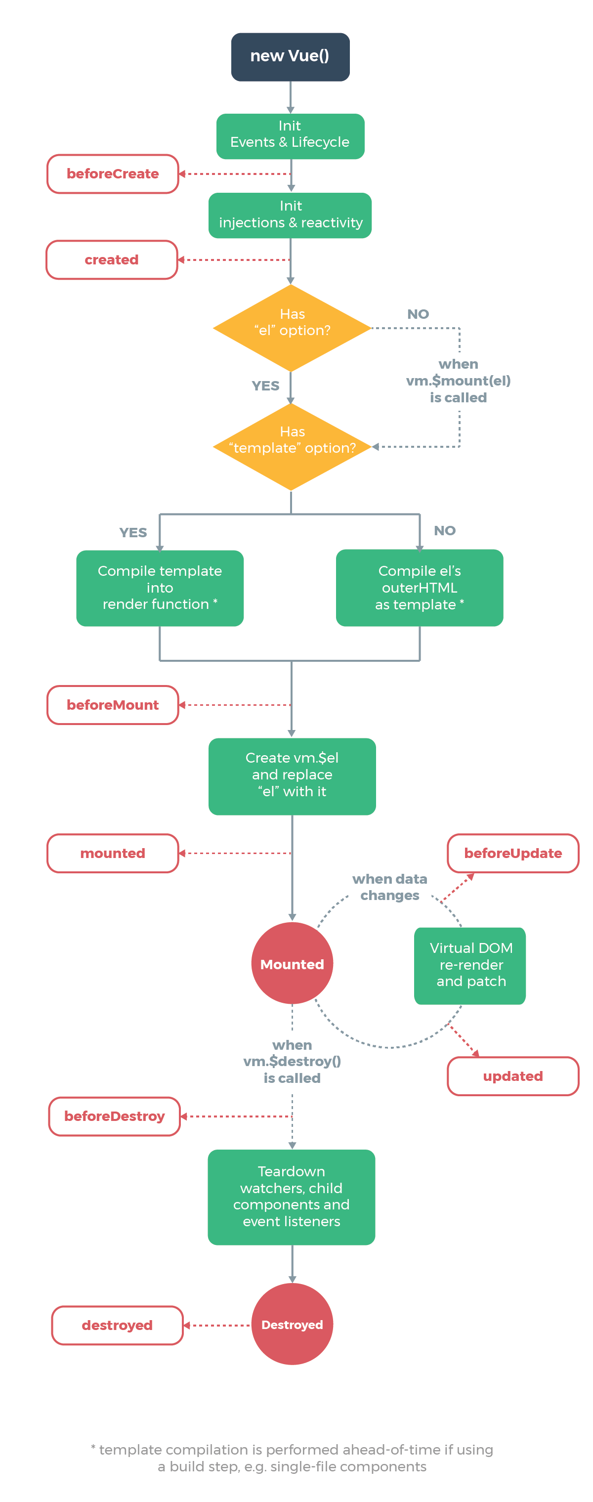
生命周期图示

计算属性
computed:{ // 计算属性 fanzhuo(){ return this.message.split('').reverse().join(''); } }
<div class="app">
<p>{{message}}</p>
<p>{{fanzhuo}}</p>
</div>
<script>
let vm = new Vue({
el:'.app',
data:{
message:'hello,vue',
},
computed:{ // 计算属性
fanzhuo(){
return this.message.split('').reverse().join('');
}
}
})
</script>