1. invalidate 和 postInvalidate 的关系
postInvalidate 是通过 Handler 切换回到主线程,然后在调用 invalidate 的,源码:
public void postInvalidate() {
postInvalidateDelayed(0);
}
public void postInvalidateDelayed(long delayMilliseconds) {
// We try only with the AttachInfo because there's no point in invalidating
// if we are not attached to our window
final AttachInfo attachInfo = mAttachInfo;
if (attachInfo != null) {
attachInfo.mViewRootImpl.dispatchInvalidateDelayed(this, delayMilliseconds);
}
}
// ViewRootImpl 中
public void dispatchInvalidateDelayed(View view, long delayMilliseconds) {
Message msg = mHandler.obtainMessage(MSG_INVALIDATE, view);
mHandler.sendMessageDelayed(msg, delayMilliseconds);
}
final class ViewRootHandler extends Handler {
@Override
public void handleMessage(Message msg) {
switch (msg.what) {
case MSG_INVALIDATE:
((View) msg.obj).invalidate();
break;
...
}
2. 子线程是否可以更新 UI ?
可以的,在 Activity 的 onCreate 中直接开启子线程并在子线程中更新 UI 是没问题的:
public class MainActivity extends Activity {
private TextView tvText;
@Override
public void onCreate(Bundle savedInstanceState) {
super.onCreate(savedInstanceState);
setContentView(R.layout.activity_main);
tvText = (TextView) findViewById(R.id.main_tv);
new Thread(new Runnable() {
@Override
public void run() {
try {
Thread.sleep(200);
} catch (InterruptedException e) {
e.printStackTrace();
}
tvText.setText("OtherThread");
}
}).start();
}
}
原因:校验线程是 ViewRootImpl 来做的,但是它的创建流程是在 Activity 的 onResume 的时候:
// ActivityThread 中
final void handleResumeActivity(IBinder token,
boolean clearHide, boolean isForward, boolean reallyResume, int seq, String reason) {
ActivityClientRecord r = mActivities.get(token);
...
if (r != null) {
final Activity a = r.activity;
if (r.window == null && !a.mFinished && willBeVisible) {
r.window = r.activity.getWindow();
View decor = r.window.getDecorView();
decor.setVisibility(View.INVISIBLE);
ViewManager wm = a.getWindowManager();
WindowManager.LayoutParams l = r.window.getAttributes();
...
if (a.mVisibleFromClient) {
if (!a.mWindowAdded) {
a.mWindowAdded = true;
// 关键代码
wm.addView(decor, l);
} else {
a.onWindowAttributesChanged(l);
}
}
...
}
// WindowManagerGlobal 中
public void addView(View view, ViewGroup.LayoutParams params,
Display display, Window parentWindow) {
...
ViewRootImpl root;
View panelParentView = null;
synchronized (mLock) {
...
// 在这里创建 ViewRootImpl
root = new ViewRootImpl(view.getContext(), display);
view.setLayoutParams(wparams);
...
}
}
// 在 ViewRootImpl 中有这么段代码,所有更新 UI 都会走到这里
void checkThread() {
if (mThread != Thread.currentThread()) { // mThread 就是主线程
throw new CalledFromWrongThreadException(
"Only the original thread that created a view hierarchy can touch its views.");
}
}
所以子线程只要在 ViewRootImpl 创建之前更新 UI 就没问题!
3. invalidate 的源码分析
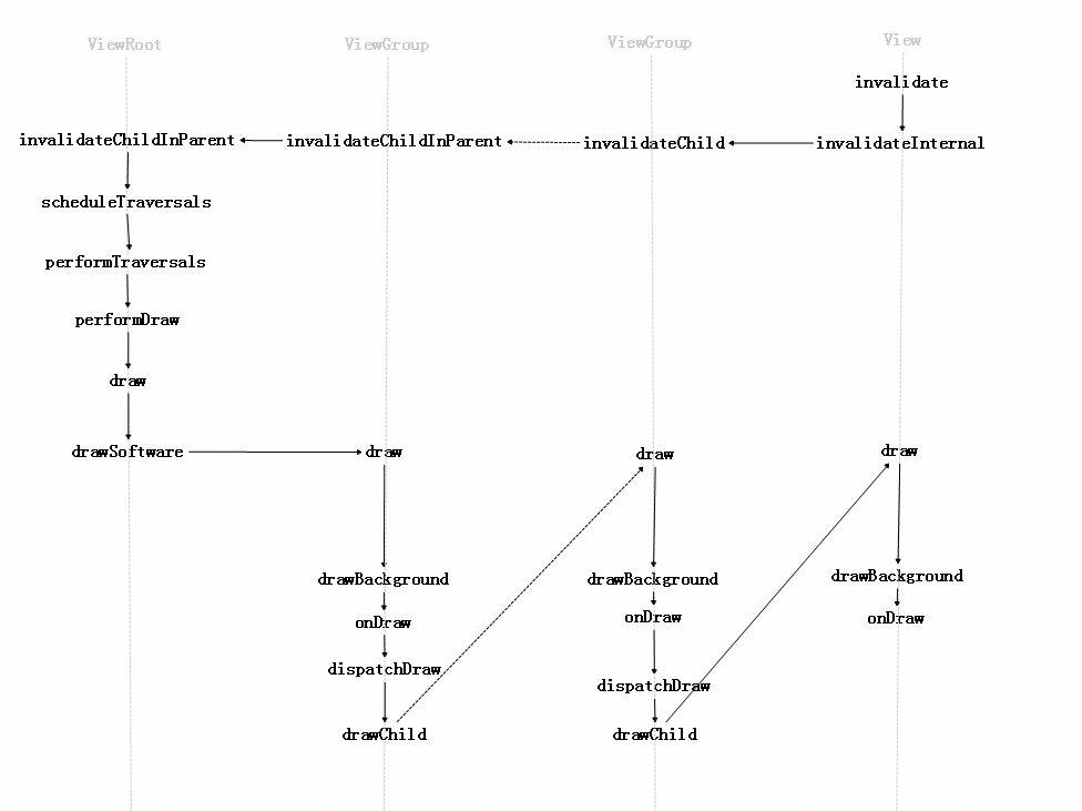
先看一张图:
从网上盗的图(www.idtkm.com/,这个写的挺不错的 ):
于是自己尝试走走源码:
// view 中
public void invalidate() {
invalidate(true);
}
public void invalidate(boolean invalidateCache) {
invalidateInternal(0, 0, mRight - mLeft, mBottom - mTop, invalidateCache, true);
}
void invalidateInternal(int l, int t, int r, int b, boolean invalidateCache,
boolean fullInvalidate) {
if (mGhostView != null) {
mGhostView.invalidate(true);
return;
}
if (skipInvalidate()) {
return;
}
if ((mPrivateFlags & (PFLAG_DRAWN | PFLAG_HAS_BOUNDS)) == (PFLAG_DRAWN | PFLAG_HAS_BOUNDS)
|| (invalidateCache && (mPrivateFlags & PFLAG_DRAWING_CACHE_VALID) == PFLAG_DRAWING_CACHE_VALID)
|| (mPrivateFlags & PFLAG_INVALIDATED) != PFLAG_INVALIDATED
|| (fullInvalidate && isOpaque() != mLastIsOpaque)) {
if (fullInvalidate) {
mLastIsOpaque = isOpaque();
mPrivateFlags &= ~PFLAG_DRAWN;
}
mPrivateFlags |= PFLAG_DIRTY;
if (invalidateCache) {
mPrivateFlags |= PFLAG_INVALIDATED;
mPrivateFlags &= ~PFLAG_DRAWING_CACHE_VALID;
}
// Propagate the damage rectangle to the parent view.
final AttachInfo ai = mAttachInfo;
final ViewParent p = mParent;
if (p != null && ai != null && l < r && t < b) {
final Rect damage = ai.mTmpInvalRect;
damage.set(l, t, r, b);
// 调用父类的 invalidateChild 方法
p.invalidateChild(this, damage);
}
// Damage the entire projection receiver, if necessary.
if (mBackground != null && mBackground.isProjected()) {
final View receiver = getProjectionReceiver();
if (receiver != null) {
receiver.damageInParent();
}
}
}
}
看到 View 的 invalidate 最后是调用了 p.invalidateChild(this, damage); p 是 ViewParent 的对象,具体实现是 ViewGroup
// ViewGroup 中
@Override
public final void invalidateChild(View child, final Rect dirty) {
final AttachInfo attachInfo = mAttachInfo;
...
ViewParent parent = this;
do {
View view = null;
...
// 关键代码
parent = parent.invalidateChildInParent(location, dirty);
...
} while (parent != null);
}
@Override
public ViewParent invalidateChildInParent(final int[] location, final Rect dirty) {
if ((mPrivateFlags & (PFLAG_DRAWN | PFLAG_DRAWING_CACHE_VALID)) != 0) {
// either DRAWN, or DRAWING_CACHE_VALID
if ((mGroupFlags & (FLAG_OPTIMIZE_INVALIDATE | FLAG_ANIMATION_DONE))
!= FLAG_OPTIMIZE_INVALIDATE) {
dirty.offset(location[CHILD_LEFT_INDEX] - mScrollX,
location[CHILD_TOP_INDEX] - mScrollY);
if ((mGroupFlags & FLAG_CLIP_CHILDREN) == 0) {
dirty.union(0, 0, mRight - mLeft, mBottom - mTop);
}
final int left = mLeft;
final int top = mTop;
if ((mGroupFlags & FLAG_CLIP_CHILDREN) == FLAG_CLIP_CHILDREN) {
if (!dirty.intersect(0, 0, mRight - left, mBottom - top)) {
dirty.setEmpty();
}
}
location[CHILD_LEFT_INDEX] = left;
location[CHILD_TOP_INDEX] = top;
} else {
if ((mGroupFlags & FLAG_CLIP_CHILDREN) == FLAG_CLIP_CHILDREN) {
dirty.set(0, 0, mRight - mLeft, mBottom - mTop);
} else {
// in case the dirty rect extends outside the bounds of this container
dirty.union(0, 0, mRight - mLeft, mBottom - mTop);
}
location[CHILD_LEFT_INDEX] = mLeft;
location[CHILD_TOP_INDEX] = mTop;
mPrivateFlags &= ~PFLAG_DRAWN;
}
mPrivateFlags &= ~PFLAG_DRAWING_CACHE_VALID;
if (mLayerType != LAYER_TYPE_NONE) {
mPrivateFlags |= PFLAG_INVALIDATED;
}
return mParent;
}
return null;
}
上面 invalidateChildInParent 开始时会调用 ViewGroup 自己的 invalidateChildInParent 方法,但到最后还是会调用到 ViewRootImpl 中的 invalidateChildInParent,看下 ViewRootImpl 中的具体实现
// ViewRootImpl 中
@Override
public ViewParent invalidateChildInParent(int[] location, Rect dirty) {
checkThread();
if (DEBUG_DRAW) Log.v(mTag, "Invalidate child: " + dirty);
if (dirty == null) {
invalidate();
return null;
} else if (dirty.isEmpty() && !mIsAnimating) {
return null;
}
if (mCurScrollY != 0 || mTranslator != null) {
mTempRect.set(dirty);
dirty = mTempRect;
if (mCurScrollY != 0) {
dirty.offset(0, -mCurScrollY);
}
if (mTranslator != null) {
mTranslator.translateRectInAppWindowToScreen(dirty);
}
if (mAttachInfo.mScalingRequired) {
dirty.inset(-1, -1);
}
}
// 又调用了这个方法
invalidateRectOnScreen(dirty);
return null;
}
private void invalidateRectOnScreen(Rect dirty) {
final Rect localDirty = mDirty;
if (!localDirty.isEmpty() && !localDirty.contains(dirty)) {
mAttachInfo.mSetIgnoreDirtyState = true;
mAttachInfo.mIgnoreDirtyState = true;
}
// Add the new dirty rect to the current one
localDirty.union(dirty.left, dirty.top, dirty.right, dirty.bottom);
// Intersect with the bounds of the window to skip
// updates that lie outside of the visible region
final float appScale = mAttachInfo.mApplicationScale;
final boolean intersected = localDirty.intersect(0, 0,
(int) (mWidth * appScale + 0.5f), (int) (mHeight * appScale + 0.5f));
if (!intersected) {
localDirty.setEmpty();
}
if (!mWillDrawSoon && (intersected || mIsAnimating)) {
// 关键又调用了这个方法
scheduleTraversals();
}
}
void scheduleTraversals() {
if (!mTraversalScheduled) {
mTraversalScheduled = true;
mTraversalBarrier = mHandler.getLooper().getQueue().postSyncBarrier();
// 会调用 mTraversalRunnable 中的 run 方法
mChoreographer.postCallback(
Choreographer.CALLBACK_TRAVERSAL, mTraversalRunnable, null);
if (!mUnbufferedInputDispatch) {
scheduleConsumeBatchedInput();
}
notifyRendererOfFramePending();
pokeDrawLockIfNeeded();
}
}
final class TraversalRunnable implements Runnable {
@Override
public void run() {
doTraversal();
}
}
void doTraversal() {
if (mTraversalScheduled) {
mTraversalScheduled = false;
mHandler.getLooper().getQueue().removeSyncBarrier(mTraversalBarrier);
if (mProfile) {
Debug.startMethodTracing("ViewAncestor");
}
// 终于到了关键方法了:
performTraversals();
if (mProfile) {
Debug.stopMethodTracing();
mProfile = false;
}
}
}
ViewRootImpl 最终调用到了performTraversals 中,这个方法巨长,涉及到了 onMeasure/onLayout/onDraw 等重要方法的起源:
private void performTraversals() {
...
// 这里最终会触发 view 的 onMeasure
performMeasure(childWidthMeasureSpec, childHeightMeasureSpec);
performLayout(lp, mWidth, mHeight);
performDraw();
...
mIsInTraversal = false;
}
看到上面就是对应着 View 的绘制流程了,继续看 performDraw 的实现:
private void performDraw() {
...
try {
draw(fullRedrawNeeded);
} finally {
mIsDrawing = false;
Trace.traceEnd(Trace.TRACE_TAG_VIEW);
}
...
}
private void draw(boolean fullRedrawNeeded) {
if (!drawSoftware(surface, mAttachInfo, xOffset, yOffset, scalingRequired, dirty)) {
return;
}
}
private boolean drawSoftware(Surface surface, AttachInfo attachInfo, int xoff, int yoff,
boolean scalingRequired, Rect dirty) {
...
try {
canvas.translate(-xoff, -yoff);
if (mTranslator != null) {
mTranslator.translateCanvas(canvas);
}
canvas.setScreenDensity(scalingRequired ? mNoncompatDensity : 0);
attachInfo.mSetIgnoreDirtyState = false;
// 最终调用了 View 的 draw 方法了
mView.draw(canvas);
} finally {
...
}
return true;
}
看到终于调用到 View 的 draw 方法来了,继续看下 ViewGroup 和 View 在这方法中的处理方式:
// View 中的 draw 方法:
public void draw(Canvas canvas) {
final int privateFlags = mPrivateFlags;
final boolean dirtyOpaque = (privateFlags & PFLAG_DIRTY_MASK) == PFLAG_DIRTY_OPAQUE &&
(mAttachInfo == null || !mAttachInfo.mIgnoreDirtyState);
mPrivateFlags = (privateFlags & ~PFLAG_DIRTY_MASK) | PFLAG_DRAWN;
/*
* Draw traversal performs several drawing steps which must be executed
* in the appropriate order:
*
* 1. Draw the background
* 2. If necessary, save the canvas' layers to prepare for fading
* 3. Draw view's content
* 4. Draw children
* 5. If necessary, draw the fading edges and restore layers
* 6. Draw decorations (scrollbars for instance)
*/
// Step 1, draw the background, if needed
int saveCount;
if (!dirtyOpaque) {
drawBackground(canvas);
}
// skip step 2 & 5 if possible (common case)
final int viewFlags = mViewFlags;
boolean horizontalEdges = (viewFlags & FADING_EDGE_HORIZONTAL) != 0;
boolean verticalEdges = (viewFlags & FADING_EDGE_VERTICAL) != 0;
if (!verticalEdges && !horizontalEdges) {
// Step 3, draw the content
if (!dirtyOpaque) onDraw(canvas);
// Step 4, draw the children
dispatchDraw(canvas);
drawAutofilledHighlight(canvas);
// Overlay is part of the content and draws beneath Foreground
if (mOverlay != null && !mOverlay.isEmpty()) {
mOverlay.getOverlayView().dispatchDraw(canvas);
}
// Step 6, draw decorations (foreground, scrollbars)
onDrawForeground(canvas);
// Step 7, draw the default focus highlight
drawDefaultFocusHighlight(canvas);
if (debugDraw()) {
debugDrawFocus(canvas);
}
// we're done...
return;
}
/*
* Here we do the full fledged routine...
* (this is an uncommon case where speed matters less,
* this is why we repeat some of the tests that have been
* done above)
*/
boolean drawTop = false;
boolean drawBottom = false;
boolean drawLeft = false;
boolean drawRight = false;
float topFadeStrength = 0.0f;
float bottomFadeStrength = 0.0f;
float leftFadeStrength = 0.0f;
float rightFadeStrength = 0.0f;
// Step 2, save the canvas' layers
int paddingLeft = mPaddingLeft;
final boolean offsetRequired = isPaddingOffsetRequired();
if (offsetRequired) {
paddingLeft += getLeftPaddingOffset();
}
int left = mScrollX + paddingLeft;
int right = left + mRight - mLeft - mPaddingRight - paddingLeft;
int top = mScrollY + getFadeTop(offsetRequired);
int bottom = top + getFadeHeight(offsetRequired);
if (offsetRequired) {
right += getRightPaddingOffset();
bottom += getBottomPaddingOffset();
}
final ScrollabilityCache scrollabilityCache = mScrollCache;
final float fadeHeight = scrollabilityCache.fadingEdgeLength;
int length = (int) fadeHeight;
// clip the fade length if top and bottom fades overlap
// overlapping fades produce odd-looking artifacts
if (verticalEdges && (top + length > bottom - length)) {
length = (bottom - top) / 2;
}
// also clip horizontal fades if necessary
if (horizontalEdges && (left + length > right - length)) {
length = (right - left) / 2;
}
if (verticalEdges) {
topFadeStrength = Math.max(0.0f, Math.min(1.0f, getTopFadingEdgeStrength()));
drawTop = topFadeStrength * fadeHeight > 1.0f;
bottomFadeStrength = Math.max(0.0f, Math.min(1.0f, getBottomFadingEdgeStrength()));
drawBottom = bottomFadeStrength * fadeHeight > 1.0f;
}
if (horizontalEdges) {
leftFadeStrength = Math.max(0.0f, Math.min(1.0f, getLeftFadingEdgeStrength()));
drawLeft = leftFadeStrength * fadeHeight > 1.0f;
rightFadeStrength = Math.max(0.0f, Math.min(1.0f, getRightFadingEdgeStrength()));
drawRight = rightFadeStrength * fadeHeight > 1.0f;
}
saveCount = canvas.getSaveCount();
int solidColor = getSolidColor();
if (solidColor == 0) {
final int flags = Canvas.HAS_ALPHA_LAYER_SAVE_FLAG;
if (drawTop) {
canvas.saveLayer(left, top, right, top + length, null, flags);
}
if (drawBottom) {
canvas.saveLayer(left, bottom - length, right, bottom, null, flags);
}
if (drawLeft) {
canvas.saveLayer(left, top, left + length, bottom, null, flags);
}
if (drawRight) {
canvas.saveLayer(right - length, top, right, bottom, null, flags);
}
} else {
scrollabilityCache.setFadeColor(solidColor);
}
// Step 3, draw the content
if (!dirtyOpaque) onDraw(canvas);
// Step 4, draw the children
dispatchDraw(canvas);
// Step 5, draw the fade effect and restore layers
final Paint p = scrollabilityCache.paint;
final Matrix matrix = scrollabilityCache.matrix;
final Shader fade = scrollabilityCache.shader;
if (drawTop) {
matrix.setScale(1, fadeHeight * topFadeStrength);
matrix.postTranslate(left, top);
fade.setLocalMatrix(matrix);
p.setShader(fade);
canvas.drawRect(left, top, right, top + length, p);
}
if (drawBottom) {
matrix.setScale(1, fadeHeight * bottomFadeStrength);
matrix.postRotate(180);
matrix.postTranslate(left, bottom);
fade.setLocalMatrix(matrix);
p.setShader(fade);
canvas.drawRect(left, bottom - length, right, bottom, p);
}
if (drawLeft) {
matrix.setScale(1, fadeHeight * leftFadeStrength);
matrix.postRotate(-90);
matrix.postTranslate(left, top);
fade.setLocalMatrix(matrix);
p.setShader(fade);
canvas.drawRect(left, top, left + length, bottom, p);
}
if (drawRight) {
matrix.setScale(1, fadeHeight * rightFadeStrength);
matrix.postRotate(90);
matrix.postTranslate(right, top);
fade.setLocalMatrix(matrix);
p.setShader(fade);
canvas.drawRect(right - length, top, right, bottom, p);
}
canvas.restoreToCount(saveCount);
drawAutofilledHighlight(canvas);
// Overlay is part of the content and draws beneath Foreground
if (mOverlay != null && !mOverlay.isEmpty()) {
mOverlay.getOverlayView().dispatchDraw(canvas);
}
// Step 6, draw decorations (foreground, scrollbars)
onDrawForeground(canvas);
}
这个方法的大体意思是这样的:
@Override
public void draw(Canvas canvas) {
...
drawBackground(canvas); // 绘制背景
onDraw(canvas); // 调用自己的 onDraw 方法来绘制内容
dispatchDraw(canvas); // 分发绘制
onDrawForeground(canvas); // 绘制前景
...
}
上面几个方法中,只有 dispatchDraw 涉及到分发绘制,其他的都是对自身的绘制,所以继续看 dispatchDraw
// View 中的实现,是个空方法,也就是 View 没有孩子,不需要什么分发
protected void dispatchDraw(Canvas canvas) {
}
View 中的实现,是个空方法,也就是 View 没有孩子,不需要什么分发。那么看下 ViewGroup 中是怎么分发的:
@Override
protected void dispatchDraw(Canvas canvas) {
...
while (transientIndex >= 0) {
// there may be additional transient views after the normal views
final View transientChild = mTransientViews.get(transientIndex);
if ((transientChild.mViewFlags & VISIBILITY_MASK) == VISIBLE ||
transientChild.getAnimation() != null) {
// 看到这里,会去绘制 子View
more |= drawChild(canvas, transientChild, drawingTime);
}
transientIndex++;
if (transientIndex >= transientCount) {
break;
}
}
...
}
protected boolean drawChild(Canvas canvas, View child, long drawingTime) {
// 又调回了 View 的 draw 来了
return child.draw(canvas, this, drawingTime);
}
上面又调会了 View 的 draw 来了,如此递归调用下去,直到遍历完所有的 VIew 。
4. 总结
-
1 invalidate 和 postInvalidate 的关系:
postInvalidate 最终通过 Handler 切换到主线程,调用 invalidate
-
2 能否在子线程中更新 UI ?
只要在校验 UI 线程前,子线程是可以更新 UI 的,也就是 Activity 的 onResume 方法前。因为在 onResume 中创建了 ViewRootImpl。
-
3 invalidate 源码
invalidate 会先找到父类去走绘制流程,最终遍历所有相关联的 View ,触发它们的 onDraw 方法进行绘制
