Triplet Loss是深度学习中的一种损失函数,用于训练差异性较小的样本,如人脸等, Feed数据包括锚(Anchor)示例、正(Positive)示例、负(Negative)示例,通过优化锚示例与正示例的距离小于锚示例与负示例的距离,实现样本的相似性计算。

数据集:MNIST
目标:通过Triplet Loss训练模型,实现手写图像的相似性计算。
工程:https://github.com/SpikeKing/triplet-loss-mnist
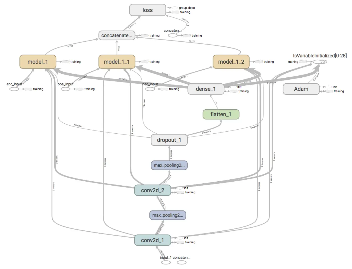
模型
Triplet Loss的核心是锚示例、正示例、负示例共享模型,通过模型,将锚示例与正示例聚类,远离负示例。
Triplet Loss Model的结构如下:

- 输入:三个输入,即锚示例、正示例、负示例,不同示例的结构相同;
- 模型:一个共享模型,支持替换为任意网络结构;
- 输出:一个输出,即三个模型输出的拼接。
Shared Model选择常用的卷积模型,输出为全连接的128维数据:

Triplet Loss损失函数的计算公式如下:

训练
模型参数:
- batch_size:32
- epochs:2
超参数:
- 边界Margin的值设置为
1。
算法收敛较好,Loss线性下降:

TF Graph:

验证
算法效率(TPS): 每秒48163次 (0.0207625 ms)
MNIST验证集的效果:
[INFO] trainer - clz 0
[INFO] trainer - distance - min: -15.4567, max: 1.98611, avg: -6.50481
[INFO] acc: 0.996632996633
[INFO] trainer - clz 1
[INFO] trainer - distance - min: -13.09, max: 3.43779, avg: -6.66867
[INFO] acc: 0.99214365881
[INFO] trainer - clz 2
[INFO] trainer - distance - min: -14.2524, max: 2.49437, avg: -5.60508
[INFO] acc: 0.991021324355
[INFO] trainer - clz 3
[INFO] trainer - distance - min: -16.6555, max: 1.21776, avg: -6.32161
[INFO] acc: 0.995510662177
[INFO] trainer - clz 4
[INFO] trainer - distance - min: -14.193, max: 1.65427, avg: -5.90896
[INFO] acc: 0.991021324355
[INFO] trainer - clz 5
[INFO] trainer - distance - min: -14.1007, max: 2.01843, avg: -6.36086
[INFO] acc: 0.994388327722
[INFO] trainer - clz 6
[INFO] trainer - distance - min: -16.8953, max: 2.84421, avg: -8.43978
[INFO] acc: 0.995510662177
[INFO] trainer - clz 7
[INFO] trainer - distance - min: -16.6177, max: 3.49675, avg: -5.99822
[INFO] acc: 0.989898989899
[INFO] trainer - clz 8
[INFO] trainer - distance - min: -14.937, max: 3.38141, avg: -5.4424
[INFO] acc: 0.979797979798
[INFO] trainer - clz 9
[INFO] trainer - distance - min: -16.9519, max: 2.39112, avg: -5.93581
[INFO] acc: 0.985409652076
测试的MNIST分布:

输出的Triplet Loss MNIST分布:

本例仅仅使用2个Epoch,也没有特殊设置超参,实际效果仍有提升空间。
欢迎Follow我的GitHub:https://github.com/SpikeKing
By C. L. Wang @ 美图云事业部
That's all! Enjoy it!