前言
git 最强大的就是其分支功能,但是如何分支才能更有效的提高开发效率,减少因为代码合并带来的问题,需要一个分支模型来规范,其实在 git flow 出现之前,已经有分支模型理论流程,当时是根据此理论,手动的按照规范操作分支,git flow 出现之后,将一部分操作流程简化为命令,并没有增加新的功能,只是简化了操作。
安装
# 目前流行的是 avh 版本的 git-flow
# 稳定版
brew install git-flow-avh
#开发板
brew install git-flow-avh --HEAD
初始化项目
# cd /pass/to/your/project
# 执行下面的命令,不需要执行 git init
git flow init
分支模型
用 git flow 初始化工程目录完成后,只能看到两个分支(长期分支):
master 分支: 用于上线的分支,保护性分支,只包含经过测试的稳定代码,开发人员不能直接工作在此分支上,也不能直接提交改动到 master 分支上。
develop分支: 是开发人员进行任何新的开发的基础分支,当开始一个新的feature 分支的时候,要从 develop 分出去;另外此分支也汇集所有的已完成的功能,等待合并到 master 分支上线。 上面两个分支被称为 长期分支 ,存在于项目的整个生命周期中,其他分支,是临时性的,根据需要来创建,当完成了自己的任务后,就会被删掉。
feature 分支: 平常的开发工作使用最频繁的分支。
创建功能分支: 如下命令会创建一个名为”feature/” 的功能分支,该分支默认从 develop检出,在做功能性开发的时候,检出一个独立的分支,是版本控制中一个重要 的原则。
# git-flow 创建 feature 分支
$ git flow feature start <branch-name>
完成功能分支:
# git-flow 创建 feature 分支
$ git flow feature finish <branch-name>
该命令会把我们在当前分支的代码整合到‘develop’分支中去,之后,git-flow 会进行清理操作,删除当下完成的功能分支,将分支切换到‘develop’。
release 分支:
创建 release 分支:
$ git flow release start 1.1.5
当你认为现在的‘develop’分支的代码已经是一个成熟的 release 版本的时候,这意味着:首先它包括所有新功能和必要的修复;其二,它已经被彻底的测试过了。如果上述两点都满足,那就是时候创建 release 分支了。 note:release 分支是使用版本号命名的,这个命名方案会让 Git-flow在我们完成 release 后,适当的自动去标记那些 release 提交。
完成 release 分支:
$ git flow release finish 1.1.5
上述命令会完成如下一系列操作:
- git-flow 会拉取远程仓库,确保目前是最新的版本。
- release 内容会被合并到 master和develop两个长期分支中去。这样不仅产品代码是最新的,新开的功能分支也将基于最新的代码。
- 为了便于识别和做历史参考,release 提交会被标记上这个 release 的名字 清理操作,版本分支会被删除,并且回到 develop 分支。
note: 从 Git 的角度看来,release 版本现在已经完成,依据设置,对 master的提交可能已经触发了编译部署流程。或者手动部署。
hotfix分支:
很多时候,当对 release版本做全面测试的时候,可能就会发现一些小错误,在这种情况下,git-flow会提供一个特定的hotfix工作流程。
创建 hotfix 分支:
$ git flow hotfix start bug-fixed
上述命令会创建一个名为:hotfix/bug-fixed 的分支,这是对产品代码的修复,所以 hotfix 分支是基于 master 分支检出的。 这也是和 release 分支最明显的区别,release 分支是基于 develop 分支检出的。因为不能再一个还不完全稳定的分支上对产品代码进行修复。 就像 release 一样,修复这个错误,会直接影响到项目的版本号。
完成 hotfix分支:
$ git flow hotfix finish bug-fixed
上述命令类似于发布一个 release 版本:
- 完成的改动会被合并到 master 中,同样也会合并到 develop 分支中,这样就可以确保这个错误不会再次出现在下一个 release 中;
- 这个 hotfix 将会被标记起来以便于参考;
- 当前的 hotfix 分支将会被删除,然后切换到 develop 分支;
note: 完成 hotfix 分支之后,自动或手动启动编译部署流程
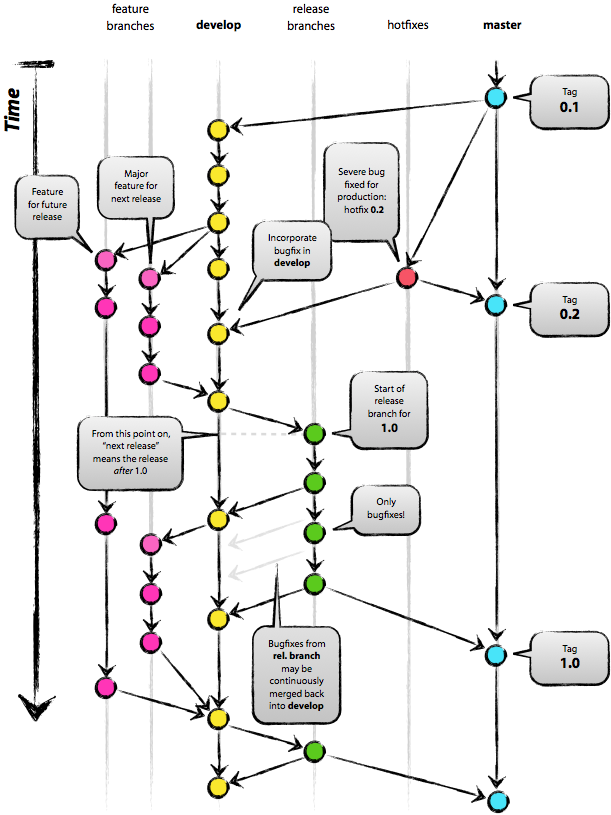
下图为整体流程图:

总结
主要分支
master: 永远处在即将发布(production-ready)状态
develop: 最新的开发状态
辅助分支
feature: 开发新功能的分支, 基于 develop, 完成后 merge 回 develop
release: 准备要发布版本的分支, 用来修复 bug. 基于 develop, 完成后 merge 回 develop 和 master
hotfix: 修复 master 上的问题, 等不及 release 版本就必须马上上线. 基于 master, 完成后 merge回 master 和 develop
Git常用命令清单:
声明:下面文字参考阮一峰老师的博客
下图为 git 整体流程图:

初始化仓库
# 在当前目录新建一个Git代码库
$ git init
# 新建一个目录,将其初始化为Git代码库
$ git init [project-name]
# 下载一个项目和它的整个代码历史
$ git clone [url]
配置 Git
Git的设置文件为 .gitconfig,它可以在用户主目录下(全局配置),也可以在项目目录下(项目配置)。
# 显示当前的Git配置
$ git config --list
# 编辑Git配置文件
$ git config -e [--global]
# 设置提交代码时的用户信息
$ git config [--global] user.name "[name]"
$ git config [--global] user.email "[email address]"
增加删除文件
# 添加指定文件到暂存区
$ git add [file1] [file2] ...
# 添加指定目录到暂存区,包括子目录
$ git add [dir]
# 添加当前目录的所有文件到暂存区
$ git add .
# 添加每个变化前,都会要求确认
# 对于同一个文件的多处变化,可以实现分次提交
$ git add -p
# 删除工作区文件,并且将这次删除放入暂存区
$ git rm [file1] [file2] ...
# 停止追踪指定文件,但该文件会保留在工作区
$ git rm --cached [file]
# 改名文件,并且将这个改名放入暂存区
$ git mv [file-original] [file-renamed]
代码提交
# 提交暂存区到仓库区
$ git commit -m [message]
# 提交暂存区的指定文件到仓库区
$ git commit [file1] [file2] ... -m [message]
# 提交工作区自上次commit之后的变化,直接到仓库区
$ git commit -a
# 提交时显示所有diff信息
$ git commit -v
# 使用一次新的commit,替代上一次提交
# 如果代码没有任何新变化,则用来改写上一次commit的提交信息
$ git commit --amend -m [message]
# 重做上一次commit,并包括指定文件的新变化
$ git commit --amend [file1] [file2] ...
分支命令
# 列出所有本地分支
$ git branch
# 列出所有远程分支
$ git branch -r
# 列出所有本地分支和远程分支
$ git branch -a
# 新建一个分支,但依然停留在当前分支
$ git branch [branch-name]
# 新建一个分支,并切换到该分支
$ git checkout -b [branch]
# 新建一个分支,指向指定commit
$ git branch [branch] [commit]
# 新建一个分支,与指定的远程分支建立追踪关系
$ git branch --track [branch] [remote-branch]
# 切换到指定分支,并更新工作区
$ git checkout [branch-name]
# 切换到上一个分支
$ git checkout -
# 建立追踪关系,在现有分支与指定的远程分支之间
$ git branch --set-upstream [branch] [remote-branch]
# 合并指定分支到当前分支
$ git merge [branch]
# 选择一个commit,合并进当前分支
$ git cherry-pick [commit]
# 删除分支
$ git branch -d [branch-name]
# 删除远程分支
$ git push origin --delete [branch-name]
$ git branch -dr [remote/branch]
标签命令
# 列出所有tag
$ git tag
# 新建一个tag在当前commit
$ git tag [tag]
# 新建一个tag在指定commit
$ git tag [tag] [commit]
# 删除本地tag
$ git tag -d [tag]
# 删除远程tag
$ git push origin :refs/tags/[tagName]
# 查看tag信息
$ git show [tag]
# 提交指定tag
$ git push [remote] [tag]
# 提交所有tag
$ git push [remote] --tags
# 新建一个分支,指向某个tag
$ git checkout -b [branch] [tag]
查看信息
# 显示有变更的文件
$ git status
# 显示当前分支的版本历史
$ git log
# 显示commit历史,以及每次commit发生变更的文件
$ git log --stat
# 搜索提交历史,根据关键词
$ git log -S [keyword]
# 显示某个commit之后的所有变动,每个commit占据一行
$ git log [tag] HEAD --pretty=format:%s
# 显示某个commit之后的所有变动,其"提交说明"必须符合搜索条件
$ git log [tag] HEAD --grep feature
# 显示某个文件的版本历史,包括文件改名
$ git log --follow [file]
$ git whatchanged [file]
# 显示指定文件相关的每一次diff
$ git log -p [file]
# 显示过去5次提交
$ git log -5 --pretty --oneline
# 显示所有提交过的用户,按提交次数排序
$ git shortlog -sn
# 显示指定文件是什么人在什么时间修改过
$ git blame [file]
# 显示暂存区和工作区的差异
$ git diff
# 显示暂存区和上一个commit的差异
$ git diff --cached [file]
# 显示工作区与当前分支最新commit之间的差异
$ git diff HEAD
# 显示两次提交之间的差异
$ git diff [first-branch]...[second-branch]
# 显示今天你写了多少行代码
$ git diff --shortstat "@{0 day ago}"
# 显示某次提交的元数据和内容变化
$ git show [commit]
# 显示某次提交发生变化的文件
$ git show --name-only [commit]
# 显示某次提交时,某个文件的内容
$ git show [commit]:[filename]
# 显示当前分支的最近几次提交
$ git reflog
远程同步
# 下载远程仓库的所有变动
$ git fetch [remote]
# 显示所有远程仓库
$ git remote -v
# 显示某个远程仓库的信息
$ git remote show [remote]
# 增加一个新的远程仓库,并命名
$ git remote add [shortname] [url]
# 取回远程仓库的变化,并与本地分支合并
$ git pull [remote] [branch]
# 上传本地指定分支到远程仓库
$ git push [remote] [branch]
# 强行推送当前分支到远程仓库,即使有冲突
$ git push [remote] --force
# 推送所有分支到远程仓库
$ git push [remote] --all
撤销
# 恢复暂存区的指定文件到工作区
$ git checkout [file]
# 恢复某个commit的指定文件到暂存区和工作区
$ git checkout [commit] [file]
# 恢复暂存区的所有文件到工作区
$ git checkout .
# 重置暂存区的指定文件,与上一次commit保持一致,但工作区不变
$ git reset [file]
# 重置暂存区与工作区,与上一次commit保持一致
$ git reset --hard
# 重置当前分支的指针为指定commit,同时重置暂存区,但工作区不变
$ git reset [commit]
# 重置当前分支的HEAD为指定commit,同时重置暂存区和工作区,与指定commit一致
$ git reset --hard [commit]
# 重置当前HEAD为指定commit,但保持暂存区和工作区不变
$ git reset --keep [commit]
# 新建一个commit,用来撤销指定commit
# 后者的所有变化都将被前者抵消,并且应用到当前分支
$ git revert [commit]
# 暂时将未提交的变化移除,稍后再移入
$ git stash
$ git stash pop