Vue.JS 生命周期和钩子函数的一些理解

259 阅读2分钟

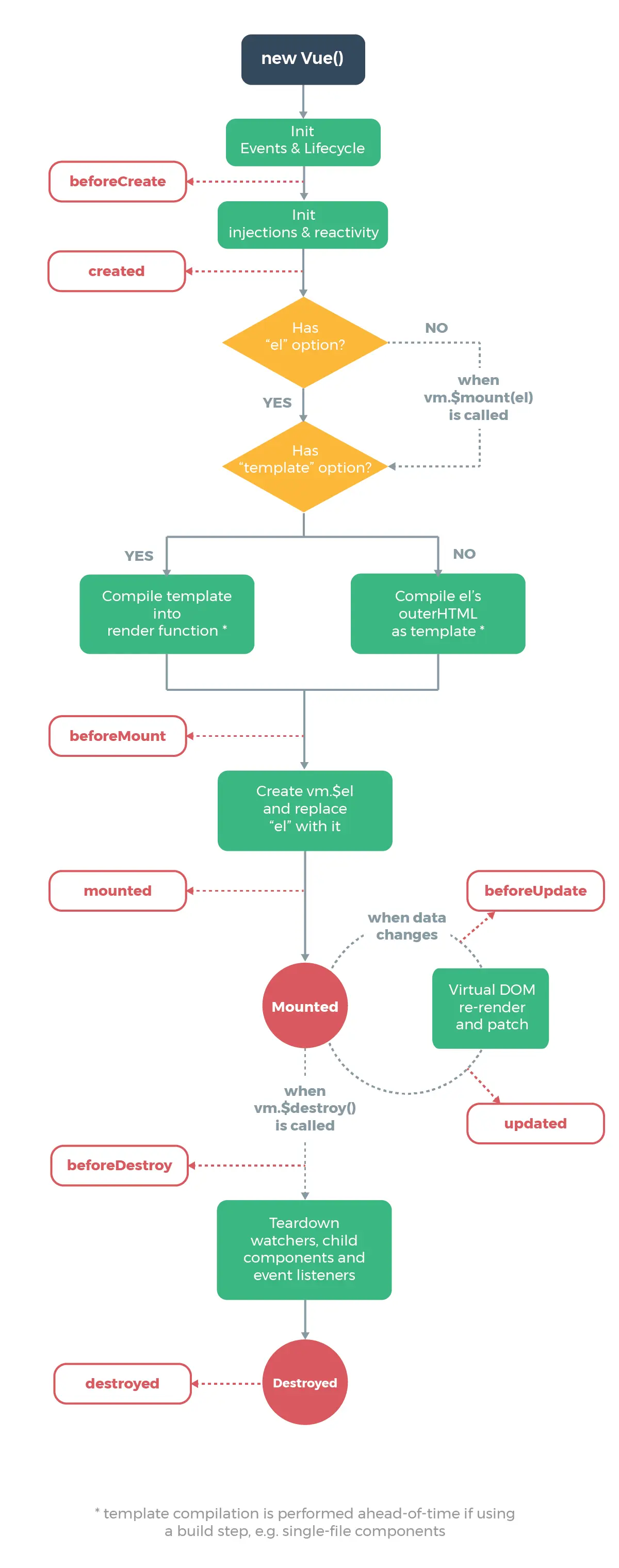
生命周期图示

lifecycle hooks (生命周期钩子)

vue2.0 描述
beforeCreate 组件实例刚被创建,组件属性计算之前,如data属性等等
Create 组件实例创建完,属性已经绑定但dom还未生成,$el属性还没有出现
beforeMount 模板编译/挂载之前
mounted 模板编译/挂载之后
beforeUpdate 组件更新之前
updated 组件更新之后
activated for keep-alive(存活)组件被激活时调用
deactivated for keep-alive(存活)组件被移除时调用
beforeDestory 组件销毁前调用
destoryed 组件销毁后调用

生命周期探究

<!DOCTYPE html>
<html>
<head>
    <title></title>
    <script type="text/javascript" src="https://cdn.jsdelivr.net/vue/2.1.3/vue.js"></script>
</head>
<body>

<div id="app">
     <p>{{ message }}</p>
</div>

<script type="text/javascript">
    
  var app = new Vue({
      el: '#app',
      data: {
          message : "xx is boy" 
      },
       beforeCreate: function () {
                console.group('beforeCreate 创建前状态===============》');
               console.log("%c%s", "color:red" , "el     : " + this.$el); //undefined
               console.log("%c%s", "color:red","data   : " + this.$data); //undefined 
               console.log("%c%s", "color:red","message: " + this.message)  
        },
        created: function () {
            console.group('created 创建完毕状态===============》');
            console.log("%c%s", "color:red","el     : " + this.$el); //undefined
               console.log("%c%s", "color:red","data   : " + this.$data); //已被初始化 
               console.log("%c%s", "color:red","message: " + this.message); //已被初始化
        },
        beforeMount: function () {
            console.group('beforeMount 挂载前状态===============》');
            console.log("%c%s", "color:red","el     : " + (this.$el)); //已被初始化
            console.log(this.$el);
               console.log("%c%s", "color:red","data   : " + this.$data); //已被初始化  
               console.log("%c%s", "color:red","message: " + this.message); //已被初始化  
        },
        mounted: function () {
            console.group('mounted 挂载结束状态===============》');
            console.log("%c%s", "color:red","el     : " + this.$el); //已被初始化
            console.log(this.$el);    
               console.log("%c%s", "color:red","data   : " + this.$data); //已被初始化
               console.log("%c%s", "color:red","message: " + this.message); //已被初始化 
        },
        beforeUpdate: function () {
            console.group('beforeUpdate 更新前状态===============》');
            console.log("%c%s", "color:red","el     : " + this.$el);
            console.log(this.$el);   
               console.log("%c%s", "color:red","data   : " + this.$data); 
               console.log("%c%s", "color:red","message: " + this.message); 
        },
        updated: function () {
            console.group('updated 更新完成状态===============》');
            console.log("%c%s", "color:red","el     : " + this.$el);
            console.log(this.$el); 
               console.log("%c%s", "color:red","data   : " + this.$data); 
               console.log("%c%s", "color:red","message: " + this.message); 
        },
        beforeDestroy: function () {
            console.group('beforeDestroy 销毁前状态===============》');
            console.log("%c%s", "color:red","el     : " + this.$el);
            console.log(this.$el);    
               console.log("%c%s", "color:red","data   : " + this.$data); 
               console.log("%c%s", "color:red","message: " + this.message); 
        },
        destroyed: function () {
            console.group('destroyed 销毁完成状态===============》');
            console.log("%c%s", "color:red","el     : " + this.$el);
            console.log(this.$el);  
               console.log("%c%s", "color:red","data   : " + this.$data); 
               console.log("%c%s", "color:red","message: " + this.message)
        }
    })
</script>
</body>
</html>

直接新建html文件复制进入打开查看

beforecreated:el 和 data 并未初始化 
created:完成了 data 数据的初始化,el没有
beforeMount:完成了 el 和 data 初始化 
mounted :完成挂载

update相关

  1. 这里我们在 chrome console里执行以下命令 app.message= '加载新数据
    ' data里的值被修改后,将会触发update的操作。

destroy 相关

  1. 有关于销毁,暂时还不是很清楚。我们在console里执行下命令对 vue实例进行销毁。销毁完成后,我们再重新改变message的值,vue不再对此动作进行响应了。但是原先生成的dom元素还存在,可以这么理解,执行了destroy操作,后续就不再受vue控制了。

生命周期总结

beforecreate : 举个栗子:可以在这加个loading事件 
created :在这结束loading,还做一些初始化,实现函数自执行 
mounted : 在这发起后端请求,拿回数据,配合路由钩子做一些事情
beforeDestroy: 你确认删除XX吗? destroyed :当前组件已被删除,清空相关内容