织云Lite发布:详解包管理核心能力

451 阅读4分钟
本文由 织云平台团队 发布于 腾讯云云+社区

织云Lite发布

腾讯织云自动化运维体系经过10年技术积淀,维护近万个业务模块,超过20万节点。鉴于业界朋友的呼声,我们将织云的核心功能独立抽象出来,凝结成织云Lite这款产品,并于4月14日的GOPS2018全球运维大会--腾讯运维体系专场发布。

织云Lite 是一款轻量型服务管理平台,聚焦织云核心能力包管理,提供标准化的应用打包操作,可连接持续集成系统,完成线上程序分发,轻松实现进程管理。致力于提供统一的规范和约束,通过运维团队推动‘标准化’理念,实现敏捷可靠的运维目标。

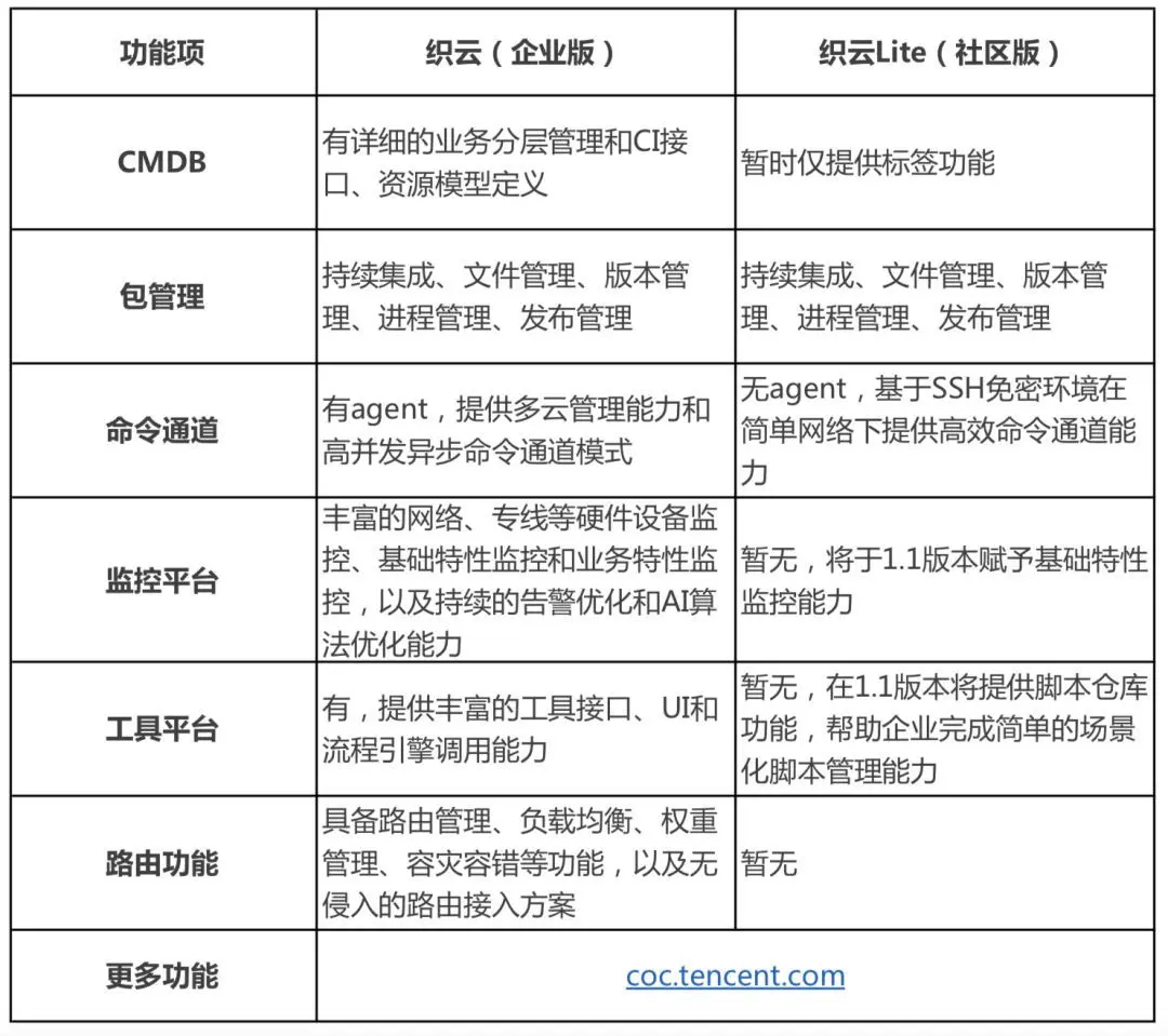
织云Lite & 织云

那么企业版织云和社区版织云Lite究竟有什么区别呢?

(点击查看大图)

包管理

大家反复提到的包管理究竟是什么呢?

标准化是提高运维效率的基石,“减少运维对象”是高效运维的目标和准则,织云的“包”则是实现高效运维方法论的最佳实践。那么,包管理中的包究竟是什么呢?

包是完成特定功能所需文件的集合。这里的“特定功能”可以指:

1. 配置下发:统一管理类似 nginx.conf这样的配置文件

2. 服务部署:上传文件(如sample.jar)并运行。

3. 进程监控:当业务进程意外退出时,及时拉起。

4. 其它需要集中管理的运维任务。

把这些为了完成特定功能的一个或者多个文件集合在一起,规定好安装目录,并给这个集合起个名字,就算是定义好了一个包。

打包的收益

简单回答:减少管理对象,提升维护效率。

  • 多个文件是多个管理对象,一个包是一个管理对象。多个文件打成一个包,那么管理对象就变成一个。减少运维管理对象,是运维优化永恒不变的法则。
  • 对象变成一个以后,这个对象衍生出的很多属性就能统一进行管理。比如作者,版本号,版本描述,权限设置,清理策略等。
  • 最重要的是,对现网的部署操作变更非常简单,一键化。简洁而高效。

其它打包福利

福利1:支持与Jenkins无缝集成。

包文件管理提供了API给Jenkins直接使用,可以让您的持续集成环境和织云包管理无缝结合起来,将Jenkins的集成产物传输到包的对应目录下然后生成新版本进行发布,轻松打通DevOps全链路发布。

福利2:支持程序的启动、停止以及进程的自监控。

织云包允许您自定义自己进程的启动脚本(假如您打的包需要启动相关进程),但是停止方式建议采用织云默认的方式(当然也可以自定义停止脚本)。并且在进程启动以后会定时去判断进程是否存在,不在的时候会执行进程拉起动作(就是您定义的start.sh),以此来保证您的包进程常驻,防止进程意外挂掉。

福利3:包的实例管理。

实例管理让您一目了然的获取IP-包-版本的信息,轻松管理现网程序。另外包的所有变更,都由命令行迁移到前台页面操作,提供极致简约、友好的使用体验。

福利4:极快的升级、降级体验

织云包通过增量文件更新的方法进行包版本升级操作,仅仅传输版本间的差异部分,极大的提升变更效率。一般情况下一个批次的升级操作仅仅需要10-20S。


安装方式

织云Lite提供了三种安装方式:docker镜像、一键安装、手工安装。

管理机部署环境要求:(512MB内存,2G磁盘)可单机部署。


问答
相关阅读


此文已由作者授权腾讯云+社区发布,原文链接:https://cloud.tencent.com/developer/article/1099166?fromSource=waitui