题目描述
输入一个链表,输出该链表中倒数第k个结点。
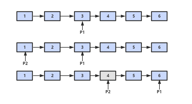
思路
为了能够只遍历一次就能找到倒数第k个节点,可以定义两个指针:
- 快指针从链表的头指针开始遍历向前走k-1,慢指针保持不动;
- 从第k步开始,慢指针也开始从链表的头指针开始遍历;
- 由于两个指针的距离保持在k-1,当快指针到达链表的尾结点时,慢指针正好是倒数第k个结点。
下图是找到该链表的倒数第3个结点的示意图。

代码实现
package LinkedList;
/**
* 链表中倒数第k个结点
* 输入一个链表,输出该链表中倒数第k个结点。
*/
public class Solution50 {
/**
* 设链表的长度为 N。设两个指针 fast 和 slow,先让 fast 移动 k-1 个节点,则还有 N - k 个节点可以移动。此时让 fast 和 slow 同时移动,可以知道当 fast 移动到链表结尾时,slow 移动到 N - k + 1 个节点处,该位置就是倒数第 k 个节点。
*
* @param head
* @param k
* @return
*/
public ListNode FindKthToTail(ListNode head, int k) {
if (head == null || k == 0) {
return null;
}
ListNode fast = head;
ListNode slow;
for (int i = 0; i < k - 1; i++) {
if (fast.next != null) {
fast = fast.next;
} else {
return null;
}
}
slow = head;
while (fast.next != null) {
fast = fast.next;
slow = slow.next;
}
return slow;
}
public class ListNode {
int val;
ListNode next = null;
ListNode(int val) {
this.val = val;
}
}
}
作者:武培轩 出处:www.cnblogs.com/wupeixuan/
本文版权归作者和博客园共有,欢迎转载,但未经作者同意必须保留此段声明,且在文章页面明显位置给出原文链接,谢谢!