背景
最近项目已经部署到客户环境中,客户也在进行各方面的功能测试,其中测试到一个页面时,发现了一个问题:
- 业务是这样的:进入终端的设置页面需要进行频道的各个方面的设置。有频道号码的修改,频道的排序。
- 由于此处的频道数据较多(>1000个),现在实现方案,是一次性全部加载出来。致使浏览器在渲染时,会出现渲染时间较长的问题,体验极差!
- 并且每次修改数据都会重新加载页面数据,第二个问题就会暴露的更为严重。
解决方案
页面无限滚动。
- 无限滚动有很多方案:
- 一种是首次加载第一页,在往下滚动时,逐步加载第二页,第三页,以此类推,直至加载全部数据。
- 第二种是,首次加载第一页,在往下滚动时,逐步加载第二页,等加载到第三页时,删除第一页数据,这样每次用户看到数据都是固定的数据量。
- 因为需求所限,在每次进行修改时,页面的数据需要进行刷新,这样一来,必须摒弃掉第一种方案,采用第二个方案。
实现思路
- 首页直接从服务器获取数据,将此数据进行缓存。
- 然后每次滚动页面,滚动到需要加载数据的临界点时,直接从缓存中提取下一页或者上一页的数据,加载到页面数据中。
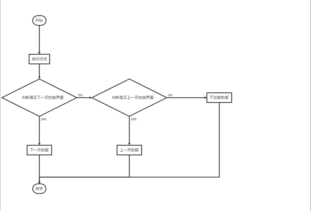
- 流程图
